高考历史复习 板块二 第七单元 训练17 辛亥革命.docx本文件免费下载 【共5页】

高考历史复习  板块二 第七单元 训练17  辛亥革命.docx
高考历史复习  板块二 第七单元 训练17  辛亥革命.docx
高考历史复习  板块二 第七单元 训练17  辛亥革命.docx
小学、初中、高中各种试卷真题知识归纳文案合同PPT等免费下载www.doc985.com小学、初中、高中各种试卷真题知识归纳文案合同PPT等免费下载www.doc985.com一、选择题(每题3分,共48分)1.清末《游学译编》上刊登的《劝同乡父老遣子弟航洋游学书》云:“向之极可慕恋之科举的虚荣者,今已为蕉梦矣。而出洋学成,量与出身,已见明谕,宦达之路、利禄之路、学问之路、名誉之路,胥于是乎在。”这反映了当时()A.出洋留学受到社会的广泛支持B.落第士人成为官派留学生主要来源C.新政改革加快了社会结构变动D.科举停废改变了国人的中西体用观2.(2023·北京城二模东区)自清建立,满语是政治地位最高的语言,满族之外的民族“各语其语”。1904年清廷“兹拟以官音(汉语官话)统一天下之语言”。由此,边疆地区新建学堂中多推行汉语教育。御史贵秀坦言:“中国之利害满与汉共焉者也,夫同舟共济……文字同形,言语同声。”清末推行汉语()A.扩大并加深了中华文化的世界影响力B.为“开眼看世界”创造条件C.客观上增强中华民族共同体的认同感D.有利于白话文的逐渐普及3.(2023·北京柔三模怀区)1905年,《东方杂志》的一篇文章说:“广东顺德李昂新,年已八十有二,向学之志,至老不衰,尚欲前赴东瀛考求工业,禀由学务处批准嘉奖。”这反映了当时()A.出洋留学受到社会的广泛支持B.落第士人成为官派留学生主要来源C.新政改革加快了社会观念变动D.科举停废改变了国人的中西体用观4.经过1906—1907年共和与专制、民权立宪与开明专制等论题的大论战,共和民权思想在中国知识精英阶层赢得了胜利。1908年后,“批判的武器”进一步推动了“武器的批判”。这表明()A.清末新政客观上传播了革命思想B.民主与科学成为文化斗争的武器C.国民觉醒促进救亡图存D.思想启蒙推动反清斗争5.(2023·福州三模)1909年,在湖南咨议局成立大会上,巡抚岑春煊率众官员参加并发表演小学、初中、高中各种试卷真题知识归纳文案合同PPT等免费下载www.doc985.com小学、初中、高中各种试卷真题知识归纳文案合同PPT等免费下载www.doc985.com说:“咨议局者,于官与民之间为之枢纽者也。”士绅代表谭延闿在演说中指出公众参与政治之益,强调“中国图存之妙用,惟在宪政”。两人的演说,反映了()A.辛亥革命爆发的历史必然性B.民众民权意识的充分觉醒C.宪政改革赢得地方普遍支持D.官绅对民主政治认知悬殊6.(2021·广卷,东7)孙中山在一次演说中认为,近代欧美各国工商业发达,却出现“富者敌国,贫者无立锥”的现象,因此中国必须“未雨绸缪,赶紧设法,免得再蹈覆辙”。孙中山旨在()A.抨击资本主义制度的弊端B.宣传“均贫富”的政治理想C.为联合苏俄提供政策依据D.主张社会革命解决民生问题7.晚清时期中国思想界出现了一场针锋相对的论战,部分观点如下图。此论战的双方是()A.地主阶级顽固派与洋务派B.顽固势力与资产阶级维新派C.资产阶级维新派与革命派D.封建顽固势力与革命派8.(2023·武模汉拟)下表是武昌起义爆发后上海报刊的有关报道,这说明()报刊主要内容《神州日报》刊发社论,宣布“天佑我汉,胡运告终”《民主报》刊发文章《长江上游之血水》,热烈欢呼革命的到来《民铎报》连续刊发十篇题为《谈鄂》的文稿,积极响应革命《申报》第一次报道武昌起义是在十月十二日,题目叫《革命党又事泄》A.革命浪潮风起云涌B.民主共和深入人心C.上海成为革命中心D.中华民国宣告成立9.(2024·模黄冈拟检测)武昌起义爆发之后,湖北军政府于成立第二日即发表对外宣言书,表示将保护各国人民财产,承认既有的条约与借款,以此希冀各国严守中立。清廷在派兵镇小学、初中、高中各种试卷真题知识归纳文案合同PPT等免费下载www.doc985.com小学、初中、高中各种试卷真题知识归纳文案合同PPT等免费下载www.doc985.com压革命的同时,那桐、邹嘉来等官员还请求各国在京公使勿承认革命军为交战团体,并表示“外人倘受战事损失,政府尽可一力负担”。这体现出()A.革命政权对外软弱妥协B.外交中立原则遭到破坏C.中国政局深受列强影响D.西方政府同情革命党人10.1912年2月12日,清政府颁布《清帝逊位诏书》,“...

1、当您付费下载文档后,您只拥有了使用权限,并不意味着购买了版权,文档只能用于自身使用,不得用于其他商业用途(如 [转卖]进行直接盈利或[编辑后售卖]进行间接盈利)。
2、本站所有内容均由合作方或网友上传,本站不对文档的完整性、权威性及其观点立场正确性做任何保证或承诺!文档内容仅供研究参考,付费前请自行鉴别。
3、如文档内容存在违规,或者侵犯商业秘密、侵犯著作权等,请点击“违规举报”。

碎片内容

与本文档类似文档
2023《微专题·小练习》·历史专练二十六 古代手工业的进步.docx
2023《微专题·小练习》·历史专练二十六 古代手工业的进步.docx
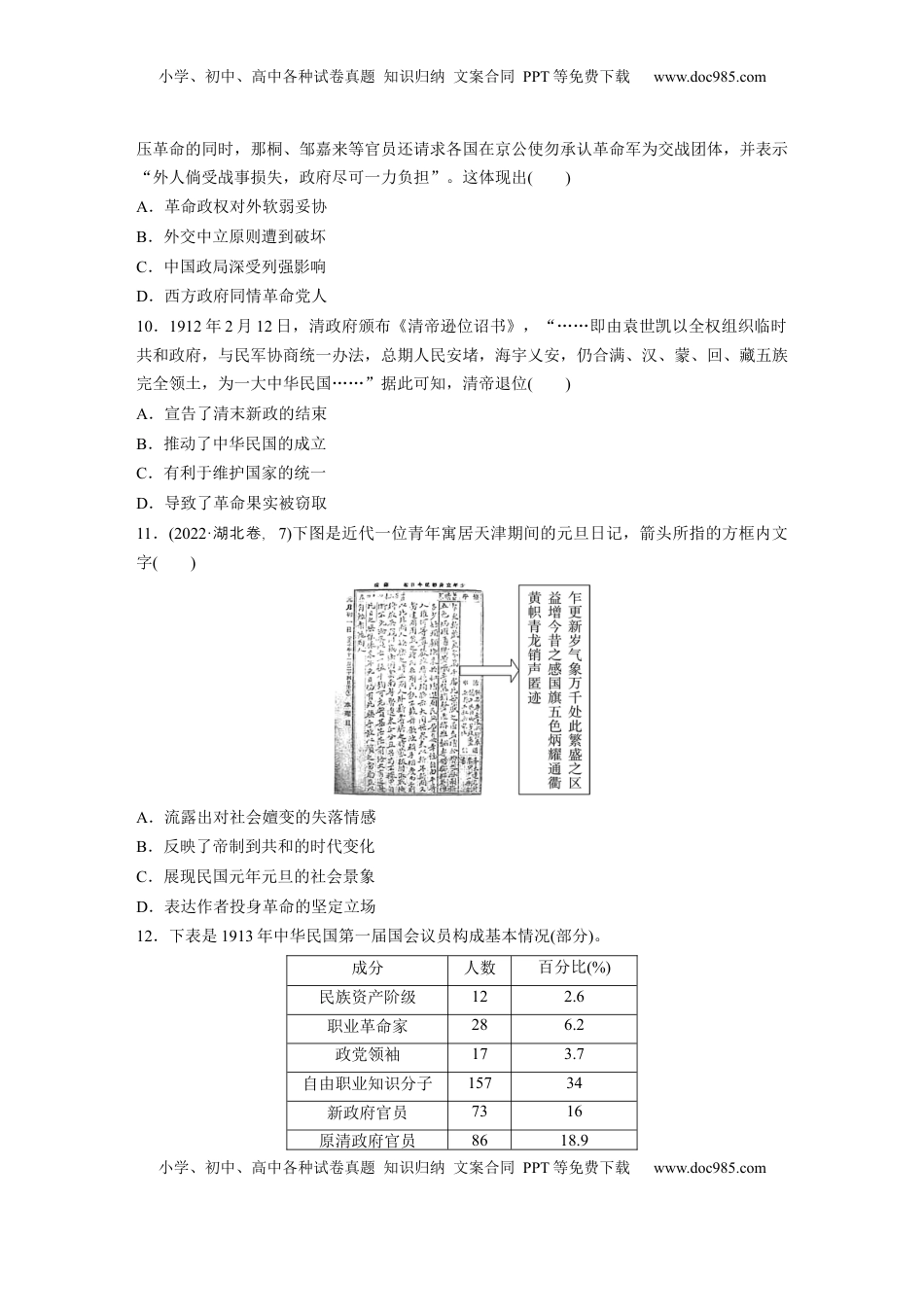
免费
30下载
高考历史专题04  明清社会转型(学生卷)- 2024年高考真题和模拟题历史分类汇编(全国通用).docx
高考历史专题04 明清社会转型(学生卷)- 2024年高考真题和模拟题历史分类汇编(全国通用).docx
免费
0下载
2024年新高考历史资料  近代战争与西方文化的扩张专项练习--2024届高三历史统编版二轮复习原卷版.docx
2024年新高考历史资料 近代战争与西方文化的扩张专项练习--2024届高三历史统编版二轮复习原卷版.docx
免费
0下载
2024版《大考卷》全程考评特训卷·历史【新教材】单元检测八.docx
2024版《大考卷》全程考评特训卷·历史【新教材】单元检测八.docx
免费
23下载
精品解析:2025届上海市奉贤区高三上学期一模历史试题(原卷版).docx
精品解析:2025届上海市奉贤区高三上学期一模历史试题(原卷版).docx
免费
0下载
高考历史复习  单元突破卷05  晚清时期的内忧外患与救亡图存(原卷版) .docx
高考历史复习 单元突破卷05 晚清时期的内忧外患与救亡图存(原卷版) .docx
免费
0下载
2016高考海南卷历史试题(含答案).pdf
2016高考海南卷历史试题(含答案).pdf
免费
17下载
2023《微专题·小练习》·历史滚动训练二(必修一、二).docx
2023《微专题·小练习》·历史滚动训练二(必修一、二).docx
免费
28下载
高考历史五年真题专题16  选择性必修3 文化交流与传播( 解析版).docx
高考历史五年真题专题16 选择性必修3 文化交流与传播( 解析版).docx
免费
0下载
适用于新高考新教材备战2025届高考历史一轮总复习第7单元中国共产党成立与新民主主义革命的探索和胜利课时练第22讲人民解放战争课件.pptx
适用于新高考新教材备战2025届高考历史一轮总复习第7单元中国共产党成立与新民主主义革命的探索和胜利课时练第22讲人民解放战争课件.pptx
免费
0下载
高中2022·微专题·小练习·历史【新高考】专题小练12.docx
高中2022·微专题·小练习·历史【新高考】专题小练12.docx
免费
0下载
2024年新高考历史资料  高考热点01 红色党史,逐梦征程(练习)(原卷版).docx
2024年新高考历史资料 高考热点01 红色党史,逐梦征程(练习)(原卷版).docx
免费
0下载
上海市虹口区2014年高三第二学期期中(二模)学科质量检测历史试题及答案(word版).doc
上海市虹口区2014年高三第二学期期中(二模)学科质量检测历史试题及答案(word版).doc
免费
0下载
2023《微专题·小练习》·历史·新教材专题小练 15.docx
2023《微专题·小练习》·历史·新教材专题小练 15.docx
免费
5下载
高考历史复习  专题02 秦汉统一多民族国家的建立和巩固(好题冲关)(解析版).docx
高考历史复习 专题02 秦汉统一多民族国家的建立和巩固(好题冲关)(解析版).docx
免费
0下载
高中2023《微专题·小练习》·历史·新教材第26练.docx
高中2023《微专题·小练习》·历史·新教材第26练.docx
免费
0下载
2013年高考历史试卷(新课标Ⅱ)(空白卷) (9).docx
2013年高考历史试卷(新课标Ⅱ)(空白卷) (9).docx
免费
0下载
高考历史专题14 二战后的世界(原卷卷).docx
高考历史专题14 二战后的世界(原卷卷).docx
免费
0下载
2025年新高考历史资料  版块五 第十七单元 阶段贯通17 经济与社会生活.pptx
2025年新高考历史资料 版块五 第十七单元 阶段贯通17 经济与社会生活.pptx
免费
0下载
2023《大考卷》二轮专项分层特训卷·历史【新教材】高频考点12.docx
2023《大考卷》二轮专项分层特训卷·历史【新教材】高频考点12.docx
免费
3下载
我的小文库
实名认证
内容提供者

提供高质量免费文档试卷下载,如果满意请告诉您身边的人,如果不满意请告诉我们,您的意见对于我们很重要,是我们不断进步的动力

阅读排行

确认删除?
回到顶部
客服号
  • 客服QQ点击这里给我发消息
QQ群
  • QQ群点击这里加入QQ群
提交所需资料详情,我们来帮找资料