高考历史复习 板块四 第十五单元 训练44 冷战与国际格局的演变.docx本文件免费下载 【共6页】

高考历史复习  板块四 第十五单元 训练44  冷战与国际格局的演变.docx
高考历史复习  板块四 第十五单元 训练44  冷战与国际格局的演变.docx
高考历史复习  板块四 第十五单元 训练44  冷战与国际格局的演变.docx
小学、初中、高中各种试卷真题知识归纳文案合同PPT等免费下载www.doc985.com小学、初中、高中各种试卷真题知识归纳文案合同PPT等免费下载www.doc985.com一、选择题(每题3分,共45分)1.(2023·河北“百万考联”高三模拟)下图所示为二战后美、英、法、苏四国分区占领德国示意图。这一情形()A.凸显美苏两国的主导地位B.与各国的贡献大致匹配C.标志着反法西斯战争胜利D.影响了战后的国际局势2.(2023·河北校考三模联)为了对抗马歇尔计划,苏联于1947年推出“莫洛托夫计划”,致力于加强同东欧社会主义国家的贸易关系。美国同西欧国家联合起来,于1950年1月9日成立了“对共产党国家出口管制统筹委员会”,对所有的社会主义国家实行贸易管制。材料表明()A.冷战对抗阻碍全球化的发展B.美苏冷战起源于经济因素C.战后欧洲经济陷入低迷局面D.两极对峙以经济压制为主3.(2023·云港高三期末连)1950年,美国国务院组成了由麻省理工学院和哈佛大学等名校22名专家教授在内的专门人才小组,借助大众传播理论、心理学和人类学知识,研究如何最有效地把代表美国和“自由世界”的声音传到“铁幕”的后方。这表明()A.美苏竭力争夺发展中国家B.冷战具有专业性C.两极对峙格局的正式形成D.美国扩张的野心4.(2023·合肥二模)美国政府认为音乐可能是撬开苏联人民封闭之窗的一种最安全的工具,小学、初中、高中各种试卷真题知识归纳文案合同PPT等免费下载www.doc985.com小学、初中、高中各种试卷真题知识归纳文案合同PPT等免费下载www.doc985.com只要音乐能渗入,就能在俄国政府和人民之间加上一个“楔子”,从而削弱莫斯科对其人民的控制。美国这一主张旨在()A.展示美国文化实力B.利用艺术形式展开冷战C.激化苏联社会矛盾D.丰富苏联人民精神生活5.(2023·海南一轮复习调研)有学者对冷战时期美国的发展战略思维逻辑总结道:“任何苏联的优势都会导致苏联方面的侵略和美国方面的退让。如果苏联领先,美国必须用双倍的努力赶超;如果美国领先,还应该用双倍努力扩大这种领先地位。美国的领先意味着稳定。”这种思维逻辑()A.缘于美国处于守势地位B.间接导致苏联产业失衡C.客观上维护了世界和平D.折射出国际局势的紧张6.(2023·南京二模)如图为美国漫画家创作的题为《让我们为这东西加把锁》的漫画,1962年11月发表于华盛顿邮报,图片下方的“NUCLEARWAR”意为“核战争”。该漫画反映出()A.美苏争霸中苏联处于攻势B.美苏处理核威胁走向理性C.追求国际和平有着广泛的社会基础D.核威胁改变了大国博弈的关系实质7.(2021·广卷,东16)美西、家易出口比国与欧对苏联东欧国贸额较(位:百万美元单)年份美国对苏联、东欧国家西欧对苏联、东欧国家1948年3975821949年1457651950年1—6月41268上表作为直接论据,可用来探究的论题是()A.马歇尔计划的出台及其历史背景B.两极格局与西方国家滞胀的根源小学、初中、高中各种试卷真题知识归纳文案合同PPT等免费下载www.doc985.com小学、初中、高中各种试卷真题知识归纳文案合同PPT等免费下载www.doc985.comC.世界贸易与布雷顿森林体系形成D.欧洲市场与资本主义阵营的分化8.(2021·湖南卷,16)20世纪60年代初,日本国民对1946年宪法的共识是“拥护宪法等于和平与革新,修改宪法等于反动与保守”;进入80年代,越来越多的人对“宪法限制日本做出国际贡献”的观点表示赞同。这种变化反映当时日本()A.修改宪法无法阻挡B.力图促进地区和平稳定C.大国主义思潮抬头D.军国主义势力卷土重来9.(2023·秦皇高三模岛拟)2012年,第16届不结盟运动首脑会议在伊朗举行,美国国会众议院外交关系委员会首席议员说:“与其说是‘不结盟’,还不如说是‘反美国家联盟’,(它的)首脑就是新主席国伊朗的哈梅内伊,加上古巴的卡斯特罗兄弟和津巴布韦的穆加贝。”据此可知,不结盟运动()A.遭到了美国的极力破坏B.从团结合作走向分裂C.冲击了美国的霸权政策D.改变了世界政治格局10.(2020·山卷,东15)1969年美国出台了新的《出口管制法》,不再使用“共产党国家”与“非共产党国家”这一概念和划分方法,代之以“鼓励与美国有外交关系或贸易关系的国家进行贸...

1、当您付费下载文档后,您只拥有了使用权限,并不意味着购买了版权,文档只能用于自身使用,不得用于其他商业用途(如 [转卖]进行直接盈利或[编辑后售卖]进行间接盈利)。
2、本站所有内容均由合作方或网友上传,本站不对文档的完整性、权威性及其观点立场正确性做任何保证或承诺!文档内容仅供研究参考,付费前请自行鉴别。
3、如文档内容存在违规,或者侵犯商业秘密、侵犯著作权等,请点击“违规举报”。

碎片内容

与本文档类似文档
2024年新高考历史资料  重难点03 魏晋到隋唐:草与禾的交融(原卷版).docx
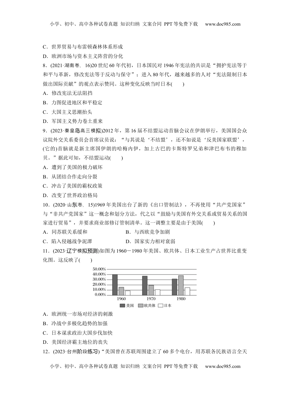
2024年新高考历史资料 重难点03 魏晋到隋唐:草与禾的交融(原卷版).docx
免费
0下载
2016年高考历史试卷(上海)(空白卷).doc
2016年高考历史试卷(上海)(空白卷).doc
免费
0下载
高中2022·微专题·小练习·历史【统考版】专题小练七.docx
高中2022·微专题·小练习·历史【统考版】专题小练七.docx
免费
0下载
2025年新高考历史资料  板块四 第十四单元 第41讲 古代文明的产生与发展.docx
2025年新高考历史资料 板块四 第十四单元 第41讲 古代文明的产生与发展.docx
免费
0下载
2023《微专题·小练习》·历史专题小练十九 西方人文精神的起源及其发展.docx
2023《微专题·小练习》·历史专题小练十九 西方人文精神的起源及其发展.docx
免费
28下载
2025年新高考历史资料  第28讲 第一次世界大战与战后国际秩序(练习)(解析版).docx
2025年新高考历史资料 第28讲 第一次世界大战与战后国际秩序(练习)(解析版).docx
免费
0下载
2012年高考历史试卷(大纲版)(空白卷) (5).docx
2012年高考历史试卷(大纲版)(空白卷) (5).docx
免费
0下载
2022年高考历史试卷(河北)(解析卷).docx
2022年高考历史试卷(河北)(解析卷).docx
免费
0下载
2010年全国统一高考历史试卷(全国卷ⅱ)(含解析版).doc
2010年全国统一高考历史试卷(全国卷ⅱ)(含解析版).doc
免费
21下载
2025年新高考历史资料  板块二 第六单元 训练13  两次鸦片战争.docx
2025年新高考历史资料 板块二 第六单元 训练13 两次鸦片战争.docx
免费
0下载
2022年高考历史试卷(全国甲卷)(解析卷) (5).docx
2022年高考历史试卷(全国甲卷)(解析卷) (5).docx
免费
0下载
2024年新高考历史资料  第二部分 打通串联线——新高考“命题情境” (三)社会情境.pptx
2024年新高考历史资料 第二部分 打通串联线——新高考“命题情境” (三)社会情境.pptx
免费
0下载
2014年全国统一高考历史试卷(新课标ⅱ)(含解析版).doc
2014年全国统一高考历史试卷(新课标ⅱ)(含解析版).doc
免费
8下载
高中历史•必修·中外历史纲要(上)课时作业WORD  课时作业(十九).docx
高中历史•必修·中外历史纲要(上)课时作业WORD 课时作业(十九).docx
免费
25下载
《2024九省联考》【甘肃省】历史试卷+答案.pdf
《2024九省联考》【甘肃省】历史试卷+答案.pdf
免费
20下载
2010年全国统一高考历史试卷(新课标)(含解析版).doc
2010年全国统一高考历史试卷(新课标)(含解析版).doc
免费
18下载
1992年广东高考历史真题及答案.doc
1992年广东高考历史真题及答案.doc
免费
22下载
24版微专题小练习·历史(新教材)(XL-8)第24练.docx
24版微专题小练习·历史(新教材)(XL-8)第24练.docx
免费
6下载
2025年新高考历史资料  第15讲 南京国民政府的统治和中国共产党开辟革命新道路(讲义)(解析版).docx
2025年新高考历史资料 第15讲 南京国民政府的统治和中国共产党开辟革命新道路(讲义)(解析版).docx
免费
0下载
高中2022·微专题·小练习·历史【统考版】专练五十八.docx
高中2022·微专题·小练习·历史【统考版】专练五十八.docx
免费
0下载
我的小文库
实名认证
内容提供者

提供高质量免费文档试卷下载,如果满意请告诉您身边的人,如果不满意请告诉我们,您的意见对于我们很重要,是我们不断进步的动力

阅读排行

确认删除?
回到顶部
客服号
  • 客服QQ点击这里给我发消息
QQ群
  • QQ群点击这里加入QQ群
提交所需资料详情,我们来帮找资料