高考历史复习 板块三 第十二单元 第37讲 改革开放和社会主义现代化建设新时期 (1).docx本文件免费下载 【共19页】

高考历史复习  板块三 第十二单元 第37讲 改革开放和社会主义现代化建设新时期 (1).docx
高考历史复习  板块三 第十二单元 第37讲 改革开放和社会主义现代化建设新时期 (1).docx
高考历史复习  板块三 第十二单元 第37讲 改革开放和社会主义现代化建设新时期 (1).docx
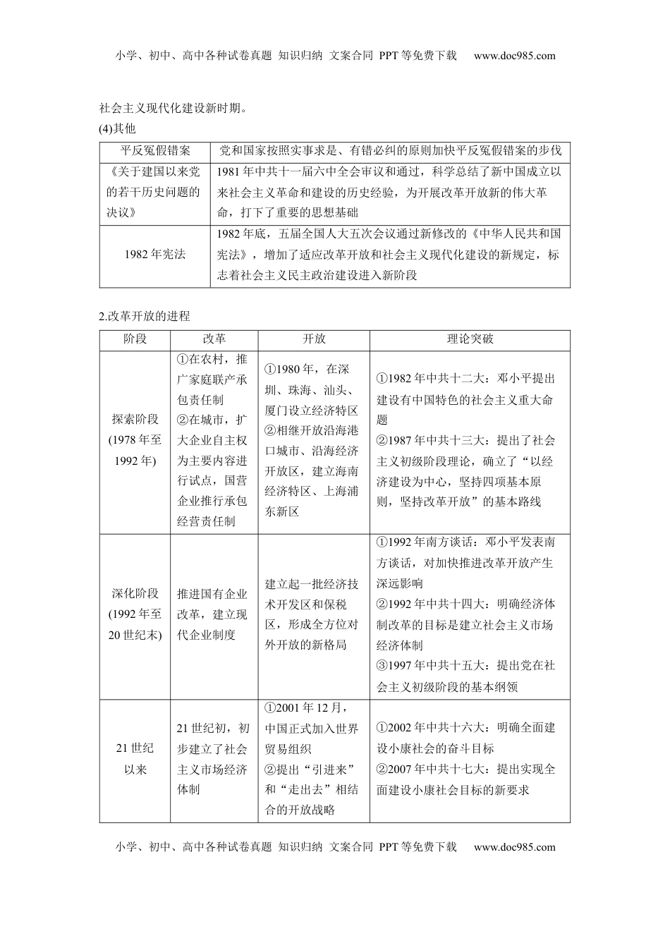
小学、初中、高中各种试卷真题知识归纳文案合同PPT等免费下载www.doc985.com小学、初中、高中各种试卷真题知识归纳文案合同PPT等免费下载www.doc985.com第37讲改革开放和社会主义现代化建设新时期课程标准1.认识真理标准问题的讨论和中共十一届三中全会的历史意义。2.认识邓小平理论对建设中国特色社会主义的重要指导意义;认识“三个代表”重要思想是加强和改进党的建设、推进我国社会主义自我完善和发展的强大理论武器;认识科学发展观是马克思主义关于发展的世界观和方法论的集中体现;认识习近平新时代中国特色社会主义思想是全党全国人民为实现中华民族伟大复兴而奋斗的行动指南。3.认识中国特色社会主义进入新时代的重大意义,认清我国发展新的历史方位。4.增强中国特色社会主义道路自信、理论自信、制度自信、文化自信。考情分析1.频率题型:该部分是高考高频考点,选择题考查主要集中在改革开放,非选择题一般以整体感知小学、初中、高中各种试卷真题知识归纳文案合同PPT等免费下载www.doc985.com小学、初中、高中各种试卷真题知识归纳文案合同PPT等免费下载www.doc985.com开放性试题和主题探究式试题为主2.情境设计:注重依托多种类型的史料(包括文献原文、数据、档案等)和多种呈现形式(如统计图表、图片、表格等)创设情境,考查学生对情境所提供和暗示的信息进行读取、筛选、分类、归纳、提炼、解释的能力,或要求学生在获取信息的基础上对史料进行去伪存真、去粗取精的处理,形成新的合理判断、推理和客观评价。如(2023·全国乙卷,31)考查新的分配方式激发职工积极性;(2023·辽宁卷,10)考查思想观念的解放;(2022·山东卷,9)第一产业占国内生产总值的比重变化;(2022·全国乙卷,31)男户主职业变化;(2023·1月浙江选考,24)中共十一届三中全会;(2022·1月浙江选考,28)中共十四大3.核心考向:中共十一届三中全会;经济体制改革与对外开放;中国特色社会主义理论体系知识点一中国特色社会主义的开创与发展1.伟大的历史转折(1)背景①“文化大革命”结束,“两个凡是”束缚人们思想。②真理标准问题的讨论,成为拨乱反正和改革开放的思想先导,为历史性转折作了重要的思想理论准备。(2)内容指导思想《解放思想,实事求是,团结一致向前看》工作着重点作出把全党工作着重点转移到社会主义现代化建设上来、实行改革开放的历史性决策党的路线重新确立党的思想路线、政治路线和组织路线,恢复了党的民主集中制的优良传统拨乱反正审查解决了历史上遗留的一批重大问题和一些重要领导人的功过是非问题(3)意义:实现了新中国成立以来党的历史上具有深远意义的伟大转折,开启了改革开放和小学、初中、高中各种试卷真题知识归纳文案合同PPT等免费下载www.doc985.com小学、初中、高中各种试卷真题知识归纳文案合同PPT等免费下载www.doc985.com社会主义现代化建设新时期。(4)其他平反冤假错案党和国家按照实事求是、有错必纠的原则加快平反冤假错案的步伐《关于建国以来党的若干历史问题的决议》1981年中共十一届六中全会审议和通过,科学总结了新中国成立以来社会主义革命和建设的历史经验,为开展改革开放新的伟大革命,打下了重要的思想基础1982年宪法1982年底,五届全国人大五次会议通过新修改的《中华人民共和国宪法》,增加了适应改革开放和社会主义现代化建设的新规定,标志着社会主义民主政治建设进入新阶段2.改革开放的进程阶段改革开放理论突破探索阶段(1978年至1992年)①在农村,推广家庭联产承包责任制②在城市,扩大企业自主权为主要内容进行试点,国营企业推行承包经营责任制①1980年,在深圳、珠海、汕头、厦门设立经济特区②相继开放沿海港口城市、沿海经济开放区,建立海南经济特区、上海浦东新区①1982年中共十二大:邓小平提出建设有中国特色的社会主义重大命题②1987年中共十三大:提出了社会主义初级阶段理论,确立了“以经济建设为中心,坚持四项基本原则,坚持改革开放”的基本路线深化阶段(1992年至20世纪末)推进国有企业改革,建立现代企业制度建立起一批经济技术开发区和保税区,形成全方位对外开放的新格局①1992年南方谈话:邓小平发表南方谈话,对...

1、当您付费下载文档后,您只拥有了使用权限,并不意味着购买了版权,文档只能用于自身使用,不得用于其他商业用途(如 [转卖]进行直接盈利或[编辑后售卖]进行间接盈利)。
2、本站所有内容均由合作方或网友上传,本站不对文档的完整性、权威性及其观点立场正确性做任何保证或承诺!文档内容仅供研究参考,付费前请自行鉴别。
3、如文档内容存在违规,或者侵犯商业秘密、侵犯著作权等,请点击“违规举报”。

碎片内容

与本文档类似文档
高考历史复习  板块一 第三单元 第7讲 三国至隋唐的文化 (3).docx
高考历史复习 板块一 第三单元 第7讲 三国至隋唐的文化 (3).docx
免费
0下载
2020年高考重庆文综(历史)卷含答案.doc
2020年高考重庆文综(历史)卷含答案.doc
免费
12下载
2024年高考历史一轮复习讲义(部编版)板块1 第1单元 训练2  诸侯纷争与变法运动.docx
2024年高考历史一轮复习讲义(部编版)板块1 第1单元 训练2 诸侯纷争与变法运动.docx
免费
27下载
2003年西藏高考文综真题及答案 (1).doc
2003年西藏高考文综真题及答案 (1).doc
免费
0下载
2011年广东高考历史(原卷版).doc
2011年广东高考历史(原卷版).doc
免费
0下载
浙江省2023年6月普通高校招生选考科目考试历史试题(解析版).docx
浙江省2023年6月普通高校招生选考科目考试历史试题(解析版).docx
免费
27下载
2008年高考江苏历史试卷及答案 word版.doc
2008年高考江苏历史试卷及答案 word版.doc
免费
16下载
上海市崇明县2015年高三第二学期期中(二模)学科质量检测历史试题及答案(word解析版).doc
上海市崇明县2015年高三第二学期期中(二模)学科质量检测历史试题及答案(word解析版).doc
免费
0下载
2025年新高考历史资料  板块二 第九单元 第25讲 五四运动与马克思主义的传播.docx
2025年新高考历史资料 板块二 第九单元 第25讲 五四运动与马克思主义的传播.docx
免费
0下载
2023《大考卷》二轮专项分层特训卷•历史【统考版】仿真模拟 2.docx
2023《大考卷》二轮专项分层特训卷•历史【统考版】仿真模拟 2.docx
免费
24下载
2023《大考卷》二轮专项分层特训卷·历史【新教材】高频考点22.docx
2023《大考卷》二轮专项分层特训卷·历史【新教材】高频考点22.docx
免费
15下载
2022·微专题·小练习·历史【新高考】专题小练12.docx
2022·微专题·小练习·历史【新高考】专题小练12.docx
免费
21下载
上海市宝山区2019年高三第二学期期中(二模)学科质量检测历史试题及答案(word版).docx
上海市宝山区2019年高三第二学期期中(二模)学科质量检测历史试题及答案(word版).docx
免费
0下载
1999年湖南高考历史真题及答案.doc
1999年湖南高考历史真题及答案.doc
免费
22下载
适用于新高考新教材备战2025届高考历史一轮总复习第11单元工业革命与马克思主义的诞生及世界殖民体系的形成课时练第34讲世界殖民体系与亚非拉民族独立运动课件.pptx
适用于新高考新教材备战2025届高考历史一轮总复习第11单元工业革命与马克思主义的诞生及世界殖民体系的形成课时练第34讲世界殖民体系与亚非拉民族独立运动课件.pptx
免费
0下载
高考历史复习  板块一 第二单元 训练4 汉代统一多民族封建国家的巩固.docx
高考历史复习 板块一 第二单元 训练4 汉代统一多民族封建国家的巩固.docx
免费
0下载
2022·微专题·小练习·历史【新高考】第14练.docx
2022·微专题·小练习·历史【新高考】第14练.docx
免费
3下载
高中历史 选择性必修第一册课时作业(word)  课时作业(七) 近代以来中国的官员选拔与管理.docx
高中历史 选择性必修第一册课时作业(word) 课时作业(七) 近代以来中国的官员选拔与管理.docx
免费
9下载
2024年新高考历史资料  第一部分 板块三 专题十三 近代以来的国际关系与国际格局的演变.docx
2024年新高考历史资料 第一部分 板块三 专题十三 近代以来的国际关系与国际格局的演变.docx
免费
0下载
高考历史复习  板块一 第五单元 第11讲 明清时期的政治.docx
高考历史复习 板块一 第五单元 第11讲 明清时期的政治.docx
免费
0下载
我的小文库
实名认证
内容提供者

提供高质量免费文档试卷下载,如果满意请告诉您身边的人,如果不满意请告诉我们,您的意见对于我们很重要,是我们不断进步的动力

阅读排行

确认删除?
回到顶部
客服号
  • 客服QQ点击这里给我发消息
QQ群
  • QQ群点击这里加入QQ群
提交所需资料详情,我们来帮找资料