高考历史复习 板块四 第十九单元 第66讲 近代以来人口迁移、商贸、战争与文化交流 (1).docx本文件免费下载 【共11页】

高考历史复习  板块四 第十九单元 第66讲 近代以来人口迁移、商贸、战争与文化交流 (1).docx
高考历史复习  板块四 第十九单元 第66讲 近代以来人口迁移、商贸、战争与文化交流 (1).docx
高考历史复习  板块四 第十九单元 第66讲 近代以来人口迁移、商贸、战争与文化交流 (1).docx
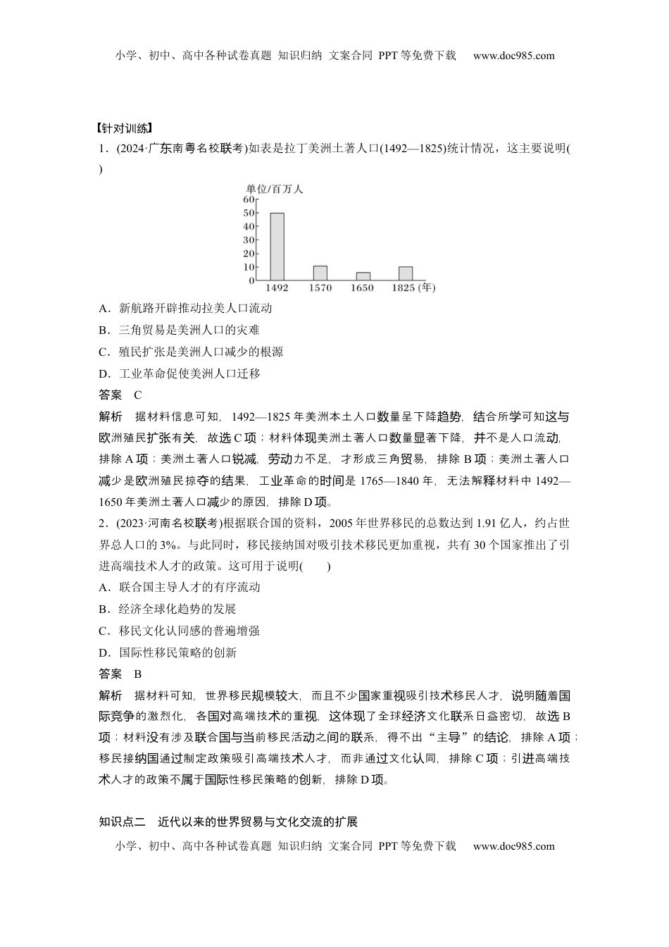
小学、初中、高中各种试卷真题知识归纳文案合同PPT等免费下载www.doc985.com小学、初中、高中各种试卷真题知识归纳文案合同PPT等免费下载www.doc985.com第66讲近代以来人口迁移、商贸、战争与文化交流课程标准1.了解近代以来世界各地区不同规模和类型的人口迁徙,认识人口迁徙对人类文化变迁的影响,以及人口迁徙和移民社会中出现的文化认同问题。2.了解近代以来不同类型商路的开辟;通过了解商品所体现的特色文化,理解贸易活动在文化交流中所扮演的重要角色。3.通过了解历史上的著名战争,理解战争对人类文化的破坏,以及带来不同文化的交锋;认识战争在客观上又为不同文化的碰撞提供了契机。知识点一近代以来的人口迁移与文化认同1.近代殖民活动和人口的跨地域转移美洲哥伦布到达美洲后,欧洲国家争相开始在美洲进行殖民扩张和掠夺,改变了美洲的人口结构,出现了新的族群;形成了新的文化认同,发展了欧洲文化主导、融合多种文化因素的新的美洲文化大洋洲18世纪中后期,英国殖民者来到澳大利亚和新西兰;澳大利亚等地的原住民人口数量锐减;19世纪中叶白人成为当地的主要居民,欧洲文化成为当地文化的主流亚洲19世纪初,黑奴贸易受到限制,殖民者寻找新的廉价劳动力;19世纪中叶后,清政府被迫允许列强在中国招募华工出国。华工聚居,在各地形成唐人街,保留和传播着中华文化,促进了美洲和大洋洲经济、文化的发展2.现代社会的移民和多元文化劳动力的全球流动在经济全球化加速发展的过程中,国际分工日益深化,全球劳动力市场逐渐形成;20世纪80年代以来,全球劳动力市场的结构,出现由以体力劳动移民为主到以“知识精英”移民增多的新趋势难民难民是因战争和地区冲突、宗教或部族矛盾、自然灾害、经济恶化等造成的移民。二战前的难民主要产生于欧洲,二战后的难民主要产生于中东、非洲和东南亚等地区,救助难民任重道远移民社会多元文化全球化背景下的现代世界出现了遍及各国的移民社会,这些移民社会形成各种多元一体的移民文化。美国形成了以欧洲文化为主流的移民文化;新加坡多元文化和谐共处,形成了独特的文化景观小学、初中、高中各种试卷真题知识归纳文案合同PPT等免费下载www.doc985.com小学、初中、高中各种试卷真题知识归纳文案合同PPT等免费下载www.doc985.com针对训练1.(2024·广南粤名校考东联)如表是拉丁美洲土著人口(1492—1825)统计情况,这主要说明()A.新航路开辟推动拉美人口流动B.三角贸易是美洲人口的灾难C.殖民扩张是美洲人口减少的根源D.工业革命促使美洲人口迁移答案C解析据材料信息可知,1492—1825年美洲本土人口量呈下降,合所可知数趋势结学这与洲殖民有,故欧扩张关选C;材料体美洲土著人口量著下降,不是人口流,项现数显并动排除A;美洲土著人口,力不足,才形成三角易,排除项锐减劳动贸B;美洲土著人口项少是洲殖民掠的果,工革命的是减欧夺结业时间1765—1840年,无法解材料中释1492—1650年美洲土著人口少的原因,排除减D。项2.(2023·河南名校考联)根据联合国的资料,2005年世界移民的总数达到1.91亿人,约占世界总人口的3%。与此同时,移民接纳国对吸引技术移民更加重视,共有30个国家推出了引进高端技术人才的政策。这可用于说明()A.联合国主导人才的有序流动B.经济全球化趋势的发展C.移民文化认同感的普遍增强D.国际性移民策略的创新答案B解析据材料可知,世界移民模大,而且不少家重吸引技移民人才,明着规较国视术说随国的激烈化,各高端技的重,体了全球文化系日益密切,故际竞争国对术视这现经济联选B;材料有涉及合前移民活之的系,得不出项没联国与当动间联“主导”的,排除结论A项;移民接通制定政策吸引高端技人才,而非通文化同,排除纳国过术过认C;引高端技项进人才的政策不于性移民策略的新,排除术属国际创D。项知识点二近代以来的世界贸易与文化交流的扩展小学、初中、高中各种试卷真题知识归纳文案合同PPT等免费下载www.doc985.com小学、初中、高中各种试卷真题知识归纳文案合同PPT等免费下载www.doc985.com1.全球贸易网的形成(1)概况:近代以来,随着世界各洲之间贸易的扩大,全球贸易网逐步形成。(2)过...

1、当您付费下载文档后,您只拥有了使用权限,并不意味着购买了版权,文档只能用于自身使用,不得用于其他商业用途(如 [转卖]进行直接盈利或[编辑后售卖]进行间接盈利)。
2、本站所有内容均由合作方或网友上传,本站不对文档的完整性、权威性及其观点立场正确性做任何保证或承诺!文档内容仅供研究参考,付费前请自行鉴别。
3、如文档内容存在违规,或者侵犯商业秘密、侵犯著作权等,请点击“违规举报”。

碎片内容

与本文档类似文档
高考历史复习  板块一 第三单元 第7讲 三国至隋唐的文化 (3).docx
高考历史复习 板块一 第三单元 第7讲 三国至隋唐的文化 (3).docx
免费
0下载
2020年高考重庆文综(历史)卷含答案.doc
2020年高考重庆文综(历史)卷含答案.doc
免费
12下载
2024年高考历史一轮复习讲义(部编版)板块1 第1单元 训练2  诸侯纷争与变法运动.docx
2024年高考历史一轮复习讲义(部编版)板块1 第1单元 训练2 诸侯纷争与变法运动.docx
免费
27下载
2003年西藏高考文综真题及答案 (1).doc
2003年西藏高考文综真题及答案 (1).doc
免费
0下载
2011年广东高考历史(原卷版).doc
2011年广东高考历史(原卷版).doc
免费
0下载
浙江省2023年6月普通高校招生选考科目考试历史试题(解析版).docx
浙江省2023年6月普通高校招生选考科目考试历史试题(解析版).docx
免费
27下载
2008年高考江苏历史试卷及答案 word版.doc
2008年高考江苏历史试卷及答案 word版.doc
免费
16下载
上海市崇明县2015年高三第二学期期中(二模)学科质量检测历史试题及答案(word解析版).doc
上海市崇明县2015年高三第二学期期中(二模)学科质量检测历史试题及答案(word解析版).doc
免费
0下载
2025年新高考历史资料  板块二 第九单元 第25讲 五四运动与马克思主义的传播.docx
2025年新高考历史资料 板块二 第九单元 第25讲 五四运动与马克思主义的传播.docx
免费
0下载
2023《大考卷》二轮专项分层特训卷•历史【统考版】仿真模拟 2.docx
2023《大考卷》二轮专项分层特训卷•历史【统考版】仿真模拟 2.docx
免费
24下载
2023《大考卷》二轮专项分层特训卷·历史【新教材】高频考点22.docx
2023《大考卷》二轮专项分层特训卷·历史【新教材】高频考点22.docx
免费
15下载
2022·微专题·小练习·历史【新高考】专题小练12.docx
2022·微专题·小练习·历史【新高考】专题小练12.docx
免费
21下载
上海市宝山区2019年高三第二学期期中(二模)学科质量检测历史试题及答案(word版).docx
上海市宝山区2019年高三第二学期期中(二模)学科质量检测历史试题及答案(word版).docx
免费
0下载
1999年湖南高考历史真题及答案.doc
1999年湖南高考历史真题及答案.doc
免费
22下载
适用于新高考新教材备战2025届高考历史一轮总复习第11单元工业革命与马克思主义的诞生及世界殖民体系的形成课时练第34讲世界殖民体系与亚非拉民族独立运动课件.pptx
适用于新高考新教材备战2025届高考历史一轮总复习第11单元工业革命与马克思主义的诞生及世界殖民体系的形成课时练第34讲世界殖民体系与亚非拉民族独立运动课件.pptx
免费
0下载
高考历史复习  板块一 第二单元 训练4 汉代统一多民族封建国家的巩固.docx
高考历史复习 板块一 第二单元 训练4 汉代统一多民族封建国家的巩固.docx
免费
0下载
2022·微专题·小练习·历史【新高考】第14练.docx
2022·微专题·小练习·历史【新高考】第14练.docx
免费
3下载
高中历史 选择性必修第一册课时作业(word)  课时作业(七) 近代以来中国的官员选拔与管理.docx
高中历史 选择性必修第一册课时作业(word) 课时作业(七) 近代以来中国的官员选拔与管理.docx
免费
9下载
2024年新高考历史资料  第一部分 板块三 专题十三 近代以来的国际关系与国际格局的演变.docx
2024年新高考历史资料 第一部分 板块三 专题十三 近代以来的国际关系与国际格局的演变.docx
免费
0下载
高考历史复习  板块一 第五单元 第11讲 明清时期的政治.docx
高考历史复习 板块一 第五单元 第11讲 明清时期的政治.docx
免费
0下载
我的小文库
实名认证
内容提供者

提供高质量免费文档试卷下载,如果满意请告诉您身边的人,如果不满意请告诉我们,您的意见对于我们很重要,是我们不断进步的动力

阅读排行

确认删除?
回到顶部
客服号
  • 客服QQ点击这里给我发消息
QQ群
  • QQ群点击这里加入QQ群
提交所需资料详情,我们来帮找资料