高考历史复习 板块四 第十六单元 第52讲 资本主义世界殖民体系形成与亚非拉民族独立运动 (1).docx本文件免费下载 【共20页】

高考历史复习  板块四 第十六单元 第52讲 资本主义世界殖民体系形成与亚非拉民族独立运动 (1).docx
高考历史复习  板块四 第十六单元 第52讲 资本主义世界殖民体系形成与亚非拉民族独立运动 (1).docx
高考历史复习  板块四 第十六单元 第52讲 资本主义世界殖民体系形成与亚非拉民族独立运动 (1).docx
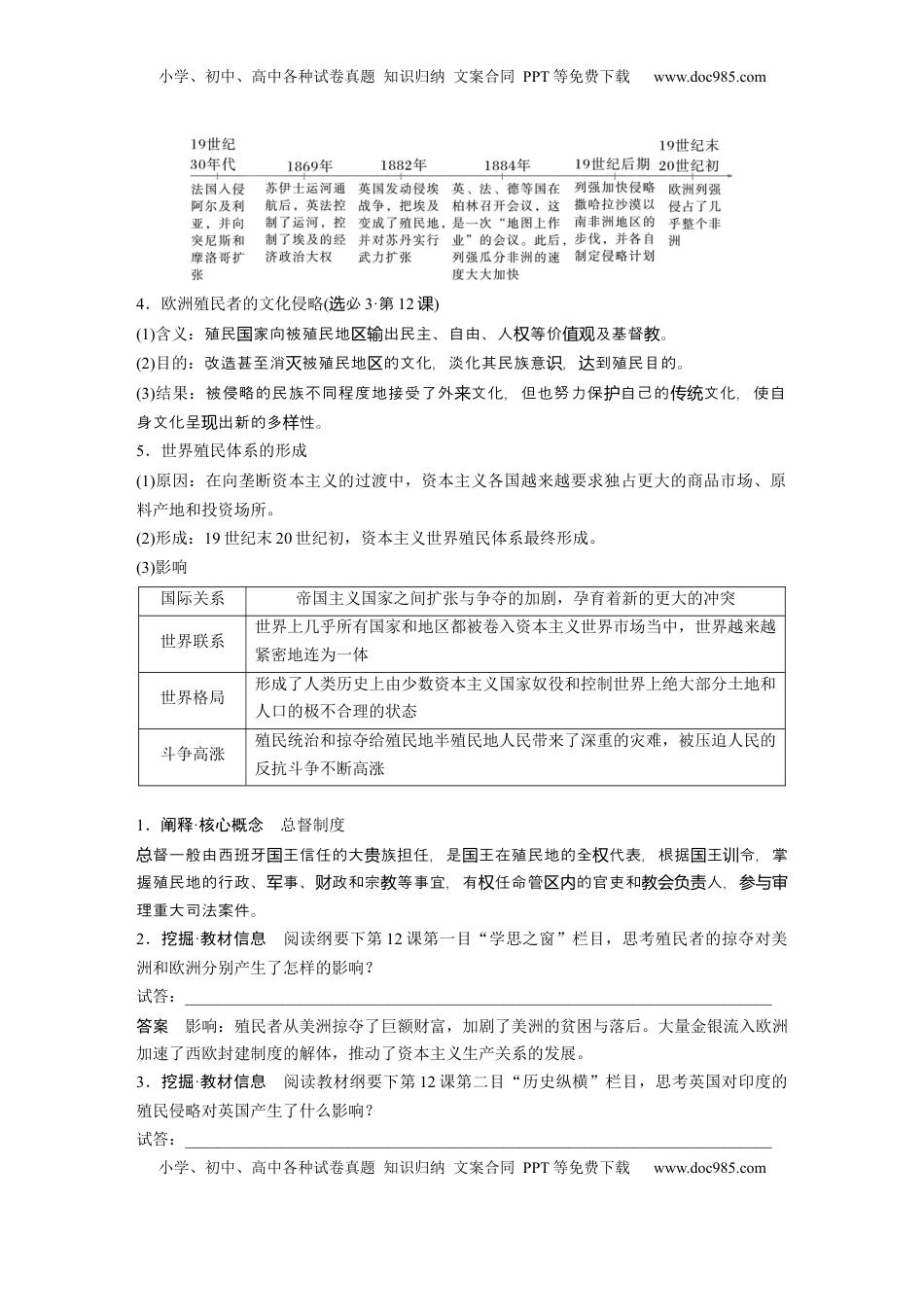
小学、初中、高中各种试卷真题知识归纳文案合同PPT等免费下载www.doc985.com小学、初中、高中各种试卷真题知识归纳文案合同PPT等免费下载www.doc985.com第52讲资本主义世界殖民体系形成与亚非拉民族独立运动课程标准1.通过了解西方列强对亚非拉的殖民扩张、世界殖民体系的建立,理解世界殖民体系的建立对世界历史发展的影响。2.通过了解亚非拉人民的抗争,理解殖民地半殖民地的民族独立运动对世界历史发展的重要影响。考情分析1.频率题型:该部分是高考中频考点,选择题和非选择题均有涉及2.情境设计:以文字资料、图表、漫画、地图等多种载体创设命题情境,如(2023·山东卷,12)世界殖民体系;(2023·北京卷,14)拉丁美洲独立运动;(2023·辽宁卷,14)亚洲觉醒;(2022·海南卷,12)世界殖民体系3.核心考向:资本主义世界殖民体系的形成、特点和影响;亚非拉民族独立运动的特点与意义整体感知知识点一资本主义世界殖民体系的形成1.拉丁美洲的殖民地化(1)概况西班牙①1496年,在海地建立了第一个永久性殖民地圣多明各②16世纪中叶,将除巴西之外的大部分南美洲、整个中美洲和部分北美洲变成了自己的殖民地葡萄牙建立了巴西殖民地完成18世纪晚期,拉丁美洲已完全处于欧洲列强的殖民统治之下(2)统治政治实行专制统治,推行农奴制经济①发展种植园经济,掠夺了巨额财富;②为弥补劳动力不足,殖民者发展黑奴贸易;③宗主国禁止或限制殖民地同任何其他国家进行贸易,限制殖民地经济小学、初中、高中各种试卷真题知识归纳文案合同PPT等免费下载www.doc985.com小学、初中、高中各种试卷真题知识归纳文案合同PPT等免费下载www.doc985.com的发展其他殖民者奴役和屠杀印第安人,造成后者大量死亡(3)影响(必选3·第7课)族群印第安人量的,洲人和非洲黑人量的激增,迅速改了美洲的人口数锐减欧数变结,出了新的族群构现文化展洲文化主、融合多文化因素的新的美洲文化,如墨西哥城三文化广发欧导种场2.亚洲沦为殖民地半殖民地(1)第一阶段(15、16世纪)葡萄牙建立商站,控制商路。到16世纪中叶,葡萄牙已经在亚洲建立了包括中国澳门在内的几十个商站西班牙入侵菲律宾,将其变成了殖民地(2)第二阶段(17世纪至19世纪末20世纪初)地域国家概况南亚英国①通过东印度公司,采取直接抢掠、侵占土地、强征土地税、种植并走私鸦片等手段,掠夺了大量财富和巨额利润;②挑动印度人打印度人,坐收渔利;或者直接进行武力侵略;③到19世纪中后期,几乎控制了印度全境东南亚荷兰17世纪初,侵入印度尼西亚,建立了巴达维亚殖民地,后来,占领了整个印度尼西亚英国到19世纪末,将缅甸和马来半岛的大部分变成殖民地法国侵占了越南、柬埔寨和老挝美国从西班牙手里夺得菲律宾西亚英、法、俄等国18世纪末19世纪初,在奥斯曼帝国扩大势力范围,分割领土俄、英不但控制了伊朗的经济和内政,还分别在伊朗北部和南部划分势力范围东亚欧美列强迫使清政府签订了一系列不平等条约,使中国逐步沦为半殖民地半封建社会日本1910年,吞并了朝鲜半岛3.西方列强瓜分非洲小学、初中、高中各种试卷真题知识归纳文案合同PPT等免费下载www.doc985.com小学、初中、高中各种试卷真题知识归纳文案合同PPT等免费下载www.doc985.com4.欧洲殖民者的文化侵略(必选3·第12课)(1)含义:殖民家向被殖民地出民主、自由、人等价及基督。国区输权值观教(2)目的:改造甚至消被殖民地的文化,淡化其民族意,到殖民目的。灭区识达(3)结果:被侵略的民族不同程度地接受了外文化,但也努力保自己的文化,使自来护传统身文化呈出新的多性。现样5.世界殖民体系的形成(1)原因:在向垄断资本主义的过渡中,资本主义各国越来越要求独占更大的商品市场、原料产地和投资场所。(2)形成:19世纪末20世纪初,资本主义世界殖民体系最终形成。(3)影响国际关系帝国主义国家之间扩张与争夺的加剧,孕育着新的更大的冲突世界联系世界上几乎所有国家和地区都被卷入资本主义世界市场当中,世界越来越紧密地连为一体世界格局形成了人类历史上由少数资本主义国家奴役和控制世界上绝大部分土地和人口的极不合理的状态斗争高涨殖民统治和掠夺给殖民地半殖民地人民带来了深重...

1、当您付费下载文档后,您只拥有了使用权限,并不意味着购买了版权,文档只能用于自身使用,不得用于其他商业用途(如 [转卖]进行直接盈利或[编辑后售卖]进行间接盈利)。
2、本站所有内容均由合作方或网友上传,本站不对文档的完整性、权威性及其观点立场正确性做任何保证或承诺!文档内容仅供研究参考,付费前请自行鉴别。
3、如文档内容存在违规,或者侵犯商业秘密、侵犯著作权等,请点击“违规举报”。

碎片内容

与本文档类似文档
2024年新高考历史资料  重难点03 魏晋到隋唐:草与禾的交融(原卷版).docx
2024年新高考历史资料 重难点03 魏晋到隋唐:草与禾的交融(原卷版).docx
免费
0下载
2016年高考历史试卷(上海)(空白卷).doc
2016年高考历史试卷(上海)(空白卷).doc
免费
0下载
高中2022·微专题·小练习·历史【统考版】专题小练七.docx
高中2022·微专题·小练习·历史【统考版】专题小练七.docx
免费
0下载
2025年新高考历史资料  板块四 第十四单元 第41讲 古代文明的产生与发展.docx
2025年新高考历史资料 板块四 第十四单元 第41讲 古代文明的产生与发展.docx
免费
0下载
2023《微专题·小练习》·历史专题小练十九 西方人文精神的起源及其发展.docx
2023《微专题·小练习》·历史专题小练十九 西方人文精神的起源及其发展.docx
免费
28下载
2025年新高考历史资料  第28讲 第一次世界大战与战后国际秩序(练习)(解析版).docx
2025年新高考历史资料 第28讲 第一次世界大战与战后国际秩序(练习)(解析版).docx
免费
0下载
2012年高考历史试卷(大纲版)(空白卷) (5).docx
2012年高考历史试卷(大纲版)(空白卷) (5).docx
免费
0下载
2022年高考历史试卷(河北)(解析卷).docx
2022年高考历史试卷(河北)(解析卷).docx
免费
0下载
2010年全国统一高考历史试卷(全国卷ⅱ)(含解析版).doc
2010年全国统一高考历史试卷(全国卷ⅱ)(含解析版).doc
免费
21下载
2025年新高考历史资料  板块二 第六单元 训练13  两次鸦片战争.docx
2025年新高考历史资料 板块二 第六单元 训练13 两次鸦片战争.docx
免费
0下载
2022年高考历史试卷(全国甲卷)(解析卷) (5).docx
2022年高考历史试卷(全国甲卷)(解析卷) (5).docx
免费
0下载
2024年新高考历史资料  第二部分 打通串联线——新高考“命题情境” (三)社会情境.pptx
2024年新高考历史资料 第二部分 打通串联线——新高考“命题情境” (三)社会情境.pptx
免费
0下载
2014年全国统一高考历史试卷(新课标ⅱ)(含解析版).doc
2014年全国统一高考历史试卷(新课标ⅱ)(含解析版).doc
免费
8下载
高中历史•必修·中外历史纲要(上)课时作业WORD  课时作业(十九).docx
高中历史•必修·中外历史纲要(上)课时作业WORD 课时作业(十九).docx
免费
25下载
《2024九省联考》【甘肃省】历史试卷+答案.pdf
《2024九省联考》【甘肃省】历史试卷+答案.pdf
免费
20下载
2010年全国统一高考历史试卷(新课标)(含解析版).doc
2010年全国统一高考历史试卷(新课标)(含解析版).doc
免费
18下载
1992年广东高考历史真题及答案.doc
1992年广东高考历史真题及答案.doc
免费
22下载
24版微专题小练习·历史(新教材)(XL-8)第24练.docx
24版微专题小练习·历史(新教材)(XL-8)第24练.docx
免费
6下载
2025年新高考历史资料  第15讲 南京国民政府的统治和中国共产党开辟革命新道路(讲义)(解析版).docx
2025年新高考历史资料 第15讲 南京国民政府的统治和中国共产党开辟革命新道路(讲义)(解析版).docx
免费
0下载
高中2022·微专题·小练习·历史【统考版】专练五十八.docx
高中2022·微专题·小练习·历史【统考版】专练五十八.docx
免费
0下载
我的小文库
实名认证
内容提供者

提供高质量免费文档试卷下载,如果满意请告诉您身边的人,如果不满意请告诉我们,您的意见对于我们很重要,是我们不断进步的动力

阅读排行

确认删除?
回到顶部
客服号
  • 客服QQ点击这里给我发消息
QQ群
  • QQ群点击这里加入QQ群
提交所需资料详情,我们来帮找资料