高考历史复习 板块一 第二单元 第3讲 秦统一多民族封建国家的建立 (1).docx本文件免费下载 【共17页】

高考历史复习  板块一 第二单元 第3讲 秦统一多民族封建国家的建立 (1).docx
高考历史复习  板块一 第二单元 第3讲 秦统一多民族封建国家的建立 (1).docx
高考历史复习  板块一 第二单元 第3讲 秦统一多民族封建国家的建立 (1).docx
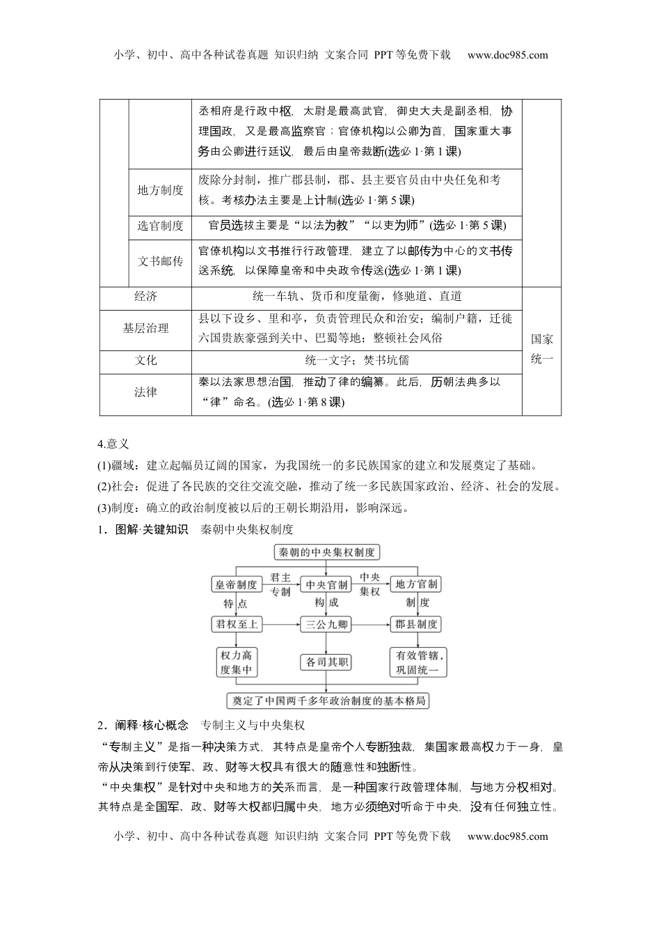
小学、初中、高中各种试卷真题知识归纳文案合同PPT等免费下载www.doc985.com小学、初中、高中各种试卷真题知识归纳文案合同PPT等免费下载www.doc985.com第3讲秦统一多民族封建国家的建立课程标准1.通过了解秦朝的统一业绩,认识统一多民族封建国家的建立在中国历史上的意义。2.通过了解秦朝的社会矛盾和农民起义,认识秦朝崩溃的原因。考情分析整体感知小学、初中、高中各种试卷真题知识归纳文案合同PPT等免费下载www.doc985.com小学、初中、高中各种试卷真题知识归纳文案合同PPT等免费下载www.doc985.com1.频率题型:该部分是近年高考低频考点,主要以选择题为主;浙江卷命题较为频繁,多为非选择题2.情境设计:利用文献、考古资料,考查秦统一的背景、过程和影响,如(2023·湖南卷,2)秦王用人与六国不同;(2023·6月浙江选考,3)秦朝国家治理模式形成。或者从史学理论角度关联秦代历史事件,如(2023·湖北卷,2)史学家对项羽的不同认识;或者利用新材料,创设情境,与汉代关联考查,如(2022·山东卷,2)相马术;(2022·湖北卷,2)秦汉统一多民族国家形成与发展;(2020·全国Ⅱ卷,24)角抵3.核心考向:秦统一的背景;中央集权制度;秦朝国家治理知识点一秦的统一1.条件客观民心所向长期战乱给社会带来巨大灾难,人民渴望安定统一经济需求各地域经济的发展,要求打破政治分裂所带来的阻碍地理位置秦地理位置优越,物质基础雄厚主观统治者数代秦王励精图治,广纳贤才,吏治较为清明国家政策商鞅变法后,尊奉法家,奖励耕战,国家日益强盛策略得当秦国采取了远交近攻策略,对东方六国分化瓦解,各个击破2.过程(1)灭六国:公元前230—前221年,灭六国,建立起第一个统一王朝;(2)征南方:征服越族地区,加强对西南夷的控制;(3)击匈奴:在北方击退了匈奴的进攻,修筑万里长城。3.巩固统治措施政治皇帝制度皇位世袭;皇帝独尊;皇权至上。皇帝制度是秦朝政治制度的核心(必选1·第1课)中央集权中央制度实行三公九卿制,三公九卿组成中央政府小学、初中、高中各种试卷真题知识归纳文案合同PPT等免费下载www.doc985.com小学、初中、高中各种试卷真题知识归纳文案合同PPT等免费下载www.doc985.com丞相府是行政中,太尉是最高武官,御史大夫是副丞相,枢协理政,又是最高察官;官僚机以公卿首,家重大事国监构为国由公卿行廷,最后由皇帝裁务进议断(必选1·第1课)地方制度废除分封制,推广郡县制,郡、县主要官员由中央任免和考核。考核法主要是上制办计(必选1·第5课)选官制度官拔主要是员选“以法为教”“以吏为师”(必选1·第5课)文书邮传官僚机以文推行行政管理,建立了以中心的文构书邮传为书传送系,以保障皇帝和中央政令送统传(必选1·第1课)经济统一车轨、货币和度量衡,修驰道、直道国家统一基层治理县以下设乡、里和亭,负责管理民众和治安;编制户籍,迁徙六国贵族豪强到关中、巴蜀等地;整顿社会风俗文化统一文字;焚书坑儒法律秦以法家思想治,推了律的纂。此后,朝法典多以国动编历“律”命名。(必选1·第8课)4.意义(1)疆域:建立起幅员辽阔的国家,为我国统一的多民族国家的建立和发展奠定了基础。(2)社会:促进了各民族的交往交流交融,推动了统一多民族国家政治、经济、社会的发展。(3)制度:确立的政治制度被以后的王朝长期沿用,影响深远。1.图解·关键知识秦朝中央集权制度2.阐释·核心概念专制主义与中央集权“制主专义”是指一策方式,其特点是皇帝人裁,集家最高力于一身,皇种决个专断独国权帝策到行使、政、等大具有很大的意性和性。从决军财权随独断“中央集权”是中央和地方的系而言,是一家行政管理体制,地方分相。针对关种国与权对其特点是全、政、等大都中央,地方必听命于中央,有任何立性。国军财权归属须绝对没独小学、初中、高中各种试卷真题知识归纳文案合同PPT等免费下载www.doc985.com小学、初中、高中各种试卷真题知识归纳文案合同PPT等免费下载www.doc985.com3.挖掘·教材信息阅读教材“里耶秦简户籍簿”图片及释文,据此可知秦朝推行了怎样的统治措施?推行这一措施有何作用?试答:______________________________________________________...

1、当您付费下载文档后,您只拥有了使用权限,并不意味着购买了版权,文档只能用于自身使用,不得用于其他商业用途(如 [转卖]进行直接盈利或[编辑后售卖]进行间接盈利)。
2、本站所有内容均由合作方或网友上传,本站不对文档的完整性、权威性及其观点立场正确性做任何保证或承诺!文档内容仅供研究参考,付费前请自行鉴别。
3、如文档内容存在违规,或者侵犯商业秘密、侵犯著作权等,请点击“违规举报”。

碎片内容

与本文档类似文档
高考历史复习  板块一 第三单元 第7讲 三国至隋唐的文化 (3).docx
高考历史复习 板块一 第三单元 第7讲 三国至隋唐的文化 (3).docx
免费
0下载
2020年高考重庆文综(历史)卷含答案.doc
2020年高考重庆文综(历史)卷含答案.doc
免费
12下载
2024年高考历史一轮复习讲义(部编版)板块1 第1单元 训练2  诸侯纷争与变法运动.docx
2024年高考历史一轮复习讲义(部编版)板块1 第1单元 训练2 诸侯纷争与变法运动.docx
免费
27下载
2003年西藏高考文综真题及答案 (1).doc
2003年西藏高考文综真题及答案 (1).doc
免费
0下载
2011年广东高考历史(原卷版).doc
2011年广东高考历史(原卷版).doc
免费
0下载
浙江省2023年6月普通高校招生选考科目考试历史试题(解析版).docx
浙江省2023年6月普通高校招生选考科目考试历史试题(解析版).docx
免费
27下载
2008年高考江苏历史试卷及答案 word版.doc
2008年高考江苏历史试卷及答案 word版.doc
免费
16下载
上海市崇明县2015年高三第二学期期中(二模)学科质量检测历史试题及答案(word解析版).doc
上海市崇明县2015年高三第二学期期中(二模)学科质量检测历史试题及答案(word解析版).doc
免费
0下载
2025年新高考历史资料  板块二 第九单元 第25讲 五四运动与马克思主义的传播.docx
2025年新高考历史资料 板块二 第九单元 第25讲 五四运动与马克思主义的传播.docx
免费
0下载
2023《大考卷》二轮专项分层特训卷•历史【统考版】仿真模拟 2.docx
2023《大考卷》二轮专项分层特训卷•历史【统考版】仿真模拟 2.docx
免费
24下载
2023《大考卷》二轮专项分层特训卷·历史【新教材】高频考点22.docx
2023《大考卷》二轮专项分层特训卷·历史【新教材】高频考点22.docx
免费
15下载
2022·微专题·小练习·历史【新高考】专题小练12.docx
2022·微专题·小练习·历史【新高考】专题小练12.docx
免费
21下载
上海市宝山区2019年高三第二学期期中(二模)学科质量检测历史试题及答案(word版).docx
上海市宝山区2019年高三第二学期期中(二模)学科质量检测历史试题及答案(word版).docx
免费
0下载
1999年湖南高考历史真题及答案.doc
1999年湖南高考历史真题及答案.doc
免费
22下载
适用于新高考新教材备战2025届高考历史一轮总复习第11单元工业革命与马克思主义的诞生及世界殖民体系的形成课时练第34讲世界殖民体系与亚非拉民族独立运动课件.pptx
适用于新高考新教材备战2025届高考历史一轮总复习第11单元工业革命与马克思主义的诞生及世界殖民体系的形成课时练第34讲世界殖民体系与亚非拉民族独立运动课件.pptx
免费
0下载
高考历史复习  板块一 第二单元 训练4 汉代统一多民族封建国家的巩固.docx
高考历史复习 板块一 第二单元 训练4 汉代统一多民族封建国家的巩固.docx
免费
0下载
2022·微专题·小练习·历史【新高考】第14练.docx
2022·微专题·小练习·历史【新高考】第14练.docx
免费
3下载
高中历史 选择性必修第一册课时作业(word)  课时作业(七) 近代以来中国的官员选拔与管理.docx
高中历史 选择性必修第一册课时作业(word) 课时作业(七) 近代以来中国的官员选拔与管理.docx
免费
9下载
2024年新高考历史资料  第一部分 板块三 专题十三 近代以来的国际关系与国际格局的演变.docx
2024年新高考历史资料 第一部分 板块三 专题十三 近代以来的国际关系与国际格局的演变.docx
免费
0下载
高考历史复习  板块一 第五单元 第11讲 明清时期的政治.docx
高考历史复习 板块一 第五单元 第11讲 明清时期的政治.docx
免费
0下载
我的小文库
实名认证
内容提供者

提供高质量免费文档试卷下载,如果满意请告诉您身边的人,如果不满意请告诉我们,您的意见对于我们很重要,是我们不断进步的动力

阅读排行

确认删除?
回到顶部
客服号
  • 客服QQ点击这里给我发消息
QQ群
  • QQ群点击这里加入QQ群
提交所需资料详情,我们来帮找资料