高考历史复习 板块一 第五单元 第11讲 明清时期的政治及对外交往 (1).docx本文件免费下载 【共21页】

高考历史复习  板块一 第五单元 第11讲 明清时期的政治及对外交往 (1).docx
高考历史复习  板块一 第五单元 第11讲 明清时期的政治及对外交往 (1).docx
高考历史复习  板块一 第五单元 第11讲 明清时期的政治及对外交往 (1).docx
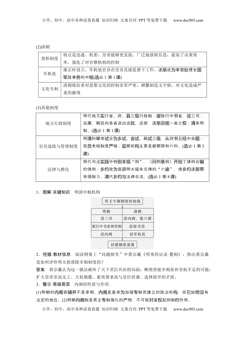
小学、初中、高中各种试卷真题知识归纳文案合同PPT等免费下载www.doc985.com小学、初中、高中各种试卷真题知识归纳文案合同PPT等免费下载www.doc985.com第11讲明清时期的政治及对外交往课程标准1.通过了解明清时期统一全国和经略边疆的相关举措,知道南海诸岛、台湾及其包括钓鱼岛在内的附属岛屿是中国版图一部分,认识这一时期统一多民族封建国家版图奠定的重要意义。2.通过了解明清时期封建专制的发展、世界形势的变化对中国的影响,认识小学、初中、高中各种试卷真题知识归纳文案合同PPT等免费下载www.doc985.com小学、初中、高中各种试卷真题知识归纳文案合同PPT等免费下载www.doc985.com中国社会面临的危机。考情分析整体感知1.频率题型:该部分是高考高频考点,选择题与非选择题出现频率都比较高2.情境设计:多利用文献资料创设综合情境与学术情境,注重考查以史料为依据,对历史事物进行理性分析的能力。如(2023·湖南卷,5)明代赐书朝日;(2023·全国乙卷,27)明代基层治理;(2023·北京卷,5)清代奏折制度;(2023·辽宁卷,5)乾隆谕旨;(2023·山东卷,16)棚民案;(2022·湖南卷,5)南书房行走;(2021·湖南卷,6)清朝《冰嬉图》3.核心考向:明清时期君主专制的加强;明朝对外政策的变化;明清时期(鸦片战争前)统一全国和经略边疆的举措知识点一明清时期政治制度的变化1.政权更迭(1)明朝建立:1368年,朱元璋称帝,定都应天府,国号大明,结束了元朝在全国的统治。(2)明清易代:女真族建大金(1616年,努尔哈赤称汗)→清朝建立(1636年,皇太极称帝)→清军入关(1644年,迁都北京)→逐渐确立了在全国的统治。(3)康乾盛世:清朝皇帝康熙、雍正、乾隆在位期间,出现了100多年的鼎盛局面,政局稳定,经济繁荣,疆域开拓并巩固,被称为“康乾盛世”。(4)危机初显:康乾盛世后期,清朝统治出现由盛转衰的迹象,19世纪前期,衰象更加明显,中国逐渐落后于世界潮流。2.明清时期政治制度的变化(1)明朝废除宰相明太祖为加强皇权,废除了自秦以来一直实行的宰相制度设置内阁明成祖时期设立,作为辅佐皇帝处理政务的秘书机构,替皇帝浏览奏章,草拟处理意见,称为“票拟”宦官专权内廷宦官机构司礼监获得了协助甚至代理皇帝批红的权力,还负责提督东厂和控制锦衣卫小学、初中、高中各种试卷真题知识归纳文案合同PPT等免费下载www.doc985.com小学、初中、高中各种试卷真题知识归纳文案合同PPT等免费下载www.doc985.com(2)清朝奏折制度特点是迅速、机密,皇帝能够更直接、广泛地获取信息,提高了决策效率,强化了对官僚机构的控制军机处雍正时设立,军机处官员在皇帝直接监督下工作,逐成掌管理全渐为处国政事的中军务枢(必选1·第1课)文化专制清朝统治者对思想文化的控制非常严密,频繁制造文字狱,对文化造成严重的摧残(3)其他制度地方行政制度明代地方行省、府、三行政制;除行中省,三司;实县级废书设后,朝廷向各省派出巡、巡按,逐一省之;承明来抚渐总揽权清制。(必选1·第1课)官员选拔与管理制度明科考分、、殿三,四五中命;清举试为乡试会试试级从书经题官考核制度格;察机主要是都察院和六科。员严监构(必选1·第5课)法律与教化明代司法中特重实践别视“例”,《刑例》了律例合问条开创编的体例;改宣明太祖朱元璋的乡约为讲“六谕”,使逐乡约渐带有强制力。代法律合流。清乡约与(必选1·第8课)1.图解·关键知识明清中枢机构2.挖掘·教材信息阅读纲要上“问题探究”中黄宗羲《明夷待访录·置相》,指出黄宗羲是如何评价明太祖废除宰相制度的?答案黄宗羲认为这一做法破坏了天下君臣共治的局面;断绝贤能宰相弥补皇权不足的可能;扩大皇帝至高无上、大权独揽、素质要求高与皇位世袭、选择面窄的矛盾。3.警示·易错易混内阁的性质与作用(1)明朝的首不是宰相。是皇帝加强制而建立的政治机,但始有内阁辅并内阁为专构它终没法定的地位。(2)明朝制是君主制强化的物,不可能皇起到制作用。内阁专产对权约小学、初中、高中各种试卷真题知识归纳文案合同PPT等免费下载www.doc985.com小学、初中、高中各种试卷真题知识归纳文案合同PPT等免费下载www.doc985.com4.思考·情境问题...

1、当您付费下载文档后,您只拥有了使用权限,并不意味着购买了版权,文档只能用于自身使用,不得用于其他商业用途(如 [转卖]进行直接盈利或[编辑后售卖]进行间接盈利)。
2、本站所有内容均由合作方或网友上传,本站不对文档的完整性、权威性及其观点立场正确性做任何保证或承诺!文档内容仅供研究参考,付费前请自行鉴别。
3、如文档内容存在违规,或者侵犯商业秘密、侵犯著作权等,请点击“违规举报”。

碎片内容

与本文档类似文档
高考历史复习  板块一 第三单元 第7讲 三国至隋唐的文化 (3).docx
高考历史复习 板块一 第三单元 第7讲 三国至隋唐的文化 (3).docx
免费
0下载
2020年高考重庆文综(历史)卷含答案.doc
2020年高考重庆文综(历史)卷含答案.doc
免费
12下载
2024年高考历史一轮复习讲义(部编版)板块1 第1单元 训练2  诸侯纷争与变法运动.docx
2024年高考历史一轮复习讲义(部编版)板块1 第1单元 训练2 诸侯纷争与变法运动.docx
免费
27下载
2003年西藏高考文综真题及答案 (1).doc
2003年西藏高考文综真题及答案 (1).doc
免费
0下载
2011年广东高考历史(原卷版).doc
2011年广东高考历史(原卷版).doc
免费
0下载
浙江省2023年6月普通高校招生选考科目考试历史试题(解析版).docx
浙江省2023年6月普通高校招生选考科目考试历史试题(解析版).docx
免费
27下载
2008年高考江苏历史试卷及答案 word版.doc
2008年高考江苏历史试卷及答案 word版.doc
免费
16下载
上海市崇明县2015年高三第二学期期中(二模)学科质量检测历史试题及答案(word解析版).doc
上海市崇明县2015年高三第二学期期中(二模)学科质量检测历史试题及答案(word解析版).doc
免费
0下载
2025年新高考历史资料  板块二 第九单元 第25讲 五四运动与马克思主义的传播.docx
2025年新高考历史资料 板块二 第九单元 第25讲 五四运动与马克思主义的传播.docx
免费
0下载
2023《大考卷》二轮专项分层特训卷•历史【统考版】仿真模拟 2.docx
2023《大考卷》二轮专项分层特训卷•历史【统考版】仿真模拟 2.docx
免费
24下载
2023《大考卷》二轮专项分层特训卷·历史【新教材】高频考点22.docx
2023《大考卷》二轮专项分层特训卷·历史【新教材】高频考点22.docx
免费
15下载
2022·微专题·小练习·历史【新高考】专题小练12.docx
2022·微专题·小练习·历史【新高考】专题小练12.docx
免费
21下载
上海市宝山区2019年高三第二学期期中(二模)学科质量检测历史试题及答案(word版).docx
上海市宝山区2019年高三第二学期期中(二模)学科质量检测历史试题及答案(word版).docx
免费
0下载
1999年湖南高考历史真题及答案.doc
1999年湖南高考历史真题及答案.doc
免费
22下载
适用于新高考新教材备战2025届高考历史一轮总复习第11单元工业革命与马克思主义的诞生及世界殖民体系的形成课时练第34讲世界殖民体系与亚非拉民族独立运动课件.pptx
适用于新高考新教材备战2025届高考历史一轮总复习第11单元工业革命与马克思主义的诞生及世界殖民体系的形成课时练第34讲世界殖民体系与亚非拉民族独立运动课件.pptx
免费
0下载
高考历史复习  板块一 第二单元 训练4 汉代统一多民族封建国家的巩固.docx
高考历史复习 板块一 第二单元 训练4 汉代统一多民族封建国家的巩固.docx
免费
0下载
2022·微专题·小练习·历史【新高考】第14练.docx
2022·微专题·小练习·历史【新高考】第14练.docx
免费
3下载
高中历史 选择性必修第一册课时作业(word)  课时作业(七) 近代以来中国的官员选拔与管理.docx
高中历史 选择性必修第一册课时作业(word) 课时作业(七) 近代以来中国的官员选拔与管理.docx
免费
9下载
2024年新高考历史资料  第一部分 板块三 专题十三 近代以来的国际关系与国际格局的演变.docx
2024年新高考历史资料 第一部分 板块三 专题十三 近代以来的国际关系与国际格局的演变.docx
免费
0下载
高考历史复习  板块一 第五单元 第11讲 明清时期的政治.docx
高考历史复习 板块一 第五单元 第11讲 明清时期的政治.docx
免费
0下载
我的小文库
实名认证
内容提供者

提供高质量免费文档试卷下载,如果满意请告诉您身边的人,如果不满意请告诉我们,您的意见对于我们很重要,是我们不断进步的动力

阅读排行

确认删除?
回到顶部
客服号
  • 客服QQ点击这里给我发消息
QQ群
  • QQ群点击这里加入QQ群
提交所需资料详情,我们来帮找资料