高考历史复习 板块三 第十二单元 第38讲 中国特色社会主义新时代.docx本文件免费下载 【共8页】

高考历史复习  板块三 第十二单元 第38讲 中国特色社会主义新时代.docx
高考历史复习  板块三 第十二单元 第38讲 中国特色社会主义新时代.docx
高考历史复习  板块三 第十二单元 第38讲 中国特色社会主义新时代.docx
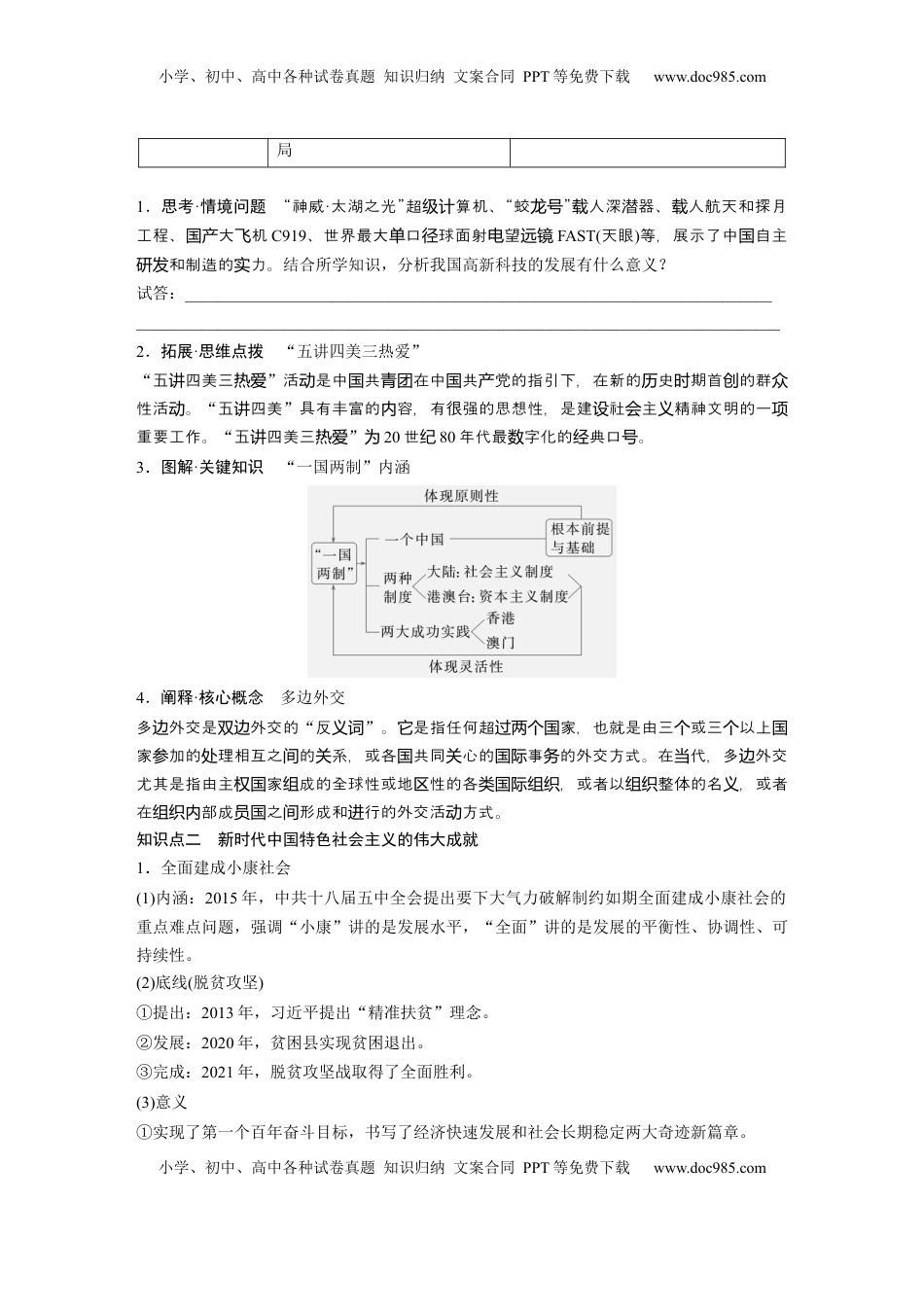
小学、初中、高中各种试卷真题知识归纳文案合同PPT等免费下载www.doc985.com小学、初中、高中各种试卷真题知识归纳文案合同PPT等免费下载www.doc985.com第38讲中国特色社会主义新时代课程标准1.认识改革开放以来我国在各个领域取得的成就、综合国力及国际影响力的不断提高。2.认识“一国两制”对实现祖国完全统一的重大意义。考情分析1.频率题型:该部分是高考高频考点,主要以考查选择题为主2.情境设计:注重依托多种类型的史料创设情境,着重考查学生的历史解释素养。如(2023·北京卷,9)通过“广播电视村村通工程”创设情境,考查新时期的城乡建设;(2023·6月浙江选考,22)“一带一路”倡议;(2023·6月浙江选考,8)上海合作组织3.核心考向:改革开放以来取得的巨大成就;“一国两制”;中国特色大国外交知识点一改革开放和社会主义现代化建设的巨大成就1.综合国力不断提升(1)成就20世纪80年代①在全面改革的推动下,我国经济加速发展②人民生活水平进一步提高,开始向小康社会迈进③科技事业取得重大成就:“银河-Ⅰ”巨型计算机、秦山核电站等20世纪90年代①改革开放进一步推进,取得应对亚洲金融危机和一系列重大斗争的胜利②城乡生活质量显著提升,人民生活总体达到小康水平③科技事业取得巨大成就:“神舟一号”飞船、“神威”计算机等21世纪①改革开放不断深入,国民经济保持较快增长②人民生活明显改善,全民医疗保障体系初步形成,城乡社会救助体系基本建立③重要学科前沿和战略必争领域取得一批重大自主创新成果:“神舟五号”飞船首次实现载人航天飞行、“神舟七号”飞船航天员进行中国人第一次太空漫步、“嫦娥一号”首次完成绕月探测等(2)其他领域精神文明在全社会弘扬社会主义核心价值观。改革放初期,先后展了开开“五四美三讲热爱”、文明建活、主育和公民道德建等群精神文明运动创动爱国义教设众创建活动(选必1·第10课)文化把教育放在优先发展的位置,中国教育总体发展水平进入世界中上行列;“文小学、初中、高中各种试卷真题知识归纳文案合同PPT等免费下载www.doc985.com小学、初中、高中各种试卷真题知识归纳文案合同PPT等免费下载www.doc985.com教育化大革命”束后,结1977年恢高考制度;复1983年,小平提出邓“育要面向教代化,面向世界,面向未现来”的指方;导针20世纪90年代,家始行国开实“科教兴国”展略发战(选必3·第14课)2.“一国两制”与祖国统一大业(1)理论构想:20世纪80年代初,针对台湾问题,邓小平提出“一个国家,两种制度”的构想。“一国两制”就是在一个中国的前提下,国家的主体坚持社会主义制度,香港、澳门、台湾保持原有的资本主义制度长期不变。在国际上代表中国的,只能是中华人民共和国。(2)实践进程港澳回归1997年7月1日,中国对香港恢复行使主权;1999年12月20日,中国对澳门恢复行使主权。香港、澳门的回归,标志着祖国统一大业向前迈出重要一步两岸关系《告台湾同胞书》1979年元旦,全国人大常委会发表,中国政府积极推动两岸的经济技术交流与合作“九二共识”1992年,大陆海峡两岸关系协会与台湾海峡交流基金会达成“海峡两岸同属一个中国,共同努力谋求国家统一”的共识汪辜会谈1993年在新加坡举行了汪辜会谈,标志着两岸关系发展迈出了重要一步《反分裂国家法》2005年通过,表明了全中国人民维护国家主权和领土完整的共同意志和坚定决心两岸“三通”2008年,两岸海空、直航及直接通邮正式启动,两岸“三通”迈开实质性步伐3.国际影响力不断扩大时期政策成就中共十一届三中全会以后外交为改革开放和现代化建设服务;坚持和平发展①1979年中美建交②1989年中苏关系正常化20世纪90年代积极发展新型大国关系、睦邻友好关系和参与以联合国为中心的多边外交①同俄罗斯、美国及欧盟等建立发展面向21世纪双边关系的基本框架②倡导并推动建立“中国-东盟自由贸易区”、成立上合组织21世纪①走和平发展道路②提出“大国是关键、周边是首要、发展中国家是基础、多边是重要舞台”的外交总体布中美关系总体稳定,中俄关系高水平发展,周边关系取得突破小学、初中、高中各种试卷真题知识归纳文案合同PPT等免费下载www.doc985.com...

1、当您付费下载文档后,您只拥有了使用权限,并不意味着购买了版权,文档只能用于自身使用,不得用于其他商业用途(如 [转卖]进行直接盈利或[编辑后售卖]进行间接盈利)。
2、本站所有内容均由合作方或网友上传,本站不对文档的完整性、权威性及其观点立场正确性做任何保证或承诺!文档内容仅供研究参考,付费前请自行鉴别。
3、如文档内容存在违规,或者侵犯商业秘密、侵犯著作权等,请点击“违规举报”。

碎片内容

与本文档类似文档
2025年新高考历史资料  板块二 训练8 中国近现代思想演变与文化传承 .docx
2025年新高考历史资料 板块二 训练8 中国近现代思想演变与文化传承 .docx
免费
0下载
2000年天津高考历史真题及答案.doc
2000年天津高考历史真题及答案.doc
免费
13下载
2015年浙江省高考历史【10月】(原卷版) word版.doc
2015年浙江省高考历史【10月】(原卷版) word版.doc
免费
8下载
2021年浙江省高考历史【6月】(原卷版).doc
2021年浙江省高考历史【6月】(原卷版).doc
免费
30下载
2024年新高考历史资料  第13讲 中国古代的优秀传统文化.doc
2024年新高考历史资料 第13讲 中国古代的优秀传统文化.doc
免费
0下载
适用于新高考新教材备战2025届高考历史一轮总复习第16单元货币赋税制度与基层治理社会保障第50讲中国赋税户籍制度与社会治理课件.pptx
适用于新高考新教材备战2025届高考历史一轮总复习第16单元货币赋税制度与基层治理社会保障第50讲中国赋税户籍制度与社会治理课件.pptx
免费
0下载
2025新教材历史高考第一轮基础练习--第十三单元政治制度官员的选拔与管理(含答案).docx
2025新教材历史高考第一轮基础练习--第十三单元政治制度官员的选拔与管理(含答案).docx
免费
0下载
2025年新高考历史资料  第34讲第一次世界大战与战后国际秩序课件.pptx
2025年新高考历史资料 第34讲第一次世界大战与战后国际秩序课件.pptx
免费
0下载
2024年高考历史一轮复习(部编版) 板块7 第16单元 第50讲 近代西方的法律教化与文官制度.pptx
2024年高考历史一轮复习(部编版) 板块7 第16单元 第50讲 近代西方的法律教化与文官制度.pptx
免费
0下载
2023年高考湖南历史真题(解析版).docx
2023年高考湖南历史真题(解析版).docx
免费
26下载
2025年新高考历史资料  素养导读03+史料实证-备战2025年高考历史五大核心素养导读课件.pptx
2025年新高考历史资料 素养导读03+史料实证-备战2025年高考历史五大核心素养导读课件.pptx
免费
0下载
2025年新高考历史资料  板块一 第四单元 训练8  两宋的政治和军事及辽夏金元的统治.docx
2025年新高考历史资料 板块一 第四单元 训练8 两宋的政治和军事及辽夏金元的统治.docx
免费
0下载
2020年上海市松江区高考历史二模试卷.doc
2020年上海市松江区高考历史二模试卷.doc
免费
0下载
高考历史复习  板块二 第七单元 训练20 国家出路的探索.docx
高考历史复习 板块二 第七单元 训练20 国家出路的探索.docx
免费
0下载
第39讲+十月革命的胜利与苏联的社会主义实践(课件)-2024年高考历史一轮复习讲练测(新教材新高考).pptx
第39讲+十月革命的胜利与苏联的社会主义实践(课件)-2024年高考历史一轮复习讲练测(新教材新高考).pptx
免费
0下载
2025年新高考历史资料  第15讲辛亥革命与北洋军阀统治时期课件.pptx
2025年新高考历史资料 第15讲辛亥革命与北洋军阀统治时期课件.pptx
免费
0下载
高中2023《微专题·小练习》·历史·新教材第31练.docx
高中2023《微专题·小练习》·历史·新教材第31练.docx
免费
0下载
2023《微专题·小练习》·历史专题小练二十二 中国近代的思想解放潮流和马克思主义在中国的发展.docx
2023《微专题·小练习》·历史专题小练二十二 中国近代的思想解放潮流和马克思主义在中国的发展.docx
免费
30下载
2014年全国统一高考历史试卷(全国卷).doc
2014年全国统一高考历史试卷(全国卷).doc
免费
0下载
高考历史复习  板块二 第七单元 阶段贯通7 旧民主主义革命时期(2).docx
高考历史复习 板块二 第七单元 阶段贯通7 旧民主主义革命时期(2).docx
免费
0下载

发表评论取消回复

参与评论可获取积分奖励  
我的小文库
实名认证
内容提供者

提供高质量免费文档试卷下载,如果满意请告诉您身边的人,如果不满意请告诉我们,您的意见对于我们很重要,是我们不断进步的动力

阅读排行

确认删除?
回到顶部
客服号
  • 客服QQ点击这里给我发消息
QQ群
  • QQ群点击这里加入QQ群
提交所需资料详情,我们来帮找资料