高考历史复习 板块三 第十三单元 阶段贯通13 中国现代史.docx本文件免费下载 【共5页】

高考历史复习  板块三 第十三单元 阶段贯通13 中国现代史.docx
高考历史复习  板块三 第十三单元 阶段贯通13 中国现代史.docx
高考历史复习  板块三 第十三单元 阶段贯通13 中国现代史.docx
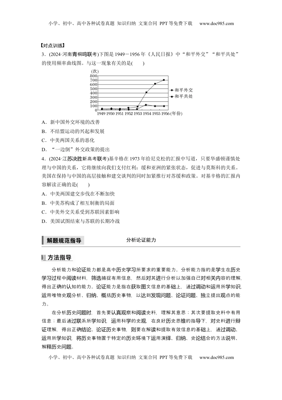
小学、初中、高中各种试卷真题知识归纳文案合同PPT等免费下载www.doc985.com小学、初中、高中各种试卷真题知识归纳文案合同PPT等免费下载www.doc985.com阶段贯通13中国现代史微专题1新中国成立以来经济体制的转变时期具体表现原因核心内容结果新中国成立到1956年从以社会主义公有制为主体、多种经济成分并存,向高度集中的计划经济体制转变照搬苏联模式;缺乏经济建设经验实行和强化计划经济,废除生产资料私有制,建立社会主义公有制对于进行工业化建设曾起过积极作用,但它超越了当时历史发展阶段,使企业失去了活力中共十一届三中全会后到20世纪90年代初从计划经济转变为以计划经济为主、市场调节为辅的经济体制党中央总结了新中国成立以来工业建设正反两方面的经验,特别是吸取了“文化大革命”的教训,并借鉴了国外经验发展多种所有制经济,调整产业结构,实行政企分开增强了企业活力,解放了生产力20世纪90年代以来向社会主义市场经济体制转变,由粗放式经营向集约式经营转变党中央对国情的充分认识和对社会主义建设经验教训的深刻总结把企业推向市场,充分发挥市场的调节作用进一步解放和发展了生产力对点训练1.(2024·桂林摸底测试)新中国成立初期的一段时期,农村集市贸易的传统基本上被保留下来,并在一定程度上得到了恢复和发展。1956年经过社会主义改造后,在社会主义统一市场内,国营商业、合作社商业和集市贸易三条商品流通渠道并存,并各自发挥作用。这表明当时我国()A.计划经济体制基本建立B.借鉴实行了新经济政策小学、初中、高中各种试卷真题知识归纳文案合同PPT等免费下载www.doc985.com小学、初中、高中各种试卷真题知识归纳文案合同PPT等免费下载www.doc985.comC.建立了生产资料公有制D.积极探索中国发展道路2.(2024·坊五高三潍县区监测)针对不同所有制企业实行不同税种和税率的状况,从1994年起,国家合并国有企业所得税、集体企业所得税、私营企业所得税为统一的内资企业所得税,都实行33%的比例税率。此项措施()A.扩大了国有企业的经营自主权B.改变了企业所有制性质C.深化了社会主义经济体制改革D.提高了人民的生活水平微专题2新中国外交的调整时间方针、政策成就世界形势奠基(新中国成立到20世纪50年代末)独立自主和平外交;“另起炉灶”“打扫干净屋子再请客”“一边倒”第一次建交高潮;和平共处五项原则得到认可;参加日内瓦会议起到积极作用;参加万隆会议,提出“求同存异”方针;到1956年,与多国建交美苏两极格局逐渐形成,社会主义被敌视孤立突破(20世纪60年代)贯彻独立自主和平外交,反对美苏两个超级大国的霸权主义加强同亚非拉国家和人民的团结合作,逐步冲破西方国家封锁,1964年同法国建交,实现与西方大国关系的突破美苏争霸;西欧联合;第三世界兴起新局面(20世纪70年代)坚持独立自主和平外交,团结一切可以团结的力量恢复在联合国的合法席位;中美关系正常化;中日建交;与西方多国建交;到1976年,与中国建交的国家达到111个美苏争霸态势变化;日本、西欧崛起新进展(改革开放至世纪之交)不结盟;遵循和平发展理念;全方位外交发展同世界各国友好关系;积极发展与周边国家的睦邻友好关系两极格局走向解体;和平与发展是当今世界主题新作用(21世纪初)独立自主和平外交;积极参与国际社会与世界大国建立不同形式的伙伴关系;与发展中国家加强合作;积极推动区域和国际合作;积极开展以联合国为中心的多边外交经济全球化程度加深,多极化趋势加强新贡献(新时代)构建新型国家关系,构建人类命运共同体习近平外交思想实践;中国特色大国外交我国正日益走向世界舞台中央小学、初中、高中各种试卷真题知识归纳文案合同PPT等免费下载www.doc985.com小学、初中、高中各种试卷真题知识归纳文案合同PPT等免费下载www.doc985.com对点训练3.(2024·河南桐考青鸣联)下图是1949-1956年《人民日报》中“和平外交”“和平共处”的使用频率曲线图。与这一现象有关的是()A.新中国外交环境的改善B.不结盟运动的兴起和发展C.中美两国关系的恶化D.“一边倒”外交政策的提出4.(2024·江新高考考苏决胜联)基辛格在1973年给尼克松的汇报中写道,...

1、当您付费下载文档后,您只拥有了使用权限,并不意味着购买了版权,文档只能用于自身使用,不得用于其他商业用途(如 [转卖]进行直接盈利或[编辑后售卖]进行间接盈利)。
2、本站所有内容均由合作方或网友上传,本站不对文档的完整性、权威性及其观点立场正确性做任何保证或承诺!文档内容仅供研究参考,付费前请自行鉴别。
3、如文档内容存在违规,或者侵犯商业秘密、侵犯著作权等,请点击“违规举报”。

碎片内容

与本文档类似文档
2025年新高考历史资料  板块二 训练8 中国近现代思想演变与文化传承 .docx
2025年新高考历史资料 板块二 训练8 中国近现代思想演变与文化传承 .docx
免费
0下载
2000年天津高考历史真题及答案.doc
2000年天津高考历史真题及答案.doc
免费
13下载
2015年浙江省高考历史【10月】(原卷版) word版.doc
2015年浙江省高考历史【10月】(原卷版) word版.doc
免费
8下载
2021年浙江省高考历史【6月】(原卷版).doc
2021年浙江省高考历史【6月】(原卷版).doc
免费
30下载
2024年新高考历史资料  第13讲 中国古代的优秀传统文化.doc
2024年新高考历史资料 第13讲 中国古代的优秀传统文化.doc
免费
0下载
适用于新高考新教材备战2025届高考历史一轮总复习第16单元货币赋税制度与基层治理社会保障第50讲中国赋税户籍制度与社会治理课件.pptx
适用于新高考新教材备战2025届高考历史一轮总复习第16单元货币赋税制度与基层治理社会保障第50讲中国赋税户籍制度与社会治理课件.pptx
免费
0下载
2025新教材历史高考第一轮基础练习--第十三单元政治制度官员的选拔与管理(含答案).docx
2025新教材历史高考第一轮基础练习--第十三单元政治制度官员的选拔与管理(含答案).docx
免费
0下载
2025年新高考历史资料  第34讲第一次世界大战与战后国际秩序课件.pptx
2025年新高考历史资料 第34讲第一次世界大战与战后国际秩序课件.pptx
免费
0下载
2024年高考历史一轮复习(部编版) 板块7 第16单元 第50讲 近代西方的法律教化与文官制度.pptx
2024年高考历史一轮复习(部编版) 板块7 第16单元 第50讲 近代西方的法律教化与文官制度.pptx
免费
0下载
2023年高考湖南历史真题(解析版).docx
2023年高考湖南历史真题(解析版).docx
免费
26下载
2025年新高考历史资料  素养导读03+史料实证-备战2025年高考历史五大核心素养导读课件.pptx
2025年新高考历史资料 素养导读03+史料实证-备战2025年高考历史五大核心素养导读课件.pptx
免费
0下载
2025年新高考历史资料  板块一 第四单元 训练8  两宋的政治和军事及辽夏金元的统治.docx
2025年新高考历史资料 板块一 第四单元 训练8 两宋的政治和军事及辽夏金元的统治.docx
免费
0下载
2020年上海市松江区高考历史二模试卷.doc
2020年上海市松江区高考历史二模试卷.doc
免费
0下载
高考历史复习  板块二 第七单元 训练20 国家出路的探索.docx
高考历史复习 板块二 第七单元 训练20 国家出路的探索.docx
免费
0下载
第39讲+十月革命的胜利与苏联的社会主义实践(课件)-2024年高考历史一轮复习讲练测(新教材新高考).pptx
第39讲+十月革命的胜利与苏联的社会主义实践(课件)-2024年高考历史一轮复习讲练测(新教材新高考).pptx
免费
0下载
2025年新高考历史资料  第15讲辛亥革命与北洋军阀统治时期课件.pptx
2025年新高考历史资料 第15讲辛亥革命与北洋军阀统治时期课件.pptx
免费
0下载
高中2023《微专题·小练习》·历史·新教材第31练.docx
高中2023《微专题·小练习》·历史·新教材第31练.docx
免费
0下载
2023《微专题·小练习》·历史专题小练二十二 中国近代的思想解放潮流和马克思主义在中国的发展.docx
2023《微专题·小练习》·历史专题小练二十二 中国近代的思想解放潮流和马克思主义在中国的发展.docx
免费
30下载
2014年全国统一高考历史试卷(全国卷).doc
2014年全国统一高考历史试卷(全国卷).doc
免费
0下载
高考历史复习  板块二 第七单元 阶段贯通7 旧民主主义革命时期(2).docx
高考历史复习 板块二 第七单元 阶段贯通7 旧民主主义革命时期(2).docx
免费
0下载

发表评论取消回复

参与评论可获取积分奖励  
我的小文库
实名认证
内容提供者

提供高质量免费文档试卷下载,如果满意请告诉您身边的人,如果不满意请告诉我们,您的意见对于我们很重要,是我们不断进步的动力

阅读排行

确认删除?
回到顶部
客服号
  • 客服QQ点击这里给我发消息
QQ群
  • QQ群点击这里加入QQ群
提交所需资料详情,我们来帮找资料