高考历史复习 板块四 第十八单元 阶段贯通18 第二次世界大战后.docx本文件免费下载 【共5页】

高考历史复习  板块四 第十八单元 阶段贯通18 第二次世界大战后.docx
高考历史复习  板块四 第十八单元 阶段贯通18 第二次世界大战后.docx
高考历史复习  板块四 第十八单元 阶段贯通18 第二次世界大战后.docx
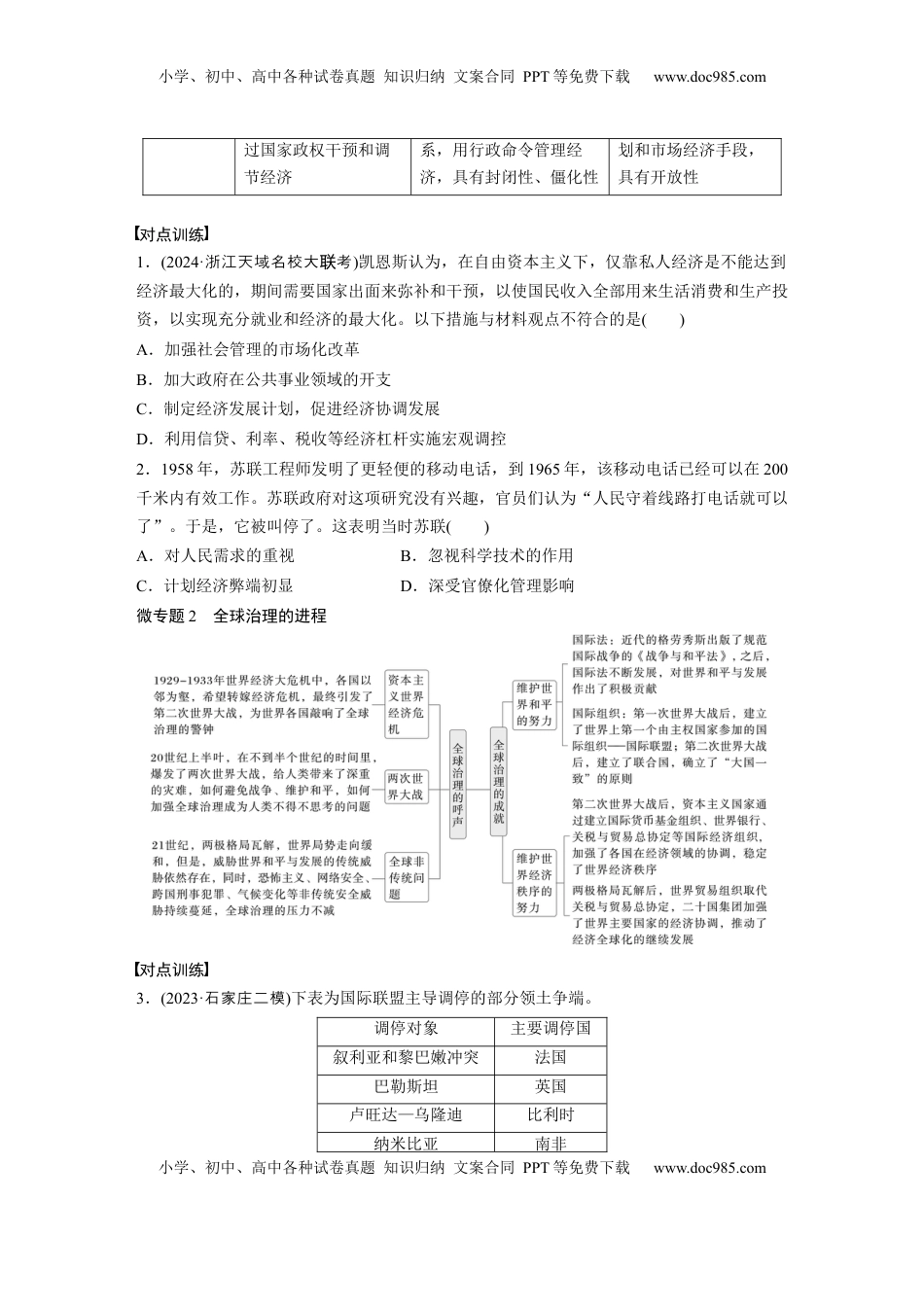
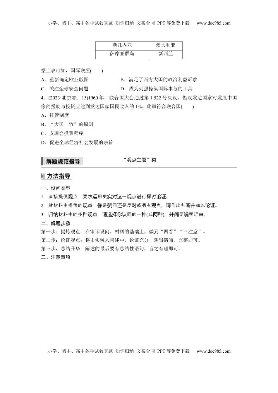
小学、初中、高中各种试卷真题知识归纳文案合同PPT等免费下载www.doc985.com小学、初中、高中各种试卷真题知识归纳文案合同PPT等免费下载www.doc985.com阶段贯通18第二次世界大战后微专题1二战后三种经济模式的比较项目国家垄断资本主义(西方模式)高度集中的计划经济体制(苏联模式)社会主义市场经济体制(中国模式)生产资料所有制生产资料私有制为主导,适当发展混合经济生产资料公有制以公有制为主体,多种所有制经济共同发展指导思想凯恩斯主义教条化的马克思主义中国化的马克思主义特点垄断资本直接控制和利用国家政权,并通否定价值规律和市场机制的作用,限制商品货币关肯定价值规律和市场机制的作用,利用计小学、初中、高中各种试卷真题知识归纳文案合同PPT等免费下载www.doc985.com小学、初中、高中各种试卷真题知识归纳文案合同PPT等免费下载www.doc985.com过国家政权干预和调节经济系,用行政命令管理经济,具有封闭性、僵化性划和市场经济手段,具有开放性对点训练1.(2024·浙江天域名校大考联)凯恩斯认为,在自由资本主义下,仅靠私人经济是不能达到经济最大化的,期间需要国家出面来弥补和干预,以使国民收入全部用来生活消费和生产投资,以实现充分就业和经济的最大化。以下措施与材料观点不符合的是()A.加强社会管理的市场化改革B.加大政府在公共事业领域的开支C.制定经济发展计划,促进经济协调发展D.利用信贷、利率、税收等经济杠杆实施宏观调控2.1958年,苏联工程师发明了更轻便的移动电话,到1965年,该移动电话已经可以在200千米内有效工作。苏联政府对这项研究没有兴趣,官员们认为“人民守着线路打电话就可以了”。于是,它被叫停了。这表明当时苏联()A.对人民需求的重视B.忽视科学技术的作用C.计划经济弊端初显D.深受官僚化管理影响微专题2全球治理的进程对点训练3.(2023·石家庄二模)下表为国际联盟主导调停的部分领土争端。调停对象主要调停国叙利亚和黎巴嫩冲突法国巴勒斯坦英国卢旺达—乌隆迪比利时纳米比亚南非小学、初中、高中各种试卷真题知识归纳文案合同PPT等免费下载www.doc985.com小学、初中、高中各种试卷真题知识归纳文案合同PPT等免费下载www.doc985.com新几内亚澳大利亚萨摩亚群岛新西兰据上表可知,国际联盟()A.重新确定欧亚版图B.满足了西方大国的政治利益诉求C.关注全球安全问题D.成为列强操纵国际事务的工具4.(2023·北京卷,15)1960年,联合国大会通过第1522号决议,倡议发达国家对发展中国家的援助与投资应达到发达国家国民收入的1%。此举符合联合国()A.托管制度B.“大国一致”的原则C.安理会投票程序D.促进全球经济社会发展的宗旨“观点主题”类一、设问类型1.直接提供点,要求用史一点行探。观运实对这观进讨论证2.就材料中提供的点,是同是反或另有点,作出判加以。观你赞还对观请断并论证3.材料中的多点,同的一归纳种观请选择你认种(或两种),要明理由。并简说二、解题步骤第一步:提炼观点:在审读设问、材料的基础上,做到“四看”“三注意”。第二步:论证观点:将史实融入阐述中,论证充分,逻辑清晰、完整即可。第三步,总结升华:阐述的最后要有总结性语句,言之有理即可。三、注意事项小学、初中、高中各种试卷真题知识归纳文案合同PPT等免费下载www.doc985.com小学、初中、高中各种试卷真题知识归纳文案合同PPT等免费下载www.doc985.com(2022·重卷,庆18)阅读材料,回答问题。曾有人言道:是得了某,就仿佛在是了金山地震。在询问谁赢场战争询问谁战胜旧20世,越越多的人始接受一命,即纪来开这题在中不存在正的利者战争真胜①,而只有程度不同的失者。然而,败是否也地震一,是人智慧所无法控制和消除的自然象呢战争与样类现②?然很少有人同意一点,但是,无人着如何高的理想,如何孜孜以求地虽会这观论类怀尚试图消除,却依然只能得家瞬即逝的短和平。战争赢国间转暂——《人、国家与战争》结合所学知识,在解读材料基础上独立提出自己的观点③,并运用20世纪相关史实进行论证④。(要求:观点正确,史实准确,论证充分,表达清晰。)解题过程第一步,确定类型由③→确定为观点主题类题目。第二...

1、当您付费下载文档后,您只拥有了使用权限,并不意味着购买了版权,文档只能用于自身使用,不得用于其他商业用途(如 [转卖]进行直接盈利或[编辑后售卖]进行间接盈利)。
2、本站所有内容均由合作方或网友上传,本站不对文档的完整性、权威性及其观点立场正确性做任何保证或承诺!文档内容仅供研究参考,付费前请自行鉴别。
3、如文档内容存在违规,或者侵犯商业秘密、侵犯著作权等,请点击“违规举报”。

碎片内容

与本文档类似文档
高考历史复习  中国现代史   阶段检测卷01(解析版) .docx
高考历史复习 中国现代史 阶段检测卷01(解析版) .docx
免费
0下载
2025届高中历史一轮复习:第六单元 第15讲 边疆危机、甲午中日战争与八国联军侵华(共91张PPT).pptx
2025届高中历史一轮复习:第六单元 第15讲 边疆危机、甲午中日战争与八国联军侵华(共91张PPT).pptx
免费
0下载
2006年福建省武平二中高三上学期期末考试历史试卷1.doc.pdf
2006年福建省武平二中高三上学期期末考试历史试卷1.doc.pdf
免费
0下载
高中2023《微专题·小练习》·历史专题小练十九 西方人文精神的起源及其发展.docx
高中2023《微专题·小练习》·历史专题小练十九 西方人文精神的起源及其发展.docx
免费
0下载
高考历史五年真题专题08 古代文明的产生、发展与中古时期的世界(解析版).docx
高考历史五年真题专题08 古代文明的产生、发展与中古时期的世界(解析版).docx
免费
0下载
2024年高考历史一轮复习讲义(部编版)第15讲 国家出路的探索和挽救民族危亡的斗争.doc
2024年高考历史一轮复习讲义(部编版)第15讲 国家出路的探索和挽救民族危亡的斗争.doc
免费
27下载
高考历史复习  考点巩固卷14 走向整体的世界(解析版).docx
高考历史复习 考点巩固卷14 走向整体的世界(解析版).docx
免费
0下载
【免费下载】2019年浙江高考历史【01月】(解析版).doc
【免费下载】2019年浙江高考历史【01月】(解析版).doc
免费
0下载
2024年新高考历史资料  板块4 综合提升(四) 世界古代史.docx
2024年新高考历史资料 板块4 综合提升(四) 世界古代史.docx
免费
0下载
2011年高考历史试卷(北京)(空白卷).doc
2011年高考历史试卷(北京)(空白卷).doc
免费
0下载
2009年高考历史试卷(江苏)(空白卷).doc
2009年高考历史试卷(江苏)(空白卷).doc
免费
0下载
2024年新高考历史资料  专题十四 市场到政府——20世纪以来的人类经济与生活.docx
2024年新高考历史资料 专题十四 市场到政府——20世纪以来的人类经济与生活.docx
免费
0下载
2024年新高考历史资料  板块7 第16单元 训练49 近代西方民族国家与国际法的发展.docx
2024年新高考历史资料 板块7 第16单元 训练49 近代西方民族国家与国际法的发展.docx
免费
0下载
高中2022·微专题·小练习·历史【统考版】专练三十八.docx
高中2022·微专题·小练习·历史【统考版】专练三十八.docx
免费
0下载
高考历史复习  考点巩固卷13 中古时期的世界(解析版).docx
高考历史复习 考点巩固卷13 中古时期的世界(解析版).docx
免费
0下载
2024年新高考历史资料  06++世界殖民体系与亚非拉民族独立运动+-【背记手册】高中历史全册最新核心知识必背清单(中外历史纲要上、下册).docx
2024年新高考历史资料 06++世界殖民体系与亚非拉民族独立运动+-【背记手册】高中历史全册最新核心知识必背清单(中外历史纲要上、下册).docx
免费
0下载
2024年高考历史一轮复习讲义(部编版)第41讲 冷战与国际格局的演变.doc
2024年高考历史一轮复习讲义(部编版)第41讲 冷战与国际格局的演变.doc
免费
21下载
高考历史复习  2025人教版新教材历史高考第一轮基础练--第6讲 从隋唐盛世到五代十国(含答案).docx
高考历史复习 2025人教版新教材历史高考第一轮基础练--第6讲 从隋唐盛世到五代十国(含答案).docx
免费
0下载
江苏省淮安市2022届高三二模历史试题(解析版).docx
江苏省淮安市2022届高三二模历史试题(解析版).docx
免费
0下载
2024年新高考历史资料  大题预测卷02(广东专用)(解析版).docx
2024年新高考历史资料 大题预测卷02(广东专用)(解析版).docx
免费
0下载
我的小文库
实名认证
内容提供者

提供高质量免费文档试卷下载,如果满意请告诉您身边的人,如果不满意请告诉我们,您的意见对于我们很重要,是我们不断进步的动力

阅读排行

确认删除?
回到顶部
客服号
  • 客服QQ点击这里给我发消息
QQ群
  • QQ群点击这里加入QQ群
提交所需资料详情,我们来帮找资料