高考历史复习 板块一 第六单元 训练14 中国古代的赋役制度、户籍制度和社会治理与保障.docx本文件免费下载 【共3页】

高考历史复习  板块一 第六单元 训练14 中国古代的赋役制度、户籍制度和社会治理与保障.docx
高考历史复习  板块一 第六单元 训练14 中国古代的赋役制度、户籍制度和社会治理与保障.docx
高考历史复习  板块一 第六单元 训练14 中国古代的赋役制度、户籍制度和社会治理与保障.docx
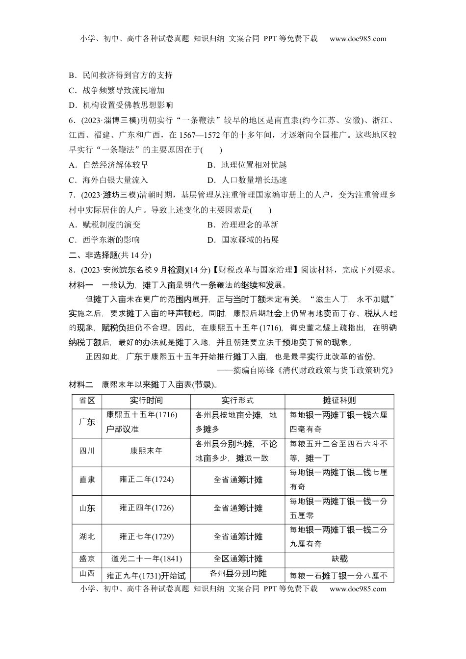
小学、初中、高中各种试卷真题知识归纳文案合同PPT等免费下载www.doc985.com小学、初中、高中各种试卷真题知识归纳文案合同PPT等免费下载www.doc985.com一、选择题(每题3分,共21分)1.(2023·安徽皖名校东9月检测)晋国赵氏对亩制进行了改革,以二百四十步为亩的大亩制取代了周代的百步为亩。后来商鞅在秦国变法,废井田,开阡陌,采用的就是这种新亩制,并以“一夫力余,地利不尽,百亩给一夫”。由此可知()A.当时小农经济尚未形成B.采用大亩制适应时代变革C.商鞅侧重培养地主阶层D.秦国农业生产力高于别国2.(2023·州三模苏)秦国服4年的劳役者如果向官府领取衣服,按布钱比价,“钱十一当布”,冬衣每人缴110钱,即10个布,夏衣每人缴55钱,即5个布,可以缴布,也可缴钱。秦币分为黄金、布、半两钱三等。对此认识正确的是()A.“布”在秦国具有货币功能B.秦国民众承担的徭役种类多C.古代赋役征发以土地为依据D.秦国货币体系极为混乱复杂3.东晋初年,朝廷将南渡的北方侨民以白纸登记,称“白籍”,并重置其原籍州、郡和县,且免征发其赋役。东晋后期和南朝,侨置机构被裁撤或合并,侨民被编入土著的“黄籍”,承担赋役。这一变化旨在()A.增加国家财政收入B.吸引北方人口大量南迁C.规范户籍管理制度D.促进江南地区经济开发4.宋代《吕氏乡约》在当时具有一定的教化影响,但终两宋之世,乡约的推行均未形成大的气候。自明代王守仁以巡抚身份与士绅共同合作,推行《南赣乡约》后,乡约逐渐成为半官方组织在全国范围推广。由此推知,造成这一差异性的主要因素是()A.理学的普及范围B.经济的发展水平C.政府的介入程度D.民众的接受意愿5.(2023·江西九校考联)宋神宗熙宁二年(1069年)下诏,要求京城的基层官员在“冬巡”时将孤幼老疾等人统一送至福田院安置,并下发“贫子钱”作为福田院日常运营经费。“贫子钱”的主要来源是内藏库、左藏库和中书省这几个中央机构。这反映了当时()A.医疗卫生体系日趋完备小学、初中、高中各种试卷真题知识归纳文案合同PPT等免费下载www.doc985.com小学、初中、高中各种试卷真题知识归纳文案合同PPT等免费下载www.doc985.comB.民间救济得到官方的支持C.战争频繁导致流民增加D.机构设置受佛教思想影响6.(2023·淄博三模)明朝实行“一条鞭法”较早的地区是南直隶(约今江苏、安徽)、浙江、江西、福建、广东和广西,在1567—1572年的十多年间,才逐渐向全国推广。这些地区较早实行“一条鞭法”的主要原因在于()A.自然经济解体较早B.地理位置相对优越C.海外白银大量流入D.人口数量增长迅速7.(2023·坊三模潍)清朝时期,基层管理从注重管理国家编审册上的人户,变为注重管理乡村中实际居住的人户。导致上述变化的主要因素是()A.赋税制度的演变B.治理理念的革新C.西学东渐的影响D.国家疆域的拓展二、非选择题(共14分)8.(2023·安徽皖名校东9月检测)(14分)【财税改革与国家治理】阅读材料,完成下列要求。材料一一般,丁入是明代一鞭法的和展。认为摊亩条继续发但丁入未在更广的范展,正丁未定有。摊亩围内开与当时额关“滋生人丁,永不加赋”施之后,要求丁入的呼起。同,康熙后期社上仍留有地而丁存、人起实摊亩声顿时会卖税从的象,担仍不合理。因此,在康熙五十五年现赋税负(1716),御史董之燧上疏指出,在明确丁后,最好的法就是丁入地,且朝廷要立法干地丁留的象。纳税额办摊并预卖现正因如此,广于康熙五十五年始推行丁入,也是最早行此改革的省。东开摊亩实份——摘编自陈锋《清代财政政策与货币政策研究》材料二康熙末年以丁入表来摊亩(节录)。省区行实时间行形式实征科摊则广东康熙五十五年(1716)部准户议各州按地分,地县亩摊多多摊每地一丁一六厘银两摊银钱四毫有奇四川康熙末年各州分均,不县别摊论地多少,派一致亩摊每粮五升二合至四石六斗不等,一丁摊直隶雍正二年(1724)全省通筹计摊每地一丁二七厘银两摊银钱有奇山东雍正四年(1726)全省通筹计摊每地一丁一一分银两摊银钱五厘零湖北雍正七年(1729)全省通筹计摊每地一丁一二分银两摊银钱九厘有奇盛京道光二十一年(1841)全通区筹计摊缺载山西雍正九年(1731)始开试...

1、当您付费下载文档后,您只拥有了使用权限,并不意味着购买了版权,文档只能用于自身使用,不得用于其他商业用途(如 [转卖]进行直接盈利或[编辑后售卖]进行间接盈利)。
2、本站所有内容均由合作方或网友上传,本站不对文档的完整性、权威性及其观点立场正确性做任何保证或承诺!文档内容仅供研究参考,付费前请自行鉴别。
3、如文档内容存在违规,或者侵犯商业秘密、侵犯著作权等,请点击“违规举报”。

碎片内容

与本文档类似文档
高考历史复习  板块一 第三单元 第7讲 三国至隋唐的文化 (3).docx
高考历史复习 板块一 第三单元 第7讲 三国至隋唐的文化 (3).docx
免费
0下载
2020年高考重庆文综(历史)卷含答案.doc
2020年高考重庆文综(历史)卷含答案.doc
免费
12下载
2024年高考历史一轮复习讲义(部编版)板块1 第1单元 训练2  诸侯纷争与变法运动.docx
2024年高考历史一轮复习讲义(部编版)板块1 第1单元 训练2 诸侯纷争与变法运动.docx
免费
27下载
2003年西藏高考文综真题及答案 (1).doc
2003年西藏高考文综真题及答案 (1).doc
免费
0下载
2011年广东高考历史(原卷版).doc
2011年广东高考历史(原卷版).doc
免费
0下载
浙江省2023年6月普通高校招生选考科目考试历史试题(解析版).docx
浙江省2023年6月普通高校招生选考科目考试历史试题(解析版).docx
免费
27下载
2008年高考江苏历史试卷及答案 word版.doc
2008年高考江苏历史试卷及答案 word版.doc
免费
16下载
上海市崇明县2015年高三第二学期期中(二模)学科质量检测历史试题及答案(word解析版).doc
上海市崇明县2015年高三第二学期期中(二模)学科质量检测历史试题及答案(word解析版).doc
免费
0下载
2025年新高考历史资料  板块二 第九单元 第25讲 五四运动与马克思主义的传播.docx
2025年新高考历史资料 板块二 第九单元 第25讲 五四运动与马克思主义的传播.docx
免费
0下载
2023《大考卷》二轮专项分层特训卷•历史【统考版】仿真模拟 2.docx
2023《大考卷》二轮专项分层特训卷•历史【统考版】仿真模拟 2.docx
免费
24下载
2023《大考卷》二轮专项分层特训卷·历史【新教材】高频考点22.docx
2023《大考卷》二轮专项分层特训卷·历史【新教材】高频考点22.docx
免费
15下载
2022·微专题·小练习·历史【新高考】专题小练12.docx
2022·微专题·小练习·历史【新高考】专题小练12.docx
免费
21下载
上海市宝山区2019年高三第二学期期中(二模)学科质量检测历史试题及答案(word版).docx
上海市宝山区2019年高三第二学期期中(二模)学科质量检测历史试题及答案(word版).docx
免费
0下载
1999年湖南高考历史真题及答案.doc
1999年湖南高考历史真题及答案.doc
免费
22下载
适用于新高考新教材备战2025届高考历史一轮总复习第11单元工业革命与马克思主义的诞生及世界殖民体系的形成课时练第34讲世界殖民体系与亚非拉民族独立运动课件.pptx
适用于新高考新教材备战2025届高考历史一轮总复习第11单元工业革命与马克思主义的诞生及世界殖民体系的形成课时练第34讲世界殖民体系与亚非拉民族独立运动课件.pptx
免费
0下载
高考历史复习  板块一 第二单元 训练4 汉代统一多民族封建国家的巩固.docx
高考历史复习 板块一 第二单元 训练4 汉代统一多民族封建国家的巩固.docx
免费
0下载
2022·微专题·小练习·历史【新高考】第14练.docx
2022·微专题·小练习·历史【新高考】第14练.docx
免费
3下载
高中历史 选择性必修第一册课时作业(word)  课时作业(七) 近代以来中国的官员选拔与管理.docx
高中历史 选择性必修第一册课时作业(word) 课时作业(七) 近代以来中国的官员选拔与管理.docx
免费
9下载
2024年新高考历史资料  第一部分 板块三 专题十三 近代以来的国际关系与国际格局的演变.docx
2024年新高考历史资料 第一部分 板块三 专题十三 近代以来的国际关系与国际格局的演变.docx
免费
0下载
高考历史复习  板块一 第五单元 第11讲 明清时期的政治.docx
高考历史复习 板块一 第五单元 第11讲 明清时期的政治.docx
免费
0下载
我的小文库
实名认证
内容提供者

提供高质量免费文档试卷下载,如果满意请告诉您身边的人,如果不满意请告诉我们,您的意见对于我们很重要,是我们不断进步的动力

阅读排行

确认删除?
回到顶部
客服号
  • 客服QQ点击这里给我发消息
QQ群
  • QQ群点击这里加入QQ群
提交所需资料详情,我们来帮找资料