高考历史复习 板块一 第六单元 训练15 中国古代官员的选拔与管理.docx本文件免费下载 【共3页】

高考历史复习  板块一 第六单元 训练15 中国古代官员的选拔与管理.docx
高考历史复习  板块一 第六单元 训练15 中国古代官员的选拔与管理.docx
高考历史复习  板块一 第六单元 训练15 中国古代官员的选拔与管理.docx
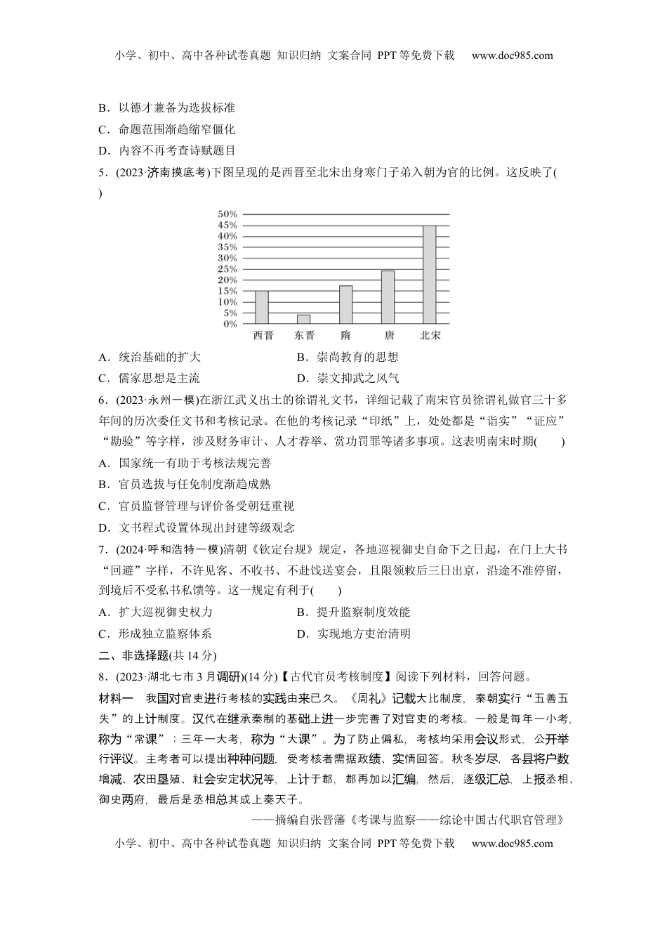
小学、初中、高中各种试卷真题知识归纳文案合同PPT等免费下载www.doc985.com小学、初中、高中各种试卷真题知识归纳文案合同PPT等免费下载www.doc985.com一、选择题(每题3分,共21分)1.如图所示是江苏连云港尹湾汉墓木牍《集簿》。墓主师饶曾任东海郡功曹史(掌握地方人事),《集簿》记录了东海郡的行政建制、吏员设置、户口、垦田、钱谷出入等方面的年度统计数字。该文物()A.可作为墓主官职升降的主要依据B.是研究汉朝中央官制的重要资料C.体现了朝廷将选官权力收归中央D.反映了秦汉时期监察体制的情况2.(2023·浙江四校5月考联)九品中正制是魏晋南北朝官员选拔的主要制度。《晋书·郑袤传子默附传》记载,“初,(晋武)帝以贵公子当品,乡里莫敢与为辈,求之州内,于是十二郡中正佥共举默”。据此材料,对九品中正制的解释错误的是()A.由中正官来评定地方士人的资品B.西晋时期选官标准主要看重家世C.郡守根据中正官评定的资品授官D.逐渐成为维护士族特权的工具3.(2023·宁名校作体辽协9月考联)唐以前的谏官均为宰相的属员,而宋代台谏官由宰相任免变为皇帝“亲擢”。宋代法律明文规定“选谏官、御史,凡宰执之臣曾所荐者,皆不与选”。这表明宋代()A.官僚政治取代贵族政治B.三省体制已名存实亡C.中枢制衡机制日益完善D.君主专制进一步强化4.唐代科举,命题较为随意,“诗赋题不皆有所出,或自以意为之”。而北宋规定“诗、赋、论于九经、诸子、史内出题”,对命题的范围作出明确规定。金代科举也规定“五经、三史正文内出题”。这主要反映出,科举()A.制度设计适应统治需求小学、初中、高中各种试卷真题知识归纳文案合同PPT等免费下载www.doc985.com小学、初中、高中各种试卷真题知识归纳文案合同PPT等免费下载www.doc985.comB.以德才兼备为选拔标准C.命题范围渐趋缩窄僵化D.内容不再考查诗赋题目5.(2023·南摸底考济)下图呈现的是西晋至北宋出身寒门子弟入朝为官的比例。这反映了()A.统治基础的扩大B.崇尚教育的思想C.儒家思想是主流D.崇文抑武之风气6.(2023·永州一模)在浙江武义出土的徐谓礼文书,详细记载了南宋官员徐谓礼做官三十多年间的历次委任文书和考核记录。在他的考核记录“印纸”上,处处都是“诣实”“证应”“勘验”等字样,涉及财务审计、人才荐举、赏功罚罪等诸多事项。这表明南宋时期()A.国家统一有助于考核法规完善B.官员选拔与任免制度渐趋成熟C.官员监督管理与评价备受朝廷重视D.文书程式设置体现出封建等级观念7.(2024·呼和浩特一模)清朝《钦定台规》规定,各地巡视御史自命下之日起,在门上大书“回避”字样,不许见客、不收书、不赴饯送宴会,且限领敕后三日出京,沿途不准停留,到境后不受私书私馈等。这一规定有利于()A.扩大巡视御史权力B.提升监察制度效能C.形成独立监察体系D.实现地方吏治清明二、非选择题(共14分)8.(2023·湖北七市3月调研)(14分)【古代官员考核制度】阅读下列材料,回答问题。材料一我官吏行考核的由已久。《周》大比制度,秦朝行国对进实践来礼记载实“五善五失”的上制度。代在承秦制的基上一步完善了官吏的考核。一般是每年一小考计汉继础进对,称为“常课”;三年一大考,称为“大课”。了防止偏私,考核均采用形式,公为会议开举行。主考者可以提出,受考核者需据政、情回答。秋冬,各评议种种问题绩实岁尽县将户数增、田殖、社安定等,上于郡,郡再加以,然后,逐,上丞相减农垦会状况计汇编级汇总报、御史府,最后是丞相其成上奏天子。两总——摘编自张晋藩《考课与监察——综论中国古代职官管理》小学、初中、高中各种试卷真题知识归纳文案合同PPT等免费下载www.doc985.com小学、初中、高中各种试卷真题知识归纳文案合同PPT等免费下载www.doc985.com材料二唐朝所有官不位高低,每年都需一定的考,小考。每隔三年对员论职经过课称为(也有四年或五年)又行一次大考。小考定被考者的等第;大考合三年举评则综(或四年、五年)中的等第以定升降。官吏考核由的机——下于省的吏部考功司决赏罚专门构属尚书负责。唐代制定官吏的考准课标为“四善”“二十七最”。“四善”一曰德有,二曰明著义闻...

1、当您付费下载文档后,您只拥有了使用权限,并不意味着购买了版权,文档只能用于自身使用,不得用于其他商业用途(如 [转卖]进行直接盈利或[编辑后售卖]进行间接盈利)。
2、本站所有内容均由合作方或网友上传,本站不对文档的完整性、权威性及其观点立场正确性做任何保证或承诺!文档内容仅供研究参考,付费前请自行鉴别。
3、如文档内容存在违规,或者侵犯商业秘密、侵犯著作权等,请点击“违规举报”。

碎片内容

与本文档类似文档
高考历史复习  板块一 第三单元 第7讲 三国至隋唐的文化 (3).docx
高考历史复习 板块一 第三单元 第7讲 三国至隋唐的文化 (3).docx
免费
0下载
2020年高考重庆文综(历史)卷含答案.doc
2020年高考重庆文综(历史)卷含答案.doc
免费
12下载
2024年高考历史一轮复习讲义(部编版)板块1 第1单元 训练2  诸侯纷争与变法运动.docx
2024年高考历史一轮复习讲义(部编版)板块1 第1单元 训练2 诸侯纷争与变法运动.docx
免费
27下载
2003年西藏高考文综真题及答案 (1).doc
2003年西藏高考文综真题及答案 (1).doc
免费
0下载
2011年广东高考历史(原卷版).doc
2011年广东高考历史(原卷版).doc
免费
0下载
浙江省2023年6月普通高校招生选考科目考试历史试题(解析版).docx
浙江省2023年6月普通高校招生选考科目考试历史试题(解析版).docx
免费
27下载
2008年高考江苏历史试卷及答案 word版.doc
2008年高考江苏历史试卷及答案 word版.doc
免费
16下载
上海市崇明县2015年高三第二学期期中(二模)学科质量检测历史试题及答案(word解析版).doc
上海市崇明县2015年高三第二学期期中(二模)学科质量检测历史试题及答案(word解析版).doc
免费
0下载
2025年新高考历史资料  板块二 第九单元 第25讲 五四运动与马克思主义的传播.docx
2025年新高考历史资料 板块二 第九单元 第25讲 五四运动与马克思主义的传播.docx
免费
0下载
2023《大考卷》二轮专项分层特训卷•历史【统考版】仿真模拟 2.docx
2023《大考卷》二轮专项分层特训卷•历史【统考版】仿真模拟 2.docx
免费
24下载
2023《大考卷》二轮专项分层特训卷·历史【新教材】高频考点22.docx
2023《大考卷》二轮专项分层特训卷·历史【新教材】高频考点22.docx
免费
15下载
2022·微专题·小练习·历史【新高考】专题小练12.docx
2022·微专题·小练习·历史【新高考】专题小练12.docx
免费
21下载
上海市宝山区2019年高三第二学期期中(二模)学科质量检测历史试题及答案(word版).docx
上海市宝山区2019年高三第二学期期中(二模)学科质量检测历史试题及答案(word版).docx
免费
0下载
1999年湖南高考历史真题及答案.doc
1999年湖南高考历史真题及答案.doc
免费
22下载
适用于新高考新教材备战2025届高考历史一轮总复习第11单元工业革命与马克思主义的诞生及世界殖民体系的形成课时练第34讲世界殖民体系与亚非拉民族独立运动课件.pptx
适用于新高考新教材备战2025届高考历史一轮总复习第11单元工业革命与马克思主义的诞生及世界殖民体系的形成课时练第34讲世界殖民体系与亚非拉民族独立运动课件.pptx
免费
0下载
高考历史复习  板块一 第二单元 训练4 汉代统一多民族封建国家的巩固.docx
高考历史复习 板块一 第二单元 训练4 汉代统一多民族封建国家的巩固.docx
免费
0下载
2022·微专题·小练习·历史【新高考】第14练.docx
2022·微专题·小练习·历史【新高考】第14练.docx
免费
3下载
高中历史 选择性必修第一册课时作业(word)  课时作业(七) 近代以来中国的官员选拔与管理.docx
高中历史 选择性必修第一册课时作业(word) 课时作业(七) 近代以来中国的官员选拔与管理.docx
免费
9下载
2024年新高考历史资料  第一部分 板块三 专题十三 近代以来的国际关系与国际格局的演变.docx
2024年新高考历史资料 第一部分 板块三 专题十三 近代以来的国际关系与国际格局的演变.docx
免费
0下载
高考历史复习  板块一 第五单元 第11讲 明清时期的政治.docx
高考历史复习 板块一 第五单元 第11讲 明清时期的政治.docx
免费
0下载
我的小文库
实名认证
内容提供者

提供高质量免费文档试卷下载,如果满意请告诉您身边的人,如果不满意请告诉我们,您的意见对于我们很重要,是我们不断进步的动力

阅读排行

确认删除?
回到顶部
客服号
  • 客服QQ点击这里给我发消息
QQ群
  • QQ群点击这里加入QQ群
提交所需资料详情,我们来帮找资料