高考历史复习 第12讲 晚清国家社会治理、经济生活与文化交流(练习)(原卷版) (1).docx本文件免费下载 【共6页】

高考历史复习  第12讲 晚清国家社会治理、经济生活与文化交流(练习)(原卷版) (1).docx
高考历史复习  第12讲 晚清国家社会治理、经济生活与文化交流(练习)(原卷版) (1).docx
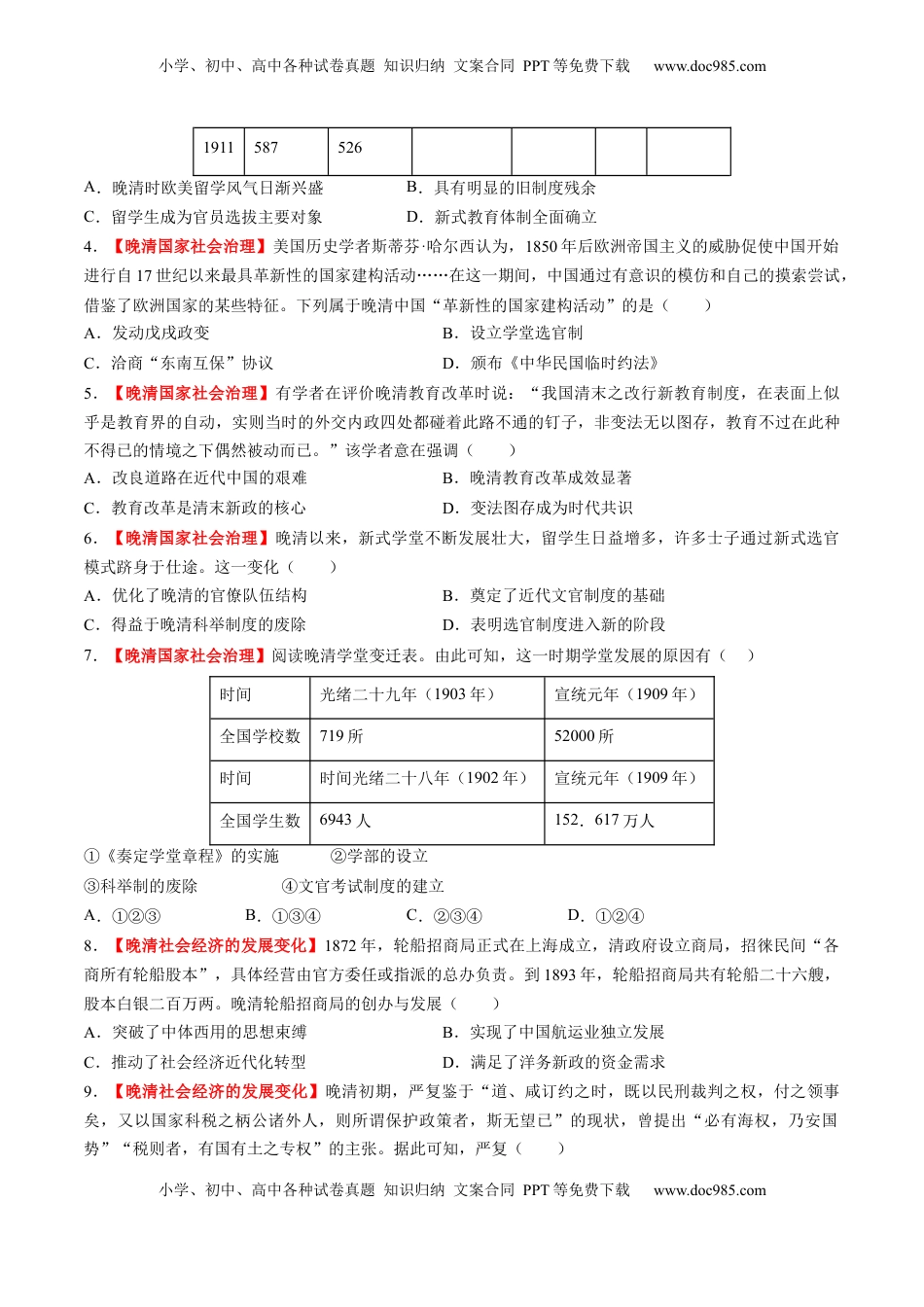
高考历史复习  第12讲 晚清国家社会治理、经济生活与文化交流(练习)(原卷版) (1).docx
小学、初中、高中各种试卷真题知识归纳文案合同PPT等免费下载www.doc985.com小学、初中、高中各种试卷真题知识归纳文案合同PPT等免费下载www.doc985.com第12讲晚清国家社会治理、经济生活与文化交流目录模拟·基础演练...............................................................................................................1重难·创新演练...............................................................................................................3真题·实战演练...............................................................................................................61.【晚清国家社会治理】1904年初,《奏定学堂章程》颁布,规定自高等小学以上,依毕业考试结果获相应的奖励出身,授以官职或得以升学。这反映了晚清政府()A.合育人与取才于一途B.消弭中外文化的分歧C.应对迅猛的革命形势D.建立西方的文官制度2.【晚清国家社会治理】1864年,总理衙门规定:“(广州)同文馆学生如三年学成,驻防满汉旗人应准作为翻译生员,准其翻译乡试(选举翻译举人的考试),并文乡试。其汉人世家子弟,应准作监生,一体乡试,并均准充翻译官。”这一规定()A.加速了学堂选官制度的建立B.突破了“中体西用”思想C.推动了新式学堂教育的普及D.旨在应对晚清局势的变化3.【晚清国家社会治理】留学生毕业选官是晚清政府官员选拔的主要方式之一、如表是清末留学生考试的部分情况,对此解读正确的是()预试正场考试廷试年份参加人数合格人数时间合格人数届数录取人数19081781271905〜19111388482419093832351910721560小学、初中、高中各种试卷真题知识归纳文案合同PPT等免费下载www.doc985.com小学、初中、高中各种试卷真题知识归纳文案合同PPT等免费下载www.doc985.com1911587526A.晚清时欧美留学风气日渐兴盛B.具有明显的旧制度残余C.留学生成为官员选拔主要对象D.新式教育体制全面确立4.【晚清国家社会治理】美国历史学者斯蒂芬·哈尔西认为,1850年后欧洲帝国主义的威胁促使中国开始进行自17世纪以来最具革新性的国家建构活动……在这一期间,中国通过有意识的模仿和自己的摸索尝试,借鉴了欧洲国家的某些特征。下列属于晚清中国“革新性的国家建构活动”的是()A.发动戊戌政变B.设立学堂选官制C.洽商“东南互保”协议D.颁布《中华民国临时约法》5.【晚清国家社会治理】有学者在评价晚清教育改革时说:“我国清末之改行新教育制度,在表面上似乎是教育界的自动,实则当时的外交内政四处都碰着此路不通的钉子,非变法无以图存,教育不过在此种不得已的情境之下偶然被动而已。”该学者意在强调()A.改良道路在近代中国的艰难B.晚清教育改革成效显著C.教育改革是清末新政的核心D.变法图存成为时代共识6.【晚清国家社会治理】晚清以来,新式学堂不断发展壮大,留学生日益增多,许多士子通过新式选官模式跻身于仕途。这一变化()A.优化了晚清的官僚队伍结构B.奠定了近代文官制度的基础C.得益于晚清科举制度的废除D.表明选官制度进入新的阶段7.【晚清国家社会治理】阅读晚清学堂变迁表。由此可知,这一时期学堂发展的原因有()时间光绪二十九年(1903年)宣统元年(1909年)全国学校数719所52000所时间时间光绪二十八年(1902年)宣统元年(1909年)全国学生数6943人152.617万人①《奏定学堂章程》的实施②学部的设立③科举制的废除④文官考试制度的建立A.①②③B.①③④C.②③④D.①②④8.【晚清社会经济的发展变化】1872年,轮船招商局正式在上海成立,清政府设立商局,招徕民间“各商所有轮船股本”,具体经营由官方委任或指派的总办负责。到1893年,轮船招商局共有轮船二十六艘,股本白银二百万两。晚清轮船招商局的创办与发展()A.突破了中体西用的思想束缚B.实现了中国航运业独立发展C.推动了社会经济近代化转型D.满足了洋务新政的资金需求9.【晚清社会经济的发展变化】晚清初期,严复鉴于“道、咸订约之时,既以民刑裁判之权,付之领事矣,又以国家科税之柄公诸外人,则所谓保护政策者,斯无望已”...

1、当您付费下载文档后,您只拥有了使用权限,并不意味着购买了版权,文档只能用于自身使用,不得用于其他商业用途(如 [转卖]进行直接盈利或[编辑后售卖]进行间接盈利)。
2、本站所有内容均由合作方或网友上传,本站不对文档的完整性、权威性及其观点立场正确性做任何保证或承诺!文档内容仅供研究参考,付费前请自行鉴别。
3、如文档内容存在违规,或者侵犯商业秘密、侵犯著作权等,请点击“违规举报”。

碎片内容

与本文档类似文档
2025人教版新教材历史高考第一轮基础练--第31讲 资产阶级革命与资本主义制度的确立(含答案).docx
2025人教版新教材历史高考第一轮基础练--第31讲 资产阶级革命与资本主义制度的确立(含答案).docx
免费
0下载
2011高考海南卷历史(原卷版) word版.doc
2011高考海南卷历史(原卷版) word版.doc
免费
8下载
2024年高考押题预测卷历史(山东卷02)(全解全析).docx
2024年高考押题预测卷历史(山东卷02)(全解全析).docx
免费
5下载
2022·微专题·小练习·历史【统考版】专练四十四.docx
2022·微专题·小练习·历史【统考版】专练四十四.docx
免费
27下载
2024年新高考历史资料  训练6 客观题之因果关系类.docx
2024年新高考历史资料 训练6 客观题之因果关系类.docx
免费
0下载
高考历史复习  专题17++社会生活(商贸、城镇、交通和医疗卫生)+-2025年高考历史一轮复习知识清单.docx
高考历史复习 专题17++社会生活(商贸、城镇、交通和医疗卫生)+-2025年高考历史一轮复习知识清单.docx
免费
0下载
2025新教材历史高考第一轮基础练习--第六单元中国共产党成立与新民主主义革命过关检测(含答案).docx
2025新教材历史高考第一轮基础练习--第六单元中国共产党成立与新民主主义革命过关检测(含答案).docx
免费
0下载
2024年新高考历史资料  20世纪以来人类的经济与生活--2023-2024学年高三历史二轮(专题训练)解析版.docx
2024年新高考历史资料 20世纪以来人类的经济与生活--2023-2024学年高三历史二轮(专题训练)解析版.docx
免费
0下载
2010年高考历史真题(广东自主命题).doc
2010年高考历史真题(广东自主命题).doc
免费
27下载
高考历史专题01  从中华文明起源到秦汉统一多民族封建国家的建立与巩固(解析卷).docx
高考历史专题01 从中华文明起源到秦汉统一多民族封建国家的建立与巩固(解析卷).docx
免费
0下载
2024年新高考历史资料  第27讲 中古时期的世界(解析版).docx
2024年新高考历史资料 第27讲 中古时期的世界(解析版).docx
免费
0下载
2025年新高考历史资料  第六单元 辛亥革命与中华民国的建立 单元测试(含解析)--2024届高考历史统编版必修中外历史纲要上册二轮复习.docx
2025年新高考历史资料 第六单元 辛亥革命与中华民国的建立 单元测试(含解析)--2024届高考历史统编版必修中外历史纲要上册二轮复习.docx
免费
0下载
2025年新高考历史资料  板块四 第十二单元 训练35  资产阶级革命与资本主义制度的确立.docx
2025年新高考历史资料 板块四 第十二单元 训练35 资产阶级革命与资本主义制度的确立.docx
免费
0下载
24版微专题小练习·历史专练五十五.docx
24版微专题小练习·历史专练五十五.docx
免费
13下载
二轮专项分层特训卷•历史仿真模拟 1.doc
二轮专项分层特训卷•历史仿真模拟 1.doc
免费
2下载
2018年高考历史试卷(新课标Ⅰ)(空白卷) (1).docx
2018年高考历史试卷(新课标Ⅰ)(空白卷) (1).docx
免费
0下载
2024年高考历史试卷(福建)(空白卷) (2).docx
2024年高考历史试卷(福建)(空白卷) (2).docx
免费
0下载
专题13+世界大战与世界格局的演变(课件)-2024年高考历史二轮复习讲练测(新教材新高考).pptx
专题13+世界大战与世界格局的演变(课件)-2024年高考历史二轮复习讲练测(新教材新高考).pptx
免费
0下载
2024年高考历史一轮复习讲义(部编版)阶段检测卷(十四).doc
2024年高考历史一轮复习讲义(部编版)阶段检测卷(十四).doc
免费
20下载
2025年新高考历史资料  板块四 第十四单元 第45讲 古代世界的经济与社会生活.pptx
2025年新高考历史资料 板块四 第十四单元 第45讲 古代世界的经济与社会生活.pptx
免费
0下载
我的小文库
实名认证
内容提供者

提供高质量免费文档试卷下载,如果满意请告诉您身边的人,如果不满意请告诉我们,您的意见对于我们很重要,是我们不断进步的动力

阅读排行

确认删除?
回到顶部
客服号
  • 客服QQ点击这里给我发消息
QQ群
  • QQ群点击这里加入QQ群
提交所需资料详情,我们来帮找资料