高考历史复习 模块检测卷11 世界现代史(16+4模式)(解析版).docx本文件免费下载 【共11页】

高考历史复习  模块检测卷11 世界现代史(16+4模式)(解析版).docx
高考历史复习  模块检测卷11 世界现代史(16+4模式)(解析版).docx
高考历史复习  模块检测卷11 世界现代史(16+4模式)(解析版).docx
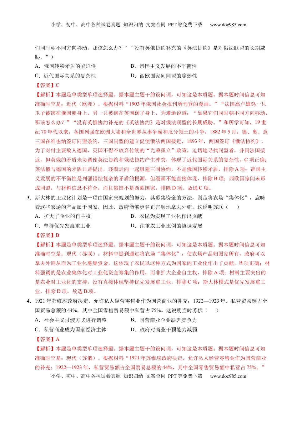
小学、初中、高中各种试卷真题知识归纳文案合同PPT等免费下载www.doc985.com小学、初中、高中各种试卷真题知识归纳文案合同PPT等免费下载www.doc985.com模块检测卷11世界现代史(16+4模式)考试范围:纲要下+选必一、二、三世界现代史部分;考试时间:100分钟;注意事项:1.答卷前,考生务必将自己的姓名、准考证号等填写在答题卡和试卷指定位置上。2.回答选择题时,选出每小题答案后,用铅笔把答题卡上对应题目的答案标号涂黑。如需改动,用橡皮擦干净后,再选涂其他答案标号。回答非选择题时,将答案写在答题卡上。写在本试卷上无效。3.考试结束后,将本试卷和答题卡一并交回。第I卷(选择题)一、选择题:本题共16小题,每小题3分,共48分。1.19世纪80年代以前,德国几乎没有取得任何海外殖民地。但在1884——1885年间,德国相继在西南非洲、西非、东新几内亚的东北部、以及东非等地建立起德国的殖民地。到1912年,德国的殖民版图已经扩张到了296万平方公里,成为仅次于英法的世界第三大殖民帝国。这一变化()A.导致帝国主义各国经济发展不平衡B.体现了世界体系运行的周期性变化C.从根本上改变了世界地缘政治版图D.反映了资本主义殖民体系初步形成【答案】D【解析】本题是单类型单项选择题。据本题主题干的设问词,可知这是影响题。据本题时间信息可知准确时空是近代世界。据题意可知,19世纪末到20世纪初,德国从几乎没有任何殖民地到成为仅次于英法的世界第三大殖民帝国,此时的世界几乎已经被帝国主义国家瓜分殆尽,所以这一变化反映了资本主义殖民体系的初步形成,D项正确;根据对世界范围的瓜分,并不能说明帝国主义各国经济发展不平衡,排除A项;德国占领殖民地的过程和世界体系运行周期性变化没有关系,排除B项;“从根本上改变”的说法过于夸张绝对,排除C项。故选D项。2.下图为1903年俄国社会报刊所刊登的漫画。该漫画揭示出()(“法国高卢雄鸡一只爪子被绑在俄国熊身上,另一只被绑在英国狮子身上,为难地说道:“如果它小学、初中、高中各种试卷真题知识归纳文案合同PPT等免费下载www.doc985.com小学、初中、高中各种试卷真题知识归纳文案合同PPT等免费下载www.doc985.com们同时朝不同方向移动,那该怎么办?”“没有英俄协约补充的《英法协约》是对俄法联盟的长期威胁。”)A.俄国转移矛盾的紧迫性B.帝国主义发展的不平衡性C.近代国际关系的复杂性D.西欧国家间同盟的脆弱性【答案】C【解析】本题是单类型单项选择题。据本题主题干的设问词,可知这是本质题。据本题时间信息可知准确时空是:近代(欧洲)。根据材料“1903年俄国社会报刊所刊登的漫画。”“法国高卢雄鸡一只爪子被绑在俄国熊身上,另一只被绑在英国狮子身上,为难地说道:“如果它们同时朝不同方向移动,那该怎么办?”“没有英俄协约补充的《英法协约》是对俄法联盟的长期威胁。”和所学可知,19世纪70年代以来,各国列强在欧洲大陆和全世界从事争霸和瓜分领土的斗争,1882年5月,德、奥、意三国在维也纳签订同盟条约,三国同盟的建立促使俄法两国接近,1893年,两国签订《俄法协约》,为了对付主要敌人德国,英国不得不放弃传统的“光荣孤立”政策,迫切地寻找同盟者,并同法国接近,但英俄的矛盾未协调使英法协约和俄法协约产生冲突,体现了近代国际关系的复杂性,C项正确;英法俄与德国的矛盾日益提出,逐渐走向一起组建三国协约,不是俄国转移矛盾,排除A项;帝国主义发展的不平衡性是列强错综复杂的矛盾的根源,但漫画不能直接体现,排除B项;西欧国家间未形成同盟,与材料信息不符合,而且俄国不是西欧国家,排除D项。故选C项。3.斯大林的工业化计划是一项由国家来规划的努力,其募集资金的方法,则是将农场“集体化”,意味着这些农场的产品属于国家,因此,政府能够更名正言顺地拿去外销。这说明苏联()A.扩大了企业的自主权B.农民为实现工业化作出贡献C.坚持优先发展重工业D.注重农工业比例的协调发展【答案】B【解析】本题是单类型单项选择题。据本题主题干的设问词,可知这是本质题。据本题时间信息可知准确时空是:现代(苏联)。材料中提到通过将农场“集体化”...

1、当您付费下载文档后,您只拥有了使用权限,并不意味着购买了版权,文档只能用于自身使用,不得用于其他商业用途(如 [转卖]进行直接盈利或[编辑后售卖]进行间接盈利)。
2、本站所有内容均由合作方或网友上传,本站不对文档的完整性、权威性及其观点立场正确性做任何保证或承诺!文档内容仅供研究参考,付费前请自行鉴别。
3、如文档内容存在违规,或者侵犯商业秘密、侵犯著作权等,请点击“违规举报”。

碎片内容

与本文档类似文档
2023《微专题·小练习》·历史专练三十 殖民扩张与世界市场的拓展.docx
2023《微专题·小练习》·历史专练三十 殖民扩张与世界市场的拓展.docx
免费
16下载
高中2023《微专题·小练习》·历史滚动训练四(综合).docx
高中2023《微专题·小练习》·历史滚动训练四(综合).docx
免费
0下载
24版微专题小练习·历史(新教材)(XL-8)要点专练 18.docx
24版微专题小练习·历史(新教材)(XL-8)要点专练 18.docx
免费
24下载
高中2022·微专题·小练习·历史【新高考】第11练 .docx
高中2022·微专题·小练习·历史【新高考】第11练 .docx
免费
0下载
2024年新高考历史资料  押广东卷第10题 新中国史和改革开放史(原卷版).docx
2024年新高考历史资料 押广东卷第10题 新中国史和改革开放史(原卷版).docx
免费
0下载
2024年高考历史一轮复习讲义(部编版)第40讲 第二次世界大战与战后国际秩序的形成.doc
2024年高考历史一轮复习讲义(部编版)第40讲 第二次世界大战与战后国际秩序的形成.doc
免费
9下载
高中历史•必修·中外历史纲要(上)课时作业WORD  阶段检测卷三.docx
高中历史•必修·中外历史纲要(上)课时作业WORD 阶段检测卷三.docx
免费
1下载
2023《微专题·小练习》·历史专练二十三 世界多极化趋势的出现.docx
2023《微专题·小练习》·历史专练二十三 世界多极化趋势的出现.docx
免费
8下载
江苏省南通市海门区2023届高三上学期第一次月考历史试题(解析版).docx
江苏省南通市海门区2023届高三上学期第一次月考历史试题(解析版).docx
免费
0下载
2018年全国统一高考历史试卷(新课标ⅱ)(含解析版).pdf
2018年全国统一高考历史试卷(新课标ⅱ)(含解析版).pdf
免费
8下载
2024年高考历史一轮复习讲义(部编版)一轮复习64练答案精析.docx
2024年高考历史一轮复习讲义(部编版)一轮复习64练答案精析.docx
免费
13下载
高考历史复习  板块二 第八单元 训练19  五四运动与马克思主义的传播.docx
高考历史复习 板块二 第八单元 训练19 五四运动与马克思主义的传播.docx
免费
0下载
2025年新高考历史资料  专题三 经世济民——中国古代的经济与社会生活.doc
2025年新高考历史资料 专题三 经世济民——中国古代的经济与社会生活.doc
免费
0下载
2025年新高考历史资料  第十单元现代文明的创新与调整__现代的世界第42讲世界现代社会生活的进步与文化交流保护(含解析).doc
2025年新高考历史资料 第十单元现代文明的创新与调整__现代的世界第42讲世界现代社会生活的进步与文化交流保护(含解析).doc
免费
0下载
8.山东省枣庄市第三中学2024届高三10月月考历史试题.pdf
8.山东省枣庄市第三中学2024届高三10月月考历史试题.pdf
免费
7下载
高中2022·微专题·小练习·历史【新高考】第51练.docx
高中2022·微专题·小练习·历史【新高考】第51练.docx
免费
0下载
2023《微专题·小练习》·历史专题小练二十二 中国近代的思想解放潮流和马克思主义在中国的发展.docx
2023《微专题·小练习》·历史专题小练二十二 中国近代的思想解放潮流和马克思主义在中国的发展.docx
免费
30下载
2024年高考历史一轮复习讲义(部编版)板块2 第7单元 训练19 中国共产党开辟革命新道路.docx
2024年高考历史一轮复习讲义(部编版)板块2 第7单元 训练19 中国共产党开辟革命新道路.docx
免费
10下载
2025年新高考历史资料  板块提升练(二) 中国近现代史.doc
2025年新高考历史资料 板块提升练(二) 中国近现代史.doc
免费
0下载
适用于新高考新教材备战2025届高考历史一轮总复习第2单元三国两晋南北朝的民族交融与隋唐统一多民族封建国家的发展第7讲三国至隋唐的制度创新课件.pptx
适用于新高考新教材备战2025届高考历史一轮总复习第2单元三国两晋南北朝的民族交融与隋唐统一多民族封建国家的发展第7讲三国至隋唐的制度创新课件.pptx
免费
0下载
我的小文库
实名认证
内容提供者

提供高质量免费文档试卷下载,如果满意请告诉您身边的人,如果不满意请告诉我们,您的意见对于我们很重要,是我们不断进步的动力

阅读排行

确认删除?
回到顶部
客服号
  • 客服QQ点击这里给我发消息
QQ群
  • QQ群点击这里加入QQ群
提交所需资料详情,我们来帮找资料