高考化学复习 03 考点二 晶体的性质(教师版).docx本文件免费下载 【共7页】

高考化学复习  03 考点二 晶体的性质(教师版).docx
高考化学复习  03 考点二 晶体的性质(教师版).docx
高考化学复习  03 考点二 晶体的性质(教师版).docx
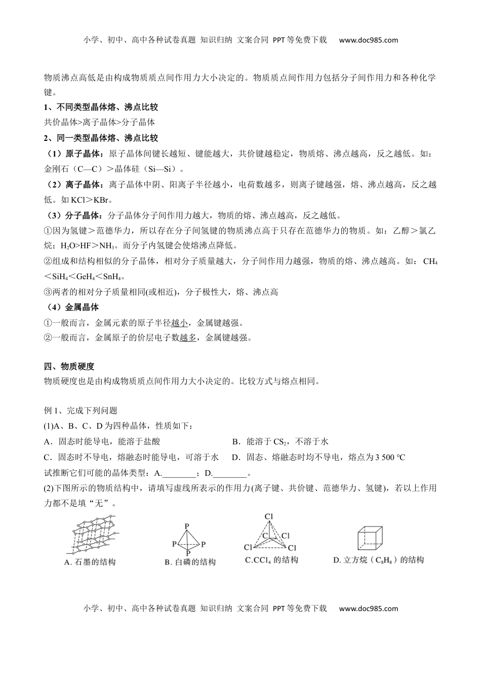
小学、初中、高中各种试卷真题知识归纳文案合同PPT等免费下载www.doc985.com小学、初中、高中各种试卷真题知识归纳文案合同PPT等免费下载www.doc985.com【基础知识】晶体结构与性质考点二晶体的性质【知识清单】一、四种常见晶体类型的比较类型比较分子晶体共价晶体金属晶体离子晶体构成微粒分子原子金属阳离子、自由电子阴、阳离子微粒间的相互作用力范德华力(某些含氢键)共价键金属键离子键硬度较小很大有的很大,有的很小较大熔、沸点较低很高有的很高,有的很低较高溶解性相似相溶难溶于一般溶剂一般不溶于水,少数与水反应大多易溶于水等极性溶剂导电、导热性一般是绝缘体,熔融状态也不导电,溶于水后有的导电一般不具有导电性,个别为半导体电和热的良导体晶体不导电,水溶液或熔融态导电只有分子晶体有分子式,其他晶体是化学式。二、晶体类型与物质类别晶体类型物质类别共价晶体①某些非金属单质,如晶体硼、晶体硅、晶体锗、金刚石等。②某些非金属化合物,如碳化硅(SiC)、氮化硅(Si3N4)、氮化硼(BN)等③某些氧化物,如二氧化硅(SiO2)等分子晶体①所有非金属氢化物,如H2O、NH3、CH4等②部分非金属单质,如卤素(X2)、O2、N2、白磷(P4)、硫(S8)等③部分非金属氧化物,如CO2、P4O6、P4O10、SO2、SO3等④几乎所有的酸,如HNO3、H2SO4、H3PO4、H2SiO3等⑤绝大多数有机物,如苯、乙醇、乙酸、乙酸乙酯等离子晶体含活泼金属或NH4+的化合物。三、物质熔沸点比较小学、初中、高中各种试卷真题知识归纳文案合同PPT等免费下载www.doc985.com小学、初中、高中各种试卷真题知识归纳文案合同PPT等免费下载www.doc985.com物质沸点高低是由构成物质质点间作用力大小决定的。物质质点间作用力包括分子间作用力和各种化学键。1、不同类型晶体熔、沸点比较共价晶体>离子晶体>分子晶体2、同一类型晶体熔、沸点比较(1)原子晶体:原子晶体间键长越短、键能越大,共价键越稳定,物质熔、沸点越高,反之越低。如:金刚石(C—C)>晶体硅(Si—Si)。(2)离子晶体:离子晶体中阴、阳离子半径越小,电荷数越多,则离子键越强,熔、沸点越高,反之越低。如KCl>KBr。(3)分子晶体:分子晶体分子间作用力越大,物质的熔、沸点越高,反之越低。①因为氢键>范德华力,所以存在分子间氢键的物质沸点高于只存在范德华力的物质。如:乙醇>氯乙烷;H2O>HF>NH3。而分子内氢键会使熔沸点降低。②组成和结构相似的分子晶体,相对分子质量越大,分子间作用力越强,物质的熔、沸点越高。如:CH4<SiH4<GeH4<SnH4。③两者的相对分子质量相同(或相近),分子极性大,熔、沸点高(4)金属晶体①一般而言,金属元素的原子半径越小,金属键越强。②一般而言,金属原子的价层电子数越多,金属键越强。四、物质硬度物质硬度也是由构成物质质点间作用力大小决定的。比较方式与熔点相同。例1、完成下列问题(1)A、B、C、D为四种晶体,性质如下:A.固态时能导电,能溶于盐酸B.能溶于CS2,不溶于水C.固态时不导电,熔融态时能导电,可溶于水D.固态、熔融态时均不导电,熔点为3500℃试推断它们可能的晶体类型:A.________;D.________。(2)下图所示的物质结构中,请填写虚线所表示的作用力(离子键、共价键、范德华力、氢键),若以上作用力都不是填“无”。小学、初中、高中各种试卷真题知识归纳文案合同PPT等免费下载www.doc985.com小学、初中、高中各种试卷真题知识归纳文案合同PPT等免费下载www.doc985.comA.________;B.________;C.________;D.__________;E._________;F.________;G.____________。【答案】(1)金属晶体共价晶体(2)范德华力共价键无共价键无氢键氢键例2、按要求回答下列问题(1)金刚石的熔点比NaCl高,原因是金刚石是共价晶体,而NaCl是离子晶体。(2)SiO2的熔点比CO2高,原因是SiO2是共价晶体,而CO2是分子晶体。(3)NH3的沸点比PH3高,原因是同为分子晶体,NH3分子间存在较强的氢键,而PH3分子间仅有较弱的范德华力。(4)CO2比CS2的熔、沸点低,原因是同为分子晶体,CS2的相对分子质量大,范德华力强,熔、沸点高。(5)CO比N2的熔、沸点高,原因是同为分子晶体,两者相对分子质量相同,CO的...

1、当您付费下载文档后,您只拥有了使用权限,并不意味着购买了版权,文档只能用于自身使用,不得用于其他商业用途(如 [转卖]进行直接盈利或[编辑后售卖]进行间接盈利)。
2、本站所有内容均由合作方或网友上传,本站不对文档的完整性、权威性及其观点立场正确性做任何保证或承诺!文档内容仅供研究参考,付费前请自行鉴别。
3、如文档内容存在违规,或者侵犯商业秘密、侵犯著作权等,请点击“违规举报”。

碎片内容

与本文档类似文档
高考化学复习  信息必刷卷05(陕西、山西、宁夏、青海专用)(解析版).docx
高考化学复习 信息必刷卷05(陕西、山西、宁夏、青海专用)(解析版).docx
免费
0下载
【高考化学】备战2024年易错类型11 化学能与电能(9大易错点)(解析版).docx
【高考化学】备战2024年易错类型11 化学能与电能(9大易错点)(解析版).docx
免费
0下载
2023《微专题·小练习》·化学·新教材·XL-6专练53实验综合应用二.docx
2023《微专题·小练习》·化学·新教材·XL-6专练53实验综合应用二.docx
免费
5下载
高考化学复习  大单元四 第十二章 热点强化24 多平衡体系溶液中平衡常数(K)的计算及应用 (1).docx
高考化学复习 大单元四 第十二章 热点强化24 多平衡体系溶液中平衡常数(K)的计算及应用 (1).docx
免费
0下载
精品解析:上海市浦东新区2023-2024学年高三上学期一模化学试卷(解析版).docx
精品解析:上海市浦东新区2023-2024学年高三上学期一模化学试卷(解析版).docx
免费
0下载
高考化学易错类型09 物质结构与性质(7大易错点)(原卷版).docx
高考化学易错类型09 物质结构与性质(7大易错点)(原卷版).docx
免费
0下载
高考化学复习  信息必刷卷03(江苏专用)(解析版).docx
高考化学复习 信息必刷卷03(江苏专用)(解析版).docx
免费
0下载
高考化学复习  大单元一 第三章 热点强化5 仪器的组合与气体体积的测定.docx
高考化学复习 大单元一 第三章 热点强化5 仪器的组合与气体体积的测定.docx
免费
0下载
2017年高考化学试卷(新课标Ⅱ)(空白卷) (8).docx
2017年高考化学试卷(新课标Ⅱ)(空白卷) (8).docx
免费
0下载
2023生物学·必修12.3.docx
2023生物学·必修12.3.docx
免费
0下载
2020年高考化学真题(海南自主命题)(解析版).doc
2020年高考化学真题(海南自主命题)(解析版).doc
免费
30下载
【免费下载】湖南2017年高考化学真题(新课标Ⅰ)(解析版).doc
【免费下载】湖南2017年高考化学真题(新课标Ⅰ)(解析版).doc
免费
0下载
2007年内蒙古高考理科综合真题及答案 (1).doc
2007年内蒙古高考理科综合真题及答案 (1).doc
免费
0下载
专题02 化学计量-五年(2019-2023)高考化学真题分项汇编(全国通用)(原卷版).docx
专题02 化学计量-五年(2019-2023)高考化学真题分项汇编(全国通用)(原卷版).docx
免费
0下载
2024年高考押题预测卷化学(广东卷02)(参考答案).docx
2024年高考押题预测卷化学(广东卷02)(参考答案).docx
免费
2下载
2023年高考化学试卷(山东)(解析卷) (1).docx
2023年高考化学试卷(山东)(解析卷) (1).docx
免费
0下载
高考化学专题73  多官能团结构与性质(解析卷) .docx
高考化学专题73 多官能团结构与性质(解析卷) .docx
免费
0下载
2016年高考化学真题(海南自主命题)(解析版).doc
2016年高考化学真题(海南自主命题)(解析版).doc
免费
29下载
精品解析:上海市浦东新区2023届高三下学期二模考试化学试题(原卷版).docx
精品解析:上海市浦东新区2023届高三下学期二模考试化学试题(原卷版).docx
免费
0下载
2013年天津市高考化学试卷.doc
2013年天津市高考化学试卷.doc
免费
0下载
我的小文库
实名认证
内容提供者

提供高质量免费文档试卷下载,如果满意请告诉您身边的人,如果不满意请告诉我们,您的意见对于我们很重要,是我们不断进步的动力

阅读排行

确认删除?
回到顶部
客服号
  • 客服QQ点击这里给我发消息
QQ群
  • QQ群点击这里加入QQ群
提交所需资料详情,我们来帮找资料