高考化学复习 专题八 选择题专攻2 陌生有机物的结构、性质与转化【淘宝店:红太阳资料库】 (1).docx本文件免费下载 【共22页】

高考化学复习  专题八 选择题专攻2 陌生有机物的结构、性质与转化【淘宝店:红太阳资料库】 (1).docx
高考化学复习  专题八 选择题专攻2 陌生有机物的结构、性质与转化【淘宝店:红太阳资料库】 (1).docx
高考化学复习  专题八 选择题专攻2 陌生有机物的结构、性质与转化【淘宝店:红太阳资料库】 (1).docx
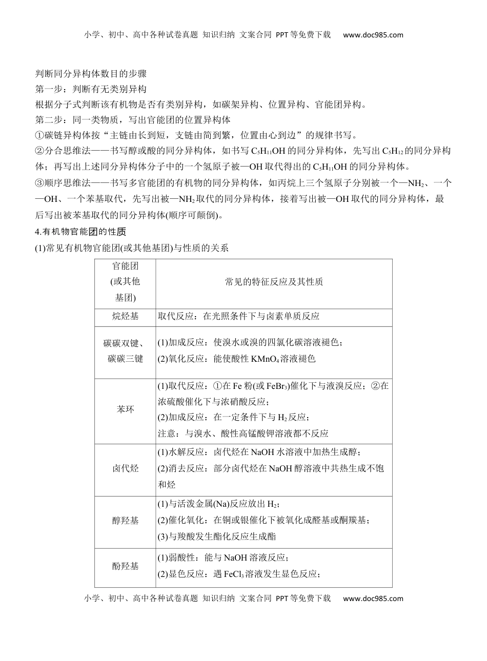
小学、初中、高中各种试卷真题知识归纳文案合同PPT等免费下载www.doc985.com小学、初中、高中各种试卷真题知识归纳文案合同PPT等免费下载www.doc985.com陌生有机物的结构、性质与转化1.原子的化方式有机物分子的空碳杂与间结构与碳原子相连的原子数结构示意图碳原子的杂化方式碳原子的成键方式碳原子与相邻原子形成的结构单元的空间结构4sp3σ键(头碰头重叠,轴对称,可旋转)四面体形3sp2σ键、π键(肩并肩重叠,镜面对称,不可旋转)平面形2spσ键、π键直线形2.判有机物分子中原子共、共面的一般思路断线3.同分体的判异构断小学、初中、高中各种试卷真题知识归纳文案合同PPT等免费下载www.doc985.com小学、初中、高中各种试卷真题知识归纳文案合同PPT等免费下载www.doc985.com判断同分异构体数目的步骤第一步:判断有无类别异构根据分子式判断该有机物是否有类别异构,如碳架异构、位置异构、官能团异构。第二步:同一类物质,写出官能团的位置异构体①碳链异构体按“主链由长到短,支链由简到繁,位置由心到边”的规律书写。②分合思维法——书写醇或酸的同分异构体,如书写C5H11OH的同分异构体,先写出C5H12的同分异构体;再写出上述同分异构体分子中的一个氢原子被—OH取代得出的C5H11OH的同分异构体。③顺序思维法——书写多官能团的有机物的同分异构体,如丙烷上三个氢原子分别被一个—NH2、一个—OH、一个苯基取代,先写出被—NH2取代的同分异构体,接着写出被—OH取代的同分异构体,最后写出被苯基取代的同分异构体(顺序可颠倒)。4.有机物官能的性团质(1)常见有机物官能团(或其他基团)与性质的关系官能团(或其他基团)常见的特征反应及其性质烷烃基取代反应:在光照条件下与卤素单质反应碳碳双键、碳碳三键(1)加成反应:使溴水或溴的四氯化碳溶液褪色;(2)氧化反应:能使酸性KMnO4溶液褪色苯环(1)取代反应:①在Fe粉(或FeBr3)催化下与液溴反应;②在浓硫酸催化下与浓硝酸反应;(2)加成反应:在一定条件下与H2反应;注意:与溴水、酸性高锰酸钾溶液都不反应卤代烃(1)水解反应:卤代烃在NaOH水溶液中加热生成醇;(2)消去反应:部分卤代烃在NaOH醇溶液中共热生成不饱和烃醇羟基(1)与活泼金属(Na)反应放出H2;(2)催化氧化:在铜或银催化下被氧化成醛基或酮羰基;(3)与羧酸发生酯化反应生成酯酚羟基(1)弱酸性:能与NaOH溶液反应;(2)显色反应:遇FeCl3溶液发生显色反应;小学、初中、高中各种试卷真题知识归纳文案合同PPT等免费下载www.doc985.com小学、初中、高中各种试卷真题知识归纳文案合同PPT等免费下载www.doc985.com(3)取代反应:与浓溴水反应生成白色沉淀醛基(1)氧化反应:①与银氨溶液反应产生光亮的银镜;②与新制的Cu(OH)2共热产生砖红色沉淀;(2)还原反应:与H2加成生成醇羧基(1)使紫色石蕊溶液变红;(2)与NaHCO3溶液反应产生CO2;(3)与羟基发生酯化反应酯基水解反应:①酸性条件下水解生成羧酸和醇;②碱性条件下水解生成羧酸盐和醇(2)有机反应中的定量关系①在烷烃的取代反应中,1mol卤素单质取代1molH,同时生成1molHX(X表示卤素原子)。②1mol加成需要1molH2或1molBr2;1mol醛基或酮羰基可消耗1molH2;1mol甲醛完全被氧化消耗4molCu(OH)2。③1mol苯完全加成需要3molH2。④与NaHCO3反应生成气体:1mol—COOH生成1molCO2。⑤与Na反应生成气体:1mol—COOH生成0.5molH2;1mol—OH生成0.5molH2。⑥与NaOH反应:1mol—COOH(或酚羟基)消耗1molNaOH;1mol(R'为链烃基)消耗1molNaOH;1mol消耗2molNaOH。(3)确定多官能团有机物性质的步骤注意有些官能性交叉。例如,三基都能被酸性高酸溶液化,都能水反使团质会碳碳键与醛锰钾氧与溴应其褪色(三使水褪色是因生了加成反,基使水褪色是因生了化原反碳碳键溴为发应醛溴为发氧还应),也都能生加成反等。与氢气发应小学、初中、高中各种试卷真题知识归纳文案合同PPT等免费下载www.doc985.com小学、初中、高中各种试卷真题知识归纳文案合同PPT等免费下载www.doc985.com1.(2024·新卷,课标8)一种点击化学方法合成聚硫酸酯(W)的路线如下所示:下列说法正确的是()A.双酚A是苯酚的同系物,可与甲醛发生聚合反应B.催化聚合也可生成WC....

1、当您付费下载文档后,您只拥有了使用权限,并不意味着购买了版权,文档只能用于自身使用,不得用于其他商业用途(如 [转卖]进行直接盈利或[编辑后售卖]进行间接盈利)。
2、本站所有内容均由合作方或网友上传,本站不对文档的完整性、权威性及其观点立场正确性做任何保证或承诺!文档内容仅供研究参考,付费前请自行鉴别。
3、如文档内容存在违规,或者侵犯商业秘密、侵犯著作权等,请点击“违规举报”。

碎片内容

与本文档类似文档
高考化学专题15 物质结构与性质综合题-三年(2022-2024)高考化学真题分类汇编(全国通用)(学生卷).docx
高考化学专题15 物质结构与性质综合题-三年(2022-2024)高考化学真题分类汇编(全国通用)(学生卷).docx
免费
0下载
2016年高考化学试卷(海南)(解析卷).doc
2016年高考化学试卷(海南)(解析卷).doc
免费
0下载
高中化学·选择性必修1(LK版)课时作业(word)  课时作业9.docx
高中化学·选择性必修1(LK版)课时作业(word) 课时作业9.docx
免费
2下载
2021年高考化学真题(北京自主命题)(解析版).doc
2021年高考化学真题(北京自主命题)(解析版).doc
免费
15下载
2024年高考化学试卷(新课标)(解析卷) (4).docx
2024年高考化学试卷(新课标)(解析卷) (4).docx
免费
0下载
2024版《大考卷》全程考评特训卷·化学【统考版】仿真模拟冲刺标准练(四).docx
2024版《大考卷》全程考评特训卷·化学【统考版】仿真模拟冲刺标准练(四).docx
免费
16下载
上海市长宁、嘉定区2019年高三第二学期期中(二模)学科质量检测化学答案(word版).docx
上海市长宁、嘉定区2019年高三第二学期期中(二模)学科质量检测化学答案(word版).docx
免费
0下载
2012年高考化学真题(新课标)(解析版).doc
2012年高考化学真题(新课标)(解析版).doc
免费
8下载
精品解析:湖南省2020-2021学年普通高中学业水平合格性考试模拟化学试题(原卷版).doc
精品解析:湖南省2020-2021学年普通高中学业水平合格性考试模拟化学试题(原卷版).doc
免费
28下载
高考化学复习  专题11 化学实验(选择题)(原卷版)-备战2025年高考化学【二轮·突破提升】专题复习讲义(新高考通用).docx
高考化学复习 专题11 化学实验(选择题)(原卷版)-备战2025年高考化学【二轮·突破提升】专题复习讲义(新高考通用).docx
免费
0下载
上海市徐汇区2022年高三第一学期期末(一模)学科质量检测化学试卷(word原卷版).docx
上海市徐汇区2022年高三第一学期期末(一模)学科质量检测化学试卷(word原卷版).docx
免费
0下载
2023年高考化学试卷(广东)(解析卷).docx
2023年高考化学试卷(广东)(解析卷).docx
免费
0下载
2020年海南高考化学(原卷版).pdf
2020年海南高考化学(原卷版).pdf
免费
18下载
2022·微专题·小练习·化学【新高考】专练46.docx
2022·微专题·小练习·化学【新高考】专练46.docx
免费
4下载
2024年高考押题预测卷化学(北京卷02)(全解全析).docx
2024年高考押题预测卷化学(北京卷02)(全解全析).docx
免费
19下载
2023年高考化学真题(新课标)(原卷版).docx
2023年高考化学真题(新课标)(原卷版).docx
免费
26下载
【免费下载】湖南2015年高考化学真题(新课标Ⅰ)(解析版).doc
【免费下载】湖南2015年高考化学真题(新课标Ⅰ)(解析版).doc
免费
0下载
高中2023《微专题·小练习》·化学·新教材·XL-6专练29盖斯定律反应热的比较和计算.docx
高中2023《微专题·小练习》·化学·新教材·XL-6专练29盖斯定律反应热的比较和计算.docx
免费
0下载
精品解析:上海市金山区2022-2023学年高三下学期二模测试化学试题(解析版).docx
精品解析:上海市金山区2022-2023学年高三下学期二模测试化学试题(解析版).docx
免费
0下载
2017年全国统一高考化学试卷(新课标Ⅱ)(原卷版) (1).doc
2017年全国统一高考化学试卷(新课标Ⅱ)(原卷版) (1).doc
免费
0下载
我的小文库
实名认证
内容提供者

提供高质量免费文档试卷下载,如果满意请告诉您身边的人,如果不满意请告诉我们,您的意见对于我们很重要,是我们不断进步的动力

阅读排行

确认删除?
回到顶部
客服号
  • 客服QQ点击这里给我发消息
QQ群
  • QQ群点击这里加入QQ群
提交所需资料详情,我们来帮找资料