高考化学复习 2025年高考复习化学课时检测六:氧化还原反应的基本知能评价(含答案).doc本文件免费下载 【共6页】

高考化学复习  2025年高考复习化学课时检测六:氧化还原反应的基本知能评价(含答案).doc
高考化学复习  2025年高考复习化学课时检测六:氧化还原反应的基本知能评价(含答案).doc
高考化学复习  2025年高考复习化学课时检测六:氧化还原反应的基本知能评价(含答案).doc
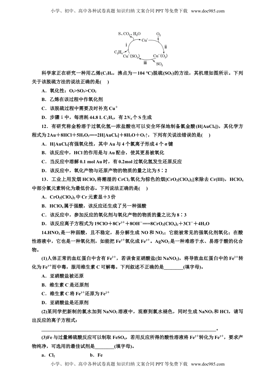
小学、初中、高中各种试卷真题知识归纳文案合同PPT等免费下载www.doc985.com课时检测(六)氧化还原反应的基本知能评价1.(2024·山东模拟考试)下列古诗词中不涉及氧化还原反应的是()A.美人首饰候王印,尽是沙中浪底来B.人间巧艺夺天工,炼药燃灯清昼同C.投泥泼水愈光明,烁玉流金见精悍D.蜡烛有心还惜别,替人垂泪到天明2.下列消毒剂不是利用其氧化性进行消毒的是()A.0.5%过氧乙酸溶液B.1%次氯酸钠溶液C.75%乙醇溶液D.3%双氧水3.(2024年1月·九省联考安徽卷)敦煌壁画是我国灿烂的艺术瑰宝,也是颜料应用的重要科技史料。下列有关我国传统颜料主要成分的变化,发生氧化还原反应的是()A.骨白[Ca5(PO4)3(OH)]遇氟盐转化为Ca5(PO4)3FB.铅白[2PbCO3·Pb(OH)2]遇H2S得到黑色PbSC.石绿[CuCO3·Cu(OH)2]受热分解得到黑色CuOD.石黄(As2S3和As4S4)在地表逐渐转化为硫酸盐4.(2024·吉林第二中学高三月考)下列反应中,不属于四种基本反应类型,但属于氧化还原反应的是()A.NH4Cl+NaOH=====NaCl+H2O+NH3↑B.CH4+2O2——→CO2+2H2OC.2Al+Fe2O3=====Al2O3+2FeD.3Cl2+2Fe=====2FeCl35.(2023·浙江6月选考)化学烫发巧妙利用了头发中蛋白质发生化学反应实现对头发的“定型”,其变化过程示意图如下。下列说法不正确的是()A.药剂A具有还原性B.①→②过程若有2molS—S键断裂,则转移4mol电子C.②→③过程若药剂B是H2O2,其还原产物为O2D.化学烫发通过改变头发中某些蛋白质中S—S键位置来实现头发的定型6.(2023·福建等级考)稀有气体氙的氟化物(XeFn)与NaOH溶液反应剧烈,与水反应则较为温和,反应式如下:与水反应与NaOH溶液反应ⅰ.2XeF2+2H2O===2Xe↑+O2↑+4HFⅱ.2XeF2+4OH-===2Xe↑+O2↑+4F-+2H2Oⅲ.XeF6+3H2O===XeO3+6HFⅳ.2XeF6+4Na++16OH-===Na4XeO6↓+Xe↑+O2↑+12F-+8H2O小学、初中、高中各种试卷真题知识归纳文案合同PPT等免费下载www.doc985.com小学、初中、高中各种试卷真题知识归纳文案合同PPT等免费下载www.doc985.com下列说法错误的是()A.XeO3具有平面三角形结构B.OH-的还原性比H2O强C.反应ⅰ~ⅳ中有3个氧化还原反应D.反应ⅳ每生成1molO2,转移6mol电子7.吸入人体内的氧有2%转化为氧化性极强的“活性氧”,它能加速人体衰老,被称为“生命杀手”,服用含硒(Se)元素的化合物亚硒酸钠(Na2SeO3),能消除人体内的活性氧,由此推断Na2SeO3在人体中的作用是()A.作氧化剂B.作还原剂C.既作氧化剂又作还原剂D.既不作氧化剂又不作还原剂8.Ni单原子催化剂具有良好的电催化性能,催化转化CO2的历程如下。下列说法不正确的是()A.CO2催化转化的产物是CO和H2OB.过程②→③涉及化学键的断裂与生成C.生成1molCO,需要转移2mol电子D.反应过程中,C的化合价未发生改变9.(2024·海南中学月考)高铁酸钠(Na2FeO4)是一种新型绿色消毒剂,主要用于饮用水处理。其工业制法:3ClO-+2Fe3++10OH-===2FeO+3Cl-+5H2O,下列相关说法正确的是()A.ClO-发生氧化反应B.FeO是还原产物C.Na2FeO4对饮用水消毒原理与活性炭相似D.氧化剂与还原剂的物质的量之比为3∶210.实验室分别进行如下实验:①向VOSO4溶液中滴加酸性KMnO4溶液,溶液由蓝色变为淡黄色;②向2SO4溶液中滴加浓盐酸,产生黄绿色气体,溶液变蓝。已知VO2+:蓝色;VO:淡黄色、强氧化性。下列说法错误的是()A.①中氧化剂与还原剂物质的量之比为5∶1B.②的离子反应为2VO+4H++2Cl-===2VO2++Cl2↑+2H2OC.由①②可知氧化性:MnO>VO>Cl2D.向2SO4溶液中滴加FeSO4溶液可发生反应Fe2++VO+2H+===Fe3++VO2++H2O11.小学、初中、高中各种试卷真题知识归纳文案合同PPT等免费下载www.doc985.com小学、初中、高中各种试卷真题知识归纳文案合同PPT等免费下载www.doc985.com科学家正在研究一种用乙烯(C2H4,沸点为-104℃)脱硫(SO2)的方法,其机理如图所示。下列关于该脱硫方法的说法正确的是()A.氧化性:O2>SO3>CO2B.乙烯在该过程中作氧化剂C.该脱硫过程中需要及时补充Cu+D.步骤ⅰ中,每消耗44.8LC2H4,有2NA个S生成12.有研究称金粉溶于过氧化氢—浓盐酸也可以安全环保...

1、当您付费下载文档后,您只拥有了使用权限,并不意味着购买了版权,文档只能用于自身使用,不得用于其他商业用途(如 [转卖]进行直接盈利或[编辑后售卖]进行间接盈利)。
2、本站所有内容均由合作方或网友上传,本站不对文档的完整性、权威性及其观点立场正确性做任何保证或承诺!文档内容仅供研究参考,付费前请自行鉴别。
3、如文档内容存在违规,或者侵犯商业秘密、侵犯著作权等,请点击“违规举报”。

碎片内容

与本文档类似文档
上海市奉贤区2016年高三第一学期期末(一模)学科质量检测化学试题及答案(word版).doc
上海市奉贤区2016年高三第一学期期末(一模)学科质量检测化学试题及答案(word版).doc
免费
0下载
精品解析:上海市嘉定区2024届高三二模考试化学试题(解析版).docx
精品解析:上海市嘉定区2024届高三二模考试化学试题(解析版).docx
免费
0下载
高考化学复习  第04讲 氧化还原反应的基本概念和规律(讲义)(原卷版).docx
高考化学复习 第04讲 氧化还原反应的基本概念和规律(讲义)(原卷版).docx
免费
0下载
2009年高考化学真题(福建自主命题).doc
2009年高考化学真题(福建自主命题).doc
免费
12下载
2024版《微专题》·化学·统考版专练 28.docx
2024版《微专题》·化学·统考版专练 28.docx
免费
22下载
高考化学复习  信息必刷卷03(云南专用)(解析版).docx
高考化学复习 信息必刷卷03(云南专用)(解析版).docx
免费
0下载
2024版《微专题》·化学·新高考专练29.docx
2024版《微专题》·化学·新高考专练29.docx
免费
14下载
2016年四川省高考化学试卷往年高考真题.doc
2016年四川省高考化学试卷往年高考真题.doc
免费
0下载
高考化学复习  2025届高三化学一轮专题复习讲义(02)-专题一第二讲 离子反应 (1).docx
高考化学复习 2025届高三化学一轮专题复习讲义(02)-专题一第二讲 离子反应 (1).docx
免费
0下载
2014年高考化学试卷(安徽)(空白卷).doc
2014年高考化学试卷(安徽)(空白卷).doc
免费
0下载
高考化学复习  知识清单30 化学实验的常用仪器和基本操作-【上好课】2025年高考化学一轮复习知识清单(新高考专用)(原卷版).docx
高考化学复习 知识清单30 化学实验的常用仪器和基本操作-【上好课】2025年高考化学一轮复习知识清单(新高考专用)(原卷版).docx
免费
0下载
2014年高考真题 化学(山东卷)(含解析版).doc
2014年高考真题 化学(山东卷)(含解析版).doc
免费
21下载
2024年高考化学一轮复习讲义(新人教版)第10章 第60讲 认识有机化合物.docx
2024年高考化学一轮复习讲义(新人教版)第10章 第60讲 认识有机化合物.docx
免费
16下载
2009年高考化学试卷(海南)(空白卷).doc
2009年高考化学试卷(海南)(空白卷).doc
免费
0下载
高考化学复习  大单元四 第十一章 第45讲 过渡态理论 催化剂对化学反应的影响 (1).docx
高考化学复习 大单元四 第十一章 第45讲 过渡态理论 催化剂对化学反应的影响 (1).docx
免费
0下载
1991年湖南高考化学真题及答案.doc
1991年湖南高考化学真题及答案.doc
免费
5下载
【免费下载】2022年浙江高考化学【06月】(解析版).docx
【免费下载】2022年浙江高考化学【06月】(解析版).docx
免费
0下载
2003年云南高考理综真题及答案 (1).doc
2003年云南高考理综真题及答案 (1).doc
免费
0下载
2025年新高考化学资料  专题14+有机合成推断(题型突破)(课件)-2024年高考化学二轮复习讲练测(新教材新高考).pptx
2025年新高考化学资料 专题14+有机合成推断(题型突破)(课件)-2024年高考化学二轮复习讲练测(新教材新高考).pptx
免费
0下载
1994年江西高考化学真题及答案.doc
1994年江西高考化学真题及答案.doc
免费
17下载
我的小文库
实名认证
内容提供者

提供高质量免费文档试卷下载,如果满意请告诉您身边的人,如果不满意请告诉我们,您的意见对于我们很重要,是我们不断进步的动力

阅读排行

确认删除?
回到顶部
客服号
  • 客服QQ点击这里给我发消息
QQ群
  • QQ群点击这里加入QQ群
提交所需资料详情,我们来帮找资料