高考化学复习 大单元四 第十章 第42讲 电解池 金属的腐蚀与防护 (1).docx本文件免费下载 【共25页】

高考化学复习  大单元四 第十章 第42讲 电解池 金属的腐蚀与防护 (1).docx
高考化学复习  大单元四 第十章 第42讲 电解池 金属的腐蚀与防护 (1).docx
高考化学复习  大单元四 第十章 第42讲 电解池 金属的腐蚀与防护 (1).docx
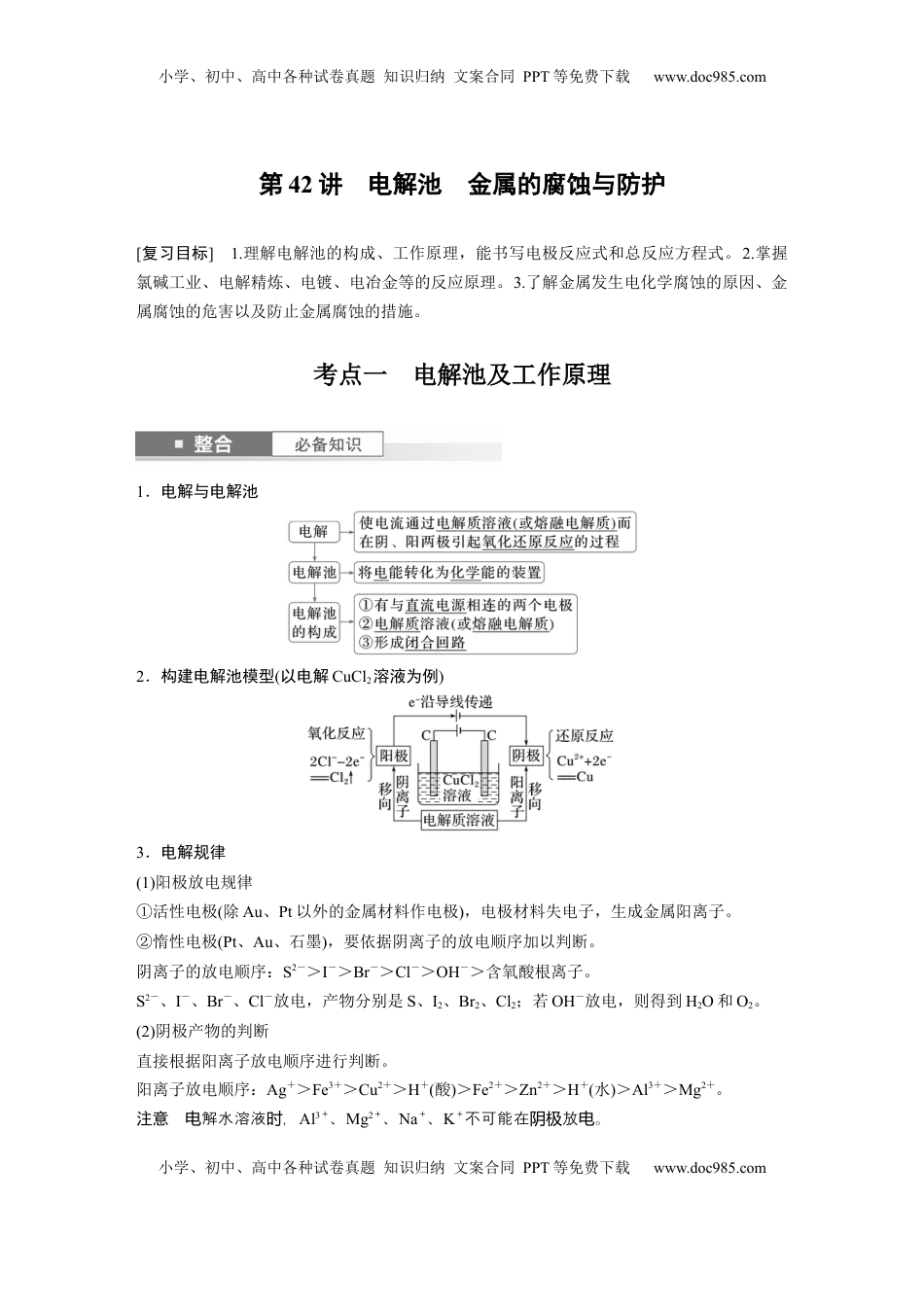
小学、初中、高中各种试卷真题知识归纳文案合同PPT等免费下载www.doc985.com小学、初中、高中各种试卷真题知识归纳文案合同PPT等免费下载www.doc985.com第42讲电解池金属的腐蚀与防护[复习目标]1.理解电解池的构成、工作原理,能书写电极反应式和总反应方程式。2.掌握氯碱工业、电解精炼、电镀、电冶金等的反应原理。3.了解金属发生电化学腐蚀的原因、金属腐蚀的危害以及防止金属腐蚀的措施。考点一电解池及工作原理1.电解与电解池2.构建电解池模型(以电解CuCl2溶液为例)3.电解规律(1)阳极放电规律①活性电极(除Au、Pt以外的金属材料作电极),电极材料失电子,生成金属阳离子。②惰性电极(Pt、Au、石墨),要依据阴离子的放电顺序加以判断。阴离子的放电顺序:S2->I->Br->Cl->OH->含氧酸根离子。S2-、I-、Br-、Cl-放电,产物分别是S、I2、Br2、Cl2;若OH-放电,则得到H2O和O2。(2)阴极产物的判断直接根据阳离子放电顺序进行判断。阳离子放电顺序:Ag+>Fe3+>Cu2+>H+(酸)>Fe2+>Zn2+>H+(水)>Al3+>Mg2+。注意解水溶液,电时Al3+、Mg2+、Na+、K+不可能在放。阴极电小学、初中、高中各种试卷真题知识归纳文案合同PPT等免费下载www.doc985.com小学、初中、高中各种试卷真题知识归纳文案合同PPT等免费下载www.doc985.com(3)用惰性电极电解不同类型电解质溶液①电解水型实例电极反应式及总反应式电解质溶液浓度复原方法H2SO4阴极:2H++2e-===H2↑阳极:2H2O-4e-===4H++O2↑总反应式:2H2O=====2H2↑+O2↑增大加水②电解电解质型实例电极反应式及总反应式电解质溶液浓度复原方法HCl阴极:2H++2e-===H2↑阳极:2Cl--2e-===Cl2↑总反应式:2HCl=====H2↑+Cl2↑减小通入HClCuCl2阴极:Cu2++2e-===Cu阳极:2Cl--2e-===Cl2↑总反应式:CuCl2=====Cu+Cl2↑加CuCl2固体③电解质和水均参与电解型实例电极反应式及总反应式电解质溶液浓度复原方法NaCl、KCl(放H2生碱)阳极:2Cl--2e-===Cl2↑阴极:2H2O+2e-===H2↑+2OH-总反应式:2Cl-+2H2O=====Cl2↑+H2↑+2OH-减小并生成新电解质通入HClCuSO4、Cu(NO3)2(放O2生酸)阳极:2H2O-4e-===4H++O2↑阴极:Cu2++2e-===Cu总反应式:2Cu2++2H2O=====2Cu+O2↑+4H+减小并生成新电解质加CuO一、电解池中电极与电极产物的判断1.用Pt电极电解饱和Na2CO3溶液的装置如图,两极均有气体生成,c电极附近产生可燃性气体,澄清石灰水无浑浊现象。下列说法正确的是()小学、初中、高中各种试卷真题知识归纳文案合同PPT等免费下载www.doc985.com小学、初中、高中各种试卷真题知识归纳文案合同PPT等免费下载www.doc985.comA.a为电源正极B.c电极附近生成了CH4C.电子的流动方向:c→溶液→dD.反应后恢复到原温度,溶液pH不变答案D解析用Pt解和电极电饱Na2CO3溶液,是水离的阳极电OH-放,反式电电极应为4OH--4e-===2H2O+O2↑,是水离的阴极电H+放,反式电电极应为2H2O+2e-===H2↑+2OH-,c附近生可燃性体,电极产气则c,电极为阴极d,电极为阳极a源,为电负极b源正为电极。2.用石墨作电极,电解稀Na2SO4溶液的装置如图所示,通电后在石墨电极A和B附近分别滴加一滴石蕊溶液。下列叙述正确的是()A.逸出气体的体积:A电极<B电极B.一电极逸出无味气体,另一电极逸出有刺激性气味气体C.A电极附近呈红色,B电极附近呈蓝色D.电解一段时间后,将全部电解液转移到同一烧杯中,充分搅拌后溶液呈中性答案D解析用惰性解电极电Na2SO4溶液,A,电极为阴极B。电极为阳极SO、OH-移向B电极,在B电极H2O离出的电OH-放,生电产O2,B附近电极c(H+)>c(OH-),石蕊溶液,变红Na+、H+移向A,在电极A电极H2O离出的电H+放生电产H2,A附近电极c(OH-)>c(H+),石蕊溶液,生变蓝产H2和O2的体之比积为2∶1,A、B、C,项错误D正确。项二、电解后电解质溶液的复原3.以惰性电极电解100mL0.05mol·L-1CuSO4溶液。(1)阳极产生56mL(标准状况下)气体时,所得溶液的pH为________(不考虑溶液体积变化),要使溶液恢复到电解前的状态,可加入________________g的________物质。(2)继续通电电解,此时被电...

1、当您付费下载文档后,您只拥有了使用权限,并不意味着购买了版权,文档只能用于自身使用,不得用于其他商业用途(如 [转卖]进行直接盈利或[编辑后售卖]进行间接盈利)。
2、本站所有内容均由合作方或网友上传,本站不对文档的完整性、权威性及其观点立场正确性做任何保证或承诺!文档内容仅供研究参考,付费前请自行鉴别。
3、如文档内容存在违规,或者侵犯商业秘密、侵犯著作权等,请点击“违规举报”。

碎片内容

与本文档类似文档
2019年高考真题 化学(山东卷)(含解析版).docx
2019年高考真题 化学(山东卷)(含解析版).docx
免费
2下载
精品解析:2023届江苏省南通市如皋市高三下学期三模化学试题(三模)(解析版).docx
精品解析:2023届江苏省南通市如皋市高三下学期三模化学试题(三模)(解析版).docx
免费
0下载
2024版《大考卷》全程考评特训卷·化学【新教材】(河北省专用)课练 11.docx
2024版《大考卷》全程考评特训卷·化学【新教材】(河北省专用)课练 11.docx
免费
12下载
上海市奉贤区2017年高三第一学期期末(一模)学科质量检测化学试题及答案(word版).doc
上海市奉贤区2017年高三第一学期期末(一模)学科质量检测化学试题及答案(word版).doc
免费
0下载
2019年浙江省高考化学【1月】(原卷版).pdf
2019年浙江省高考化学【1月】(原卷版).pdf
免费
21下载
上海市崇明县2015年高三第二学期期中(二模)学科质量检测化学试题及答案(word版).doc
上海市崇明县2015年高三第二学期期中(二模)学科质量检测化学试题及答案(word版).doc
免费
0下载
2009年高考化学试卷(江苏)(解析卷).doc
2009年高考化学试卷(江苏)(解析卷).doc
免费
0下载
2024年高考化学一轮复习讲义(新人教版)2024年高考化学一轮复习(新高考版) 第5章 第22讲 硫及其氧化物.docx
2024年高考化学一轮复习讲义(新人教版)2024年高考化学一轮复习(新高考版) 第5章 第22讲 硫及其氧化物.docx
免费
4下载
2020年高考化学试卷(浙江)【7月】(空白卷).doc
2020年高考化学试卷(浙江)【7月】(空白卷).doc
免费
0下载
1998年宁夏高考化学真题及答案.doc
1998年宁夏高考化学真题及答案.doc
免费
5下载
上海市宝山区2023~2024学年高考一模化学试卷.docx
上海市宝山区2023~2024学年高考一模化学试卷.docx
免费
0下载
高中化学《合格考资料合集》测试卷03.pdf
高中化学《合格考资料合集》测试卷03.pdf
免费
1下载
2011年高考化学试卷(海南)(解析卷) (1).doc
2011年高考化学试卷(海南)(解析卷) (1).doc
免费
0下载
高中化学·必修第二册(SJ版)课时作业(word)  模块综合评价二.docx
高中化学·必修第二册(SJ版)课时作业(word) 模块综合评价二.docx
免费
1下载
上海市徐汇、金山、松江区2016年高三第二学期期中(二模)学科质量检测化学试题及答案(word版).doc
上海市徐汇、金山、松江区2016年高三第二学期期中(二模)学科质量检测化学试题及答案(word版).doc
免费
0下载
2023《微专题·小练习》·化学·新教材·XL-6专练33 电解池原理及应用.docx
2023《微专题·小练习》·化学·新教材·XL-6专练33 电解池原理及应用.docx
免费
23下载
高考化学复习  微专题突破6 无机化工流程题透视(作业二)(学生版).docx
高考化学复习 微专题突破6 无机化工流程题透视(作业二)(学生版).docx
免费
0下载
2025年新高考化学资料  专题07 化学反应速率与化学平衡(练习)(解析版).docx
2025年新高考化学资料 专题07 化学反应速率与化学平衡(练习)(解析版).docx
免费
0下载
上海市徐汇区2019年高三第二学期期中(二模)学科质量检测化学答案(word版).docx
上海市徐汇区2019年高三第二学期期中(二模)学科质量检测化学答案(word版).docx
免费
0下载
高考化学复习  第02讲 离子反应、离子方程式(讲义)(原卷版).docx
高考化学复习 第02讲 离子反应、离子方程式(讲义)(原卷版).docx
免费
0下载
我的小文库
实名认证
内容提供者

提供高质量免费文档试卷下载,如果满意请告诉您身边的人,如果不满意请告诉我们,您的意见对于我们很重要,是我们不断进步的动力

阅读排行

确认删除?
回到顶部
客服号
  • 客服QQ点击这里给我发消息
QQ群
  • QQ群点击这里加入QQ群
提交所需资料详情,我们来帮找资料