高考化学复习 2025届高三化学一轮专题复习讲义(05)-专题二第一讲 元素周期律与元素周期表 (1).doc本文件免费下载 【共8页】

高考化学复习  2025届高三化学一轮专题复习讲义(05)-专题二第一讲 元素周期律与元素周期表 (1).doc
高考化学复习  2025届高三化学一轮专题复习讲义(05)-专题二第一讲 元素周期律与元素周期表 (1).doc
高考化学复习  2025届高三化学一轮专题复习讲义(05)-专题二第一讲 元素周期律与元素周期表 (1).doc
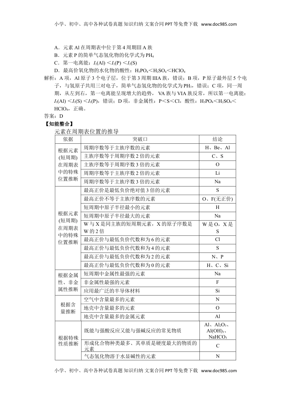
小学、初中、高中各种试卷真题知识归纳文案合同PPT等免费下载www.doc985.com2025届高三化学一轮专题复习讲义(05)专题二物质结构2-1元素周期律与元素周期表(1课时)【复习目标】1.了解元素周期表(长式)的结构(周期、族)及其应用。掌握同一周期、同一主族元素的原子结构与元素性质的递变规律。2.理解元素(主族和零族)原子结构、在周期表中的位置、性质及其它们之间的关系。3.知道化学键的含义。能用电子式、结构式和结构简式表示一些常见物质的结构。能识别典型的离子化合物和共价化合物。【重点突破】1.同周期、同主族元素性质及其递变性规律。2.“位——构——性”的推断及应用。【真题再现】例1.(2023·江苏卷)元素C、Si、Ge位于周期表中IVA族。下列说法正确的是A.原子半径:r(C)>r(Si)>r(Ge)B.第一电离能:I1(C)<I1(Si)<I1(Ge)C.碳单质、晶体硅、SiC均为共价晶体D.可在周期表中元素Si附近寻找新半导体材料解析:A项,同主族元素原子半径从上往下原子半径增大,故原子半径:r(C)<r(Si)<r(Ge),错误;B项,同周期主族元素,从上往下原子半径增大,更易失电子,第一电离能:I1(C)>I1(Si)>I1(Ge),错误;C项,晶体硅、SiC均为共价晶体,碳单质中金刚石为共价晶体,而石墨为混合晶体,C60为分子晶体,错误;D项,周期表中元素Si附近存在许多准金属,可在其周围寻找半导体材料,正确。答案:D例2.(2022·江苏卷)工业上电解熔融Al2O3和冰晶石(Na3AlF6)的混合物可制得铝。下列说法正确的是A.半径大小:r(Al3+)<r(Na+)B.电负性大小:χ(F)<χ(O)C.电离能大小:I1(O)<I1(Na)D.碱性强弱:NaOH<Al(OH)3解析:A项,核外电子数相同时,核电荷数越大,半径越小,故半径大小为r(Al3+)<r(Na+),正确;B项,同周期元素核电荷数越大电负性越大,故χ(F)>χ(O),错误;C项,同周期从左往右第一电离能呈增大趋势,同主族从上往下第一电离能呈减小趋势,故电离能大小为I1(O)>I1(Na),错误;D项,元素金属性越强,其最高价氧化物对应水化物的碱性越强,故碱性强弱为NaOH>Al(OH)3,错误。答案:A【知能整合】1.金属性、非金属性强弱的判断方法小学、初中、高中各种试卷真题知识归纳文案合同PPT等免费下载www.doc985.com小学、初中、高中各种试卷真题知识归纳文案合同PPT等免费下载www.doc985.com2.同周期、同主族元素性质的递变规律性质同周期(自左而右)同主族(自上而下)金属性减弱增强非金属性增强减弱主要化合价最高正价升高(O、F除外)最高正价相同(O、F除外)最高价氧化物对应水化物的酸、碱性酸性增强;碱性减弱酸性减弱;碱性增强非金属气态氢化物的稳定性增强减弱原子半径减小增大电负性增强减弱第一电离能增大趋势(IIA族与IIIA族、VA族与VIA反常)减小例3.(2021·江苏卷)前4周期主族元素X、Y、Z、W的原子序数依次增大,X是空气中含量最多的元素,Y的周期序数与族序数相等,基态时Z原子3p原子轨道上有5个电子,W与Z处于同一主族。下列说法正确的是A.原子半径:r(X)<r(Y)<r(Z)<r(W)B.X的第一电离能比同周期相邻元素的大C.Y的最高价氧化物对应水化物的酸性比Z的强D.Z的简单气态氢化物的热稳定性比W的弱解析:前4周期主族元素X、Y、Z、W的原子序数依次增大,X是空气中含量最多的元素,则X为N元素;Y的周期序数与族序数相等,则Y为Al;基态时Z原子3p原子轨道上有5个电子,则Z为Cl;W与Z处于同一主族,则W为Br。A项,根据同周期从左到右原子半径逐渐减小,同主族从上到下原子半径逐渐增大,因此原子半径:r(X)<r(z)<r(y)<r(w),错误;B项,根据同周期从左到右第一电离能呈增大趋势,但N的2p处于半充满状态,因此X(N)的第一电离能比同周期相邻元素的大,正确;C项,同周期元素原子序数增大,其最高价氧化物对应水化物的酸性逐渐增强,则Al(OH)3<HClO4,错误;D项,同主族原子序数增大,非金属性逐渐减弱,简单氢化物的稳定性逐渐减弱,所以Z的简单气态氢化物的热稳定性比W的强,错误。答案:B例4.(2021·江苏适应性)13Al、15P、16S、17Cl是周期表中的短周期主族元素。下列有关说法正确的是小学、初中、高中各种试卷真题知识归纳文案合同PPT等免...

1、当您付费下载文档后,您只拥有了使用权限,并不意味着购买了版权,文档只能用于自身使用,不得用于其他商业用途(如 [转卖]进行直接盈利或[编辑后售卖]进行间接盈利)。
2、本站所有内容均由合作方或网友上传,本站不对文档的完整性、权威性及其观点立场正确性做任何保证或承诺!文档内容仅供研究参考,付费前请自行鉴别。
3、如文档内容存在违规,或者侵犯商业秘密、侵犯著作权等,请点击“违规举报”。

碎片内容

与本文档类似文档
2019年高考化学真题(新课标Ⅱ)(解析版).docx
2019年高考化学真题(新课标Ⅱ)(解析版).docx
免费
12下载
2019年高考化学试卷(浙江)【4月】(空白卷).docx
2019年高考化学试卷(浙江)【4月】(空白卷).docx
免费
0下载
2005年湖南高考理科综合真题及答案 (1).doc
2005年湖南高考理科综合真题及答案 (1).doc
免费
0下载
2024版《大考卷》全程考评特训卷·化学【新教材】(含不定项)课练 25.docx
2024版《大考卷》全程考评特训卷·化学【新教材】(含不定项)课练 25.docx
免费
5下载
高考化学复习  模板04 化工流程题解题策略及答题规范(解析版).docx
高考化学复习 模板04 化工流程题解题策略及答题规范(解析版).docx
免费
0下载
高中2023《微专题·小练习》·化学·新教材·XL-6专练9氧化还原反应基本概念.docx
高中2023《微专题·小练习》·化学·新教材·XL-6专练9氧化还原反应基本概念.docx
免费
0下载
2025年高考化学真题(广东自主命题)(解析版).docx
2025年高考化学真题(广东自主命题)(解析版).docx
免费
0下载
高中2024版《微专题》·化学·统考版专练 5.docx
高中2024版《微专题》·化学·统考版专练 5.docx
免费
0下载
2024年高考化学一轮复习讲义(新人教版)第二讲 铁及其化合物.docx
2024年高考化学一轮复习讲义(新人教版)第二讲 铁及其化合物.docx
免费
19下载
高考化学复习  热点专项 化学反应速率和化学平衡的图像(原卷版).docx
高考化学复习 热点专项 化学反应速率和化学平衡的图像(原卷版).docx
免费
0下载
2023《微专题·小练习》·化学·L-6专练19.docx
2023《微专题·小练习》·化学·L-6专练19.docx
免费
10下载
高考化学复习  题型03 阿伏加德罗常数的相关判断-2025年高考化学二轮热点题型归纳与变式演练(新高考通用)(原卷版) .docx
高考化学复习 题型03 阿伏加德罗常数的相关判断-2025年高考化学二轮热点题型归纳与变式演练(新高考通用)(原卷版) .docx
免费
0下载
高中化学·必修第一册(苏教版)课时作业(word)  课时作业17.docx
高中化学·必修第一册(苏教版)课时作业(word) 课时作业17.docx
免费
15下载
2023《大考卷》二轮专项分层特训卷•化学【新教材】河北专版练 9.docx
2023《大考卷》二轮专项分层特训卷•化学【新教材】河北专版练 9.docx
免费
15下载
【高考化学】备战2024年易错类型05 化学计量(5大易错点)(解析版).docx
【高考化学】备战2024年易错类型05 化学计量(5大易错点)(解析版).docx
免费
0下载
高中化学·选择性必修2·RJ版课时作业(word)  课时作业15.docx
高中化学·选择性必修2·RJ版课时作业(word) 课时作业15.docx
免费
5下载
2023《微专题·小练习》·化学·新教材·XL-6专练22化学工艺流程题.docx
2023《微专题·小练习》·化学·新教材·XL-6专练22化学工艺流程题.docx
免费
23下载
2019年天津市高考化学试卷   .pdf
2019年天津市高考化学试卷 .pdf
免费
28下载
高考化学复习  信息必刷卷03(北京专用)(参考答案).docx
高考化学复习 信息必刷卷03(北京专用)(参考答案).docx
免费
0下载
高中2023《微专题·小练习》·化学·新教材·XL-6专练35化学反应速率及影响因素.docx
高中2023《微专题·小练习》·化学·新教材·XL-6专练35化学反应速率及影响因素.docx
免费
0下载
我的小文库
实名认证
内容提供者

提供高质量免费文档试卷下载,如果满意请告诉您身边的人,如果不满意请告诉我们,您的意见对于我们很重要,是我们不断进步的动力

阅读排行

确认删除?
回到顶部
客服号
  • 客服QQ点击这里给我发消息
QQ群
  • QQ群点击这里加入QQ群
提交所需资料详情,我们来帮找资料