高考语文复习 第06讲 必修下《阿房宫赋》《六国论》一轮复习(练习)(解析版).docx本文件免费下载 【共30页】

高考语文复习 第06讲 必修下《阿房宫赋》《六国论》一轮复习(练习)(解析版).docx
高考语文复习 第06讲 必修下《阿房宫赋》《六国论》一轮复习(练习)(解析版).docx
高考语文复习 第06讲 必修下《阿房宫赋》《六国论》一轮复习(练习)(解析版).docx
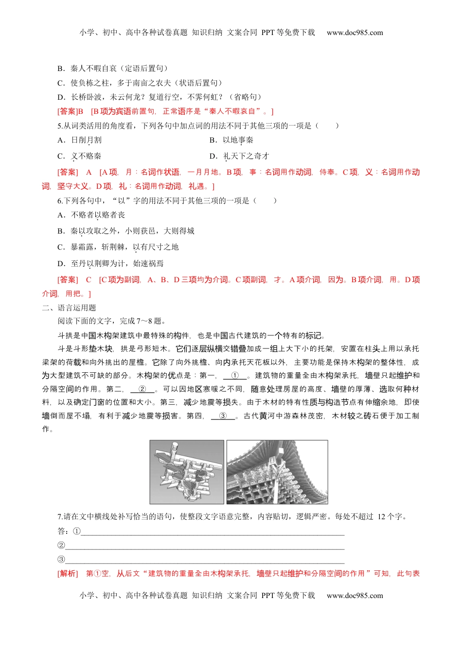
小学、初中、高中各种试卷真题知识归纳文案合同PPT等免费下载www.doc985.com小学、初中、高中各种试卷真题知识归纳文案合同PPT等免费下载www.doc985.com第06讲必修下《六国论》《阿房宫赋》一轮复习目录01模拟基础练02重难创新练03真题实战练一.基础选择题1.下列句子中,加点词的含义相同的一组是()A.B.C.D.[答案]C[A,一项统/。数词B,喜项欢/吝,吝惜。啬C,都是,占有,拿。项动词D,名,家项词族/,族。动词灭]2.下列句子中,加点词的意义和用法相同的一组是()A.B.C.D.[答案]D[A,形容尾项词词/助。语气词B,接作行,表承项连两个动为顺/表修。饰C,名,项词……的人/。发语词D,都介项为词“比”。]3.下列句子中,加点词的含义与现代汉语相同的一项是()A.各抱地势,钩心斗角B.燕赵之收藏,韩魏之经营,齐楚之精英C.弃掷逦迤,秦人视之,亦不甚惜D.一日之内,一宫之间,而气候不齐[答案]C[A,古:指室的差落,精巧工致。今:比各用心机,互相排。项义宫结构参错义喻挤B,古项:金玉珍等物。今:义宝义“收藏”是“收集藏宝”的意思,“经营”是“、管理筹划组织并”的意思。D,古:天冷暖。今:一地里多年察所得到的括性的象情。项义气义个区经过观概气况]4.对下列句式类型的判断,错误的一项是()A.灭六国者,六国也,非秦也(判断句)小学、初中、高中各种试卷真题知识归纳文案合同PPT等免费下载www.doc985.com小学、初中、高中各种试卷真题知识归纳文案合同PPT等免费下载www.doc985.comB.秦人不暇自哀(定语后置句)C.使负栋之柱,多于南亩之农夫(状语后置句)D.长桥卧波,未云何龙?复道行空,不霁何虹?(省略句)[答案]B[B前置句,正常序是项为宾语语“秦人不暇哀自”。]5.从词类活用的角度看,下列各句中加点词的用法不同于其他三项的一项是()A.日削月割B.以地事秦C.义不赂秦D.礼天下之奇才[答案]A[A,月:名作,一月月地。项词状语B,事:名用作,侍奉。项词动词C,:名用作项义词动,守大。词坚义D,:名用作,遇。项礼词动词礼]6.下列各句中,“以”字的用法不同于其他三项的一项是()A.不赂者以赂者丧B.秦以攻取之外,小则获邑,大则得城C.暴霜露,斩荆棘,以有尺寸之地D.至丹以荆卿为计,始速祸焉[答案]C[C副,项为词A、B、D三均介。项为词C副,才。项词A介,因。项词为B介,用。项词D项介,用把。词]二、语言运用题阅读下面的文字,完成7~8题。斗拱是中木架建筑中最特殊的件,也是中古代建筑的一特有的。国构构国个标记斗是斗形木,拱是弓形短木。逐交加成一上大下小的托架,安置在柱上用以承托垫块它们层纵横错叠组头梁架的荷和向外挑出的屋檐。除了向外挑檐、向承托天花板以外,主要功能是保持木架的整体性,成载它内构大型建筑不可缺的部分。木架的点是:第一,为构优①。建筑物的重量全由木架承托,壁只起和构墙维护分隔空的作用。第二,间②。可以因地寒暖之不同,意理房屋的高度、壁的厚薄、取何材区随处墙选种料,以及确定窗的位置和大小。第三,少地震等失。由于木材的特有性造点有伸余地,即使门减损质与构节缩倒而屋不塌,有利于少地震等害。第四,墙减损③。古代河中游森林茂密,木材之石便于加工制黄较砖作。7.请在文中横线处补写恰当的语句,使整段文字语意完整,内容贴切,逻辑严密。每处不超过12个字。答:①____________________________________________________________________②________________________________________________________________________③________________________________________________________________________[解析]第①空,后文从“建筑物的重量全由木架承托,壁只起和分隔空的作用构墙维护间”可知,此句表小学、初中、高中各种试卷真题知识归纳文案合同PPT等免费下载www.doc985.com小学、初中、高中各种试卷真题知识归纳文案合同PPT等免费下载www.doc985.com明斗栱建筑物的承重得以分。故可以入让结构与维护结构开填“承重分结构与维护结构开”。第②空,后文从“可以因地寒暖之不同,意理房屋的高度、壁的厚薄、取何材料,以及确定窗的位置和大小区随处墙选种门”可知,是...

1、当您付费下载文档后,您只拥有了使用权限,并不意味着购买了版权,文档只能用于自身使用,不得用于其他商业用途(如 [转卖]进行直接盈利或[编辑后售卖]进行间接盈利)。
2、本站所有内容均由合作方或网友上传,本站不对文档的完整性、权威性及其观点立场正确性做任何保证或承诺!文档内容仅供研究参考,付费前请自行鉴别。
3、如文档内容存在违规,或者侵犯商业秘密、侵犯著作权等,请点击“违规举报”。

碎片内容

与本文档类似文档
2025年新高考语文复习  板块七 学案65 掌握默写要点——选准句子,写对字形 (1).docx
2025年新高考语文复习 板块七 学案65 掌握默写要点——选准句子,写对字形 (1).docx
免费
0下载
2024年新高考语文资料押高考北京卷第6-10小题 文言文阅读(解析版)-备战2024年高考语文临考题号押题(北京卷).docx
2024年新高考语文资料押高考北京卷第6-10小题 文言文阅读(解析版)-备战2024年高考语文临考题号押题(北京卷).docx
免费
0下载
2009年高考真题 语文(山东卷)(含解析版) word文档.doc
2009年高考真题 语文(山东卷)(含解析版) word文档.doc
免费
1下载
高考语文复习 练案14 梳理情节结构(含解析).docx
高考语文复习 练案14 梳理情节结构(含解析).docx
免费
0下载
高考语文复习 第43篇   《望海潮》   (解析版).docx
高考语文复习 第43篇 《望海潮》 (解析版).docx
免费
0下载
2025年新高考语文复习  第34篇    《蜀相》(解析版).docx
2025年新高考语文复习 第34篇 《蜀相》(解析版).docx
免费
0下载
2024版《大考卷》全程考评特训卷·语文【新教材】练案11.docx
2024版《大考卷》全程考评特训卷·语文【新教材】练案11.docx
免费
22下载
1997年天津高考语文真题及答案.doc
1997年天津高考语文真题及答案.doc
免费
19下载
【高考语文】备战2024年易错题29 语言文字运用之补写语句题——不注重上下文内容或逻辑照应(解析版).docx
【高考语文】备战2024年易错题29 语言文字运用之补写语句题——不注重上下文内容或逻辑照应(解析版).docx
免费
0下载
2024年新高考语文 专题32+思辨型作文和作文的思辨性(课件)-2024年高考语文二轮复习讲练测(新教材新高考).pptx
2024年新高考语文 专题32+思辨型作文和作文的思辨性(课件)-2024年高考语文二轮复习讲练测(新教材新高考).pptx
免费
0下载
2024年高考语文试卷(新课标Ⅱ卷)(空白卷) (3).docx
2024年高考语文试卷(新课标Ⅱ卷)(空白卷) (3).docx
免费
0下载
2010年高考语文试卷(北京)(解析卷).doc
2010年高考语文试卷(北京)(解析卷).doc
免费
0下载
高考语文复习 第47篇   《登快阁》 (解析版).docx
高考语文复习 第47篇 《登快阁》 (解析版).docx
免费
0下载
2006年高考语文真题(湖南自主命题).doc
2006年高考语文真题(湖南自主命题).doc
免费
29下载
2010年全国统一高考语文试卷(新课标)(含解析版) word文档.doc
2010年全国统一高考语文试卷(新课标)(含解析版) word文档.doc
免费
3下载
25版:学案37 《过秦论》《五代史伶官传序》.pptx
25版:学案37 《过秦论》《五代史伶官传序》.pptx
免费
0下载
精品解析:2023届江苏省南京市师大附中高三一模适应性检测语文试题(解析版).docx
精品解析:2023届江苏省南京市师大附中高三一模适应性检测语文试题(解析版).docx
免费
0下载
高考语文复习 综合测试10 传记文言文-备战2025年高考语文一轮复习考点帮(上海专用)(原卷版).docx
高考语文复习 综合测试10 传记文言文-备战2025年高考语文一轮复习考点帮(上海专用)(原卷版).docx
免费
0下载
2024年新高考语文资料复习任务群二 重点突破学案3 析文学评论,写短评思路.docx
2024年新高考语文资料复习任务群二 重点突破学案3 析文学评论,写短评思路.docx
免费
0下载
高中2022·微专题·小练习·语文【统考版】第2练.docx
高中2022·微专题·小练习·语文【统考版】第2练.docx
免费
0下载
我的小文库
实名认证
内容提供者

提供高质量免费文档试卷下载,如果满意请告诉您身边的人,如果不满意请告诉我们,您的意见对于我们很重要,是我们不断进步的动力

阅读排行

确认删除?
回到顶部
客服号
  • 客服QQ点击这里给我发消息
QQ群
  • QQ群点击这里加入QQ群
提交所需资料详情,我们来帮找资料