高考语文复习 第01讲 赏析形象(讲义)解析版.docx本文件免费下载 【共18页】

高考语文复习 第01讲 赏析形象(讲义)解析版.docx
高考语文复习 第01讲 赏析形象(讲义)解析版.docx
高考语文复习 第01讲 赏析形象(讲义)解析版.docx
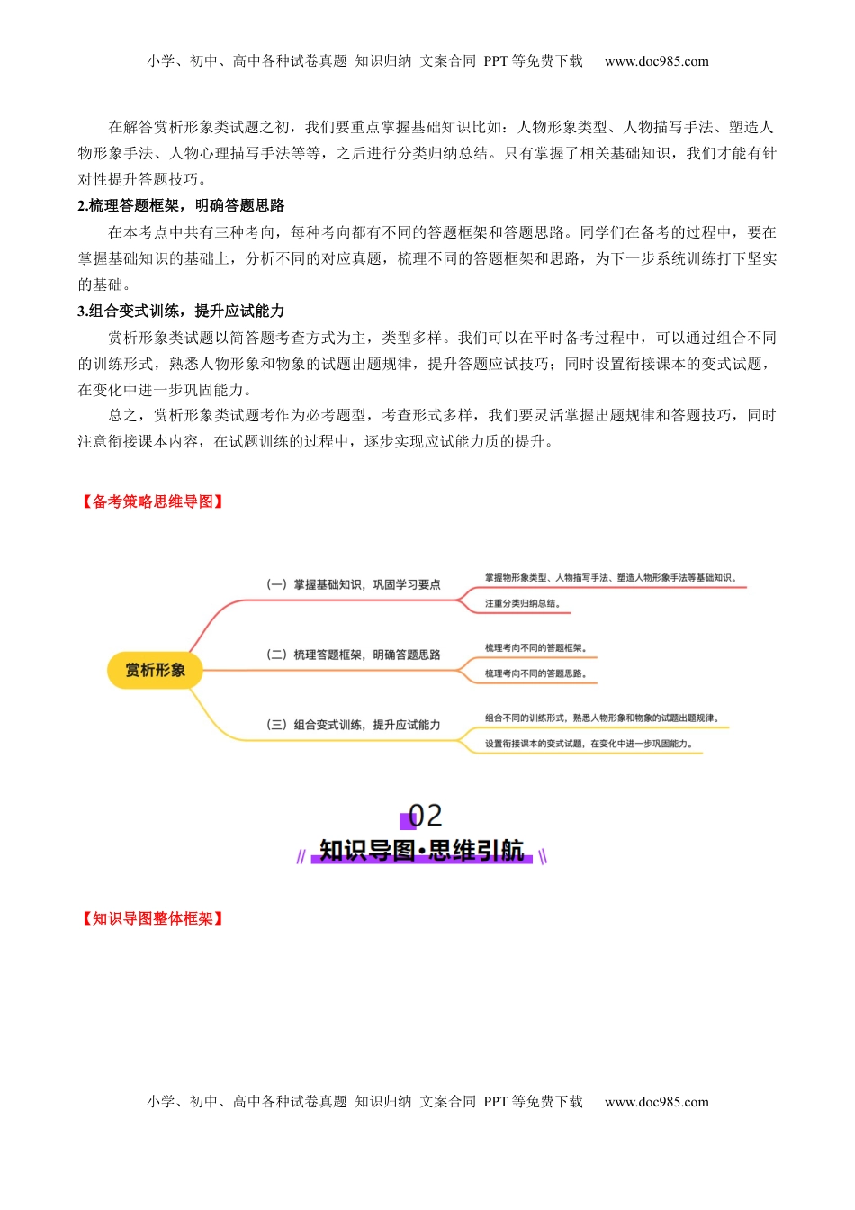
小学、初中、高中各种试卷真题知识归纳文案合同PPT等免费下载www.doc985.com小学、初中、高中各种试卷真题知识归纳文案合同PPT等免费下载www.doc985.com第01讲赏析形象目录01考情分析·备考策略..................................................................................................................................................102知识导图·思维引航..................................................................................................................................................203考点突破·考法探究..................................................................................................................................................804真题感悟·命题洞见................................................................................................................................................12【考点考情分析】【备考策略】1.掌握基础知识,巩固学习要点小学、初中、高中各种试卷真题知识归纳文案合同PPT等免费下载www.doc985.com小学、初中、高中各种试卷真题知识归纳文案合同PPT等免费下载www.doc985.com在解答赏析形象类试题之初,我们要重点掌握基础知识比如:人物形象类型、人物描写手法、塑造人物形象手法、人物心理描写手法等等,之后进行分类归纳总结。只有掌握了相关基础知识,我们才能有针对性提升答题技巧。2.梳理答题框架,明确答题思路在本考点中共有三种考向,每种考向都有不同的答题框架和答题思路。同学们在备考的过程中,要在掌握基础知识的基础上,分析不同的对应真题,梳理不同的答题框架和思路,为下一步系统训练打下坚实的基础。3.组合变式训练,提升应试能力赏析形象类试题以简答题考查方式为主,类型多样。我们可以在平时备考过程中,可以通过组合不同的训练形式,熟悉人物形象和物象的试题出题规律,提升答题应试技巧;同时设置衔接课本的变式试题,在变化中进一步巩固能力。总之,赏析形象类试题考作为必考题型,考查形式多样,我们要灵活掌握出题规律和答题技巧,同时注意衔接课本内容,在试题训练的过程中,逐步实现应试能力质的提升。【备考策略思维导图】【知识导图整体框架】小学、初中、高中各种试卷真题知识归纳文案合同PPT等免费下载www.doc985.com小学、初中、高中各种试卷真题知识归纳文案合同PPT等免费下载www.doc985.com【主要考法归纳】赏析形象部分主要有三个细化设题角度,分别是赏析人物形象塑造手法、特点和作用,分析人物心理以及赏析物象含义及作用。在本设题角度中,我们要把握不同细化设题角度的出题形式。【人物形象类型】小说人物形象的类型:(1)按人物的地位,可分为主要人物和次要人物。(2)按人物性格的复杂性,可分为圆形人物和扁平人物。圆形人物阐释:性格较为复杂往往是多义与多变的人物。如《复活》(节选)中的聂赫留朵夫和玛丝洛娃。意义和作用:(1)打破了好和坏的简单分类方法,按照生活的本来面目去刻画人物形象更真实、更深人地揭示了人性的复杂,具有更高的审美价值。(2)圆形人物的复杂多变让小说富于变化,使小说的内涵更加丰富,使读者充满阅读期待。扁平人物阐释:也被称为类型人物或漫画人物、性格单一,突出鲜明,是按照-个简单的意念或特性而被创造出来的。小学、初中、高中各种试卷真题知识归纳文案合同PPT等免费下载www.doc985.com小学、初中、高中各种试卷真题知识归纳文案合同PPT等免费下载www.doc985.com如《装在套子里的人》中的别里科夫,《老人与海》(节选)中的圣地亚哥。意义和作用:(1)形象深刻地浓缩了生活,成了典型人物,让人记忆深刻,永久难忘。(2)在讽刺性小说中,扁平人物常常能产生喜剧效果,起到讽刺的作用、如别里科夫这样的人物总是令人哭笑不得。【人物描写手法】小说人物描写的手法主要有正面和侧面两种描写手法。每一大类又包含多种具体描写手法,对于塑造人物形象,表达人物情感具有重要作用。【塑造人物形象手法】小学、初中、高中各种试卷真题知识归纳文案合同PPT等免费下载www.doc985.com小学、初中...

1、当您付费下载文档后,您只拥有了使用权限,并不意味着购买了版权,文档只能用于自身使用,不得用于其他商业用途(如 [转卖]进行直接盈利或[编辑后售卖]进行间接盈利)。
2、本站所有内容均由合作方或网友上传,本站不对文档的完整性、权威性及其观点立场正确性做任何保证或承诺!文档内容仅供研究参考,付费前请自行鉴别。
3、如文档内容存在违规,或者侵犯商业秘密、侵犯著作权等,请点击“违规举报”。

碎片内容

与本文档类似文档
2025年新高考语文复习  板块七 学案65 掌握默写要点——选准句子,写对字形 (1).docx
2025年新高考语文复习 板块七 学案65 掌握默写要点——选准句子,写对字形 (1).docx
免费
0下载
2024年新高考语文资料押高考北京卷第6-10小题 文言文阅读(解析版)-备战2024年高考语文临考题号押题(北京卷).docx
2024年新高考语文资料押高考北京卷第6-10小题 文言文阅读(解析版)-备战2024年高考语文临考题号押题(北京卷).docx
免费
0下载
2009年高考真题 语文(山东卷)(含解析版) word文档.doc
2009年高考真题 语文(山东卷)(含解析版) word文档.doc
免费
1下载
高考语文复习 练案14 梳理情节结构(含解析).docx
高考语文复习 练案14 梳理情节结构(含解析).docx
免费
0下载
高考语文复习 第43篇   《望海潮》   (解析版).docx
高考语文复习 第43篇 《望海潮》 (解析版).docx
免费
0下载
2025年新高考语文复习  第34篇    《蜀相》(解析版).docx
2025年新高考语文复习 第34篇 《蜀相》(解析版).docx
免费
0下载
2024版《大考卷》全程考评特训卷·语文【新教材】练案11.docx
2024版《大考卷》全程考评特训卷·语文【新教材】练案11.docx
免费
22下载
1997年天津高考语文真题及答案.doc
1997年天津高考语文真题及答案.doc
免费
19下载
【高考语文】备战2024年易错题29 语言文字运用之补写语句题——不注重上下文内容或逻辑照应(解析版).docx
【高考语文】备战2024年易错题29 语言文字运用之补写语句题——不注重上下文内容或逻辑照应(解析版).docx
免费
0下载
2024年新高考语文 专题32+思辨型作文和作文的思辨性(课件)-2024年高考语文二轮复习讲练测(新教材新高考).pptx
2024年新高考语文 专题32+思辨型作文和作文的思辨性(课件)-2024年高考语文二轮复习讲练测(新教材新高考).pptx
免费
0下载
2024年高考语文试卷(新课标Ⅱ卷)(空白卷) (3).docx
2024年高考语文试卷(新课标Ⅱ卷)(空白卷) (3).docx
免费
0下载
2010年高考语文试卷(北京)(解析卷).doc
2010年高考语文试卷(北京)(解析卷).doc
免费
0下载
高考语文复习 第47篇   《登快阁》 (解析版).docx
高考语文复习 第47篇 《登快阁》 (解析版).docx
免费
0下载
2006年高考语文真题(湖南自主命题).doc
2006年高考语文真题(湖南自主命题).doc
免费
29下载
2010年全国统一高考语文试卷(新课标)(含解析版) word文档.doc
2010年全国统一高考语文试卷(新课标)(含解析版) word文档.doc
免费
3下载
25版:学案37 《过秦论》《五代史伶官传序》.pptx
25版:学案37 《过秦论》《五代史伶官传序》.pptx
免费
0下载
精品解析:2023届江苏省南京市师大附中高三一模适应性检测语文试题(解析版).docx
精品解析:2023届江苏省南京市师大附中高三一模适应性检测语文试题(解析版).docx
免费
0下载
高考语文复习 综合测试10 传记文言文-备战2025年高考语文一轮复习考点帮(上海专用)(原卷版).docx
高考语文复习 综合测试10 传记文言文-备战2025年高考语文一轮复习考点帮(上海专用)(原卷版).docx
免费
0下载
2024年新高考语文资料复习任务群二 重点突破学案3 析文学评论,写短评思路.docx
2024年新高考语文资料复习任务群二 重点突破学案3 析文学评论,写短评思路.docx
免费
0下载
高中2022·微专题·小练习·语文【统考版】第2练.docx
高中2022·微专题·小练习·语文【统考版】第2练.docx
免费
0下载
我的小文库
实名认证
内容提供者

提供高质量免费文档试卷下载,如果满意请告诉您身边的人,如果不满意请告诉我们,您的意见对于我们很重要,是我们不断进步的动力

阅读排行

确认删除?
回到顶部
客服号
  • 客服QQ点击这里给我发消息
QQ群
  • QQ群点击这里加入QQ群
提交所需资料详情,我们来帮找资料