高考语文复习 专题02:赏析小说形象(原卷版)-【上好课】2025年高考语文一轮复习知识清单.docx本文件免费下载 【共32页】

高考语文复习 专题02:赏析小说形象(原卷版)-【上好课】2025年高考语文一轮复习知识清单.docx
高考语文复习 专题02:赏析小说形象(原卷版)-【上好课】2025年高考语文一轮复习知识清单.docx
高考语文复习 专题02:赏析小说形象(原卷版)-【上好课】2025年高考语文一轮复习知识清单.docx
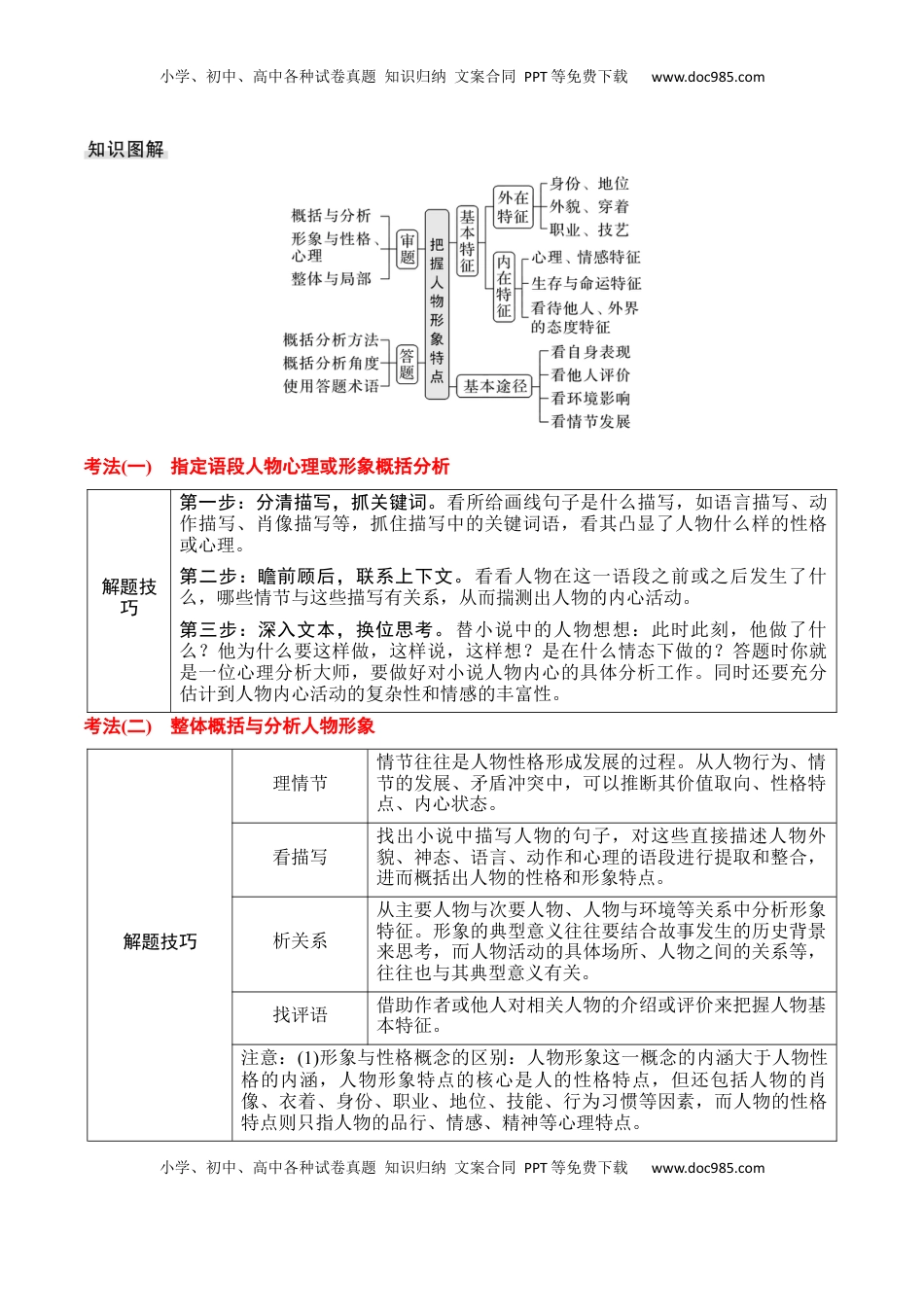
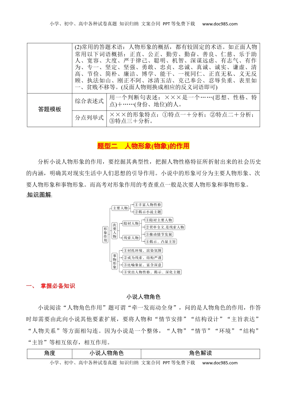
小学、初中、高中各种试卷真题知识归纳文案合同PPT等免费下载www.doc985.com小学、初中、高中各种试卷真题知识归纳文案合同PPT等免费下载www.doc985.com第二章文文本(一)小学类阅读说析小形象赏说小说形象是小说艺术的表现中心,是作品内容的重要因素,更确切地说是作品的主要构成部分。因为小说的核心任务就是通过刻画人物、塑造人物形象来揭示社会生活的某些本质问题,从而表现作品的主题。所以说,正确把握人物(事物)的品格品行是解答形象类题目的出发点和落脚点。对小说形象的理解与分析是高考小说阅读考查中命题的热点。这部分常设考点有3个:概括分析人物形象、分析人物形象(物象)的作用、人物形象的塑造手法。题型一概括分析人物形象人物形象的概括与分析,是小说阅读中的必考题,这部分常常有两种命题形式:①指定语段分析人物的心理或性格特点;②整体概括与分析人物的形象特点。在具体命题时,有些考题是只概括,不分析;有些考题是概括之后再分析。小学、初中、高中各种试卷真题知识归纳文案合同PPT等免费下载www.doc985.com小学、初中、高中各种试卷真题知识归纳文案合同PPT等免费下载www.doc985.com考法(一)指定语段人物心理或形象概括分析解题技巧第一步:分清描写,抓关键词。看所给画线句子是什么描写,如语言描写、动作描写、肖像描写等,抓住描写中的关键词语,看其凸显了人物什么样的性格或心理。第二步:瞻前顾后,联系上下文。看看人物在这一语段之前或之后发生了什么,哪些情节与这些描写有关系,从而揣测出人物的内心活动。第三步:深入文本,换位思考。替小说中的人物想想:此时此刻,他做了什么?他为什么要这样做,这样说,这样想?是在什么情态下做的?答题时你就是一位心理分析大师,要做好对小说人物内心的具体分析工作。同时还要充分估计到人物内心活动的复杂性和情感的丰富性。考法(二)整体概括与分析人物形象解题技巧理情节情节往往是人物性格形成发展的过程。从人物行为、情节的发展、矛盾冲突中,可以推断其价值取向、性格特点、内心状态。看描写找出小说中描写人物的句子,对这些直接描述人物外貌、神态、语言、动作和心理的语段进行提取和整合,进而概括出人物的性格和形象特点。析关系从主要人物与次要人物、人物与环境等关系中分析形象特征。形象的典型意义往往要结合故事发生的历史背景来思考,而人物活动的具体场所、人物之间的关系等,往往也与其典型意义有关。找评语借助作者或他人对相关人物的介绍或评价来把握人物基本特征。注意:(1)形象与性格概念的区别:人物形象这一概念的内涵大于人物性格的内涵,人物形象特点的核心是人的性格特点,但还包括人物的肖像、衣着、身份、职业、地位、技能、行为习惯等因素,而人物的性格特点则只指人物的品行、情感、精神等心理特点。小学、初中、高中各种试卷真题知识归纳文案合同PPT等免费下载www.doc985.com小学、初中、高中各种试卷真题知识归纳文案合同PPT等免费下载www.doc985.com(2)常用的答题术语:人物形象的概括,都有较固定的术语。如正面人物常用以下词语概括:正直、公正、勤劳、勤奋、善良、仁慈、乐于助人、宽容、大度、严于律己、聪明、机智、深谋远虑、有志气、有作为、专一、坚定、坚强、勇敢、忠贞、忠诚、真诚、诚实、谦虚、清高、节俭、简朴、廉洁、博学、能干、一视同仁、正直无私、义无反顾、执法如山、刚正不阿、冰清玉洁、克己奉公、忍辱负重、表里如一、贫贱不移等。(反面人物则换成相应的反义词语即可)答题模板综合表述式用一个判断句表述:×××是一个……(思想、性格、特点)+……(身份、地位)的人。分点列举式×××的形象特点:①特点一+分析;②特点二+分析;③特点三+分析。题型二人物形象(物象)的作用分析小说人物形象的作用,要挖掘其典型性,把握人物性格特征所折射出来的社会历史的内涵,明确其对现实生活中人们思想的引导作用。小说中的形象可分为主要人物形象、次要人物形象和事物形象。而高考对形象作用的考查重点一般是次要人物形象和事物形象。一、掌握必备知识小说人物角色小说阅读“人物角色作用”题可谓“牵一发而动全身”,问的是人物角色的...

1、当您付费下载文档后,您只拥有了使用权限,并不意味着购买了版权,文档只能用于自身使用,不得用于其他商业用途(如 [转卖]进行直接盈利或[编辑后售卖]进行间接盈利)。
2、本站所有内容均由合作方或网友上传,本站不对文档的完整性、权威性及其观点立场正确性做任何保证或承诺!文档内容仅供研究参考,付费前请自行鉴别。
3、如文档内容存在违规,或者侵犯商业秘密、侵犯著作权等,请点击“违规举报”。

碎片内容

与本文档类似文档
2021年高考语文真题(浙江自主命题)(解析版).doc
2021年高考语文真题(浙江自主命题)(解析版).doc
免费
12下载
高考语文复习 第01讲 词语的使用(讲义)(原卷版).docx
高考语文复习 第01讲 词语的使用(讲义)(原卷版).docx
免费
0下载
2013年高考语文试卷(北京)(解析卷).doc
2013年高考语文试卷(北京)(解析卷).doc
免费
0下载
高考语文复习 第08讲 选必《过秦论》《五代史伶官传序》一轮复习(讲义)(原卷版).docx
高考语文复习 第08讲 选必《过秦论》《五代史伶官传序》一轮复习(讲义)(原卷版).docx
免费
0下载
2020-2021学年上海市浦东新区高三(上)期末语文试卷(一模).doc
2020-2021学年上海市浦东新区高三(上)期末语文试卷(一模).doc
免费
0下载
高考语文复习 板块五 对点练案22 精准概述文意(选择题).docx
高考语文复习 板块五 对点练案22 精准概述文意(选择题).docx
免费
0下载
2018年全国统一高考语文试卷(新课标ⅱ)(含解析版).doc
2018年全国统一高考语文试卷(新课标ⅱ)(含解析版).doc
免费
1下载
2024年新高考语文资料重难点01 现代文阅读I之文本信息的筛选与整合(解析版)(1).docx
2024年新高考语文资料重难点01 现代文阅读I之文本信息的筛选与整合(解析版)(1).docx
免费
0下载
2024年新高考语文资料解密07 文学类文本阅读小说之艺术技巧分析(分层训练)(解析版).docx
2024年新高考语文资料解密07 文学类文本阅读小说之艺术技巧分析(分层训练)(解析版).docx
免费
0下载
高考语文复习 板块六 学案55 研练两年高考真题——吃透精髓,把握方向 (1).docx
高考语文复习 板块六 学案55 研练两年高考真题——吃透精髓,把握方向 (1).docx
免费
0下载
2024年新高考语文资料训练任务群六 对点练案3 精准补写句子.docx
2024年新高考语文资料训练任务群六 对点练案3 精准补写句子.docx
免费
0下载
高中2024版《微专题》·语文·新高考第3练.docx
高中2024版《微专题》·语文·新高考第3练.docx
免费
0下载
2023《大考卷》二轮专项分层特训卷·语文【新教材】1.2.4.docx
2023《大考卷》二轮专项分层特训卷·语文【新教材】1.2.4.docx
免费
20下载
2025年新高考语文复习  综合测试02 识记默写(高考默写题训练)-备战2025年高考语文一轮复习考点帮(北京专用)(原卷版).docx
2025年新高考语文复习 综合测试02 识记默写(高考默写题训练)-备战2025年高考语文一轮复习考点帮(北京专用)(原卷版).docx
免费
0下载
高考语文复习 专题14:母题作文素材二:文化自信,文化传承(解析版)-【上好课】2025年高考语文一轮复习知识清单.docx
高考语文复习 专题14:母题作文素材二:文化自信,文化传承(解析版)-【上好课】2025年高考语文一轮复习知识清单.docx
免费
0下载
精品解析:2024届上海市闵行区高三一模语文试题(解析版).docx
精品解析:2024届上海市闵行区高三一模语文试题(解析版).docx
免费
0下载
2024年高考语文一轮复习讲义(部编新高考版)知识清单七 古代文化常识分类助记.doc
2024年高考语文一轮复习讲义(部编新高考版)知识清单七 古代文化常识分类助记.doc
免费
9下载
2024年新高考语文资料板块6 对点练案34 比较鉴赏.docx
2024年新高考语文资料板块6 对点练案34 比较鉴赏.docx
免费
0下载
【免费下载】湖南2018年高考语文真题(新课标Ⅰ)(原卷版).doc
【免费下载】湖南2018年高考语文真题(新课标Ⅰ)(原卷版).doc
免费
0下载
高考语文复习 第26篇  《归园田居》(其一)(解析版).docx
高考语文复习 第26篇 《归园田居》(其一)(解析版).docx
免费
0下载
我的小文库
实名认证
内容提供者

提供高质量免费文档试卷下载,如果满意请告诉您身边的人,如果不满意请告诉我们,您的意见对于我们很重要,是我们不断进步的动力

阅读排行

确认删除?
回到顶部
客服号
  • 客服QQ点击这里给我发消息
QQ群
  • QQ群点击这里加入QQ群
提交所需资料详情,我们来帮找资料