高考语文复习 专题03:赏析小说环境(原卷版)-【上好课】2025年高考语文一轮复习知识清单.docx本文件免费下载 【共16页】

高考语文复习 专题03:赏析小说环境(原卷版)-【上好课】2025年高考语文一轮复习知识清单.docx
高考语文复习 专题03:赏析小说环境(原卷版)-【上好课】2025年高考语文一轮复习知识清单.docx
高考语文复习 专题03:赏析小说环境(原卷版)-【上好课】2025年高考语文一轮复习知识清单.docx
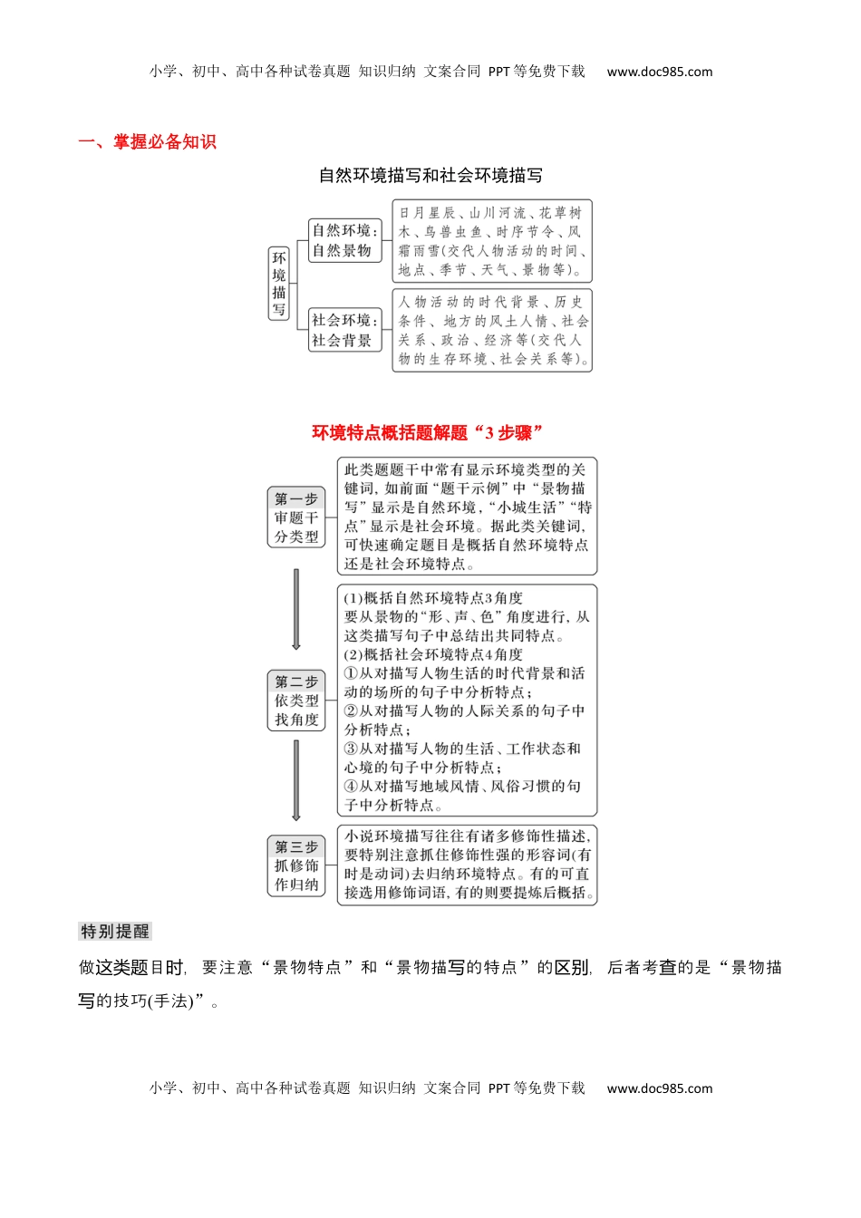
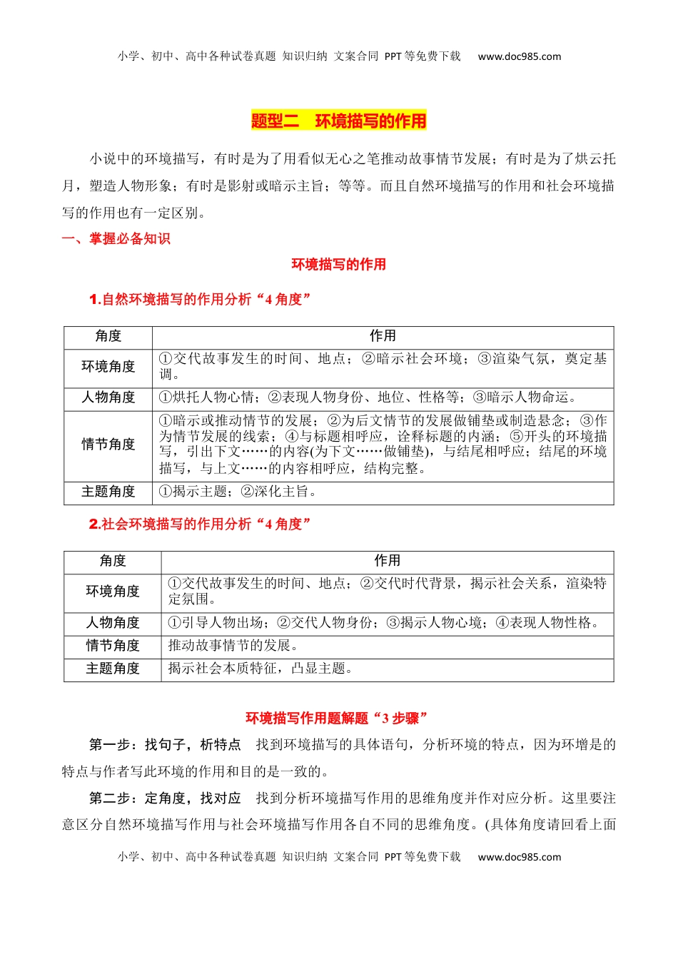
小学、初中、高中各种试卷真题知识归纳文案合同PPT等免费下载www.doc985.com小学、初中、高中各种试卷真题知识归纳文案合同PPT等免费下载www.doc985.com第二章文文本(一)小学类阅读说析小境赏说环环境为人物活动和情节展开提供了时空位置,它服从于小说形象、情节和主题的需要,故能体现小说的体裁特征。对小说环境描写的考查,主要有三种题型:环境特点概括题、环境描写作用题以及环境描写手法题。综观近年来的命题趋势,对小说环境描写的考查,主要集中在环境特点概括题、环境描写作用题两种题型上。题型一环境特点的概括环境是小说中人物活动的特定空间,它分为自然环境和社会环境,环境特点概括也就分为自然环境特点概括和社会环境特点概括两类。小学、初中、高中各种试卷真题知识归纳文案合同PPT等免费下载www.doc985.com小学、初中、高中各种试卷真题知识归纳文案合同PPT等免费下载www.doc985.com一、掌握必备知识自然环境描写和社会环境描写环境特点概括题解题“3步骤”做目,要注意这类题时“景物特点”和“景物描的特点写”的,后者考的是区别查“景物描的技巧写(手法)”。小学、初中、高中各种试卷真题知识归纳文案合同PPT等免费下载www.doc985.com小学、初中、高中各种试卷真题知识归纳文案合同PPT等免费下载www.doc985.com题型二环境描写的作用小说中的环境描写,有时是为了用看似无心之笔推动故事情节发展;有时是为了烘云托月,塑造人物形象;有时是影射或暗示主旨;等等。而且自然环境描写的作用和社会环境描写的作用也有一定区别。一、掌握必备知识环境描写的作用1.自然环境描写的作用分析“4角度”角度作用环境角度①交代故事发生的时间、地点;②暗示社会环境;③渲染气氛,奠定基调。人物角度①烘托人物心情;②表现人物身份、地位、性格等;③暗示人物命运。情节角度①暗示或推动情节的发展;②为后文情节的发展做铺垫或制造悬念;③作为情节发展的线索;④与标题相呼应,诠释标题的内涵;⑤开头的环境描写,引出下文……的内容(为下文……做铺垫),与结尾相呼应;结尾的环境描写,与上文……的内容相呼应,结构完整。主题角度①揭示主题;②深化主旨。2.社会环境描写的作用分析“4角度”角度作用环境角度①交代故事发生的时间、地点;②交代时代背景,揭示社会关系,渲染特定氛围。人物角度①引导人物出场;②交代人物身份;③揭示人物心境;④表现人物性格。情节角度推动故事情节的发展。主题角度揭示社会本质特征,凸显主题。环境描写作用题解题“3步骤”第一步:找句子,析特点找到环境描写的具体语句,分析环境的特点,因为环增是的特点与作者写此环境的作用和目的是一致的。第二步:定角度,找对应找到分析环境描写作用的思维角度并作对应分析。这里要注意区分自然环境描写作用与社会环境描写作用各自不同的思维角度。(具体角度请回看上面小学、初中、高中各种试卷真题知识归纳文案合同PPT等免费下载www.doc985.com小学、初中、高中各种试卷真题知识归纳文案合同PPT等免费下载www.doc985.com“一、掌握必备知识”)第三步:分条列,规范答①环境本身(交代……时间,交代……背景,营造……氛围,渲染……气氛)→②情节(推动、暗示、铺垫)→③人物(烘托、映衬)→④主题(表达、寄托、暗示、揭示)。题型三环境描写的手法环境描写的手法是指作者在交代环境时运用的各种技巧,包括描写的具体方法(修辞手法、表达技巧等)、描写的角度(写景顺序、观察角度、感觉角度等)。环境描写的手法题思考“3角度”1.从描写技巧角度看:①白描(粗笔勾勒,突出特征)与细描(精雕细刻、浓墨重彩);②动静结合,虚实结合,正侧结合,点面结合,色彩的渲染、衬托。2.从修辞手法角度看:借助比喻、拟人、夸张等修辞手法来描写。3.从写景技巧角度看:①感觉角度——视觉、听觉、味觉、嗅觉等(形、声、色角度);②观察角度——定点观察、移步换景、俯视仰视,等等;③写景顺序——由远及近(或由近及远)、由高到低(或由低到高),等等。(2024·内蒙古赤峰·二模)阅读下面的文字,完成下面小题。在旷野里柳青早饭以后,朱明山在他房里砖铺的潮湿的脚地上踱来踱去,考虑着吃饭时大家...

1、当您付费下载文档后,您只拥有了使用权限,并不意味着购买了版权,文档只能用于自身使用,不得用于其他商业用途(如 [转卖]进行直接盈利或[编辑后售卖]进行间接盈利)。
2、本站所有内容均由合作方或网友上传,本站不对文档的完整性、权威性及其观点立场正确性做任何保证或承诺!文档内容仅供研究参考,付费前请自行鉴别。
3、如文档内容存在违规,或者侵犯商业秘密、侵犯著作权等,请点击“违规举报”。

碎片内容

与本文档类似文档
2021年高考语文真题(浙江自主命题)(解析版).doc
2021年高考语文真题(浙江自主命题)(解析版).doc
免费
12下载
高考语文复习 第01讲 词语的使用(讲义)(原卷版).docx
高考语文复习 第01讲 词语的使用(讲义)(原卷版).docx
免费
0下载
2013年高考语文试卷(北京)(解析卷).doc
2013年高考语文试卷(北京)(解析卷).doc
免费
0下载
高考语文复习 第08讲 选必《过秦论》《五代史伶官传序》一轮复习(讲义)(原卷版).docx
高考语文复习 第08讲 选必《过秦论》《五代史伶官传序》一轮复习(讲义)(原卷版).docx
免费
0下载
2020-2021学年上海市浦东新区高三(上)期末语文试卷(一模).doc
2020-2021学年上海市浦东新区高三(上)期末语文试卷(一模).doc
免费
0下载
高考语文复习 板块五 对点练案22 精准概述文意(选择题).docx
高考语文复习 板块五 对点练案22 精准概述文意(选择题).docx
免费
0下载
2018年全国统一高考语文试卷(新课标ⅱ)(含解析版).doc
2018年全国统一高考语文试卷(新课标ⅱ)(含解析版).doc
免费
1下载
2024年新高考语文资料重难点01 现代文阅读I之文本信息的筛选与整合(解析版)(1).docx
2024年新高考语文资料重难点01 现代文阅读I之文本信息的筛选与整合(解析版)(1).docx
免费
0下载
2024年新高考语文资料解密07 文学类文本阅读小说之艺术技巧分析(分层训练)(解析版).docx
2024年新高考语文资料解密07 文学类文本阅读小说之艺术技巧分析(分层训练)(解析版).docx
免费
0下载
高考语文复习 板块六 学案55 研练两年高考真题——吃透精髓,把握方向 (1).docx
高考语文复习 板块六 学案55 研练两年高考真题——吃透精髓,把握方向 (1).docx
免费
0下载
2024年新高考语文资料训练任务群六 对点练案3 精准补写句子.docx
2024年新高考语文资料训练任务群六 对点练案3 精准补写句子.docx
免费
0下载
高中2024版《微专题》·语文·新高考第3练.docx
高中2024版《微专题》·语文·新高考第3练.docx
免费
0下载
2023《大考卷》二轮专项分层特训卷·语文【新教材】1.2.4.docx
2023《大考卷》二轮专项分层特训卷·语文【新教材】1.2.4.docx
免费
20下载
2025年新高考语文复习  综合测试02 识记默写(高考默写题训练)-备战2025年高考语文一轮复习考点帮(北京专用)(原卷版).docx
2025年新高考语文复习 综合测试02 识记默写(高考默写题训练)-备战2025年高考语文一轮复习考点帮(北京专用)(原卷版).docx
免费
0下载
高考语文复习 专题14:母题作文素材二:文化自信,文化传承(解析版)-【上好课】2025年高考语文一轮复习知识清单.docx
高考语文复习 专题14:母题作文素材二:文化自信,文化传承(解析版)-【上好课】2025年高考语文一轮复习知识清单.docx
免费
0下载
精品解析:2024届上海市闵行区高三一模语文试题(解析版).docx
精品解析:2024届上海市闵行区高三一模语文试题(解析版).docx
免费
0下载
2024年高考语文一轮复习讲义(部编新高考版)知识清单七 古代文化常识分类助记.doc
2024年高考语文一轮复习讲义(部编新高考版)知识清单七 古代文化常识分类助记.doc
免费
9下载
2024年新高考语文资料板块6 对点练案34 比较鉴赏.docx
2024年新高考语文资料板块6 对点练案34 比较鉴赏.docx
免费
0下载
【免费下载】湖南2018年高考语文真题(新课标Ⅰ)(原卷版).doc
【免费下载】湖南2018年高考语文真题(新课标Ⅰ)(原卷版).doc
免费
0下载
高考语文复习 第26篇  《归园田居》(其一)(解析版).docx
高考语文复习 第26篇 《归园田居》(其一)(解析版).docx
免费
0下载
我的小文库
实名认证
内容提供者

提供高质量免费文档试卷下载,如果满意请告诉您身边的人,如果不满意请告诉我们,您的意见对于我们很重要,是我们不断进步的动力

阅读排行

确认删除?
回到顶部
客服号
  • 客服QQ点击这里给我发消息
QQ群
  • QQ群点击这里加入QQ群
提交所需资料详情,我们来帮找资料