高考语文复习 专题06:探究主旨、标题、作者意图(解析版)-【上好课】2025年高考语文一轮复习知识清单.docx本文件免费下载 【共40页】

高考语文复习 专题06:探究主旨、标题、作者意图(解析版)-【上好课】2025年高考语文一轮复习知识清单.docx
高考语文复习 专题06:探究主旨、标题、作者意图(解析版)-【上好课】2025年高考语文一轮复习知识清单.docx
高考语文复习 专题06:探究主旨、标题、作者意图(解析版)-【上好课】2025年高考语文一轮复习知识清单.docx
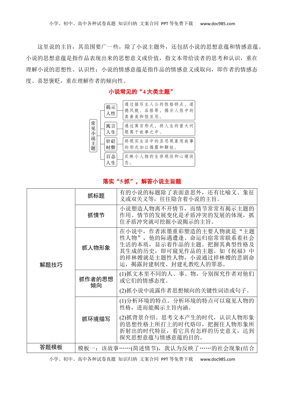
小学、初中、高中各种试卷真题知识归纳文案合同PPT等免费下载www.doc985.com小学、初中、高中各种试卷真题知识归纳文案合同PPT等免费下载www.doc985.com第二章文文本(一)小学类阅读说探究主旨、、作者意标题图小的主旨就是小通生活的描和形象的塑造所表出的主思想,说说过对现实绘艺术现来题是小的魂,是作的意所在;是文章的眼睛,或是情的高度括,或是人物它说灵创图标题节概性格的突出体,或是作者作意的精要括。所以解答主旨、,一定要合作现写图概标题类题结者的作意。写图题型一理解标题意蕴一、掌握必备知识双关和象征的区别1.双关在一定的语言环境中,利用词的多义或同音条件,有意使语句具有两种意思,言在此而意在彼,这样一种修辞手法叫作双关。包括谐音双关和意义双关。(1)谐音双关:利用词的同音,有意使语句具有双重意义叫作谐音双关。如:“道是无晴却有晴”[刘禹锡《竹枝词二首(其一)》]中的“晴”表面上是晴天的“晴”,内含感情的“情”。小学、初中、高中各种试卷真题知识归纳文案合同PPT等免费下载www.doc985.com小学、初中、高中各种试卷真题知识归纳文案合同PPT等免费下载www.doc985.com(2)意义双关:利用词的多义,有意使语句具有双重意义叫作意义双关。如“夜正长,路也正长,我不如忘却,不说的好罢”(鲁迅《为了忘却的记念》)中的“夜”,表面上指夜晚,实际上指黑暗统治;“路”表面上指道路,实际上指革命征途。2.象征表现手法中的象征是指根据事物之间的某种联系,借助某人、某物的具体形象(象征体),以表现某种抽象的概念、思想和情感。如茅盾《白杨礼赞》中,用白杨树象征北方广大的抗日军民和不屈的精神意志。理解标题意蕴“3步骤”第一步:点出标题所用的表达技巧。比如:比喻、反讽(反语)、反问、引用、双关等。第二步:分析标题的表层义。即把标题所要表示的最浅层的意思分析出来。第三步:挖掘标题的深层义。深层义的挖掘要联系小说情节、人物、环境、主题等方面。注:标题没有使用表达技巧的,分析标题意蕴时可以忽略第一步。题型二标题的作用分析标题的作用分析“5角度”角度作用分析与情节的关系看标题是否是小说的线索,以组织全文;是否设置了悬念,以吸引读者;是否是对情节的概括。与形象的关系看标题是否为塑造和突出人物形象服务;是否暗示了人物命运;是否是对人物性格特点的概括。与环境的关系看标题是否交代了时间、地点、环境;是否创设了故事背景,渲染了环境气氛;是否有深层次的社会性含意。与主题的关系看标题是否运用双关、比喻、反语、象征等手法,寄托情感深化主题;是否具有某种象征意义;是否对主题有画龙点睛的作用。艺术效果看标题本身是否有鲜明的艺术特点,如形象生动、言简意赅等;看标题是否引起读者的阅读兴趣,给读者带来深度思考。题型三理解主旨小学、初中、高中各种试卷真题知识归纳文案合同PPT等免费下载www.doc985.com小学、初中、高中各种试卷真题知识归纳文案合同PPT等免费下载www.doc985.com这里说的主旨,其范围要广一些,除了小说主题外,还包括小说的思想意蕴和情感意蕴。小说的思想意蕴是指作品表现出来的思想意义或价值,指文本带给读者的思考和认识,重在理解小说的思想性、认识性;小说的情感意蕴是指作品的情感意义或取向,即作者的情感态度、喜怒褒贬,重在理解作者的倾向性。小说常见的“4大类主题”落实“5抓”,解答小说主旨题解题技巧抓标题有的小说的标题除了表面意思外,还有比喻义、象征义或双关义等,往往隐含着小说的主旨。抓情节小说塑造人物离不开情节,而情节常常有揭示主题的作用。情节的发展变化是矛盾冲突的发展的体现,抓住矛盾冲突就可挖掘小说揭示的主旨。抓人物形象在小说中,作者浓墨重彩塑造的主要人物就是“主题性人物”,他的际遇遭逢、命运归宿常常联系着社会生活的本质,显示着作品的主题。把握其典型性格及其生成的历史,即可窥见作品的主题。如《祝福》中的祥林嫂就是主题性人物,小说通过祥林嫂的悲剧命运,揭露封建制度、封建礼教吃人的罪恶。抓作者的思想倾向(1)抓文本里不同的人、事、物,分别探究作者对他们或它们的情感态度。(2)抓小说中流露作者思想倾向...

1、当您付费下载文档后,您只拥有了使用权限,并不意味着购买了版权,文档只能用于自身使用,不得用于其他商业用途(如 [转卖]进行直接盈利或[编辑后售卖]进行间接盈利)。
2、本站所有内容均由合作方或网友上传,本站不对文档的完整性、权威性及其观点立场正确性做任何保证或承诺!文档内容仅供研究参考,付费前请自行鉴别。
3、如文档内容存在违规,或者侵犯商业秘密、侵犯著作权等,请点击“违规举报”。

碎片内容

与本文档类似文档
2021年高考语文真题(浙江自主命题)(解析版).doc
2021年高考语文真题(浙江自主命题)(解析版).doc
免费
12下载
高考语文复习 第01讲 词语的使用(讲义)(原卷版).docx
高考语文复习 第01讲 词语的使用(讲义)(原卷版).docx
免费
0下载
2013年高考语文试卷(北京)(解析卷).doc
2013年高考语文试卷(北京)(解析卷).doc
免费
0下载
高考语文复习 第08讲 选必《过秦论》《五代史伶官传序》一轮复习(讲义)(原卷版).docx
高考语文复习 第08讲 选必《过秦论》《五代史伶官传序》一轮复习(讲义)(原卷版).docx
免费
0下载
2020-2021学年上海市浦东新区高三(上)期末语文试卷(一模).doc
2020-2021学年上海市浦东新区高三(上)期末语文试卷(一模).doc
免费
0下载
高考语文复习 板块五 对点练案22 精准概述文意(选择题).docx
高考语文复习 板块五 对点练案22 精准概述文意(选择题).docx
免费
0下载
2018年全国统一高考语文试卷(新课标ⅱ)(含解析版).doc
2018年全国统一高考语文试卷(新课标ⅱ)(含解析版).doc
免费
1下载
2024年新高考语文资料重难点01 现代文阅读I之文本信息的筛选与整合(解析版)(1).docx
2024年新高考语文资料重难点01 现代文阅读I之文本信息的筛选与整合(解析版)(1).docx
免费
0下载
2024年新高考语文资料解密07 文学类文本阅读小说之艺术技巧分析(分层训练)(解析版).docx
2024年新高考语文资料解密07 文学类文本阅读小说之艺术技巧分析(分层训练)(解析版).docx
免费
0下载
高考语文复习 板块六 学案55 研练两年高考真题——吃透精髓,把握方向 (1).docx
高考语文复习 板块六 学案55 研练两年高考真题——吃透精髓,把握方向 (1).docx
免费
0下载
2024年新高考语文资料训练任务群六 对点练案3 精准补写句子.docx
2024年新高考语文资料训练任务群六 对点练案3 精准补写句子.docx
免费
0下载
高中2024版《微专题》·语文·新高考第3练.docx
高中2024版《微专题》·语文·新高考第3练.docx
免费
0下载
2023《大考卷》二轮专项分层特训卷·语文【新教材】1.2.4.docx
2023《大考卷》二轮专项分层特训卷·语文【新教材】1.2.4.docx
免费
20下载
2025年新高考语文复习  综合测试02 识记默写(高考默写题训练)-备战2025年高考语文一轮复习考点帮(北京专用)(原卷版).docx
2025年新高考语文复习 综合测试02 识记默写(高考默写题训练)-备战2025年高考语文一轮复习考点帮(北京专用)(原卷版).docx
免费
0下载
高考语文复习 专题14:母题作文素材二:文化自信,文化传承(解析版)-【上好课】2025年高考语文一轮复习知识清单.docx
高考语文复习 专题14:母题作文素材二:文化自信,文化传承(解析版)-【上好课】2025年高考语文一轮复习知识清单.docx
免费
0下载
精品解析:2024届上海市闵行区高三一模语文试题(解析版).docx
精品解析:2024届上海市闵行区高三一模语文试题(解析版).docx
免费
0下载
2024年高考语文一轮复习讲义(部编新高考版)知识清单七 古代文化常识分类助记.doc
2024年高考语文一轮复习讲义(部编新高考版)知识清单七 古代文化常识分类助记.doc
免费
9下载
2024年新高考语文资料板块6 对点练案34 比较鉴赏.docx
2024年新高考语文资料板块6 对点练案34 比较鉴赏.docx
免费
0下载
【免费下载】湖南2018年高考语文真题(新课标Ⅰ)(原卷版).doc
【免费下载】湖南2018年高考语文真题(新课标Ⅰ)(原卷版).doc
免费
0下载
高考语文复习 第26篇  《归园田居》(其一)(解析版).docx
高考语文复习 第26篇 《归园田居》(其一)(解析版).docx
免费
0下载
我的小文库
实名认证
内容提供者

提供高质量免费文档试卷下载,如果满意请告诉您身边的人,如果不满意请告诉我们,您的意见对于我们很重要,是我们不断进步的动力

阅读排行

确认删除?
回到顶部
客服号
  • 客服QQ点击这里给我发消息
QQ群
  • QQ群点击这里加入QQ群
提交所需资料详情,我们来帮找资料