高考语文复习 专题03:标点符号(原卷版)-【上好课】2025年高考语文一轮复习知识清单.docx本文件免费下载 【共25页】

高考语文复习 专题03:标点符号(原卷版)-【上好课】2025年高考语文一轮复习知识清单.docx
高考语文复习 专题03:标点符号(原卷版)-【上好课】2025年高考语文一轮复习知识清单.docx
高考语文复习 专题03:标点符号(原卷版)-【上好课】2025年高考语文一轮复习知识清单.docx
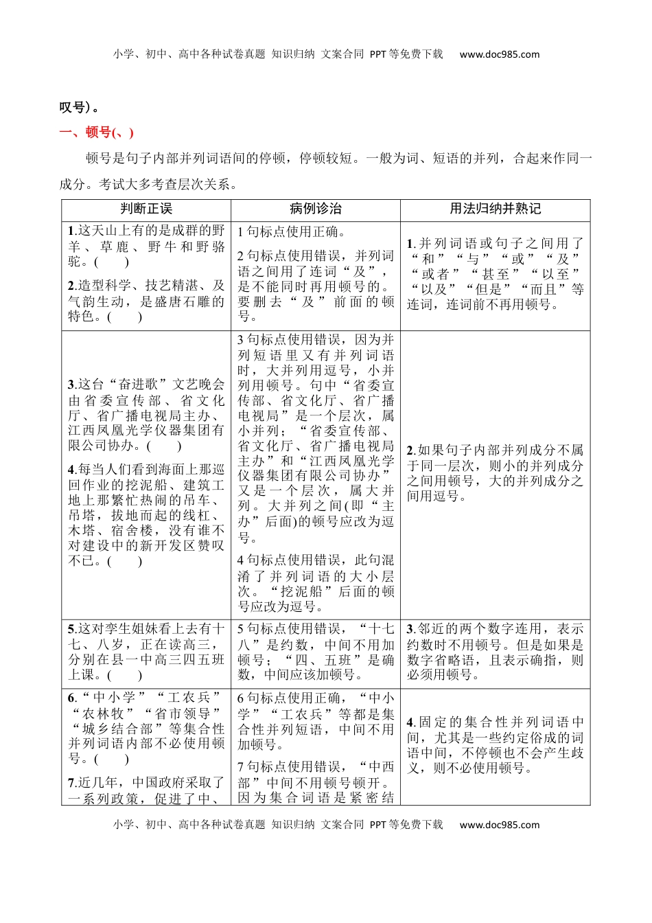
小学、初中、高中各种试卷真题知识归纳文案合同PPT等免费下载www.doc985.com小学、初中、高中各种试卷真题知识归纳文案合同PPT等免费下载www.doc985.com第九章言文字用语运点符标号高考常见标点符号用法七大点号——顿号、逗号、分号、冒号、句号、问号、叹号点号的作用在于点断,主要表示说话时的停顿和语气,是针对句子内部结构层次的。对于点号,要明确点号表示停顿的长短关系:顿号<逗号<分号<冒号<三个句末点号(句号、问号、小学、初中、高中各种试卷真题知识归纳文案合同PPT等免费下载www.doc985.com小学、初中、高中各种试卷真题知识归纳文案合同PPT等免费下载www.doc985.com叹号)。一、顿号(、)顿号是句子内部并列词语间的停顿,停顿较短。一般为词、短语的并列,合起来作同一成分。考试大多考查层次关系。判断正误病例诊治用法归纳并熟记1.这天山上有的是成群的野羊、草鹿、野牛和野骆驼。()2.造型科学、技艺精湛、及气韵生动,是盛唐石雕的特色。()1句标点使用正确。2句标点使用错误,并列词语之间用了连词“及”,是不能同时再用顿号的。要删去“及”前面的顿号。1.并列词语或句子之间用了“和”“与”“或”“及”“或者”“甚至”“以至”“以及”“但是”“而且”等连词,连词前不再用顿号。3.这台“奋进歌”文艺晚会由省委宣传部、省文化厅、省广播电视局主办、江西凤凰光学仪器集团有限公司协办。()4.每当人们看到海面上那巡回作业的挖泥船、建筑工地上那繁忙热闹的吊车、吊塔,拔地而起的线杠、木塔、宿舍楼,没有谁不对建设中的新开发区赞叹不已。()3句标点使用错误,因为并列短语里又有并列词语时,大并列用逗号,小并列用顿号。句中“省委宣传部、省文化厅、省广播电视局”是一个层次,属小并列;“省委宣传部、省文化厅、省广播电视局主办”和“江西凤凰光学仪器集团有限公司协办”又是一个层次,属大并列。大并列之间(即“主办”后面)的顿号应改为逗号。4句标点使用错误,此句混淆了并列词语的大小层次。“挖泥船”后面的顿号应改为逗号。2.如果句子内部并列成分不属于同一层次,则小的并列成分之间用顿号,大的并列成分之间用逗号。5.这对孪生姐妹看上去有十七、八岁,正在读高三,分别在县一中高三四五班上课。()5句标点使用错误,“十七八”是约数,中间不用加顿号;“四、五班”是确数,中间应该加顿号。3.邻近的两个数字连用,表示约数时不用顿号。但是如果是数字省略语,且表示确指,则必须用顿号。6.“中小学”“工农兵”“农林牧”“省市领导”“城乡结合部”等集合性并列词语内部不必使用顿号。()7.近几年,中国政府采取了一系列政策,促进了中、6句标点使用正确,“中小学”“工农兵”等都是集合性并列短语,中间不用加顿号。7句标点使用错误,“中西部”中间不用顿号顿开。因为集合词语是紧密结4.固定的集合性并列词语中间,尤其是一些约定俗成的词语中间,不停顿也不会产生歧义,则不必使用顿号。小学、初中、高中各种试卷真题知识归纳文案合同PPT等免费下载www.doc985.com小学、初中、高中各种试卷真题知识归纳文案合同PPT等免费下载www.doc985.com西部的发展。()构,不能用顿号分隔开来。8.“日”、“月”构成“明”字。()9.《朗读者》、《信·中国》、《阅读·阅美》、《中华好家风》,是我国当前反映社会主义核心价值观的电视节目。()10.办公室里订有《人民日报》(海外版)《光明日报》和《时代周刊》等报刊。()8、9句顿号使用错误,标有引号和书名号的并列成分之间通常不用顿号,故句中的顿号应去掉。10句标点使用错误,《人民日报》和《光明日报》中间有括注,故应在“(海外版)”后加顿号。5.标有引号的并列成分之间、标有书名号的并列成分之间通常不用顿号。若有其他成分插在并列的引号之间或并列的书名号之间(如引语或书名号之后还有括注),宜用顿号。11.总之,语言的社会功能有三点:1.传递信息,交流思想;2.确定关系,调节关系;3.组织生活,组织生产。()11句顿号使用错误,应改用下脚点(外文标点符号)。6.不带括号的阿拉伯数字、拉丁字母或罗马数字做序次语时,后面用下脚点(外文标点符号),而不用顿号。二、逗号(,)逗号表示句子中...

1、当您付费下载文档后,您只拥有了使用权限,并不意味着购买了版权,文档只能用于自身使用,不得用于其他商业用途(如 [转卖]进行直接盈利或[编辑后售卖]进行间接盈利)。
2、本站所有内容均由合作方或网友上传,本站不对文档的完整性、权威性及其观点立场正确性做任何保证或承诺!文档内容仅供研究参考,付费前请自行鉴别。
3、如文档内容存在违规,或者侵犯商业秘密、侵犯著作权等,请点击“违规举报”。

碎片内容

与本文档类似文档
2021-2022学年江苏省淮安市高三5月模拟检测语文试题(原卷版).docx
2021-2022学年江苏省淮安市高三5月模拟检测语文试题(原卷版).docx
免费
0下载
2024年新高考语文资料解密07 文学类文本阅读小说之艺术技巧分析(讲义)(解析版).docx
2024年新高考语文资料解密07 文学类文本阅读小说之艺术技巧分析(讲义)(解析版).docx
免费
0下载
高考语文复习 信息类文本阅读(练习)(解析版).docx
高考语文复习 信息类文本阅读(练习)(解析版).docx
免费
0下载
2024年高考语文一轮复习讲义(部编新高考版)板块10 课时85 作文书写——比天还大的事.docx
2024年高考语文一轮复习讲义(部编新高考版)板块10 课时85 作文书写——比天还大的事.docx
免费
8下载
2024年新高考语文 板块6 古诗词阅读与鉴赏 课时55 赏析语言之特点(风格)——品词析情,整体感悟.pptx
2024年新高考语文 板块6 古诗词阅读与鉴赏 课时55 赏析语言之特点(风格)——品词析情,整体感悟.pptx
免费
0下载
2024年新高考语文 专题21+读懂古代诗歌,鉴赏诗歌形象(课件)-2024年高考语文二轮复习讲练测(新教材新高考).pptx
2024年新高考语文 专题21+读懂古代诗歌,鉴赏诗歌形象(课件)-2024年高考语文二轮复习讲练测(新教材新高考).pptx
免费
0下载
新教材统编版语文2022年高中学业水平合格考试仿真模拟试卷(七)-2022年高中语文学业水平考试过关训练(新教材统编版)解析版.docx
新教材统编版语文2022年高中学业水平合格考试仿真模拟试卷(七)-2022年高中语文学业水平考试过关训练(新教材统编版)解析版.docx
免费
0下载
2023《微专题·小练习》·语文·L-1第30练.docx
2023《微专题·小练习》·语文·L-1第30练.docx
免费
24下载
2024年新高考语文资料训练任务群七 基础滚动练7 语言文字运用+文言基础双练+名篇名句默写.docx
2024年新高考语文资料训练任务群七 基础滚动练7 语言文字运用+文言基础双练+名篇名句默写.docx
免费
0下载
2025年新高考语文复习  专题11:文言断句(解析版)-【上好课】2025年高考语文一轮复习知识清单.docx
2025年新高考语文复习 专题11:文言断句(解析版)-【上好课】2025年高考语文一轮复习知识清单.docx
免费
0下载
2015年高考语文试卷(安徽)(解析卷).doc
2015年高考语文试卷(安徽)(解析卷).doc
免费
0下载
2024年新高考语文资料板块八 学案76 图文转换——精准读图,转准信息.docx
2024年新高考语文资料板块八 学案76 图文转换——精准读图,转准信息.docx
免费
0下载
2025年新高考语文复习  考点巩固卷19   古代文化常识(解析版).docx
2025年新高考语文复习 考点巩固卷19 古代文化常识(解析版).docx
免费
0下载
2024年新高考语文资料专题09 名著阅读-2022年高考真题和模拟题语文分类训练(学生版).docx
2024年新高考语文资料专题09 名著阅读-2022年高考真题和模拟题语文分类训练(学生版).docx
免费
0下载
高考语文专题01 非连续文本阅读(原卷卷).docx
高考语文专题01 非连续文本阅读(原卷卷).docx
免费
0下载
2019年全国I卷高考语文试题及答案(word版).docx
2019年全国I卷高考语文试题及答案(word版).docx
免费
0下载
2012年重庆高考语文试卷及答案.doc
2012年重庆高考语文试卷及答案.doc
免费
0下载
高中2022·微专题·小练习·语文【统考版】第27练.docx
高中2022·微专题·小练习·语文【统考版】第27练.docx
免费
0下载
2023《大考卷》二轮专项分层特训卷•语文【统考版】练习22.docx
2023《大考卷》二轮专项分层特训卷•语文【统考版】练习22.docx
免费
4下载
2025届高中语文一轮复习课件20 文化常识和词语理解(共71张ppt).pptx
2025届高中语文一轮复习课件20 文化常识和词语理解(共71张ppt).pptx
免费
0下载
我的小文库
实名认证
内容提供者

提供高质量免费文档试卷下载,如果满意请告诉您身边的人,如果不满意请告诉我们,您的意见对于我们很重要,是我们不断进步的动力

阅读排行

确认删除?
回到顶部
客服号
  • 客服QQ点击这里给我发消息
QQ群
  • QQ群点击这里加入QQ群
提交所需资料详情,我们来帮找资料