高考语文复习 专题11:文言断句(解析版)-【上好课】2025年高考语文一轮复习知识清单.docx本文件免费下载 【共21页】

高考语文复习 专题11:文言断句(解析版)-【上好课】2025年高考语文一轮复习知识清单.docx
高考语文复习 专题11:文言断句(解析版)-【上好课】2025年高考语文一轮复习知识清单.docx
高考语文复习 专题11:文言断句(解析版)-【上好课】2025年高考语文一轮复习知识清单.docx
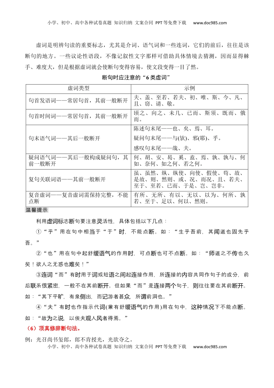
小学、初中、高中各种试卷真题知识归纳文案合同PPT等免费下载www.doc985.com小学、初中、高中各种试卷真题知识归纳文案合同PPT等免费下载www.doc985.com第六章文言文阅读文言句断文言断句(一)断句原则及方法1.遵循三原则(1)通读全文,整体把握内容和主题(2)体会词语含义和词语之间关系(3)先易后难,逐步缩小范围多读多背,形成语感,是根本方法。切忌边看边断。2.方法小学、初中、高中各种试卷真题知识归纳文案合同PPT等免费下载www.doc985.com小学、初中、高中各种试卷真题知识归纳文案合同PPT等免费下载www.doc985.com(1)词性断句法。文言文中名词和代词常用来作主语或宾语,断句时可先找出名词,如人名、地名、官名、国名、朝代名、器物名、动物名等;也可先找出代词,如吾、予、余(表示“我”),尔、汝(女)、公、卿、君、若(表示“你”),其、彼、此、之等。这些名词和代词如果作主语,那么它的前面就可能断句;如果作宾语,那么它的后面也可能断句。文言文中动词、形容词(或活用为动词、形容词的其他词性)常用来作谓语,断句时,可以先找到语句中的动词、形容词,确定作为谓语的动词、形容词;然后根据谓语前的状语、主语和谓语后的宾语等来断定语句的停顿点。(2)语序、句式断句法①特殊语序:宾语前置、定语后置、介词结构后置、谓语前置等。薛谭学讴于秦青,未穷青之技,自谓尽之,遂辞焉。我非爱起财而易之以羊也,宜乎百姓之谓我爱也。②特殊句式:判断句式、被动句式③固定句式:“何┅之有”“如(奈、若)┅何”“唯┅是┅”“不亦┅乎”“何┅(之)为”“无乃┅乎”“得无┅乎”④固定短语:有所、无所、有以、无以、以为、何所、孰若、至于、足以、得无、无乃、何以(3)对称、对偶、排比断句法文言文语句整齐对称,上下句常用相同的字数和结构。在形式上对应,在内容上有关联(对比、并列、总分)如:臣闻贫贱之知不可忘,糟糠之妻不下堂。南取汉中,西举巴蜀,东割膏腴之地,北收要害之郡。(4)对话标志断句法对话标志:“曰”“云”“言”等。注意两种情况:一是对话中又有对话,二是文中省略说话人和“曰”字的情况。引用;连续对话,第一次出现人名,之后常省,有时提示动词也省去。要据上下文分清问答的界限和引文的起止。(5)文言虚词断句法小学、初中、高中各种试卷真题知识归纳文案合同PPT等免费下载www.doc985.com小学、初中、高中各种试卷真题知识归纳文案合同PPT等免费下载www.doc985.com虚词是明辨句读的重要标志,尤其是介词、语气词和一些连词,它们的前后,往往是该断句的地方。一些议论性语段,不像记叙性文字那样可借助具体情境去猜测,因而显得棘手、难度大,但是根据虚词就会使断句变得容易,使文段变得一目了然。断句时应注意的“6类虚词”虚词类型示例句首发语词——常居句首,其前一般断开夫、盖、至若、若夫、初、唯、斯、今、凡、且、窃、请、敬。句首时间词——常居句首,其前一般断开顷之、向之、未几、已而、斯须、既而、俄而。句末语气词——其后一般断开陈述句末尾——也、矣、焉、耳。疑问句末尾——与(欤)、邪(耶)、乎。感叹句末尾——哉、夫。疑问语气词——其后一般构成疑问句,其前一般断开何、胡、安、曷、奚、盍、焉、孰、孰与、何如、奈何、如之何、若之何。复句关联词语——其前一般断开虽、虽然、纵、纵使、向使、假使、苟、故、是故、则、然则、或、况、而况、且、若夫、至于、至若、已而、于是、岂、岂非。复音虚词——复音虚词需保持完整,不能点断有所、无所、有以、无以、以为、何所、孰若、至于、足以、何以、然则。利用志句要注意活性,具体包括以下几点:虚词标断灵①“乎”用在句中相于当“于”,不能点。如:时断“生乎吾前,其道也固先乎闻吾。”②“也”用在句中起舒的作用,可点也可不点。如:缓语气时断断“道之不也久师传矣!欲人之无惑也矣!难”③连词“而”有用于或短之起接作用,所接的容共同作句子的成分,前时词语间连连内后系很密,一般不在其前。但如果联紧断开“而”是接句子,往往要在其前。连两个则断开如:“其下平,有泉出,而游者甚,所前洞也。旷侧记众谓”④“夫”有也作指...

1、当您付费下载文档后,您只拥有了使用权限,并不意味着购买了版权,文档只能用于自身使用,不得用于其他商业用途(如 [转卖]进行直接盈利或[编辑后售卖]进行间接盈利)。
2、本站所有内容均由合作方或网友上传,本站不对文档的完整性、权威性及其观点立场正确性做任何保证或承诺!文档内容仅供研究参考,付费前请自行鉴别。
3、如文档内容存在违规,或者侵犯商业秘密、侵犯著作权等,请点击“违规举报”。

碎片内容

与本文档类似文档
2010年上海高考语文真题试卷(PDF版).pdf
2010年上海高考语文真题试卷(PDF版).pdf
免费
5下载
2025年新高考语文复习  考点06 脉络结构、建议启示与文本特征-备战2025年高考语文一轮复习考点帮(新高考通用)(原卷版).docx
2025年新高考语文复习 考点06 脉络结构、建议启示与文本特征-备战2025年高考语文一轮复习考点帮(新高考通用)(原卷版).docx
免费
0下载
高考语文复习 考点26文言翻译-备战2025年高考语文一轮复习考点帮(新高考通用)(原卷版).docx
高考语文复习 考点26文言翻译-备战2025年高考语文一轮复习考点帮(新高考通用)(原卷版).docx
免费
0下载
第01讲+必修上《劝学》、《师说》一轮复习(课件)-【上好课】2025年高考语文一轮复习讲练测(新教材新高考).pptx
第01讲+必修上《劝学》、《师说》一轮复习(课件)-【上好课】2025年高考语文一轮复习讲练测(新教材新高考).pptx
免费
0下载
高考语文复习 2025届高中语文一轮复习学案1: 《劝学》《师说》(含答案).docx
高考语文复习 2025届高中语文一轮复习学案1: 《劝学》《师说》(含答案).docx
免费
0下载
卷4-备战2022年高考语文【名校地市好题必刷】全真模拟卷(新高考专用)·第一辑(解析版).docx
卷4-备战2022年高考语文【名校地市好题必刷】全真模拟卷(新高考专用)·第一辑(解析版).docx
免费
29下载
高考语文一轮复习讲义(新教材)第1部分 语言策略与技能 课时13 掌握修辞手法,赏析句式效果——找全“不同”,定准角度.docx
高考语文一轮复习讲义(新教材)第1部分 语言策略与技能 课时13 掌握修辞手法,赏析句式效果——找全“不同”,定准角度.docx
免费
12下载
高中2023《微专题·小练习》·语文·L-1第2练.docx
高中2023《微专题·小练习》·语文·L-1第2练.docx
免费
0下载
2002年四川高考语文真题及答案.doc
2002年四川高考语文真题及答案.doc
免费
15下载
高考语文复习 人民日报2024年8月经典金句、时事热点评论精选与解析-备战2025年高考语文写作之素材聚宝盆(全国通用).docx
高考语文复习 人民日报2024年8月经典金句、时事热点评论精选与解析-备战2025年高考语文写作之素材聚宝盆(全国通用).docx
免费
0下载
2024年新高考语文资料小说阅读综合测试(原卷版)-2024年高考语文二轮复习讲练测(新教材新高考).docx
2024年新高考语文资料小说阅读综合测试(原卷版)-2024年高考语文二轮复习讲练测(新教材新高考).docx
免费
0下载
2025年新高考语文复习  复习任务群四   任务二 学案17 归纳原因和总结启示 (1).docx
2025年新高考语文复习 复习任务群四 任务二 学案17 归纳原因和总结启示 (1).docx
免费
0下载
2024年新高考语文资料专题02 标点符号题型归类-2024年高考语文二轮热点题型归纳与变式演练(新高考专用)(解析版).docx
2024年新高考语文资料专题02 标点符号题型归类-2024年高考语文二轮热点题型归纳与变式演练(新高考专用)(解析版).docx
免费
0下载
2024年高考语文试卷(新课标Ⅱ卷)(空白卷) (7).docx
2024年高考语文试卷(新课标Ⅱ卷)(空白卷) (7).docx
免费
0下载
2020年全国统一高考语文试卷(新课标Ⅱ)(解析版).doc
2020年全国统一高考语文试卷(新课标Ⅱ)(解析版).doc
免费
0下载
2024年高考语文一轮复习讲义(部编新高考版)板块五 学案32 《屈原列传》《苏武传》.docx
2024年高考语文一轮复习讲义(部编新高考版)板块五 学案32 《屈原列传》《苏武传》.docx
免费
14下载
高中2024版考评特训卷·语文【新教材】专项练6.docx
高中2024版考评特训卷·语文【新教材】专项练6.docx
免费
0下载
2004年高考语文真题(湖北自主命题).doc
2004年高考语文真题(湖北自主命题).doc
免费
14下载
2024年高考语文一轮复习讲义(部编新高考版)复习任务四 赏析环境描写.doc
2024年高考语文一轮复习讲义(部编新高考版)复习任务四 赏析环境描写.doc
免费
6下载
2008年浙江省高考语文(含解析版) word文档.docx
2008年浙江省高考语文(含解析版) word文档.docx
免费
20下载
我的小文库
实名认证
内容提供者

提供高质量免费文档试卷下载,如果满意请告诉您身边的人,如果不满意请告诉我们,您的意见对于我们很重要,是我们不断进步的动力

阅读排行

确认删除?
回到顶部
客服号
  • 客服QQ点击这里给我发消息
QQ群
  • QQ群点击这里加入QQ群
提交所需资料详情,我们来帮找资料