高考语文复习 专题03:鉴赏诗歌语言(解析版)-【上好课】2025年高考语文一轮复习知识清单.docx本文件免费下载 【共28页】

高考语文复习 专题03:鉴赏诗歌语言(解析版)-【上好课】2025年高考语文一轮复习知识清单.docx
高考语文复习 专题03:鉴赏诗歌语言(解析版)-【上好课】2025年高考语文一轮复习知识清单.docx
高考语文复习 专题03:鉴赏诗歌语言(解析版)-【上好课】2025年高考语文一轮复习知识清单.docx
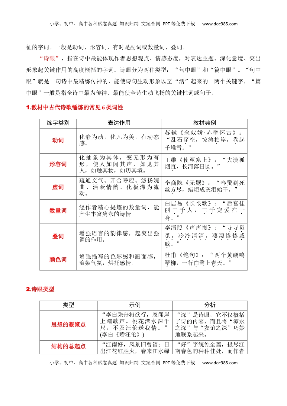
小学、初中、高中各种试卷真题知识归纳文案合同PPT等免费下载www.doc985.com小学、初中、高中各种试卷真题知识归纳文案合同PPT等免费下载www.doc985.com第七章古代歌诗鉴赏歌言鉴赏诗语鉴赏诗歌语言的妙处,除了理解诗歌语言的字面意义之外,还要分析语言的表达效果,进而把握好诗歌表情达意的语言特色。对诗歌语言的鉴赏包括:品味关键词(炼字)、赏析诗眼、赏析关键句(炼句)和赏析语言风格。其中品味关键词(炼字)和赏析关键句(炼句)是热考题型。题型一炼字(含诗眼)炼字,多指诗歌中那些经过推敲,用得准确、生动,能传神地表现事物和情感等鲜明特小学、初中、高中各种试卷真题知识归纳文案合同PPT等免费下载www.doc985.com小学、初中、高中各种试卷真题知识归纳文案合同PPT等免费下载www.doc985.com征的字词。一般是动词、形容词,有时是副词或数量词、叠词。“诗眼”,指在诗中最能体现作者思想观点、情感态度,对表达主题、深化意境、突出形象起关键作用的高度概括的字词。诗眼分为两种类型:“句中眼”和“篇中眼”。“句中眼”就是一句诗中最精练传神的,能使诗句生动形象以至“活”起来的一两个关键字。“篇中眼”一般是指全诗中最为传神、最能使全诗生动飞扬的关键性词或句子。1.教材中古代诗歌锤炼的常见6类词性炼字类别表达作用教材典例动词化静为动,化凡为美,有动态感。苏轼《念奴娇·赤壁怀古》:“乱石穿空,惊涛拍岸,卷起千堆雪。”形容词化抽象为具体,变无形为有形,使人如闻其声,如见其人,如触其物,如历其境。王维《使至塞上》:“大漠孤烟直,长河落日圆。”虚词疏通文气、开合呼应、悠扬婉曲、活跃情韵、化板滞为流动。李商隐《无题》:“春蚕到死丝方尽,蜡炬成灰泪始干。”数量词经作者精心提炼的数量词,能产生丰富隽永的诗情。白居易《长恨歌》:“后宫佳丽三千人,三千宠爱在一身。”叠词增强语言的韵律感,起突出强调的作用。李清照《声声慢》:“寻寻觅觅,冷冷清清,凄凄惨惨戚戚。”颜色词增强描写的色彩感和画面感,渲染气氛,烘托感情。杜甫《绝句》:“两个黄鹂鸣翠柳,一行白鹭上青天。”2.诗眼类型类型示例分析思想的凝聚点“李白乘舟将欲行,忽闻岸上踏歌声。桃花潭水深千尺,不及汪伦送我情。”(李白《赠汪伦》)“深”是诗眼,它不仅概括了诗的内容,而且将“潭水之深”与“友谊之深”巧妙地联系起来。结构的总起点“江南好,风景旧曾谙;日出江花红胜火,春来江水绿“好”字统领全篇,摄尽江南春色的种种佳处,而作者小学、初中、高中各种试卷真题知识归纳文案合同PPT等免费下载www.doc985.com小学、初中、高中各种试卷真题知识归纳文案合同PPT等免费下载www.doc985.com如蓝。能不忆江南?”(白居易《忆江南》)的赞颂之意与向往之情也尽寓其中。精妙的闪光点“八月湖水平,涵虚混太清。气蒸云梦泽,波撼岳阳城。”(孟浩然《望洞庭湖赠张丞相》)“蒸”写出湖面的丰厚的蓄积,仿佛广大的云梦泽都受到洞庭湖的滋养哺育。“撼”突出了洞庭湖汹涌澎湃的气势,极为有力。一炼字【答题技巧】“炼字”的4个思考角度1.修辞角度“羌笛何须怨杨柳,春风不度玉门关。”(王之涣《凉州词》)“怨”字用了拟人手法,既是曲中之情,更是吹笛人之心。2.活用角度古人惯于活用词语,形容词、名词都可用作动词,且一用就鲜活生动,呼之欲出。如周邦彦《满庭芳》“风老莺雏,雨肥梅子”,着一“肥”字,写出了动态,写出了形态,想那梅子,从青青小小的青涩,到黄黄肥肥的圆甜,那黄中晕红的丰润,怎不叫人垂涎!“流光容易把人抛,红了樱桃,绿了芭蕉”(蒋捷《一剪梅·舟过吴江》)中的“红”“绿”,均为形容词的使动用法,增强了诗词的表现力、感染力。3.声韵角度古诗词讲究平仄声韵,优美的诗词平平仄仄起来就是和谐的旋律。叠字最具声韵效果。李清照的《声声慢》中“寻寻觅觅,冷冷清清,凄凄惨惨戚戚”可谓千古名句,是声韵的叠加,也是哀怨之情的叠加。黄庭坚以“夜听疏疏还密密,晓看整整复斜斜”(《咏雪奉呈广平公》)描绘雪景,可以说是古今绝唱。4.语境角度无论是“捻断数茎须”,还是“两句三年得”,其目的都是使语言最契合语境,最富表现力。因此,...

1、当您付费下载文档后,您只拥有了使用权限,并不意味着购买了版权,文档只能用于自身使用,不得用于其他商业用途(如 [转卖]进行直接盈利或[编辑后售卖]进行间接盈利)。
2、本站所有内容均由合作方或网友上传,本站不对文档的完整性、权威性及其观点立场正确性做任何保证或承诺!文档内容仅供研究参考,付费前请自行鉴别。
3、如文档内容存在违规,或者侵犯商业秘密、侵犯著作权等,请点击“违规举报”。

碎片内容

与本文档类似文档
2021-2022学年江苏省淮安市高三5月模拟检测语文试题(原卷版).docx
2021-2022学年江苏省淮安市高三5月模拟检测语文试题(原卷版).docx
免费
0下载
2024年新高考语文资料解密07 文学类文本阅读小说之艺术技巧分析(讲义)(解析版).docx
2024年新高考语文资料解密07 文学类文本阅读小说之艺术技巧分析(讲义)(解析版).docx
免费
0下载
高考语文复习 信息类文本阅读(练习)(解析版).docx
高考语文复习 信息类文本阅读(练习)(解析版).docx
免费
0下载
2024年高考语文一轮复习讲义(部编新高考版)板块10 课时85 作文书写——比天还大的事.docx
2024年高考语文一轮复习讲义(部编新高考版)板块10 课时85 作文书写——比天还大的事.docx
免费
8下载
2024年新高考语文 板块6 古诗词阅读与鉴赏 课时55 赏析语言之特点(风格)——品词析情,整体感悟.pptx
2024年新高考语文 板块6 古诗词阅读与鉴赏 课时55 赏析语言之特点(风格)——品词析情,整体感悟.pptx
免费
0下载
2024年新高考语文 专题21+读懂古代诗歌,鉴赏诗歌形象(课件)-2024年高考语文二轮复习讲练测(新教材新高考).pptx
2024年新高考语文 专题21+读懂古代诗歌,鉴赏诗歌形象(课件)-2024年高考语文二轮复习讲练测(新教材新高考).pptx
免费
0下载
新教材统编版语文2022年高中学业水平合格考试仿真模拟试卷(七)-2022年高中语文学业水平考试过关训练(新教材统编版)解析版.docx
新教材统编版语文2022年高中学业水平合格考试仿真模拟试卷(七)-2022年高中语文学业水平考试过关训练(新教材统编版)解析版.docx
免费
0下载
2023《微专题·小练习》·语文·L-1第30练.docx
2023《微专题·小练习》·语文·L-1第30练.docx
免费
24下载
2024年新高考语文资料训练任务群七 基础滚动练7 语言文字运用+文言基础双练+名篇名句默写.docx
2024年新高考语文资料训练任务群七 基础滚动练7 语言文字运用+文言基础双练+名篇名句默写.docx
免费
0下载
2025年新高考语文复习  专题11:文言断句(解析版)-【上好课】2025年高考语文一轮复习知识清单.docx
2025年新高考语文复习 专题11:文言断句(解析版)-【上好课】2025年高考语文一轮复习知识清单.docx
免费
0下载
2015年高考语文试卷(安徽)(解析卷).doc
2015年高考语文试卷(安徽)(解析卷).doc
免费
0下载
2024年新高考语文资料板块八 学案76 图文转换——精准读图,转准信息.docx
2024年新高考语文资料板块八 学案76 图文转换——精准读图,转准信息.docx
免费
0下载
2025年新高考语文复习  考点巩固卷19   古代文化常识(解析版).docx
2025年新高考语文复习 考点巩固卷19 古代文化常识(解析版).docx
免费
0下载
2024年新高考语文资料专题09 名著阅读-2022年高考真题和模拟题语文分类训练(学生版).docx
2024年新高考语文资料专题09 名著阅读-2022年高考真题和模拟题语文分类训练(学生版).docx
免费
0下载
高考语文专题01 非连续文本阅读(原卷卷).docx
高考语文专题01 非连续文本阅读(原卷卷).docx
免费
0下载
2019年全国I卷高考语文试题及答案(word版).docx
2019年全国I卷高考语文试题及答案(word版).docx
免费
0下载
2012年重庆高考语文试卷及答案.doc
2012年重庆高考语文试卷及答案.doc
免费
0下载
高中2022·微专题·小练习·语文【统考版】第27练.docx
高中2022·微专题·小练习·语文【统考版】第27练.docx
免费
0下载
2023《大考卷》二轮专项分层特训卷•语文【统考版】练习22.docx
2023《大考卷》二轮专项分层特训卷•语文【统考版】练习22.docx
免费
4下载
2025届高中语文一轮复习课件20 文化常识和词语理解(共71张ppt).pptx
2025届高中语文一轮复习课件20 文化常识和词语理解(共71张ppt).pptx
免费
0下载
我的小文库
实名认证
内容提供者

提供高质量免费文档试卷下载,如果满意请告诉您身边的人,如果不满意请告诉我们,您的意见对于我们很重要,是我们不断进步的动力

阅读排行

确认删除?
回到顶部
客服号
  • 客服QQ点击这里给我发消息
QQ群
  • QQ群点击这里加入QQ群
提交所需资料详情,我们来帮找资料