高考语文复习 专题17:记叙文写法指导(解析版)-【上好课】2025年高考语文一轮复习知识清单.docx本文件免费下载 【共32页】

高考语文复习 专题17:记叙文写法指导(解析版)-【上好课】2025年高考语文一轮复习知识清单.docx
高考语文复习 专题17:记叙文写法指导(解析版)-【上好课】2025年高考语文一轮复习知识清单.docx
高考语文复习 专题17:记叙文写法指导(解析版)-【上好课】2025年高考语文一轮复习知识清单.docx
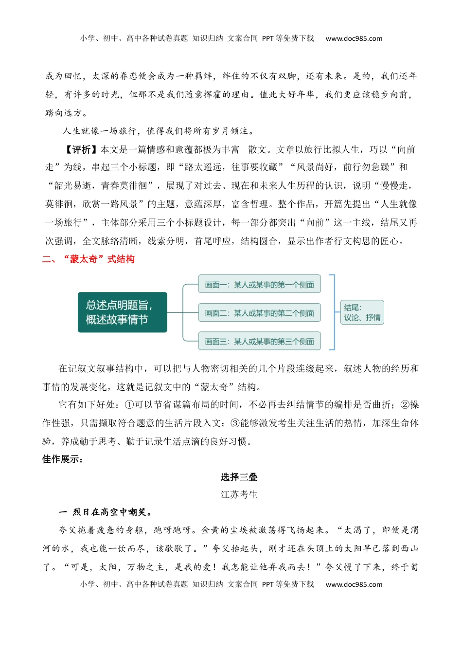
小学、初中、高中各种试卷真题知识归纳文案合同PPT等免费下载www.doc985.com小学、初中、高中各种试卷真题知识归纳文案合同PPT等免费下载www.doc985.com第十章作文文法指记叙写导突破一叙事行文有波澜在高考记叙文的写作中,一个很大的难点是根据中心扩展故事。这就需要考生既要表达中心思想,又要有层次,思维缜密,使作文能得到阅卷老师的认可。做到这些,需要熟练掌握多种结构模式。一、“线串珍珠”式结构作者在处理材料时,从复杂的材料中选取最能体现其内在联系的事物,作为组织材料的线索,来连缀文章中的相关材料。“线串珍珠”,这里的“线”,可以是主题的逐渐显现,也可以是人物活动与性格的变化;可以是典型事件的整个发展的过程,也可以是人物感情的细微、渐次的变化。以线串珍珠式结构模式写就的文章,常常是主线分明,文脉清晰,布局严密,人、事、景、物水乳交融,浑然一体,从而达到形散而神聚、完整而和谐的境界。比如朱自清的《背影》,就以“背影”为线索,串起了整篇文章:开头点背影,望父买橘写背影,父子分手找背影,篇末再扣背影。全文多处写背影,有力地展现了作者感情的变化,照应了标题,使文章浑然一体。“背影”则是贯串始终的一条内在的主线。佳作展示:路漫漫,足慢慢赵令容小学、初中、高中各种试卷真题知识归纳文案合同PPT等免费下载www.doc985.com小学、初中、高中各种试卷真题知识归纳文案合同PPT等免费下载www.doc985.com背包,脚步,远方。人生就像一场旅行,我们好似游客。路太遥远,往事要收藏。出发,似乎每天都在进行。前方总有各种各样的美景在等着我们:有大山,有大海,有大漠,有森林……它们在等着我们去领略,去欣赏,去征服。于是,我们一次次的出发,去见识大自然的鬼斧神工。可是,越来越多旧的事物开始在心头堆积,我们越走越慢。我们背负着大山的巍峨去领略大海的浩瀚,背负着大海的浩瀚去欣赏大漠的广袤,背负着大漠的广袤去征服神秘的森林……我们越走越远,却越走越慢。其实,往事终究属于回忆,何苦放在心头。放下昨天的包袱,才能轻装前进,不管昨天是否开心,是否愉快,尽管将其收藏。只有将往日的美好或不愉快变成回忆,悉数收藏,才能经得起旅行的考验,才能登临高山,见天高地阔;游名山大川,感波涛汹涌。便觉胸怀豁然开朗,重负顿然卸载,心中便会一片明媚……前行仍在继续,步履仍然缓慢,但使我们放慢脚步的是希望,不是压力。风景尚好,前行勿急躁。当我们放下心灵的包袱,脚步也越发的轻松,可是我们却开始心生不甘,不甘心走得这么慢。我们开始加快脚步,向前方奔去。于是,我们再也没有时间探寻,再也没有机会与风景对话,再也不会为四野的花朵而兴奋,为遍地的小草而激动。取而代之的是一双空洞和迷茫的眼睛。快让我们忽略了过程,忽略了欣赏,也失去了旅行的意义。旅行的意义并不是告诉人们这里我来过,而是一种改变,改变人的气质,升华人的品格,使人的精神面貌更加饱满。可是过快的脚步却让这一切都失去了意义。纪伯伦曾经说过:乌龟能比兔子更多讲些路上的情况。为何要将脚步变快,而使旅行变得毫无意义?何不将脚步放缓一些,对名利的追求放慢一些,静下心来,欣赏身边的事物,静品身旁的美好,也许,你也会感叹:风景如此美好。风景如此美好,何必步履匆匆?韶光易逝,青春莫徘徊。再度使脚步放慢,让我们对身边美好的事物有了一个更深的了解,让我们体会到了山的清秀,水的温柔。可是我们却对它们产生了浓浓的眷恋。它们让我们陷入其中,甚至不能自拔。于是,我们的脚步再度放慢,甚至停滞不前。我们开始在那里游荡,徘徊……世界上最快的脚步不是跨越,而是持续;世界上最慢的脚步,不是小步,而是徘徊。青春如此美好,我们为何总将眼光放在过去的事物上。凡是到达了的地方,都属于昨天,都应小学、初中、高中各种试卷真题知识归纳文案合同PPT等免费下载www.doc985.com小学、初中、高中各种试卷真题知识归纳文案合同PPT等免费下载www.doc985.com成为回忆,太深的眷恋便会成为一种羁绊,绊住的不仅有双脚,还有未来。是的,我们还年轻,有许多的时光,但那不是我们随意挥霍的理由。值此大好年华,...

1、当您付费下载文档后,您只拥有了使用权限,并不意味着购买了版权,文档只能用于自身使用,不得用于其他商业用途(如 [转卖]进行直接盈利或[编辑后售卖]进行间接盈利)。
2、本站所有内容均由合作方或网友上传,本站不对文档的完整性、权威性及其观点立场正确性做任何保证或承诺!文档内容仅供研究参考,付费前请自行鉴别。
3、如文档内容存在违规,或者侵犯商业秘密、侵犯著作权等,请点击“违规举报”。

碎片内容

与本文档类似文档
2021-2022学年江苏省淮安市高三5月模拟检测语文试题(原卷版).docx
2021-2022学年江苏省淮安市高三5月模拟检测语文试题(原卷版).docx
免费
0下载
2024年新高考语文资料解密07 文学类文本阅读小说之艺术技巧分析(讲义)(解析版).docx
2024年新高考语文资料解密07 文学类文本阅读小说之艺术技巧分析(讲义)(解析版).docx
免费
0下载
高考语文复习 信息类文本阅读(练习)(解析版).docx
高考语文复习 信息类文本阅读(练习)(解析版).docx
免费
0下载
2024年高考语文一轮复习讲义(部编新高考版)板块10 课时85 作文书写——比天还大的事.docx
2024年高考语文一轮复习讲义(部编新高考版)板块10 课时85 作文书写——比天还大的事.docx
免费
8下载
2024年新高考语文 板块6 古诗词阅读与鉴赏 课时55 赏析语言之特点(风格)——品词析情,整体感悟.pptx
2024年新高考语文 板块6 古诗词阅读与鉴赏 课时55 赏析语言之特点(风格)——品词析情,整体感悟.pptx
免费
0下载
2024年新高考语文 专题21+读懂古代诗歌,鉴赏诗歌形象(课件)-2024年高考语文二轮复习讲练测(新教材新高考).pptx
2024年新高考语文 专题21+读懂古代诗歌,鉴赏诗歌形象(课件)-2024年高考语文二轮复习讲练测(新教材新高考).pptx
免费
0下载
新教材统编版语文2022年高中学业水平合格考试仿真模拟试卷(七)-2022年高中语文学业水平考试过关训练(新教材统编版)解析版.docx
新教材统编版语文2022年高中学业水平合格考试仿真模拟试卷(七)-2022年高中语文学业水平考试过关训练(新教材统编版)解析版.docx
免费
0下载
2023《微专题·小练习》·语文·L-1第30练.docx
2023《微专题·小练习》·语文·L-1第30练.docx
免费
24下载
2024年新高考语文资料训练任务群七 基础滚动练7 语言文字运用+文言基础双练+名篇名句默写.docx
2024年新高考语文资料训练任务群七 基础滚动练7 语言文字运用+文言基础双练+名篇名句默写.docx
免费
0下载
2025年新高考语文复习  专题11:文言断句(解析版)-【上好课】2025年高考语文一轮复习知识清单.docx
2025年新高考语文复习 专题11:文言断句(解析版)-【上好课】2025年高考语文一轮复习知识清单.docx
免费
0下载
2015年高考语文试卷(安徽)(解析卷).doc
2015年高考语文试卷(安徽)(解析卷).doc
免费
0下载
2024年新高考语文资料板块八 学案76 图文转换——精准读图,转准信息.docx
2024年新高考语文资料板块八 学案76 图文转换——精准读图,转准信息.docx
免费
0下载
2025年新高考语文复习  考点巩固卷19   古代文化常识(解析版).docx
2025年新高考语文复习 考点巩固卷19 古代文化常识(解析版).docx
免费
0下载
2024年新高考语文资料专题09 名著阅读-2022年高考真题和模拟题语文分类训练(学生版).docx
2024年新高考语文资料专题09 名著阅读-2022年高考真题和模拟题语文分类训练(学生版).docx
免费
0下载
高考语文专题01 非连续文本阅读(原卷卷).docx
高考语文专题01 非连续文本阅读(原卷卷).docx
免费
0下载
2019年全国I卷高考语文试题及答案(word版).docx
2019年全国I卷高考语文试题及答案(word版).docx
免费
0下载
2012年重庆高考语文试卷及答案.doc
2012年重庆高考语文试卷及答案.doc
免费
0下载
高中2022·微专题·小练习·语文【统考版】第27练.docx
高中2022·微专题·小练习·语文【统考版】第27练.docx
免费
0下载
2023《大考卷》二轮专项分层特训卷•语文【统考版】练习22.docx
2023《大考卷》二轮专项分层特训卷•语文【统考版】练习22.docx
免费
4下载
2025届高中语文一轮复习课件20 文化常识和词语理解(共71张ppt).pptx
2025届高中语文一轮复习课件20 文化常识和词语理解(共71张ppt).pptx
免费
0下载
我的小文库
实名认证
内容提供者

提供高质量免费文档试卷下载,如果满意请告诉您身边的人,如果不满意请告诉我们,您的意见对于我们很重要,是我们不断进步的动力

阅读排行

确认删除?
回到顶部
客服号
  • 客服QQ点击这里给我发消息
QQ群
  • QQ群点击这里加入QQ群
提交所需资料详情,我们来帮找资料