高考语文复习 专题02:信息类文本信息筛选、整合、辨析-【上好课】2025年高考语文一轮复习知识清单(原卷版).docx本文件免费下载 【共24页】

高考语文复习 专题02:信息类文本信息筛选、整合、辨析-【上好课】2025年高考语文一轮复习知识清单(原卷版).docx
高考语文复习 专题02:信息类文本信息筛选、整合、辨析-【上好课】2025年高考语文一轮复习知识清单(原卷版).docx
高考语文复习 专题02:信息类文本信息筛选、整合、辨析-【上好课】2025年高考语文一轮复习知识清单(原卷版).docx
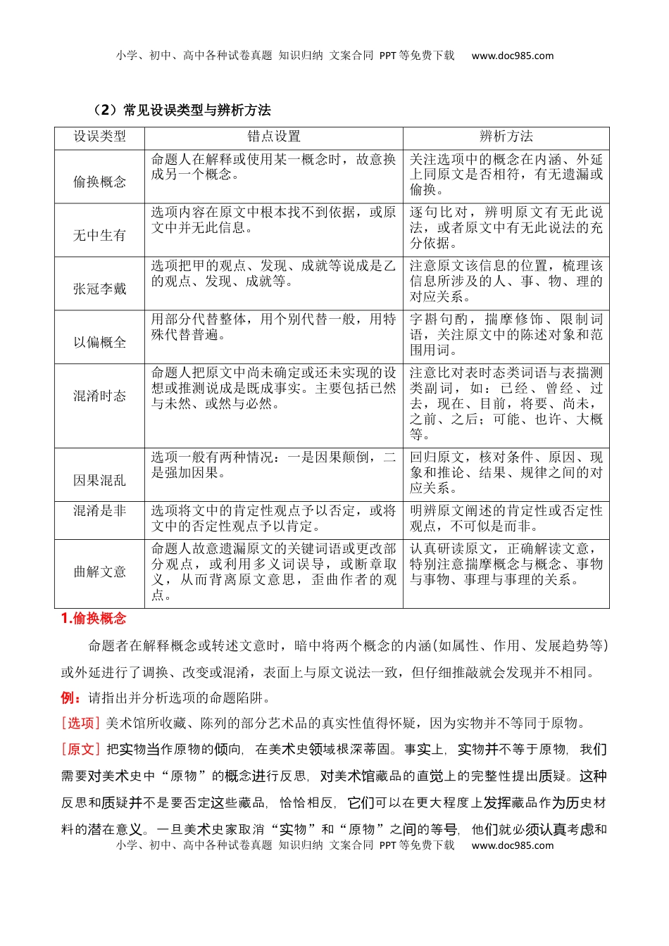
小学、初中、高中各种试卷真题知识归纳文案合同PPT等免费下载www.doc985.com小学、初中、高中各种试卷真题知识归纳文案合同PPT等免费下载www.doc985.com第一章信息文本类阅读信息、整合、辨析筛选一、考点解读筛选信息,就是在阅读过程中根据阅读目的取舍信息的思维活动,捕捉和选取那些有效的、符合阅读目的的重要的语句,体会有关语句的隐含信息,舍弃那些缺乏关联性或无关紧要的内容。整合信息,就是根据一定的阅读目的和要求,将文中相关而又分散的信息集中起来,并小学、初中、高中各种试卷真题知识归纳文案合同PPT等免费下载www.doc985.com小学、初中、高中各种试卷真题知识归纳文案合同PPT等免费下载www.doc985.com加以处理,即整理、综合、转换的过程。二、解题要领细读每个选项内容后,接着从全方位对原文的相关信息进行分析比对。信息类文本阅读的大部分选项信息跨度大、综合性强,表述语句比较长,与选项内容相关的信息往往分散在多个段落或者一个段落的不同位置。可以运用“切片比对分析法”来解答此题。即将选项拆解,切分成若干片段,逐一与分散在原文各处的相应词语、句子所在区域信息作比对,最后判断二者的说法是否吻合。三、知识储备(一)统观结构意识首先整体浏览文本,把握中心话题;然后圈画关键词句,概括材料大意;最后依据中心话题,整理出阐释中心话题的角度。力求读懂文本,关注论述类文本的核心概念、关键语句、论点、论据和论证方法,或实用类文本的事实报道或科普知识。其中材料的标题和出处有助于把握文本的中心话题甚至是作者的立场态度。(二)明辨八大陷阱命题人所设置的一个“不符合原文意思的”选项(或“不正确的一项”)中,错误信息往往是一个点或者某种关系,并非处处有错。这个错点就是命题人在转述原文意思时使用一些“手段”故意曲解的信息片段。常用的六种“手段”与常见的八种设误类型以及辨析方法如下:(1)常用设误手段设误手段删漏改凑变造具体阐释删除原文的定语、状语、补语成分,从而改变原意。只强调问题的一个方面,有意漏掉重要信息,造成断章取义。改换词语(名词、代词、副词、关联词等),导致曲解文意。随意拼凑,东拉西扯,无中生有,错位组合,使原意被扭曲。改变句子顺序或句间关系,使逻辑关系与原文不一致或不合事理。臆造出原文没有的结果、结论或事实,混淆是非。小学、初中、高中各种试卷真题知识归纳文案合同PPT等免费下载www.doc985.com小学、初中、高中各种试卷真题知识归纳文案合同PPT等免费下载www.doc985.com(2)常见设误类型与辨析方法设误类型错点设置辨析方法偷换概念命题人在解释或使用某一概念时,故意换成另一个概念。关注选项中的概念在内涵、外延上同原文是否相符,有无遗漏或偷换。无中生有选项内容在原文中根本找不到依据,或原文中并无此信息。逐句比对,辨明原文有无此说法,或者原文中有无此说法的充分依据。张冠李戴选项把甲的观点、发现、成就等说成是乙的观点、发现、成就等。注意原文该信息的位置,梳理该信息所涉及的人、事、物、理的对应关系。以偏概全用部分代替整体,用个别代替一般,用特殊代替普遍。字斟句酌,揣摩修饰、限制词语,关注原文中的陈述对象和范围用词。混淆时态命题人把原文中尚未确定或还未实现的设想或推测说成是既成事实。主要包括已然与未然、或然与必然。注意比对表时态类词语与表揣测类副词,如:已经、曾经、过去,现在、目前,将要、尚未,之前、之后;可能、也许、大概等。因果混乱选项一般有两种情况:一是因果颠倒,二是强加因果。回归原文,核对条件、原因、现象和推论、结果、规律之间的对应关系。混淆是非选项将文中的肯定性观点予以否定,或将文中的否定性观点予以肯定。明辨原文阐述的肯定性或否定性观点,不可似是而非。曲解文意命题人故意遗漏原文的关键词语或更改部分观点,或利用多义词误导,或断章取义,从而背离原文意思,歪曲作者的观点。认真研读原文,正确解读文意,特别注意揣摩概念与概念、事物与事物、事理与事理的关系。1.偷换概念命题者在解释概念或转述文意时,暗中将两个概念的内涵(如属性、作用、发展趋势等)或外延进行了调换、...

1、当您付费下载文档后,您只拥有了使用权限,并不意味着购买了版权,文档只能用于自身使用,不得用于其他商业用途(如 [转卖]进行直接盈利或[编辑后售卖]进行间接盈利)。
2、本站所有内容均由合作方或网友上传,本站不对文档的完整性、权威性及其观点立场正确性做任何保证或承诺!文档内容仅供研究参考,付费前请自行鉴别。
3、如文档内容存在违规,或者侵犯商业秘密、侵犯著作权等,请点击“违规举报”。

碎片内容

与本文档类似文档
2021-2022学年江苏省淮安市高三5月模拟检测语文试题(原卷版).docx
2021-2022学年江苏省淮安市高三5月模拟检测语文试题(原卷版).docx
免费
0下载
2024年新高考语文资料解密07 文学类文本阅读小说之艺术技巧分析(讲义)(解析版).docx
2024年新高考语文资料解密07 文学类文本阅读小说之艺术技巧分析(讲义)(解析版).docx
免费
0下载
高考语文复习 信息类文本阅读(练习)(解析版).docx
高考语文复习 信息类文本阅读(练习)(解析版).docx
免费
0下载
2024年高考语文一轮复习讲义(部编新高考版)板块10 课时85 作文书写——比天还大的事.docx
2024年高考语文一轮复习讲义(部编新高考版)板块10 课时85 作文书写——比天还大的事.docx
免费
8下载
2024年新高考语文 板块6 古诗词阅读与鉴赏 课时55 赏析语言之特点(风格)——品词析情,整体感悟.pptx
2024年新高考语文 板块6 古诗词阅读与鉴赏 课时55 赏析语言之特点(风格)——品词析情,整体感悟.pptx
免费
0下载
2024年新高考语文 专题21+读懂古代诗歌,鉴赏诗歌形象(课件)-2024年高考语文二轮复习讲练测(新教材新高考).pptx
2024年新高考语文 专题21+读懂古代诗歌,鉴赏诗歌形象(课件)-2024年高考语文二轮复习讲练测(新教材新高考).pptx
免费
0下载
新教材统编版语文2022年高中学业水平合格考试仿真模拟试卷(七)-2022年高中语文学业水平考试过关训练(新教材统编版)解析版.docx
新教材统编版语文2022年高中学业水平合格考试仿真模拟试卷(七)-2022年高中语文学业水平考试过关训练(新教材统编版)解析版.docx
免费
0下载
2023《微专题·小练习》·语文·L-1第30练.docx
2023《微专题·小练习》·语文·L-1第30练.docx
免费
24下载
2024年新高考语文资料训练任务群七 基础滚动练7 语言文字运用+文言基础双练+名篇名句默写.docx
2024年新高考语文资料训练任务群七 基础滚动练7 语言文字运用+文言基础双练+名篇名句默写.docx
免费
0下载
2025年新高考语文复习  专题11:文言断句(解析版)-【上好课】2025年高考语文一轮复习知识清单.docx
2025年新高考语文复习 专题11:文言断句(解析版)-【上好课】2025年高考语文一轮复习知识清单.docx
免费
0下载
2015年高考语文试卷(安徽)(解析卷).doc
2015年高考语文试卷(安徽)(解析卷).doc
免费
0下载
2024年新高考语文资料板块八 学案76 图文转换——精准读图,转准信息.docx
2024年新高考语文资料板块八 学案76 图文转换——精准读图,转准信息.docx
免费
0下载
2025年新高考语文复习  考点巩固卷19   古代文化常识(解析版).docx
2025年新高考语文复习 考点巩固卷19 古代文化常识(解析版).docx
免费
0下载
2024年新高考语文资料专题09 名著阅读-2022年高考真题和模拟题语文分类训练(学生版).docx
2024年新高考语文资料专题09 名著阅读-2022年高考真题和模拟题语文分类训练(学生版).docx
免费
0下载
高考语文专题01 非连续文本阅读(原卷卷).docx
高考语文专题01 非连续文本阅读(原卷卷).docx
免费
0下载
2019年全国I卷高考语文试题及答案(word版).docx
2019年全国I卷高考语文试题及答案(word版).docx
免费
0下载
2012年重庆高考语文试卷及答案.doc
2012年重庆高考语文试卷及答案.doc
免费
0下载
高中2022·微专题·小练习·语文【统考版】第27练.docx
高中2022·微专题·小练习·语文【统考版】第27练.docx
免费
0下载
2023《大考卷》二轮专项分层特训卷•语文【统考版】练习22.docx
2023《大考卷》二轮专项分层特训卷•语文【统考版】练习22.docx
免费
4下载
2025届高中语文一轮复习课件20 文化常识和词语理解(共71张ppt).pptx
2025届高中语文一轮复习课件20 文化常识和词语理解(共71张ppt).pptx
免费
0下载
我的小文库
实名认证
内容提供者

提供高质量免费文档试卷下载,如果满意请告诉您身边的人,如果不满意请告诉我们,您的意见对于我们很重要,是我们不断进步的动力

阅读排行

确认删除?
回到顶部
客服号
  • 客服QQ点击这里给我发消息
QQ群
  • QQ群点击这里加入QQ群
提交所需资料详情,我们来帮找资料