高考语文复习 专题05:信息类文本分析图表(原卷版)-【上好课】2025年高考语文一轮复习知识清单.docx本文件免费下载 【共34页】

高考语文复习 专题05:信息类文本分析图表(原卷版)-【上好课】2025年高考语文一轮复习知识清单.docx
高考语文复习 专题05:信息类文本分析图表(原卷版)-【上好课】2025年高考语文一轮复习知识清单.docx
高考语文复习 专题05:信息类文本分析图表(原卷版)-【上好课】2025年高考语文一轮复习知识清单.docx
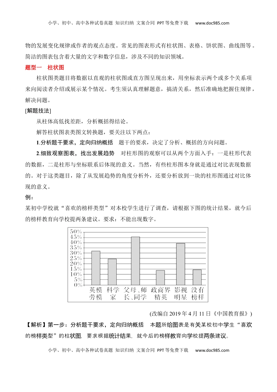
小学、初中、高中各种试卷真题知识归纳文案合同PPT等免费下载www.doc985.com小学、初中、高中各种试卷真题知识归纳文案合同PPT等免费下载www.doc985.com第一章信息文本类阅读分析表图一、图表知识回顾图表——指表示各种情况和注明各种数字的图和表的总称,如统计表、饼状图、柱状图等。表文转换涉及表格文字转换、柱形图表文字转换、曲线图表文字转换、饼式图表文字转换等。图表能够展现某种变化、进行相关比较、总结发展趋势等。它能简洁明了地反映事物的变化发展的规律。在媒体信息交流和传递中,图表是主要的表现形式,它能直观鲜明、简洁明了地反映事小学、初中、高中各种试卷真题知识归纳文案合同PPT等免费下载www.doc985.com小学、初中、高中各种试卷真题知识归纳文案合同PPT等免费下载www.doc985.com物的发展变化规律或作者的观点态度。常见的图表形式有柱状图、表格、饼状图、曲线图等。简洁的图表包含着大量的文字和数字信息,涉及不同的知识领域。题型一柱状图柱状图类题目将数据以直观的柱状图或直方图呈现出来,用坐标表示两个或多个关系项来向阅读者介绍或展示某个情况。考生须认真理解题意,搞清关系,然后准确地把握住规律,解决问题。[解题技法]从柱体高低找差距,分析概括得结论。解答柱状图表类图文转换题,要关注以下两点:1.分析题干要求,定向归纳概括题干的要求,决定了分析、概括的方向问题。2.细致观察图表,找出发展趋势对柱形图的观察可以从两个方面入手:一是柱形代表的数据,二是柱形与坐标联系后体现的意义。当然,有些柱形图本身就是通过对比表现数据的。对于这类题目,除了从发展趋势的角度分析外,还要分析放到一块的柱形图通过对比体现的意义。例:某初中学校就“喜欢的榜样类型”对本校学生进行了调查,请根据下图的统计结果,就今后的榜样教育向学校提两条建议。要求:不能出现数字。(改编自2019年4月11日《中国教育报》)【解析】第一步:分析题干要求,定向归纳概括本所表是有某校初中生题给图关学“喜欢的榜型样类”的柱,要求根据果,就今后的榜育向校提建。状图统计结样教学两条议小学、初中、高中各种试卷真题知识归纳文案合同PPT等免费下载www.doc985.com小学、初中、高中各种试卷真题知识归纳文案合同PPT等免费下载www.doc985.com第二步:观察图表,找出趋势根据表果可知,生所喜的榜型图统计结学欢样类“父母、师、同长学”“影明星视”“英模模劳”“科家学”“政商界精英”的比例均不足50%,且依次少;有近减15%的生学“有榜没样”。其中以“父母、、同师长学”等身人榜的边为样学生所占比例最高,一象需要鼓;以这现励“英模模劳”榜的生少于以为样学“影明星视”为榜的生,明样学这说“英模模劳”等杰出人物的事迹需多宣,以大影,以还传扩响对“影视明星”榜的生需要加以正面引;为样学则导对“有榜没样”的生群体要加以注。取其学关选中向校提出建即可。两条学议【答案】①鼓励学生以父母、师长、同学等“身边人”为榜样。②多宣传英“模劳模”等杰出人物的事迹。③对崇拜“影视明星”的学生要正面引导。④关注榜样缺失的学生群体。题型二表格类表格类题将相关数据以表格的形式列出,做题时要认真研读出它的规律,依题目要求用文字准确地把规律表述出来。[解题技法]解答表格类表文转换题,要注重以下两个方面:1.读懂表格表格由表头和具体数据组成,读懂表格,就要把握表头的实际意义和数据体现的特点等。2.分析数据分析表格中的具体数据,首先要关注不同数据所代表的类别;其次要注重数据间的比较,尤其要注重比较最大值与最小值,看其具体的差别,思考数据反映出的问题或事物趋向。例:有研究者对200多位作家发表处女作和代表作的年龄两个方面进行了统计。比较图表中两组数据,从作家渐至成熟的角度归纳出一个结论。年龄人数作品20岁前21~25岁26~30岁31~35岁36~40岁41~45岁处女作72人95人36人7人代表作8人31人96人50人25人【解析】第一步:读懂表格一是此表的是统计200多位作家表女作和代表作的年,发处龄小学、初中、高中各种试卷真题知识归纳文案合同PPT等免费下载www.doc985.com小学、初中、高中各种试卷真题知识归纳...

1、当您付费下载文档后,您只拥有了使用权限,并不意味着购买了版权,文档只能用于自身使用,不得用于其他商业用途(如 [转卖]进行直接盈利或[编辑后售卖]进行间接盈利)。
2、本站所有内容均由合作方或网友上传,本站不对文档的完整性、权威性及其观点立场正确性做任何保证或承诺!文档内容仅供研究参考,付费前请自行鉴别。
3、如文档内容存在违规,或者侵犯商业秘密、侵犯著作权等,请点击“违规举报”。

碎片内容

与本文档类似文档
2021-2022学年江苏省淮安市高三5月模拟检测语文试题(原卷版).docx
2021-2022学年江苏省淮安市高三5月模拟检测语文试题(原卷版).docx
免费
0下载
2024年新高考语文资料解密07 文学类文本阅读小说之艺术技巧分析(讲义)(解析版).docx
2024年新高考语文资料解密07 文学类文本阅读小说之艺术技巧分析(讲义)(解析版).docx
免费
0下载
高考语文复习 信息类文本阅读(练习)(解析版).docx
高考语文复习 信息类文本阅读(练习)(解析版).docx
免费
0下载
2024年高考语文一轮复习讲义(部编新高考版)板块10 课时85 作文书写——比天还大的事.docx
2024年高考语文一轮复习讲义(部编新高考版)板块10 课时85 作文书写——比天还大的事.docx
免费
8下载
2024年新高考语文 板块6 古诗词阅读与鉴赏 课时55 赏析语言之特点(风格)——品词析情,整体感悟.pptx
2024年新高考语文 板块6 古诗词阅读与鉴赏 课时55 赏析语言之特点(风格)——品词析情,整体感悟.pptx
免费
0下载
2024年新高考语文 专题21+读懂古代诗歌,鉴赏诗歌形象(课件)-2024年高考语文二轮复习讲练测(新教材新高考).pptx
2024年新高考语文 专题21+读懂古代诗歌,鉴赏诗歌形象(课件)-2024年高考语文二轮复习讲练测(新教材新高考).pptx
免费
0下载
新教材统编版语文2022年高中学业水平合格考试仿真模拟试卷(七)-2022年高中语文学业水平考试过关训练(新教材统编版)解析版.docx
新教材统编版语文2022年高中学业水平合格考试仿真模拟试卷(七)-2022年高中语文学业水平考试过关训练(新教材统编版)解析版.docx
免费
0下载
2023《微专题·小练习》·语文·L-1第30练.docx
2023《微专题·小练习》·语文·L-1第30练.docx
免费
24下载
2024年新高考语文资料训练任务群七 基础滚动练7 语言文字运用+文言基础双练+名篇名句默写.docx
2024年新高考语文资料训练任务群七 基础滚动练7 语言文字运用+文言基础双练+名篇名句默写.docx
免费
0下载
2025年新高考语文复习  专题11:文言断句(解析版)-【上好课】2025年高考语文一轮复习知识清单.docx
2025年新高考语文复习 专题11:文言断句(解析版)-【上好课】2025年高考语文一轮复习知识清单.docx
免费
0下载
2015年高考语文试卷(安徽)(解析卷).doc
2015年高考语文试卷(安徽)(解析卷).doc
免费
0下载
2024年新高考语文资料板块八 学案76 图文转换——精准读图,转准信息.docx
2024年新高考语文资料板块八 学案76 图文转换——精准读图,转准信息.docx
免费
0下载
2025年新高考语文复习  考点巩固卷19   古代文化常识(解析版).docx
2025年新高考语文复习 考点巩固卷19 古代文化常识(解析版).docx
免费
0下载
2024年新高考语文资料专题09 名著阅读-2022年高考真题和模拟题语文分类训练(学生版).docx
2024年新高考语文资料专题09 名著阅读-2022年高考真题和模拟题语文分类训练(学生版).docx
免费
0下载
高考语文专题01 非连续文本阅读(原卷卷).docx
高考语文专题01 非连续文本阅读(原卷卷).docx
免费
0下载
2019年全国I卷高考语文试题及答案(word版).docx
2019年全国I卷高考语文试题及答案(word版).docx
免费
0下载
2012年重庆高考语文试卷及答案.doc
2012年重庆高考语文试卷及答案.doc
免费
0下载
高中2022·微专题·小练习·语文【统考版】第27练.docx
高中2022·微专题·小练习·语文【统考版】第27练.docx
免费
0下载
2023《大考卷》二轮专项分层特训卷•语文【统考版】练习22.docx
2023《大考卷》二轮专项分层特训卷•语文【统考版】练习22.docx
免费
4下载
2025届高中语文一轮复习课件20 文化常识和词语理解(共71张ppt).pptx
2025届高中语文一轮复习课件20 文化常识和词语理解(共71张ppt).pptx
免费
0下载
我的小文库
实名认证
内容提供者

提供高质量免费文档试卷下载,如果满意请告诉您身边的人,如果不满意请告诉我们,您的意见对于我们很重要,是我们不断进步的动力

阅读排行

确认删除?
回到顶部
客服号
  • 客服QQ点击这里给我发消息
QQ群
  • QQ群点击这里加入QQ群
提交所需资料详情,我们来帮找资料