高考语文复习 板块五 学案53 精准概括文意(简答题)——精准定位,分层提取 (1).docx本文件免费下载 【共19页】

高考语文复习 板块五 学案53 精准概括文意(简答题)——精准定位,分层提取 (1).docx
高考语文复习 板块五 学案53 精准概括文意(简答题)——精准定位,分层提取 (1).docx
高考语文复习 板块五 学案53 精准概括文意(简答题)——精准定位,分层提取 (1).docx
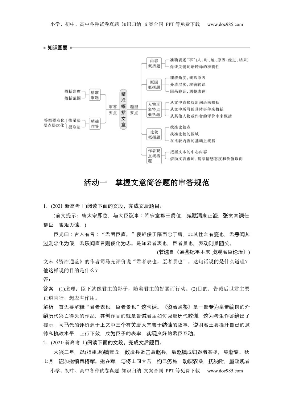
小学、初中、高中各种试卷真题知识归纳文案合同PPT等免费下载www.doc985.com小学、初中、高中各种试卷真题知识归纳文案合同PPT等免费下载www.doc985.com学案53精准概括文意(简答题)——精准定位,分层提取复习任务1.在读懂原文的基础上能够对文本内容进行筛选、分析、概括。2.掌握文意简答题的审答规范和题型要点。考情微观年份卷别提问方式设题角度命题特点2023新高考Ⅰ卷子鲋用以批驳韩非的事实依据是什么?(3分)概括内容要点①考查内容重在事件和人物行为原因、人物性格特点。②涉及的区间文字很少,很集中。③只要求简单理解概括文意,不要求深入分析。④题型以分析原因为主。⑤答案要求精练、全面。新高考Ⅱ卷材料二中,李靖认为淝水之战苻坚失败的原因有哪些?(3分)概括事件原因2022新高考Ⅰ卷孟尝君前往赵国、燕国借兵救魏,所采用的游说策略有什么不同?请简要概括。(3分)比较事件不同新高考Ⅱ卷《后汉书·吴汉传》用孔子的“刚毅木讷近仁”一语来赞誉吴汉,请简要概述吴汉的刚毅与木讷之处。(3分)概括人物特点2021新高考Ⅰ卷文末《资治通鉴》的作者司马光评价说“君者表也,臣者景也”,这句话说的是什么道理?他这样说的目的是什么?(3分)理解作者观点新高考Ⅱ卷文中说到“边境之间,稍得休息”,具体原因是什么?请简要说明。(3分)概括事件原因2020新高考Ⅰ卷孙奇逢等为什么倡议凑集金钱救助左光斗?救助成功没有?请简要说明。(3分)概括人物行为原因、结果新高考Ⅱ卷海瑞在向明世宗上疏前,为什么要事先“市一棺,诀妻子”?请简要说明。(3分)概括人物行为原因小学、初中、高中各种试卷真题知识归纳文案合同PPT等免费下载www.doc985.com小学、初中、高中各种试卷真题知识归纳文案合同PPT等免费下载www.doc985.com活动一掌握文意简答题的审答规范1.(2021·新高考Ⅰ)阅读下面的文段,完成文后题目。(前文提示:唐太宗即位,大臣事:降宗室郡王爵位,廉止,玄素任与议减赋清盗张谏群臣,裴矩力。谏)臣光曰:古人有言:“君明臣直。”裴矩佞于隋而忠于唐,非其性之有也,君其变恶闻忠化佞,君直言佞化忠。是知君者表也,臣者景也,表景矣。过则为乐闻则为动则随(自《通事本末节选鉴纪·君臣治》贞观论)文末《资治通鉴》的作者司马光评价说“君者表也,臣者景也”,这句话说的是什么道理?他这样说的目的是什么?答:________________________________________________________________________答案(1)道理:臣下就像君主的影子,随着君主的好恶而行动。(2)目的:告诫后世君主要正道直行,起表率作用。解析首先要解释“君者表也,臣者景也”句。《治通》是一部皇帝撰的介这话资鉴专为编代亡得失的作品,其作目的就是告君主如何吸取代,考生作答出了绍历兴创诫历教训这为给提示。司光的价源于上文中三有唐太宗善于的故事,明君王要提升自己的道马评个关纳谏说德和政水平,上行下效,成臣子的表率,良好的君臣互。执为实现动2.(2021·新高考Ⅱ)阅读下面的文段,完成文后题目。大三年,逖兴(指祖逖)雍丘,遣兵邀后兵,后戍逖者甚多,境蹙。秋镇数击赵赵镇归渐七月,加逖西。逖在,士同甘苦,己施,桑,附,疏者诏镇将军军与将约务劝课农抚纳虽贱小学、初中、高中各种试卷真题知识归纳文案合同PPT等免费下载www.doc985.com小学、初中、高中各种试卷真题知识归纳文案合同PPT等免费下载www.doc985.com皆以恩。逖兵谷,取河北之。后王勒患之,乃下幽州逖修祖、父墓,置守结礼练积为计赵为二家,因逖,求通使及互市。逖不,而听其互市,收利十倍。禁不使侵暴后冢与书报书诸将之民。境之,稍得休息。赵边间(自《通事本末节选鉴纪·祖逖北伐》)文中说到“边境之间,稍得休息”,具体原因是什么?请简要说明。答:________________________________________________________________________答案①祖逖多次拦击后赵军队取胜,使得后赵疆土缩小,后赵王石勒不得不向祖逖示好,要求通使及互市;②祖逖没有阻止民间互相贸易,并约束将领们不要侵犯后赵百姓,使得两国边境稍微得到了休养生息。解析境得到安宁的原因:两国边暂时①“大三年,逖雍丘,遣兵邀后兵,后兴镇数击赵赵戍逖者甚多...

1、当您付费下载文档后,您只拥有了使用权限,并不意味着购买了版权,文档只能用于自身使用,不得用于其他商业用途(如 [转卖]进行直接盈利或[编辑后售卖]进行间接盈利)。
2、本站所有内容均由合作方或网友上传,本站不对文档的完整性、权威性及其观点立场正确性做任何保证或承诺!文档内容仅供研究参考,付费前请自行鉴别。
3、如文档内容存在违规,或者侵犯商业秘密、侵犯著作权等,请点击“违规举报”。

碎片内容

与本文档类似文档
2010年上海高考语文真题试卷(PDF版).pdf
2010年上海高考语文真题试卷(PDF版).pdf
免费
5下载
2025年新高考语文复习  考点06 脉络结构、建议启示与文本特征-备战2025年高考语文一轮复习考点帮(新高考通用)(原卷版).docx
2025年新高考语文复习 考点06 脉络结构、建议启示与文本特征-备战2025年高考语文一轮复习考点帮(新高考通用)(原卷版).docx
免费
0下载
高考语文复习 考点26文言翻译-备战2025年高考语文一轮复习考点帮(新高考通用)(原卷版).docx
高考语文复习 考点26文言翻译-备战2025年高考语文一轮复习考点帮(新高考通用)(原卷版).docx
免费
0下载
第01讲+必修上《劝学》、《师说》一轮复习(课件)-【上好课】2025年高考语文一轮复习讲练测(新教材新高考).pptx
第01讲+必修上《劝学》、《师说》一轮复习(课件)-【上好课】2025年高考语文一轮复习讲练测(新教材新高考).pptx
免费
0下载
高考语文复习 2025届高中语文一轮复习学案1: 《劝学》《师说》(含答案).docx
高考语文复习 2025届高中语文一轮复习学案1: 《劝学》《师说》(含答案).docx
免费
0下载
卷4-备战2022年高考语文【名校地市好题必刷】全真模拟卷(新高考专用)·第一辑(解析版).docx
卷4-备战2022年高考语文【名校地市好题必刷】全真模拟卷(新高考专用)·第一辑(解析版).docx
免费
29下载
高考语文一轮复习讲义(新教材)第1部分 语言策略与技能 课时13 掌握修辞手法,赏析句式效果——找全“不同”,定准角度.docx
高考语文一轮复习讲义(新教材)第1部分 语言策略与技能 课时13 掌握修辞手法,赏析句式效果——找全“不同”,定准角度.docx
免费
12下载
高中2023《微专题·小练习》·语文·L-1第2练.docx
高中2023《微专题·小练习》·语文·L-1第2练.docx
免费
0下载
2002年四川高考语文真题及答案.doc
2002年四川高考语文真题及答案.doc
免费
15下载
高考语文复习 人民日报2024年8月经典金句、时事热点评论精选与解析-备战2025年高考语文写作之素材聚宝盆(全国通用).docx
高考语文复习 人民日报2024年8月经典金句、时事热点评论精选与解析-备战2025年高考语文写作之素材聚宝盆(全国通用).docx
免费
0下载
2024年新高考语文资料小说阅读综合测试(原卷版)-2024年高考语文二轮复习讲练测(新教材新高考).docx
2024年新高考语文资料小说阅读综合测试(原卷版)-2024年高考语文二轮复习讲练测(新教材新高考).docx
免费
0下载
2025年新高考语文复习  复习任务群四   任务二 学案17 归纳原因和总结启示 (1).docx
2025年新高考语文复习 复习任务群四 任务二 学案17 归纳原因和总结启示 (1).docx
免费
0下载
2024年新高考语文资料专题02 标点符号题型归类-2024年高考语文二轮热点题型归纳与变式演练(新高考专用)(解析版).docx
2024年新高考语文资料专题02 标点符号题型归类-2024年高考语文二轮热点题型归纳与变式演练(新高考专用)(解析版).docx
免费
0下载
2024年高考语文试卷(新课标Ⅱ卷)(空白卷) (7).docx
2024年高考语文试卷(新课标Ⅱ卷)(空白卷) (7).docx
免费
0下载
2020年全国统一高考语文试卷(新课标Ⅱ)(解析版).doc
2020年全国统一高考语文试卷(新课标Ⅱ)(解析版).doc
免费
0下载
2024年高考语文一轮复习讲义(部编新高考版)板块五 学案32 《屈原列传》《苏武传》.docx
2024年高考语文一轮复习讲义(部编新高考版)板块五 学案32 《屈原列传》《苏武传》.docx
免费
14下载
高中2024版考评特训卷·语文【新教材】专项练6.docx
高中2024版考评特训卷·语文【新教材】专项练6.docx
免费
0下载
2004年高考语文真题(湖北自主命题).doc
2004年高考语文真题(湖北自主命题).doc
免费
14下载
2024年高考语文一轮复习讲义(部编新高考版)复习任务四 赏析环境描写.doc
2024年高考语文一轮复习讲义(部编新高考版)复习任务四 赏析环境描写.doc
免费
6下载
2008年浙江省高考语文(含解析版) word文档.docx
2008年浙江省高考语文(含解析版) word文档.docx
免费
20下载
我的小文库
实名认证
内容提供者

提供高质量免费文档试卷下载,如果满意请告诉您身边的人,如果不满意请告诉我们,您的意见对于我们很重要,是我们不断进步的动力

阅读排行

确认删除?
回到顶部
客服号
  • 客服QQ点击这里给我发消息
QQ群
  • QQ群点击这里加入QQ群
提交所需资料详情,我们来帮找资料