高考语文复习 板块八 学案69 正确使用成语——识义记形,义境相符 (1).docx本文件免费下载 【共22页】

高考语文复习 板块八 学案69 正确使用成语——识义记形,义境相符 (1).docx
高考语文复习 板块八 学案69 正确使用成语——识义记形,义境相符 (1).docx
高考语文复习 板块八 学案69 正确使用成语——识义记形,义境相符 (1).docx
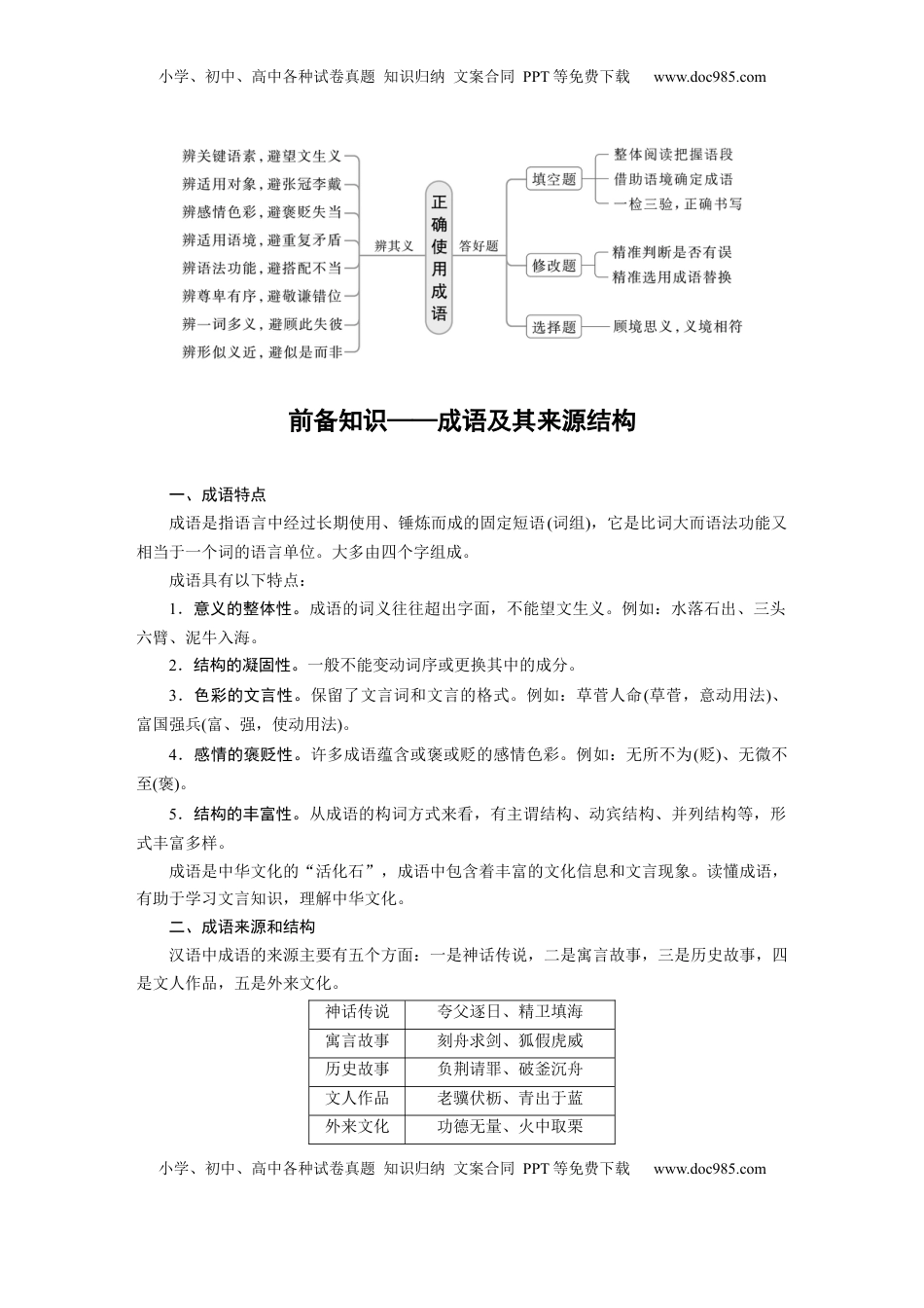
小学、初中、高中各种试卷真题知识归纳文案合同PPT等免费下载www.doc985.com小学、初中、高中各种试卷真题知识归纳文案合同PPT等免费下载www.doc985.com学案69正确使用成语——识义记形,义境相符复习任务1.准确理解成语,规避使用过程中的常见误区。2.掌握成语填空题等题型的做题方法。考情微观年份卷别所考成语考查题型命题特点2023新高考Ⅰ卷望其项背成语使用修改(主观题)①成语是新高考卷的必考点。②所考成语大都是常见常用易错的成语,尤其是近义成语。③放在大的语段情境中考查,填写的难度在于要结合文段的具体语境。④值得注意的是,2022年由选择题改为主观填空题的题型变化,标志着考查重点由过去的近义成语辨析转向常见常用成语的积累运用,答案拟制难度加大。⑤2023年新高考Ⅰ卷成语题是与病句修改放在一起考查的,这一动向值得关注。新高考Ⅱ卷(示例)无计可施/一筹莫展赞不绝口/叹为观止成语填空(主观题)2022新高考Ⅰ卷(示例)不解之缘秘而不宣在所难免成语填空(主观题)新高考Ⅱ卷(示例)引人入胜循循善诱热火朝天成语填空(主观题)2021新高考Ⅰ卷交相辉映—相互映衬喧闹无比—热闹非凡络绎不绝—连绵不断原汁原味—汁醇味正成语选择填空题(选恰当的一项)新高考Ⅱ卷望而却步—踌躇不前不可低估—不胜枚举不言而喻—心照不宣寥寥无几—极其稀缺成语选择填空题(选恰当的一项)2020新高考Ⅱ卷喜闻乐见老少皆宜炉火纯青不一而足成语使用不当(选择题)小学、初中、高中各种试卷真题知识归纳文案合同PPT等免费下载www.doc985.com小学、初中、高中各种试卷真题知识归纳文案合同PPT等免费下载www.doc985.com前备知识——成语及其来源结构一、成语特点成语是指语言中经过长期使用、锤炼而成的固定短语(词组),它是比词大而语法功能又相当于一个词的语言单位。大多由四个字组成。成语具有以下特点:1.意义的整体性。成语的词义往往超出字面,不能望文生义。例如:水落石出、三头六臂、泥牛入海。2.结构的凝固性。一般不能变动词序或更换其中的成分。3.色彩的文言性。保留了文言词和文言的格式。例如:草菅人命(草菅,意动用法)、富国强兵(富、强,使动用法)。4.感情的褒贬性。许多成语蕴含或褒或贬的感情色彩。例如:无所不为(贬)、无微不至(褒)。5.结构的丰富性。从成语的构词方式来看,有主谓结构、动宾结构、并列结构等,形式丰富多样。成语是中华文化的“活化石”,成语中包含着丰富的文化信息和文言现象。读懂成语,有助于学习文言知识,理解中华文化。二、成语来源和结构汉语中成语的来源主要有五个方面:一是神话传说,二是寓言故事,三是历史故事,四是文人作品,五是外来文化。神话传说夸父逐日、精卫填海寓言故事刻舟求剑、狐假虎威历史故事负荆请罪、破釜沉舟文人作品老骥伏枥、青出于蓝外来文化功德无量、火中取栗小学、初中、高中各种试卷真题知识归纳文案合同PPT等免费下载www.doc985.com小学、初中、高中各种试卷真题知识归纳文案合同PPT等免费下载www.doc985.com成语的内部构造比较复杂。从它的结构关系来看,有主谓关系、并列关系、动宾关系、偏正关系、补充关系等。主谓关系人定胜天、脚踏实地并列关系情投意合、三番五次动宾关系平分秋色、大显身手偏正关系世外桃源、一盘散沙补充关系轻于鸿毛、遗臭万年理解小练按照成语的来源和结构两种不同的分类标准,梳理下列成语。三茅不下上兵朝三暮四顾庐耻问纸谈上添花想入非非中流砥柱天衣无锦缝痛改前非无不循蹈矩恨不成战胜规铁钢(1)来源:神话传说寓言故事历史故事文人作品外来文化(2)结构:主谓关系并列关系动宾关系偏正关系补充关系答案(1)来源:神话传说天衣无缝寓言故事朝三暮四历史故事三顾茅庐、纸上谈兵文人作品不耻下问、锦上添花、中流砥柱、痛改前非、战无不胜、循规蹈矩、恨铁不成钢外来文化想入非非小学、初中、高中各种试卷真题知识归纳文案合同PPT等免费下载www.doc985.com小学、初中、高中各种试卷真题知识归纳文案合同PPT等免费下载www.doc985.com(2)结构:主谓关系想入非非、天衣无缝并列关系朝三暮四、循规蹈矩动宾关系三顾茅庐、痛改前非偏正关系不耻下问、纸上谈兵、锦上添花、中流砥柱补...

1、当您付费下载文档后,您只拥有了使用权限,并不意味着购买了版权,文档只能用于自身使用,不得用于其他商业用途(如 [转卖]进行直接盈利或[编辑后售卖]进行间接盈利)。
2、本站所有内容均由合作方或网友上传,本站不对文档的完整性、权威性及其观点立场正确性做任何保证或承诺!文档内容仅供研究参考,付费前请自行鉴别。
3、如文档内容存在违规,或者侵犯商业秘密、侵犯著作权等,请点击“违规举报”。

碎片内容

与本文档类似文档
2021年高考语文真题(浙江自主命题)(解析版).doc
2021年高考语文真题(浙江自主命题)(解析版).doc
免费
12下载
高考语文复习 第01讲 词语的使用(讲义)(原卷版).docx
高考语文复习 第01讲 词语的使用(讲义)(原卷版).docx
免费
0下载
2013年高考语文试卷(北京)(解析卷).doc
2013年高考语文试卷(北京)(解析卷).doc
免费
0下载
高考语文复习 第08讲 选必《过秦论》《五代史伶官传序》一轮复习(讲义)(原卷版).docx
高考语文复习 第08讲 选必《过秦论》《五代史伶官传序》一轮复习(讲义)(原卷版).docx
免费
0下载
2020-2021学年上海市浦东新区高三(上)期末语文试卷(一模).doc
2020-2021学年上海市浦东新区高三(上)期末语文试卷(一模).doc
免费
0下载
高考语文复习 板块五 对点练案22 精准概述文意(选择题).docx
高考语文复习 板块五 对点练案22 精准概述文意(选择题).docx
免费
0下载
2018年全国统一高考语文试卷(新课标ⅱ)(含解析版).doc
2018年全国统一高考语文试卷(新课标ⅱ)(含解析版).doc
免费
1下载
2024年新高考语文资料重难点01 现代文阅读I之文本信息的筛选与整合(解析版)(1).docx
2024年新高考语文资料重难点01 现代文阅读I之文本信息的筛选与整合(解析版)(1).docx
免费
0下载
2024年新高考语文资料解密07 文学类文本阅读小说之艺术技巧分析(分层训练)(解析版).docx
2024年新高考语文资料解密07 文学类文本阅读小说之艺术技巧分析(分层训练)(解析版).docx
免费
0下载
高考语文复习 板块六 学案55 研练两年高考真题——吃透精髓,把握方向 (1).docx
高考语文复习 板块六 学案55 研练两年高考真题——吃透精髓,把握方向 (1).docx
免费
0下载
2024年新高考语文资料训练任务群六 对点练案3 精准补写句子.docx
2024年新高考语文资料训练任务群六 对点练案3 精准补写句子.docx
免费
0下载
高中2024版《微专题》·语文·新高考第3练.docx
高中2024版《微专题》·语文·新高考第3练.docx
免费
0下载
2023《大考卷》二轮专项分层特训卷·语文【新教材】1.2.4.docx
2023《大考卷》二轮专项分层特训卷·语文【新教材】1.2.4.docx
免费
20下载
2025年新高考语文复习  综合测试02 识记默写(高考默写题训练)-备战2025年高考语文一轮复习考点帮(北京专用)(原卷版).docx
2025年新高考语文复习 综合测试02 识记默写(高考默写题训练)-备战2025年高考语文一轮复习考点帮(北京专用)(原卷版).docx
免费
0下载
高考语文复习 专题14:母题作文素材二:文化自信,文化传承(解析版)-【上好课】2025年高考语文一轮复习知识清单.docx
高考语文复习 专题14:母题作文素材二:文化自信,文化传承(解析版)-【上好课】2025年高考语文一轮复习知识清单.docx
免费
0下载
精品解析:2024届上海市闵行区高三一模语文试题(解析版).docx
精品解析:2024届上海市闵行区高三一模语文试题(解析版).docx
免费
0下载
2024年高考语文一轮复习讲义(部编新高考版)知识清单七 古代文化常识分类助记.doc
2024年高考语文一轮复习讲义(部编新高考版)知识清单七 古代文化常识分类助记.doc
免费
9下载
2024年新高考语文资料板块6 对点练案34 比较鉴赏.docx
2024年新高考语文资料板块6 对点练案34 比较鉴赏.docx
免费
0下载
【免费下载】湖南2018年高考语文真题(新课标Ⅰ)(原卷版).doc
【免费下载】湖南2018年高考语文真题(新课标Ⅰ)(原卷版).doc
免费
0下载
高考语文复习 第26篇  《归园田居》(其一)(解析版).docx
高考语文复习 第26篇 《归园田居》(其一)(解析版).docx
免费
0下载
我的小文库
实名认证
内容提供者

提供高质量免费文档试卷下载,如果满意请告诉您身边的人,如果不满意请告诉我们,您的意见对于我们很重要,是我们不断进步的动力

阅读排行

确认删除?
回到顶部
客服号
  • 客服QQ点击这里给我发消息
QQ群
  • QQ群点击这里加入QQ群
提交所需资料详情,我们来帮找资料