高考语文复习 板块八 学案73 正确使用标点符号——理解语意,掌握用法 (1).docx本文件免费下载 【共22页】

高考语文复习 板块八 学案73 正确使用标点符号——理解语意,掌握用法 (1).docx
高考语文复习 板块八 学案73 正确使用标点符号——理解语意,掌握用法 (1).docx
高考语文复习 板块八 学案73 正确使用标点符号——理解语意,掌握用法 (1).docx
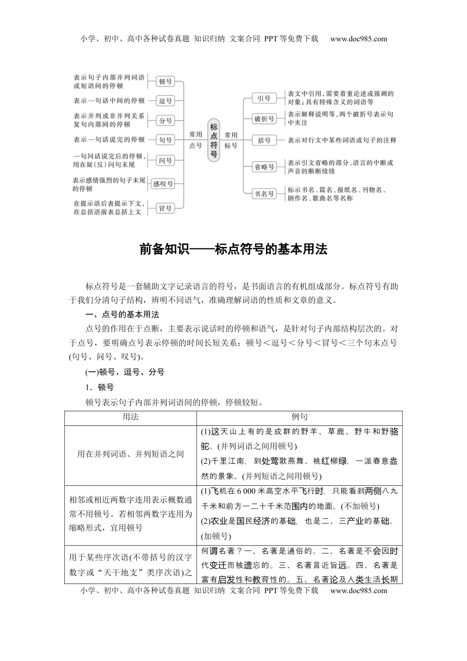
小学、初中、高中各种试卷真题知识归纳文案合同PPT等免费下载www.doc985.com小学、初中、高中各种试卷真题知识归纳文案合同PPT等免费下载www.doc985.com学案73正确使用标点符号——理解语意,掌握用法复习任务1.掌握常见常用的标点符号的基本用法和作用。2.能够结合语境,分析标点符号的修辞作用。考情微观年份卷别提问方式所考标点命题特点2023新高考Ⅰ卷对文学作品来说,标点标示的停顿,有时很有表现力。文中有两处画横线部分,请任选一处,分析其中的逗号是怎样增强表现力的。(4分)逗号①从考查频率来看,标点属于轮考点。②从命题内容来看,以考标号为主,兼及点号;以考标点的作用为主;与教材关联密切。③从命题形式来看,与其他考点综合考查,可采用单选题型,也可采用主观题型。④值得关注的是2023年新高考Ⅰ卷的标点题,已由考查标点的基本用法和作用转向标点的修辞作用,标志着对标点的考查越来越深入。2022全国甲卷文中多处用了引号,下列四处引号中用法和其他三处不同的一项是(3分)引号2020新高考Ⅰ卷下列各句中的破折号,和文中破折号作用相同的一项是(3分)破折号全国Ⅰ卷下列各句中的破折号,和文中破折号作用相同的一项是(3分)破折号2019全国Ⅱ卷下列各句中的引号和文中“长跪不起”的引号,作用相同的一项是(3分)引号小学、初中、高中各种试卷真题知识归纳文案合同PPT等免费下载www.doc985.com小学、初中、高中各种试卷真题知识归纳文案合同PPT等免费下载www.doc985.com前备知识——标点符号的基本用法标点符号是一套辅助文字记录语言的符号,是书面语言的有机组成部分。标点符号有助于我们分清句子结构,辨明不同语气,准确理解词语的性质和文章的意义。一、点号的基本用法点号的作用在于点断,主要表示说话时的停顿和语气,是针对句子内部结构层次的。对于点号,要明确点号表示停顿的时间长短关系:顿号<逗号<分号<冒号<三个句末点号(句号、问号、叹号)。(一)顿号、逗号、分号1.顿号顿号表示句子内部并列词语间的停顿,停顿较短。用法例句用在并列词语、并列短语之间(1)天山上有的是成群的野羊、草鹿、野牛和野这骆。驼(并列词语之间用顿号)(2)千里江南,到歌燕舞、桃柳,一派春意盎处莺红绿然的景象。(并列短语之间用顿号)相邻或相近两数字连用表示概数通常不用顿号。若相邻两数字连用为缩略形式,宜用顿号(1)机在飞6000米高空水平行,只能看到八九飞时两侧千米和前方一二十千米范的地面。围内(不加顿号)(2)是民的基,也是二、三的基。农业国经济础产业础(加顿号)用于某些序次语(不带括号的汉字数字或“天干地支”类序次语)之何名著?一、名著是通俗的。二、名著是不因谓会时代而被忘的。三、名著言近旨。四、名著是变迁遗远富有性和育性的。五、名著及人生活期启发教论类长小学、初中、高中各种试卷真题知识归纳文案合同PPT等免费下载www.doc985.com小学、初中、高中各种试卷真题知识归纳文案合同PPT等免费下载www.doc985.com后,表示序次语与正文的分隔而未的。悬决问题标有引号的并列成分之间、标有书名号的并列成分之间通常不用顿号。若有其他成分插在并列的引号之间或并列的书名号之间(如引号或书名号之后还有括注),宜用顿号(1)“日”“月”成构“明”字。(不加顿号)(2)《》《三演》《西游》《水》,红楼梦国义记浒传是我篇小的四大名著。国长说(不加顿号)(3)李白的“白三千丈发”(《秋浦歌》)、“朝如暮青丝成雪”(《酒》将进)都是炙人口的句。脍诗(加顿号)2.逗号逗号表示一句话中间的停顿,停顿的时间比顿号要长一点。用逗号表停顿,主要有以下情况:用法例句句子内部主语与谓语之间如需停顿,用逗号我看得的星星,大多是恒星。们见绝数句子内部动词与宾语之间如需停顿,用逗号看到,科需要一人出生应该学个贡献毕的精力。句子内部状语后面如需停顿,用逗号于城市,他不陌生。对这个并复句内各分句之间的停顿,除了有时要用分号外,都要用逗号据州林有一百多,我到的不说苏园处过十多。过处3.分号分号表示复句内部并列关系分句之间的停顿,以及非并列关系的多重复句中第一层分句之间的停顿。用法例句复句内部并列分句(尤其当分句内部还有逗号时)...

1、当您付费下载文档后,您只拥有了使用权限,并不意味着购买了版权,文档只能用于自身使用,不得用于其他商业用途(如 [转卖]进行直接盈利或[编辑后售卖]进行间接盈利)。
2、本站所有内容均由合作方或网友上传,本站不对文档的完整性、权威性及其观点立场正确性做任何保证或承诺!文档内容仅供研究参考,付费前请自行鉴别。
3、如文档内容存在违规,或者侵犯商业秘密、侵犯著作权等,请点击“违规举报”。

碎片内容

与本文档类似文档
2021年高考语文真题(浙江自主命题)(解析版).doc
2021年高考语文真题(浙江自主命题)(解析版).doc
免费
12下载
高考语文复习 第01讲 词语的使用(讲义)(原卷版).docx
高考语文复习 第01讲 词语的使用(讲义)(原卷版).docx
免费
0下载
2013年高考语文试卷(北京)(解析卷).doc
2013年高考语文试卷(北京)(解析卷).doc
免费
0下载
高考语文复习 第08讲 选必《过秦论》《五代史伶官传序》一轮复习(讲义)(原卷版).docx
高考语文复习 第08讲 选必《过秦论》《五代史伶官传序》一轮复习(讲义)(原卷版).docx
免费
0下载
2020-2021学年上海市浦东新区高三(上)期末语文试卷(一模).doc
2020-2021学年上海市浦东新区高三(上)期末语文试卷(一模).doc
免费
0下载
高考语文复习 板块五 对点练案22 精准概述文意(选择题).docx
高考语文复习 板块五 对点练案22 精准概述文意(选择题).docx
免费
0下载
2018年全国统一高考语文试卷(新课标ⅱ)(含解析版).doc
2018年全国统一高考语文试卷(新课标ⅱ)(含解析版).doc
免费
1下载
2024年新高考语文资料重难点01 现代文阅读I之文本信息的筛选与整合(解析版)(1).docx
2024年新高考语文资料重难点01 现代文阅读I之文本信息的筛选与整合(解析版)(1).docx
免费
0下载
2024年新高考语文资料解密07 文学类文本阅读小说之艺术技巧分析(分层训练)(解析版).docx
2024年新高考语文资料解密07 文学类文本阅读小说之艺术技巧分析(分层训练)(解析版).docx
免费
0下载
高考语文复习 板块六 学案55 研练两年高考真题——吃透精髓,把握方向 (1).docx
高考语文复习 板块六 学案55 研练两年高考真题——吃透精髓,把握方向 (1).docx
免费
0下载
2024年新高考语文资料训练任务群六 对点练案3 精准补写句子.docx
2024年新高考语文资料训练任务群六 对点练案3 精准补写句子.docx
免费
0下载
高中2024版《微专题》·语文·新高考第3练.docx
高中2024版《微专题》·语文·新高考第3练.docx
免费
0下载
2023《大考卷》二轮专项分层特训卷·语文【新教材】1.2.4.docx
2023《大考卷》二轮专项分层特训卷·语文【新教材】1.2.4.docx
免费
20下载
2025年新高考语文复习  综合测试02 识记默写(高考默写题训练)-备战2025年高考语文一轮复习考点帮(北京专用)(原卷版).docx
2025年新高考语文复习 综合测试02 识记默写(高考默写题训练)-备战2025年高考语文一轮复习考点帮(北京专用)(原卷版).docx
免费
0下载
高考语文复习 专题14:母题作文素材二:文化自信,文化传承(解析版)-【上好课】2025年高考语文一轮复习知识清单.docx
高考语文复习 专题14:母题作文素材二:文化自信,文化传承(解析版)-【上好课】2025年高考语文一轮复习知识清单.docx
免费
0下载
精品解析:2024届上海市闵行区高三一模语文试题(解析版).docx
精品解析:2024届上海市闵行区高三一模语文试题(解析版).docx
免费
0下载
2024年高考语文一轮复习讲义(部编新高考版)知识清单七 古代文化常识分类助记.doc
2024年高考语文一轮复习讲义(部编新高考版)知识清单七 古代文化常识分类助记.doc
免费
9下载
2024年新高考语文资料板块6 对点练案34 比较鉴赏.docx
2024年新高考语文资料板块6 对点练案34 比较鉴赏.docx
免费
0下载
【免费下载】湖南2018年高考语文真题(新课标Ⅰ)(原卷版).doc
【免费下载】湖南2018年高考语文真题(新课标Ⅰ)(原卷版).doc
免费
0下载
高考语文复习 第26篇  《归园田居》(其一)(解析版).docx
高考语文复习 第26篇 《归园田居》(其一)(解析版).docx
免费
0下载
我的小文库
实名认证
内容提供者

提供高质量免费文档试卷下载,如果满意请告诉您身边的人,如果不满意请告诉我们,您的意见对于我们很重要,是我们不断进步的动力

阅读排行

确认删除?
回到顶部
客服号
  • 客服QQ点击这里给我发消息
QQ群
  • QQ群点击这里加入QQ群
提交所需资料详情,我们来帮找资料