高考语文复习 板块六 学案60 赏析语言之炼字——咬文嚼字,尽得风流 (1).docx本文件免费下载 【共9页】

高考语文复习 板块六 学案60 赏析语言之炼字——咬文嚼字,尽得风流 (1).docx
高考语文复习 板块六 学案60 赏析语言之炼字——咬文嚼字,尽得风流 (1).docx
高考语文复习 板块六 学案60 赏析语言之炼字——咬文嚼字,尽得风流 (1).docx
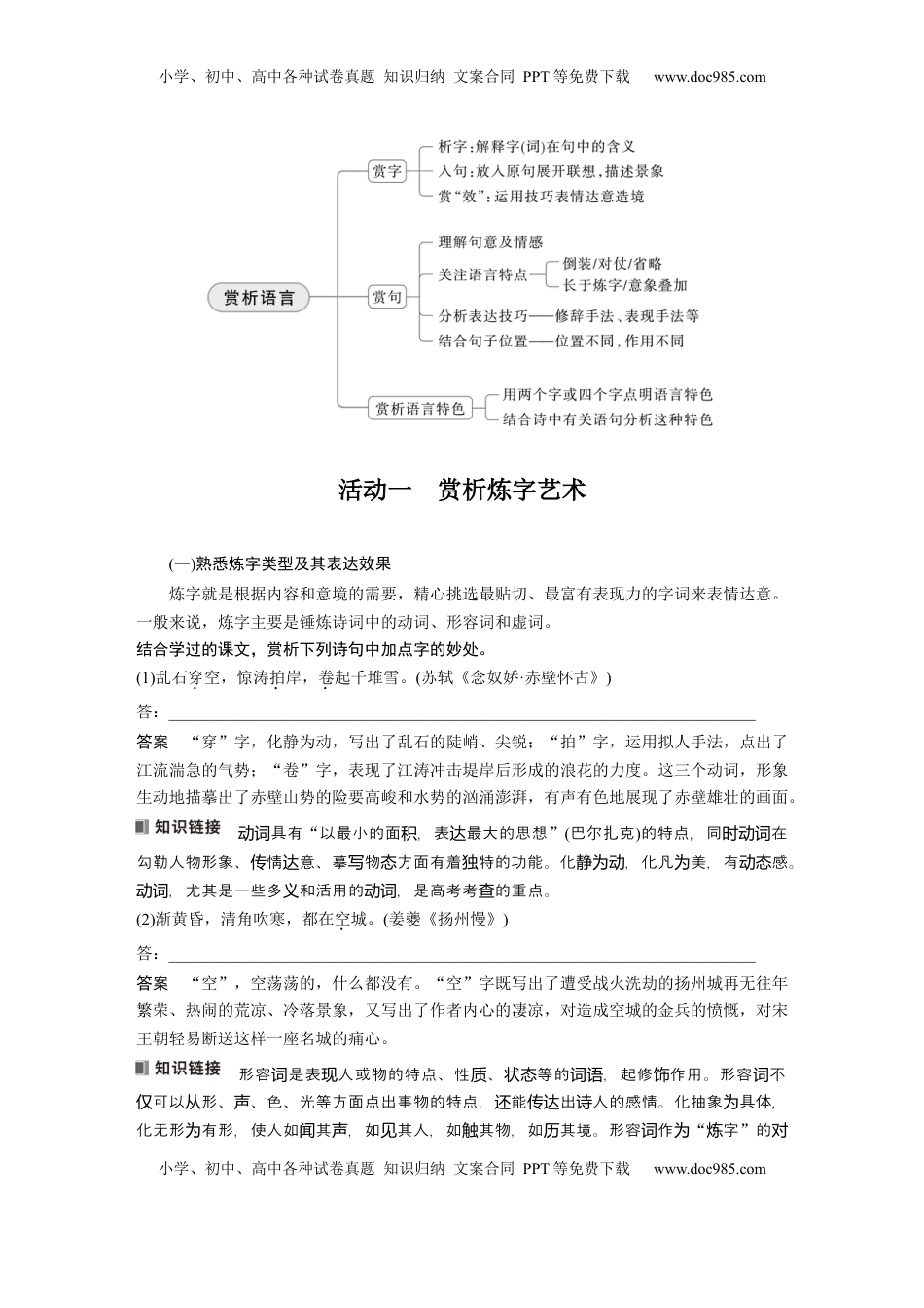
小学、初中、高中各种试卷真题知识归纳文案合同PPT等免费下载www.doc985.com小学、初中、高中各种试卷真题知识归纳文案合同PPT等免费下载www.doc985.com学案60赏析语言之炼字——咬文嚼字,尽得风流复习任务掌握赏析炼字尤其是诗眼的角度和答题规范,学会欣赏炼字艺术。考情微观年份卷别篇名提问方式设题角度命题特点2023全国甲卷《临江仙》词的结尾两句被后代评论家称赞为“绝妙”,请简要分析其妙处。(6分)炼句艺术①语言赏析题是近几年高考考查的热点,且重点考查语言风格和炼句艺术。②从考查趋势看,炼字、炼句题都有可能出现。2022天津卷《书喜》请任选一个角度赏析颔联。(2分)炼句艺术2021全国乙卷《鹊桥仙·赠鹭鸶》这首词的语言特色鲜明,请简要分析。(6分)语言风格2020天津卷《纪村事》“数声牛上笛”,有人觉得“一声”更佳,你同意吗?请结合诗句说明理由。(3分)炼字艺术小学、初中、高中各种试卷真题知识归纳文案合同PPT等免费下载www.doc985.com小学、初中、高中各种试卷真题知识归纳文案合同PPT等免费下载www.doc985.com活动一赏析炼字艺术(一)熟悉炼字类型及其表达效果炼字就是根据内容和意境的需要,精心挑选最贴切、最富有表现力的字词来表情达意。一般来说,炼字主要是锤炼诗词中的动词、形容词和虚词。结合学过的课文,赏析下列诗句中加点字的妙处。(1)乱石穿空,惊涛拍岸,卷起千堆雪。(苏轼《念奴娇·赤壁怀古》)答:________________________________________________________________________答案“穿”字,化静为动,写出了乱石的陡峭、尖锐;“拍”字,运用拟人手法,点出了江流湍急的气势;“卷”字,表现了江涛冲击堤岸后形成的浪花的力度。这三个动词,形象生动地描摹出了赤壁山势的险要高峻和水势的汹涌澎湃,有声有色地展现了赤壁雄壮的画面。具有动词“以最小的面,表最大的思想积达”(巴尔扎克)的特点,同在时动词勾勒人物形象、情意、摹物方面有着特的功能。化,化凡美,有感传达写态独静为动为动态。,尤其是一些多和活用的,是高考考的重点。动词义动词查(2)渐黄昏,清角吹寒,都在空城。(姜夔《扬州慢》)答:________________________________________________________________________答案“空”,空荡荡的,什么都没有。“空”字既写出了遭受战火洗劫的扬州城再无往年繁荣、热闹的荒凉、冷落景象,又写出了作者内心的凄凉,对造成空城的金兵的愤慨,对宋王朝轻易断送这样一座名城的痛心。形容是表人或物的特点、性、等的,起修作用。形容不词现质状态词语饰词可以形、、色、光等方面点出事物的特点,能出人的感情。化抽象具体,仅从声还传达诗为化无形有形,使人如其,如其人,如其物,如其境。形容作为闻声见触历词为“字炼”的对小学、初中、高中各种试卷真题知识归纳文案合同PPT等免费下载www.doc985.com小学、初中、高中各种试卷真题知识归纳文案合同PPT等免费下载www.doc985.com象,要注意其象及活用情。时语义双关现况(3)寻寻觅觅,冷冷清清,凄凄惨惨戚戚。(李清照《声声慢》)答:________________________________________________________________________答案七组叠词,十四个字,有层次而深入细致地表达了词人内心的愁苦。“寻寻觅觅”表现了作者由于远离故乡、漂泊异地而产生的一种前途渺茫、孤立无援的失落感;“冷冷清清”描写了她在丈夫去世后只身度日的孤单、清苦的生活状况;“凄凄惨惨戚戚”则是她对自己内心情感的直接抒发。十四个字中无一“愁”字,却写得字字含愁,声声蕴愁,创造了一种如泣如诉的音韵效果,读来仿佛可以听到作者那迟缓沉重的足音。“寻”“觅”“冷”“清”“凄”“惨”“戚”,本是富有形象色彩和感情色彩的字,把它们重叠使用,集中在一起,就更增强了它们的艺术效果。字可以增强歌的韵律感、音美,加强加深感情。有,可以摹各叠诗乐时它拟音,使歌生、形象。种声诗动(4)不知何处吹芦管,一夜征人尽望乡。(李益《夜上受降城闻笛》)答:________________________________________________________________________答案“尽”字写出了所有征人不尽的乡愁,将征人望乡之情的深重与急切和盘托出。主要...

1、当您付费下载文档后,您只拥有了使用权限,并不意味着购买了版权,文档只能用于自身使用,不得用于其他商业用途(如 [转卖]进行直接盈利或[编辑后售卖]进行间接盈利)。
2、本站所有内容均由合作方或网友上传,本站不对文档的完整性、权威性及其观点立场正确性做任何保证或承诺!文档内容仅供研究参考,付费前请自行鉴别。
3、如文档内容存在违规,或者侵犯商业秘密、侵犯著作权等,请点击“违规举报”。

碎片内容

与本文档类似文档
2021年高考语文真题(浙江自主命题)(解析版).doc
2021年高考语文真题(浙江自主命题)(解析版).doc
免费
12下载
高考语文复习 第01讲 词语的使用(讲义)(原卷版).docx
高考语文复习 第01讲 词语的使用(讲义)(原卷版).docx
免费
0下载
2013年高考语文试卷(北京)(解析卷).doc
2013年高考语文试卷(北京)(解析卷).doc
免费
0下载
高考语文复习 第08讲 选必《过秦论》《五代史伶官传序》一轮复习(讲义)(原卷版).docx
高考语文复习 第08讲 选必《过秦论》《五代史伶官传序》一轮复习(讲义)(原卷版).docx
免费
0下载
2020-2021学年上海市浦东新区高三(上)期末语文试卷(一模).doc
2020-2021学年上海市浦东新区高三(上)期末语文试卷(一模).doc
免费
0下载
高考语文复习 板块五 对点练案22 精准概述文意(选择题).docx
高考语文复习 板块五 对点练案22 精准概述文意(选择题).docx
免费
0下载
2018年全国统一高考语文试卷(新课标ⅱ)(含解析版).doc
2018年全国统一高考语文试卷(新课标ⅱ)(含解析版).doc
免费
1下载
2024年新高考语文资料重难点01 现代文阅读I之文本信息的筛选与整合(解析版)(1).docx
2024年新高考语文资料重难点01 现代文阅读I之文本信息的筛选与整合(解析版)(1).docx
免费
0下载
2024年新高考语文资料解密07 文学类文本阅读小说之艺术技巧分析(分层训练)(解析版).docx
2024年新高考语文资料解密07 文学类文本阅读小说之艺术技巧分析(分层训练)(解析版).docx
免费
0下载
高考语文复习 板块六 学案55 研练两年高考真题——吃透精髓,把握方向 (1).docx
高考语文复习 板块六 学案55 研练两年高考真题——吃透精髓,把握方向 (1).docx
免费
0下载
2024年新高考语文资料训练任务群六 对点练案3 精准补写句子.docx
2024年新高考语文资料训练任务群六 对点练案3 精准补写句子.docx
免费
0下载
高中2024版《微专题》·语文·新高考第3练.docx
高中2024版《微专题》·语文·新高考第3练.docx
免费
0下载
2023《大考卷》二轮专项分层特训卷·语文【新教材】1.2.4.docx
2023《大考卷》二轮专项分层特训卷·语文【新教材】1.2.4.docx
免费
20下载
2025年新高考语文复习  综合测试02 识记默写(高考默写题训练)-备战2025年高考语文一轮复习考点帮(北京专用)(原卷版).docx
2025年新高考语文复习 综合测试02 识记默写(高考默写题训练)-备战2025年高考语文一轮复习考点帮(北京专用)(原卷版).docx
免费
0下载
高考语文复习 专题14:母题作文素材二:文化自信,文化传承(解析版)-【上好课】2025年高考语文一轮复习知识清单.docx
高考语文复习 专题14:母题作文素材二:文化自信,文化传承(解析版)-【上好课】2025年高考语文一轮复习知识清单.docx
免费
0下载
精品解析:2024届上海市闵行区高三一模语文试题(解析版).docx
精品解析:2024届上海市闵行区高三一模语文试题(解析版).docx
免费
0下载
2024年高考语文一轮复习讲义(部编新高考版)知识清单七 古代文化常识分类助记.doc
2024年高考语文一轮复习讲义(部编新高考版)知识清单七 古代文化常识分类助记.doc
免费
9下载
2024年新高考语文资料板块6 对点练案34 比较鉴赏.docx
2024年新高考语文资料板块6 对点练案34 比较鉴赏.docx
免费
0下载
【免费下载】湖南2018年高考语文真题(新课标Ⅰ)(原卷版).doc
【免费下载】湖南2018年高考语文真题(新课标Ⅰ)(原卷版).doc
免费
0下载
高考语文复习 第26篇  《归园田居》(其一)(解析版).docx
高考语文复习 第26篇 《归园田居》(其一)(解析版).docx
免费
0下载
我的小文库
实名认证
内容提供者

提供高质量免费文档试卷下载,如果满意请告诉您身边的人,如果不满意请告诉我们,您的意见对于我们很重要,是我们不断进步的动力

阅读排行

确认删除?
回到顶部
客服号
  • 客服QQ点击这里给我发消息
QQ群
  • QQ群点击这里加入QQ群
提交所需资料详情,我们来帮找资料