高考语文复习 板块六 学案64 精准辨析选择题——聚焦诗意,洞悉陷阱 (1).docx本文件免费下载 【共11页】

高考语文复习 板块六 学案64 精准辨析选择题——聚焦诗意,洞悉陷阱 (1).docx
高考语文复习 板块六 学案64 精准辨析选择题——聚焦诗意,洞悉陷阱 (1).docx
高考语文复习 板块六 学案64 精准辨析选择题——聚焦诗意,洞悉陷阱 (1).docx
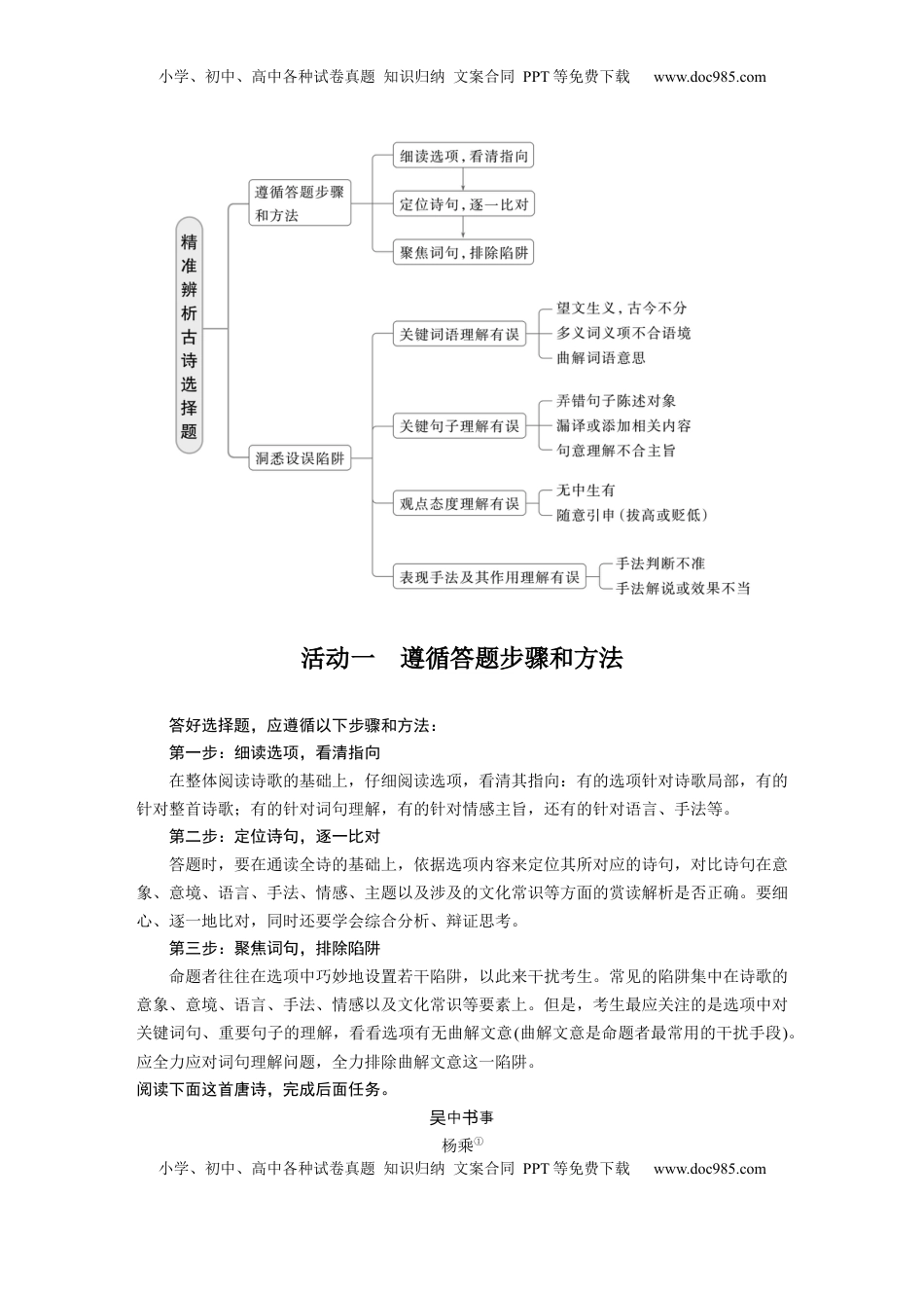
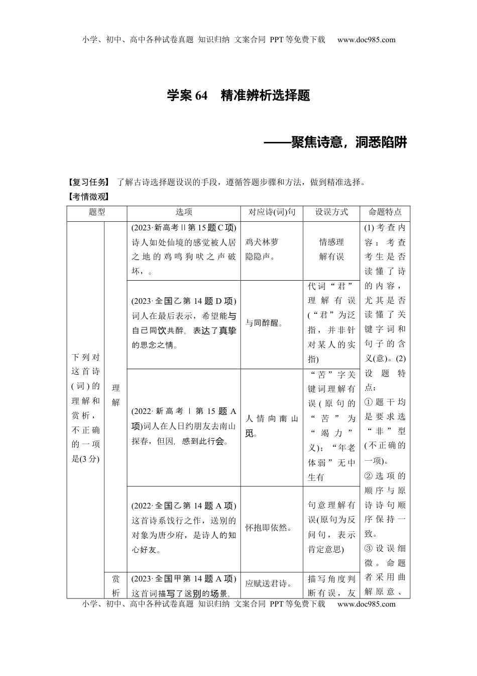
小学、初中、高中各种试卷真题知识归纳文案合同PPT等免费下载www.doc985.com小学、初中、高中各种试卷真题知识归纳文案合同PPT等免费下载www.doc985.com学案64精准辨析选择题——聚焦诗意,洞悉陷阱复习任务了解古诗选择题设误的手段,遵循答题步骤和方法,做到精准选择。考情微观题型选项对应诗(词)句设误方式命题特点下列对这首诗(词)的理解和赏析,不正确的一项是(3分)理解(2023·新高考Ⅱ第15题C项)诗人如处仙境的感觉被人居之地的鸡鸣狗吠之声破坏,。鸡犬林萝隐隐声。情感理解有误(1)考查内容:考查考生是否读懂了诗的内容,尤其是否读懂了关键字词和句子的含义(意)。(2)设题特点:①题干均是要求选“非”型(不正确的一项)。②选项的顺序与原诗诗句顺序保持一致。③设误细微。命题者采用曲解原意、(2023·全乙第国14题D项)词人在最后表示,希望能与自己同共醉,表了饮达真挚的思念之情。与同醉醒。代词“君”理解有误(“君”为泛指,并非针对某人的实指)(2022·新高考Ⅰ第15题A项)词人在人日约朋友去南山探春,但因,感到此行。会人情向南山。觅“苦”字关键词理解有误(原句的“苦”为“竭力”义);“年老体弱”无中生有(2022·全乙第国14题A项)这首诗系饯行之作,送别的对象为唐少府,是诗人的知心好友。怀抱即依然。句意理解有误(原句为反问句,表示肯定意思)赏析(2023·全甲第国14题A项)这首词描了送的景,写别场应赋送君诗。描写角度判断有误,友小学、初中、高中各种试卷真题知识归纳文案合同PPT等免费下载www.doc985.com小学、初中、高中各种试卷真题知识归纳文案合同PPT等免费下载www.doc985.com充分地表出人朋友的现词对眷之情。恋人此时并未离去,送别场景为“虚写”弄错对象、无中生有、过度解读及随意引申等方式,把错误点放在选项的细微之处,尤其(2021·全乙第国14题D项)词末从和上分了视觉别书写食后心意足的鹭鸶饱满状,活活。态灵现君飞去饱时来,看头上风吹一缕。词末并没有从“听觉”角度描写(“听”为“听任、听凭”义)(2021·新高考Ⅰ第15题B项)第三句,表出朋友之现间“”之意。湓浦曾闻,庐峰香见说胜。炉表现手法及其作用理解有误(该句没有使用典故,只是说湓浦“似衣带”)小学、初中、高中各种试卷真题知识归纳文案合同PPT等免费下载www.doc985.com小学、初中、高中各种试卷真题知识归纳文案合同PPT等免费下载www.doc985.com活动一遵循答题步骤和方法答好选择题,应遵循以下步骤和方法:第一步:细读选项,看清指向在整体阅读诗歌的基础上,仔细阅读选项,看清其指向:有的选项针对诗歌局部,有的针对整首诗歌;有的针对词句理解,有的针对情感主旨,还有的针对语言、手法等。第二步:定位诗句,逐一比对答题时,要在通读全诗的基础上,依据选项内容来定位其所对应的诗句,对比诗句在意象、意境、语言、手法、情感、主题以及涉及的文化常识等方面的赏读解析是否正确。要细心、逐一地比对,同时还要学会综合分析、辩证思考。第三步:聚焦词句,排除陷阱命题者往往在选项中巧妙地设置若干陷阱,以此来干扰考生。常见的陷阱集中在诗歌的意象、意境、语言、手法、情感以及文化常识等要素上。但是,考生最应关注的是选项中对关键词句、重要句子的理解,看看选项有无曲解文意(曲解文意是命题者最常用的干扰手段)。应全力应对词句理解问题,全力排除曲解文意这一陷阱。阅读下面这首唐诗,完成后面任务。中事吴书杨乘①小学、初中、高中各种试卷真题知识归纳文案合同PPT等免费下载www.doc985.com小学、初中、高中各种试卷真题知识归纳文案合同PPT等免费下载www.doc985.com十万人家天,管弦台榭春。堑东满风名范蠡五湖上,破西施一笑中。归国香径②自生叶小,廊兰响③深映月空。华尊前多暇但古,日愁吟同。怀尽谁与注①乘:唐朝人,同州翊杨诗冯(今西大陕荔)人。宣宗大中元年登士第,官殿中侍进终御史。②香:州香山旁的小溪,王香于香山,使美人泛舟于溪以采香。径苏传说吴种③廊响:用于跳舞的木板廊。相是王夫差西施而造。长传吴为鉴赏是一首即景抒或古咏史。乘唐人,因此歌中可能含有衰这怀诗怀诗杨为晚诗诗国势颓之。首中,叹联“天堑”指江,长“天堑东...

1、当您付费下载文档后,您只拥有了使用权限,并不意味着购买了版权,文档只能用于自身使用,不得用于其他商业用途(如 [转卖]进行直接盈利或[编辑后售卖]进行间接盈利)。
2、本站所有内容均由合作方或网友上传,本站不对文档的完整性、权威性及其观点立场正确性做任何保证或承诺!文档内容仅供研究参考,付费前请自行鉴别。
3、如文档内容存在违规,或者侵犯商业秘密、侵犯著作权等,请点击“违规举报”。

碎片内容

与本文档类似文档
2021年高考语文真题(浙江自主命题)(解析版).doc
2021年高考语文真题(浙江自主命题)(解析版).doc
免费
12下载
高考语文复习 第01讲 词语的使用(讲义)(原卷版).docx
高考语文复习 第01讲 词语的使用(讲义)(原卷版).docx
免费
0下载
2013年高考语文试卷(北京)(解析卷).doc
2013年高考语文试卷(北京)(解析卷).doc
免费
0下载
高考语文复习 第08讲 选必《过秦论》《五代史伶官传序》一轮复习(讲义)(原卷版).docx
高考语文复习 第08讲 选必《过秦论》《五代史伶官传序》一轮复习(讲义)(原卷版).docx
免费
0下载
2020-2021学年上海市浦东新区高三(上)期末语文试卷(一模).doc
2020-2021学年上海市浦东新区高三(上)期末语文试卷(一模).doc
免费
0下载
高考语文复习 板块五 对点练案22 精准概述文意(选择题).docx
高考语文复习 板块五 对点练案22 精准概述文意(选择题).docx
免费
0下载
2018年全国统一高考语文试卷(新课标ⅱ)(含解析版).doc
2018年全国统一高考语文试卷(新课标ⅱ)(含解析版).doc
免费
1下载
2024年新高考语文资料重难点01 现代文阅读I之文本信息的筛选与整合(解析版)(1).docx
2024年新高考语文资料重难点01 现代文阅读I之文本信息的筛选与整合(解析版)(1).docx
免费
0下载
2024年新高考语文资料解密07 文学类文本阅读小说之艺术技巧分析(分层训练)(解析版).docx
2024年新高考语文资料解密07 文学类文本阅读小说之艺术技巧分析(分层训练)(解析版).docx
免费
0下载
高考语文复习 板块六 学案55 研练两年高考真题——吃透精髓,把握方向 (1).docx
高考语文复习 板块六 学案55 研练两年高考真题——吃透精髓,把握方向 (1).docx
免费
0下载
2024年新高考语文资料训练任务群六 对点练案3 精准补写句子.docx
2024年新高考语文资料训练任务群六 对点练案3 精准补写句子.docx
免费
0下载
高中2024版《微专题》·语文·新高考第3练.docx
高中2024版《微专题》·语文·新高考第3练.docx
免费
0下载
2023《大考卷》二轮专项分层特训卷·语文【新教材】1.2.4.docx
2023《大考卷》二轮专项分层特训卷·语文【新教材】1.2.4.docx
免费
20下载
2025年新高考语文复习  综合测试02 识记默写(高考默写题训练)-备战2025年高考语文一轮复习考点帮(北京专用)(原卷版).docx
2025年新高考语文复习 综合测试02 识记默写(高考默写题训练)-备战2025年高考语文一轮复习考点帮(北京专用)(原卷版).docx
免费
0下载
高考语文复习 专题14:母题作文素材二:文化自信,文化传承(解析版)-【上好课】2025年高考语文一轮复习知识清单.docx
高考语文复习 专题14:母题作文素材二:文化自信,文化传承(解析版)-【上好课】2025年高考语文一轮复习知识清单.docx
免费
0下载
精品解析:2024届上海市闵行区高三一模语文试题(解析版).docx
精品解析:2024届上海市闵行区高三一模语文试题(解析版).docx
免费
0下载
2024年高考语文一轮复习讲义(部编新高考版)知识清单七 古代文化常识分类助记.doc
2024年高考语文一轮复习讲义(部编新高考版)知识清单七 古代文化常识分类助记.doc
免费
9下载
2024年新高考语文资料板块6 对点练案34 比较鉴赏.docx
2024年新高考语文资料板块6 对点练案34 比较鉴赏.docx
免费
0下载
【免费下载】湖南2018年高考语文真题(新课标Ⅰ)(原卷版).doc
【免费下载】湖南2018年高考语文真题(新课标Ⅰ)(原卷版).doc
免费
0下载
高考语文复习 第26篇  《归园田居》(其一)(解析版).docx
高考语文复习 第26篇 《归园田居》(其一)(解析版).docx
免费
0下载
我的小文库
实名认证
内容提供者

提供高质量免费文档试卷下载,如果满意请告诉您身边的人,如果不满意请告诉我们,您的意见对于我们很重要,是我们不断进步的动力

阅读排行

确认删除?
回到顶部
客服号
  • 客服QQ点击这里给我发消息
QQ群
  • QQ群点击这里加入QQ群
提交所需资料详情,我们来帮找资料