高考语文复习 板块一 学案5 分析文本特色(实用类)——关注“两体”,“篇”“类”结合 (1).docx本文件免费下载 【共19页】

高考语文复习 板块一 学案5 分析文本特色(实用类)——关注“两体”,“篇”“类”结合 (1).docx
高考语文复习 板块一 学案5 分析文本特色(实用类)——关注“两体”,“篇”“类”结合 (1).docx
高考语文复习 板块一 学案5 分析文本特色(实用类)——关注“两体”,“篇”“类”结合 (1).docx
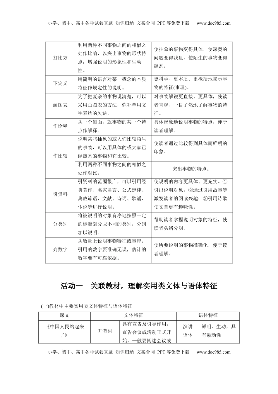
小学、初中、高中各种试卷真题知识归纳文案合同PPT等免费下载www.doc985.com小学、初中、高中各种试卷真题知识归纳文案合同PPT等免费下载www.doc985.com学案5分析文本特色(实用类)——关注“两体”,“篇”“类”结合复习任务1.借助教材,理解实用类文本的文体与语体特征。2.重点掌握科普文的文本特色。考情微观年份卷别选文提问方式命题特点2020年新高考Ⅱ卷我包罗万象(科普文)2.下列对材料相关内容的分析和评价,不正确的一项是(3分)①虽然说目前新高考信息类阅读选文仍以论述类文本为主,但并不排除未来选取实用类文本命题的可能,且科普文为最大选文可能。②实用类阅读命题考查仍然会像论述类文本考查文体特色——论证特色一样,考查其文本特色,如说明顺序与方法、文体特征与语体特征等。2023年四省联考青藏高原隆起的影响(科普文)5.好的科普文应该具备哪些要素?请结合文本材料进行分析。(4分)前备知识——实用类文本一、实用类文体特征1.总体特征结构特征“言—意”两层结构。读者一般无须求“言外之意”主旨内涵鲜明、单一、确定,读者无须“创造性发挥”语体风格以社会化、规范化的书面语为主,避免使用个性化色彩强烈的语言写作目的有明确的应用目的,满足实用性要求读者对象有明确的接受主体,读者都是特定的2.主要文体特征(1)新闻类小学、初中、高中各种试卷真题知识归纳文案合同PPT等免费下载www.doc985.com小学、初中、高中各种试卷真题知识归纳文案合同PPT等免费下载www.doc985.com(2)科普文二、说明方法说明方法方法阐释效果作用举例子举生活中人们熟悉的真实事物来说明的说明方法。使文章更加具体,更有说服力,更客观地说明事物。使比较抽象、复杂的事情或事物变得通俗,浅显易懂,让人信服。小学、初中、高中各种试卷真题知识归纳文案合同PPT等免费下载www.doc985.com小学、初中、高中各种试卷真题知识归纳文案合同PPT等免费下载www.doc985.com打比方利用两种不同事物之间的相似之处作比喻,以突出事物的形状特点,增强说明的形象性和生动性。使抽象的事物变得具体,使深奥的问题变得浅显,使陌生的事物变得熟悉。下定义用简明的语言对某一概念的本质特征作规定性的说明。更科学、更本质、更概括地揭示事物的特征(事理)。画图表为了把复杂的事物说清楚,可以采用画图表的方法,弥补单用文字表达的欠缺。对事物解说更直接、更具体,使读者直观、一目了然地了解事物的特征。作诠释从一个侧面,就事物的某一个特点作解释。具体形象地说明事物的特点,便于读者理解。作比较说明某些抽象的或人们比较陌生的事物,可以用具体的或大家已经熟悉的事物和它比较。使读者通过比较得到具体而鲜明的印象。利用两种不同事物之间的相似之处作对比。突出事物的特点。引资料引资料的范围很广,可以引用经典著作、名家名言、公式定律、典故谚语、文献、诗词、歌谣、传说等进行说明。使说明的内容更具体、更充实。①引出说明对象;②通过引用故事等激发读者的阅读兴趣;③引用诗歌使文章更有趣味性。分类别将被说明的对象有序地按照一定的标准划分成不同的类别,分别加以说明。帮助读者掌握说明对象的特征,使读者头绪分明。列数字从数量上说明事物特征或事理。引用的数字要准确无误,估计的数字要有可靠依据。使所要说明的事物准确化,便于读者理解。活动一关联教材,理解实用类文体与语体特征(一)教材中主要实用类文体特征与语体特征课文文体特征语体特征《中国人民站起来了》开幕词具有宣告及引导作用,宣告会议或活动正式开始,一般要阐述会议或演讲语体鲜明、生动,具有鼓动性小学、初中、高中各种试卷真题知识归纳文案合同PPT等免费下载www.doc985.com小学、初中、高中各种试卷真题知识归纳文案合同PPT等免费下载www.doc985.com活动的宗旨、意义、任务等,具有鼓动性。《长征胜利万岁》回忆录以第一人称用叙述描写的方法,追忆本人或他人过去的生活经历、社会活动,真实可信,饱含情感。文艺语体形象生动,富有感情《在民族复兴的历史丰碑上——2020中国抗疫记》通讯运用叙述、描写、议论、抒情等多种手法,具体生动形象地反映新闻事件或典型人物。报道详细深入,思想性强...

1、当您付费下载文档后,您只拥有了使用权限,并不意味着购买了版权,文档只能用于自身使用,不得用于其他商业用途(如 [转卖]进行直接盈利或[编辑后售卖]进行间接盈利)。
2、本站所有内容均由合作方或网友上传,本站不对文档的完整性、权威性及其观点立场正确性做任何保证或承诺!文档内容仅供研究参考,付费前请自行鉴别。
3、如文档内容存在违规,或者侵犯商业秘密、侵犯著作权等,请点击“违规举报”。

碎片内容

与本文档类似文档
2010年上海高考语文真题试卷(PDF版).pdf
2010年上海高考语文真题试卷(PDF版).pdf
免费
5下载
2025年新高考语文复习  考点06 脉络结构、建议启示与文本特征-备战2025年高考语文一轮复习考点帮(新高考通用)(原卷版).docx
2025年新高考语文复习 考点06 脉络结构、建议启示与文本特征-备战2025年高考语文一轮复习考点帮(新高考通用)(原卷版).docx
免费
0下载
高考语文复习 考点26文言翻译-备战2025年高考语文一轮复习考点帮(新高考通用)(原卷版).docx
高考语文复习 考点26文言翻译-备战2025年高考语文一轮复习考点帮(新高考通用)(原卷版).docx
免费
0下载
第01讲+必修上《劝学》、《师说》一轮复习(课件)-【上好课】2025年高考语文一轮复习讲练测(新教材新高考).pptx
第01讲+必修上《劝学》、《师说》一轮复习(课件)-【上好课】2025年高考语文一轮复习讲练测(新教材新高考).pptx
免费
0下载
高考语文复习 2025届高中语文一轮复习学案1: 《劝学》《师说》(含答案).docx
高考语文复习 2025届高中语文一轮复习学案1: 《劝学》《师说》(含答案).docx
免费
0下载
卷4-备战2022年高考语文【名校地市好题必刷】全真模拟卷(新高考专用)·第一辑(解析版).docx
卷4-备战2022年高考语文【名校地市好题必刷】全真模拟卷(新高考专用)·第一辑(解析版).docx
免费
29下载
高考语文一轮复习讲义(新教材)第1部分 语言策略与技能 课时13 掌握修辞手法,赏析句式效果——找全“不同”,定准角度.docx
高考语文一轮复习讲义(新教材)第1部分 语言策略与技能 课时13 掌握修辞手法,赏析句式效果——找全“不同”,定准角度.docx
免费
12下载
高中2023《微专题·小练习》·语文·L-1第2练.docx
高中2023《微专题·小练习》·语文·L-1第2练.docx
免费
0下载
2002年四川高考语文真题及答案.doc
2002年四川高考语文真题及答案.doc
免费
15下载
高考语文复习 人民日报2024年8月经典金句、时事热点评论精选与解析-备战2025年高考语文写作之素材聚宝盆(全国通用).docx
高考语文复习 人民日报2024年8月经典金句、时事热点评论精选与解析-备战2025年高考语文写作之素材聚宝盆(全国通用).docx
免费
0下载
2024年新高考语文资料小说阅读综合测试(原卷版)-2024年高考语文二轮复习讲练测(新教材新高考).docx
2024年新高考语文资料小说阅读综合测试(原卷版)-2024年高考语文二轮复习讲练测(新教材新高考).docx
免费
0下载
2025年新高考语文复习  复习任务群四   任务二 学案17 归纳原因和总结启示 (1).docx
2025年新高考语文复习 复习任务群四 任务二 学案17 归纳原因和总结启示 (1).docx
免费
0下载
2024年新高考语文资料专题02 标点符号题型归类-2024年高考语文二轮热点题型归纳与变式演练(新高考专用)(解析版).docx
2024年新高考语文资料专题02 标点符号题型归类-2024年高考语文二轮热点题型归纳与变式演练(新高考专用)(解析版).docx
免费
0下载
2024年高考语文试卷(新课标Ⅱ卷)(空白卷) (7).docx
2024年高考语文试卷(新课标Ⅱ卷)(空白卷) (7).docx
免费
0下载
2020年全国统一高考语文试卷(新课标Ⅱ)(解析版).doc
2020年全国统一高考语文试卷(新课标Ⅱ)(解析版).doc
免费
0下载
2024年高考语文一轮复习讲义(部编新高考版)板块五 学案32 《屈原列传》《苏武传》.docx
2024年高考语文一轮复习讲义(部编新高考版)板块五 学案32 《屈原列传》《苏武传》.docx
免费
14下载
高中2024版考评特训卷·语文【新教材】专项练6.docx
高中2024版考评特训卷·语文【新教材】专项练6.docx
免费
0下载
2004年高考语文真题(湖北自主命题).doc
2004年高考语文真题(湖北自主命题).doc
免费
14下载
2024年高考语文一轮复习讲义(部编新高考版)复习任务四 赏析环境描写.doc
2024年高考语文一轮复习讲义(部编新高考版)复习任务四 赏析环境描写.doc
免费
6下载
2008年浙江省高考语文(含解析版) word文档.docx
2008年浙江省高考语文(含解析版) word文档.docx
免费
20下载
我的小文库
实名认证
内容提供者

提供高质量免费文档试卷下载,如果满意请告诉您身边的人,如果不满意请告诉我们,您的意见对于我们很重要,是我们不断进步的动力

阅读排行

确认删除?
回到顶部
客服号
  • 客服QQ点击这里给我发消息
QQ群
  • QQ群点击这里加入QQ群
提交所需资料详情,我们来帮找资料