高考语文复习 选修(二) 单篇梳理6 黄冈竹楼记 (1).docx本文件免费下载 【共6页】

高考语文复习 选修(二) 单篇梳理6 黄冈竹楼记 (1).docx
高考语文复习 选修(二) 单篇梳理6 黄冈竹楼记 (1).docx
高考语文复习 选修(二) 单篇梳理6 黄冈竹楼记 (1).docx
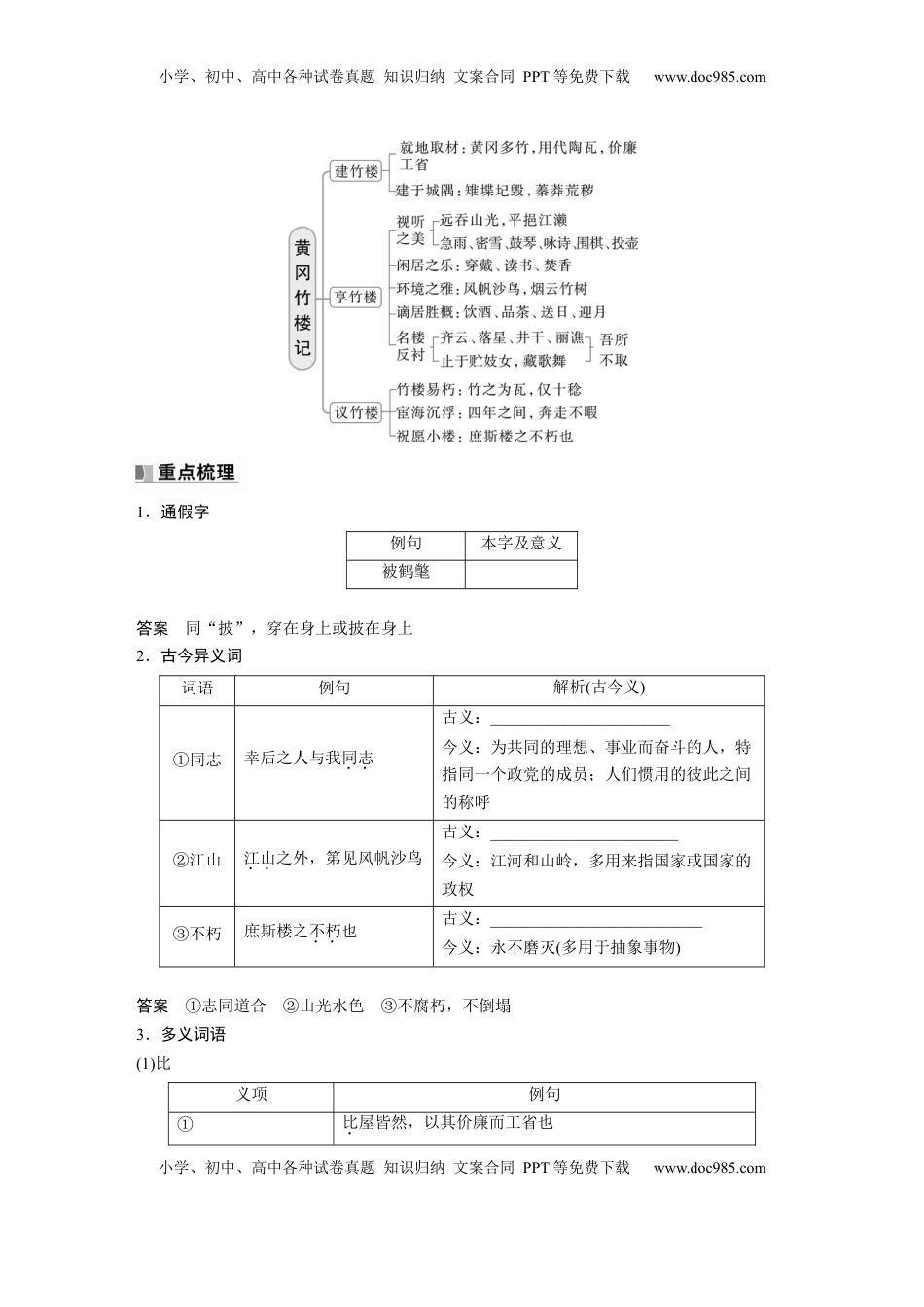
小学、初中、高中各种试卷真题知识归纳文案合同PPT等免费下载www.doc985.com小学、初中、高中各种试卷真题知识归纳文案合同PPT等免费下载www.doc985.com单篇梳理6黄冈竹楼记通读全文,解释加点的词语。(第1段)之地多竹,大者如椽,竹工破之,黄冈刳()去其,用代陶瓦,比节屋皆然,以其价廉而工省也。(第2段)子城西北隅,雉堞①()圮毁,蓁莽荒,因作小二,月波通秽楼间与楼。远吞②()山光,平挹③()江,幽濑阒④()辽夐⑤(),不可具。夏宜急雨,有瀑布;冬宜密雪,有碎玉。宜鼓琴,琴;宜咏,韵状声声调虚畅诗诗;宜棋,子清绝围声丁丁⑥()然;宜投,矢然:皆竹之所助也。壶声铮铮楼(第3段)公退之暇,被氅,戴巾,手《周易》一卷,焚香默坐,遣鹤华阳执销世虑①()。江山之外,第帆沙、烟云竹而已。待其酒力醒,茶烟歇,送夕,迎素月,亦见风鸟树阳居之谪胜概②()也。(第4段)彼云、落星,高高矣,井干、,矣,齐则丽谯华则华止()于妓女贮,藏歌舞,非人之事,吾所不取。骚(第5段)吾竹工云:闻“竹之瓦,十为仅稔①();若重覆之,得二十稔。”噫!吾以至道乙未,自翰林出上;丙申,移广陵;丁酉,又入西掖;戊戌除日,有安之岁滁岁齐命;己亥三月到郡。四年之,奔走不暇;未知明年又在何,竹之易朽乎?幸后闰间处岂惧楼之人我同志,与嗣②()而葺之,庶③()斯之不朽也!楼(第6段)咸平二年八月十五日。记答案(第1段)砍削(第2段)①城上的短墙。这里泛指城墙②这里指望见③舀取,这里指望见④寂静⑤遥远⑥形容棋子落在棋盘上的声音(第3段)①世俗的杂念②美好的境界(第4段)只,不过(第5段)①谷子一熟称一稔,引申指一年②继承,接续③表示期待或可能[记忆导图]小学、初中、高中各种试卷真题知识归纳文案合同PPT等免费下载www.doc985.com小学、初中、高中各种试卷真题知识归纳文案合同PPT等免费下载www.doc985.com1.通假字例句本字及意义被鹤氅答案同“披”,穿在身上或披在身上2.古今异义词词语例句解析(古今义)①同志幸后之人与我同志古义:______________________今义:为共同的理想、事业而奋斗的人,特指同一个政党的成员;人们惯用的彼此之间的称呼②江山江山之外,第见风帆沙鸟古义:_______________________今义:江河和山岭,多用来指国家或国家的政权③不朽庶斯楼之不朽也古义:__________________________今义:永不磨灭(多用于抽象事物)答案①志同道合②山光水色③不腐朽,不倒塌3.多义词语(1)比义项例句①比屋皆然,以其价廉而工省也小学、初中、高中各种试卷真题知识归纳文案合同PPT等免费下载www.doc985.com小学、初中、高中各种试卷真题知识归纳文案合同PPT等免费下载www.doc985.com②比去,以手阖门(《项脊轩志》)③试使山东之国与陈涉度长絜大,比权量力(《过秦论》)④因出己虫,纳比笼中(《促织》)⑤比拟,认为和……一样每自比于管仲、乐毅(《隆中对》)(2)状义项例句①幽阒辽夐,不可具状②予观夫巴陵胜状,在洞庭一湖(《岳阳楼记》)③张胜闻之,恐前语发,以状语武(《苏武传》)④左手倚一衡木,右手攀右趾,若啸呼状(《核舟记》)(3)第义项例句①第见风帆沙鸟②名属教坊第一部(《琵琶行并序》)③官僚和贵族的住宅必躬造左公第,候太公、太母起居(《左忠毅公逸事》)④科举考试及格的等级。没考中称“落第”“下第”有儒生柳毅者,应举下第(《柳毅传》)答案(1)①紧挨,靠近②等到,及③比较④比试(2)①描述②景象③情状,情况④形状,……的样子(3)①只②表示次序4.特殊句式句式例句正常语序或标志词判断句①皆竹楼之所助也②亦谪居之胜概也答案①标志词是“皆”②标志词是“亦”5.常识梳理(1)自翰林出上滁小学、初中、高中各种试卷真题知识归纳文案合同PPT等免费下载www.doc985.com小学、初中、高中各种试卷真题知识归纳文案合同PPT等免费下载www.doc985.com①翰林:皇帝的文学侍从官。从唐朝起开始设立翰林院,是供职具有艺能人士的机构。②出:京官外调。古代称由京官调任地方官为出官。(2)戊戌岁除日除日:农历一年的最后一天,俗称“年三十”,又称“岁除”“除夕”。旧的一年至此而终,新的一年自此而始,这是旧岁向新年转换的关键时刻,节俗活动也最为丰富。1...

1、当您付费下载文档后,您只拥有了使用权限,并不意味着购买了版权,文档只能用于自身使用,不得用于其他商业用途(如 [转卖]进行直接盈利或[编辑后售卖]进行间接盈利)。
2、本站所有内容均由合作方或网友上传,本站不对文档的完整性、权威性及其观点立场正确性做任何保证或承诺!文档内容仅供研究参考,付费前请自行鉴别。
3、如文档内容存在违规,或者侵犯商业秘密、侵犯著作权等,请点击“违规举报”。

碎片内容

与本文档类似文档
2021-2022学年江苏省淮安市高三5月模拟检测语文试题(原卷版).docx
2021-2022学年江苏省淮安市高三5月模拟检测语文试题(原卷版).docx
免费
0下载
2024年新高考语文资料解密07 文学类文本阅读小说之艺术技巧分析(讲义)(解析版).docx
2024年新高考语文资料解密07 文学类文本阅读小说之艺术技巧分析(讲义)(解析版).docx
免费
0下载
高考语文复习 信息类文本阅读(练习)(解析版).docx
高考语文复习 信息类文本阅读(练习)(解析版).docx
免费
0下载
2024年高考语文一轮复习讲义(部编新高考版)板块10 课时85 作文书写——比天还大的事.docx
2024年高考语文一轮复习讲义(部编新高考版)板块10 课时85 作文书写——比天还大的事.docx
免费
8下载
2024年新高考语文 板块6 古诗词阅读与鉴赏 课时55 赏析语言之特点(风格)——品词析情,整体感悟.pptx
2024年新高考语文 板块6 古诗词阅读与鉴赏 课时55 赏析语言之特点(风格)——品词析情,整体感悟.pptx
免费
0下载
2024年新高考语文 专题21+读懂古代诗歌,鉴赏诗歌形象(课件)-2024年高考语文二轮复习讲练测(新教材新高考).pptx
2024年新高考语文 专题21+读懂古代诗歌,鉴赏诗歌形象(课件)-2024年高考语文二轮复习讲练测(新教材新高考).pptx
免费
0下载
新教材统编版语文2022年高中学业水平合格考试仿真模拟试卷(七)-2022年高中语文学业水平考试过关训练(新教材统编版)解析版.docx
新教材统编版语文2022年高中学业水平合格考试仿真模拟试卷(七)-2022年高中语文学业水平考试过关训练(新教材统编版)解析版.docx
免费
0下载
2023《微专题·小练习》·语文·L-1第30练.docx
2023《微专题·小练习》·语文·L-1第30练.docx
免费
24下载
2024年新高考语文资料训练任务群七 基础滚动练7 语言文字运用+文言基础双练+名篇名句默写.docx
2024年新高考语文资料训练任务群七 基础滚动练7 语言文字运用+文言基础双练+名篇名句默写.docx
免费
0下载
2025年新高考语文复习  专题11:文言断句(解析版)-【上好课】2025年高考语文一轮复习知识清单.docx
2025年新高考语文复习 专题11:文言断句(解析版)-【上好课】2025年高考语文一轮复习知识清单.docx
免费
0下载
2015年高考语文试卷(安徽)(解析卷).doc
2015年高考语文试卷(安徽)(解析卷).doc
免费
0下载
2024年新高考语文资料板块八 学案76 图文转换——精准读图,转准信息.docx
2024年新高考语文资料板块八 学案76 图文转换——精准读图,转准信息.docx
免费
0下载
2025年新高考语文复习  考点巩固卷19   古代文化常识(解析版).docx
2025年新高考语文复习 考点巩固卷19 古代文化常识(解析版).docx
免费
0下载
2024年新高考语文资料专题09 名著阅读-2022年高考真题和模拟题语文分类训练(学生版).docx
2024年新高考语文资料专题09 名著阅读-2022年高考真题和模拟题语文分类训练(学生版).docx
免费
0下载
高考语文专题01 非连续文本阅读(原卷卷).docx
高考语文专题01 非连续文本阅读(原卷卷).docx
免费
0下载
2019年全国I卷高考语文试题及答案(word版).docx
2019年全国I卷高考语文试题及答案(word版).docx
免费
0下载
2012年重庆高考语文试卷及答案.doc
2012年重庆高考语文试卷及答案.doc
免费
0下载
高中2022·微专题·小练习·语文【统考版】第27练.docx
高中2022·微专题·小练习·语文【统考版】第27练.docx
免费
0下载
2023《大考卷》二轮专项分层特训卷•语文【统考版】练习22.docx
2023《大考卷》二轮专项分层特训卷•语文【统考版】练习22.docx
免费
4下载
2025届高中语文一轮复习课件20 文化常识和词语理解(共71张ppt).pptx
2025届高中语文一轮复习课件20 文化常识和词语理解(共71张ppt).pptx
免费
0下载
我的小文库
实名认证
内容提供者

提供高质量免费文档试卷下载,如果满意请告诉您身边的人,如果不满意请告诉我们,您的意见对于我们很重要,是我们不断进步的动力

阅读排行

确认删除?
回到顶部
客服号
  • 客服QQ点击这里给我发消息
QQ群
  • QQ群点击这里加入QQ群
提交所需资料详情,我们来帮找资料