高考语文复习 选择性必修下册(一) 单篇梳理2 项脊轩志 (1).docx本文件免费下载 【共7页】

高考语文复习 选择性必修下册(一) 单篇梳理2 项脊轩志 (1).docx
高考语文复习 选择性必修下册(一) 单篇梳理2 项脊轩志 (1).docx
高考语文复习 选择性必修下册(一) 单篇梳理2 项脊轩志 (1).docx
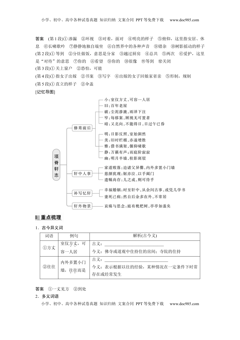
小学、初中、高中各种试卷真题知识归纳文案合同PPT等免费下载www.doc985.com小学、初中、高中各种试卷真题知识归纳文案合同PPT等免费下载www.doc985.com单篇梳理2项脊轩志通读全文,解释加点的词语。(第1段)脊,南子也。室方丈,可容一人居。百年老屋,泥项轩旧阁仅尘渗漉①(),雨下注;每移案,泽顾视②()无可置者。又北向,不能得日,日午已昏。余过稍修葺,使不上漏。前辟四窗,垣周庭,以为墙当③()南日,日影反照,室始洞然④()。又植桂竹木于庭,杂兰旧时栏楯,亦遂增。借架,胜书满偃仰⑤()歌啸⑥(),冥然兀坐⑦(),万籁⑧()有;而庭寂寂,小声阶啄食,人至不去。三五之夜,明月半,桂影鸟时来墙斑驳⑨(),移影,风动珊珊⑩()可。爱(第2段)然余居于此,多可喜,亦多可悲。先是庭中通南北一。为迨①()父诸爨异②(),外多置小,往往而是。犬西吠,客内门墙东逾庖③()而宴,栖于。庭中始,已,鸡厅为篱为墙凡④()再⑤()矣。家有老,居变妪尝于此。,先大母婢也,乳二世,先妣妪抚⑥()之甚厚。室西于中,先妣一连闺尝至。每余曰:妪谓“某所,而⑦()母立于。兹”又曰:妪“汝在吾,呱呱而姊怀泣;娘以指叩扉曰:门‘寒乎?欲食乎?儿’吾板外相答。从为应”未,余泣,亦泣语毕妪。余自束中,一日,大母发读书轩过⑧()余曰:“吾,久不儿见若⑨()影,何竟日默默在此,大类⑩()女也?郎”比⑪()去,以手阖⑫(),自曰:门语“吾家久不效,之成,可待乎!读书儿则”之,持一象笏至,曰:顷“此吾祖太常公宣德此以朝,他日汝用之!间执当”瞻迹,如在昨日,令人不自禁。顾遗长号(第3段)故,人往,前。余轩东尝为厨从轩过扃牖①()而居,久之,能以足音辨人。凡四遭火,得不焚,轩殆②()有神者。护…………(第4段)余此志,后五年,吾妻既为来归①(),至中,余古事,或凭时轩从问几②()学书③()。吾妻宁归④(),述小妹曰:诸语“家有闻姊子,且何子也?阁谓阁”其后六年,吾妻死,室坏不修。其后二年,余久病无聊,乃使人卧葺南子,其复阁制⑤()稍于前。然自后余多在外,不常居。异(第5段)庭有枇杷,吾妻死之年所手植也,今已树亭亭①()如盖②()矣。小学、初中、高中各种试卷真题知识归纳文案合同PPT等免费下载www.doc985.com小学、初中、高中各种试卷真题知识归纳文案合同PPT等免费下载www.doc985.com答案(第1段)①渗漏②环视③对着,面对④明亮的样子⑤俯仰,这里指安居、休息⑥长啸歌吟⑦静静地独自端坐⑧自然界中的各种声音⑨错杂⑩树影摇动的样子(第2段)①等到②分灶做饭,意思是分家③越过厨房④总共⑤两次⑥爱护,这里是“对待”的意思⑦你的⑧看望⑨你的⑩很像⑪等到⑫关闭(第3段)①关上窗户②恐怕,可能(第4段)①指女子出嫁②书案③写字④出嫁的女子回娘家省亲⑤形制,规制(第5段)①直立的样子②伞盖[记忆导图]1.古今异义词词语例句解析(古今义)①方丈室仅方丈,可容一人居古义:____________________________今义:佛寺或道观中住持住的房间;寺院的住持②往往内外多置小门墙,往往而是古义:______________________________今义:表示根据以往的经验,某种情况在一定条件下时常存在或经常发生答案①一丈见方②到处2.多义词语小学、初中、高中各种试卷真题知识归纳文案合同PPT等免费下载www.doc985.com小学、初中、高中各种试卷真题知识归纳文案合同PPT等免费下载www.doc985.com(1)诸义项例句①吾妻归宁,述诸小妹语曰……②或取诸怀抱,悟言一室之内(《兰亭集序》)③不识有诸(《齐桓晋文之事》)④相当于“之”告诸往而知来者(《论语·学而》)(2)每义项例句①每移案,顾视无可置者②妪每谓余曰③子入太庙,每事问(《论语·八佾》)(3)已义项例句①日过午已昏②庭中始为篱,已为墙③学不可以已(《劝学》)④剑斩虞常已(《苏武传》)⑤可以已大风、挛踠、瘘、疠(《捕蛇者说》)(4)以义项例句①垣墙周庭,以当南日②娘以指叩门扉曰③此吾祖太常公宣德间执此以朝④久之,能以足音辨人⑤臣以险衅,夙遭闵凶(《陈情表》)⑥但以刘日薄西山(《陈情表》)⑦乃遣武以中郎将使持节送匈奴使留在汉者(《苏武传》)⑧暴霜露,斩荆棘,以有尺寸之地(《六国论》)⑨按照余船以次俱进(《赤壁之战》)...

1、当您付费下载文档后,您只拥有了使用权限,并不意味着购买了版权,文档只能用于自身使用,不得用于其他商业用途(如 [转卖]进行直接盈利或[编辑后售卖]进行间接盈利)。
2、本站所有内容均由合作方或网友上传,本站不对文档的完整性、权威性及其观点立场正确性做任何保证或承诺!文档内容仅供研究参考,付费前请自行鉴别。
3、如文档内容存在违规,或者侵犯商业秘密、侵犯著作权等,请点击“违规举报”。

碎片内容

与本文档类似文档
2021-2022学年江苏省淮安市高三5月模拟检测语文试题(原卷版).docx
2021-2022学年江苏省淮安市高三5月模拟检测语文试题(原卷版).docx
免费
0下载
2024年新高考语文资料解密07 文学类文本阅读小说之艺术技巧分析(讲义)(解析版).docx
2024年新高考语文资料解密07 文学类文本阅读小说之艺术技巧分析(讲义)(解析版).docx
免费
0下载
高考语文复习 信息类文本阅读(练习)(解析版).docx
高考语文复习 信息类文本阅读(练习)(解析版).docx
免费
0下载
2024年高考语文一轮复习讲义(部编新高考版)板块10 课时85 作文书写——比天还大的事.docx
2024年高考语文一轮复习讲义(部编新高考版)板块10 课时85 作文书写——比天还大的事.docx
免费
8下载
2024年新高考语文 板块6 古诗词阅读与鉴赏 课时55 赏析语言之特点(风格)——品词析情,整体感悟.pptx
2024年新高考语文 板块6 古诗词阅读与鉴赏 课时55 赏析语言之特点(风格)——品词析情,整体感悟.pptx
免费
0下载
2024年新高考语文 专题21+读懂古代诗歌,鉴赏诗歌形象(课件)-2024年高考语文二轮复习讲练测(新教材新高考).pptx
2024年新高考语文 专题21+读懂古代诗歌,鉴赏诗歌形象(课件)-2024年高考语文二轮复习讲练测(新教材新高考).pptx
免费
0下载
新教材统编版语文2022年高中学业水平合格考试仿真模拟试卷(七)-2022年高中语文学业水平考试过关训练(新教材统编版)解析版.docx
新教材统编版语文2022年高中学业水平合格考试仿真模拟试卷(七)-2022年高中语文学业水平考试过关训练(新教材统编版)解析版.docx
免费
0下载
2023《微专题·小练习》·语文·L-1第30练.docx
2023《微专题·小练习》·语文·L-1第30练.docx
免费
24下载
2024年新高考语文资料训练任务群七 基础滚动练7 语言文字运用+文言基础双练+名篇名句默写.docx
2024年新高考语文资料训练任务群七 基础滚动练7 语言文字运用+文言基础双练+名篇名句默写.docx
免费
0下载
2025年新高考语文复习  专题11:文言断句(解析版)-【上好课】2025年高考语文一轮复习知识清单.docx
2025年新高考语文复习 专题11:文言断句(解析版)-【上好课】2025年高考语文一轮复习知识清单.docx
免费
0下载
2015年高考语文试卷(安徽)(解析卷).doc
2015年高考语文试卷(安徽)(解析卷).doc
免费
0下载
2024年新高考语文资料板块八 学案76 图文转换——精准读图,转准信息.docx
2024年新高考语文资料板块八 学案76 图文转换——精准读图,转准信息.docx
免费
0下载
2025年新高考语文复习  考点巩固卷19   古代文化常识(解析版).docx
2025年新高考语文复习 考点巩固卷19 古代文化常识(解析版).docx
免费
0下载
2024年新高考语文资料专题09 名著阅读-2022年高考真题和模拟题语文分类训练(学生版).docx
2024年新高考语文资料专题09 名著阅读-2022年高考真题和模拟题语文分类训练(学生版).docx
免费
0下载
高考语文专题01 非连续文本阅读(原卷卷).docx
高考语文专题01 非连续文本阅读(原卷卷).docx
免费
0下载
2019年全国I卷高考语文试题及答案(word版).docx
2019年全国I卷高考语文试题及答案(word版).docx
免费
0下载
2012年重庆高考语文试卷及答案.doc
2012年重庆高考语文试卷及答案.doc
免费
0下载
高中2022·微专题·小练习·语文【统考版】第27练.docx
高中2022·微专题·小练习·语文【统考版】第27练.docx
免费
0下载
2023《大考卷》二轮专项分层特训卷•语文【统考版】练习22.docx
2023《大考卷》二轮专项分层特训卷•语文【统考版】练习22.docx
免费
4下载
2025届高中语文一轮复习课件20 文化常识和词语理解(共71张ppt).pptx
2025届高中语文一轮复习课件20 文化常识和词语理解(共71张ppt).pptx
免费
0下载
我的小文库
实名认证
内容提供者

提供高质量免费文档试卷下载,如果满意请告诉您身边的人,如果不满意请告诉我们,您的意见对于我们很重要,是我们不断进步的动力

阅读排行

确认删除?
回到顶部
客服号
  • 客服QQ点击这里给我发消息
QQ群
  • QQ群点击这里加入QQ群
提交所需资料详情,我们来帮找资料