高考语文复习 板块三 学案21 精准判断选择题(小说、散文)——全面阅读,关注细节.docx本文件免费下载 【共12页】

高考语文复习 板块三 学案21 精准判断选择题(小说、散文)——全面阅读,关注细节.docx
高考语文复习 板块三 学案21 精准判断选择题(小说、散文)——全面阅读,关注细节.docx
高考语文复习 板块三 学案21 精准判断选择题(小说、散文)——全面阅读,关注细节.docx
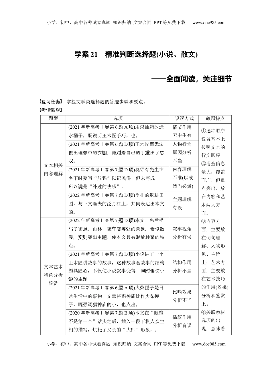
小学、初中、高中各种试卷真题知识归纳文案合同PPT等免费下载www.doc985.com小学、初中、高中各种试卷真题知识归纳文案合同PPT等免费下载www.doc985.com学案21精准判断选择题(小说、散文)——全面阅读,关注细节复习任务掌握文学类选择题的答题步骤和要点。考情微观题型选项设误方式命题特点文本相关内容理解(2021年新高考Ⅰ卷第6题A项)用煤油箱改造水桶子,既说明王木匠手巧,也。情节作用无中生有①选项顺序设置基本上按照文本的行文顺序。②考查信息量大,覆盖面广,但重点突出,放在内容和艺术两大方面。③内容方面,主要放在词句理解、人物形象、主旨上;艺术方面,主要放在艺术技巧的作用(效果)分析和鉴赏上。④关联教材选项的出现,意味着(2021年新高考Ⅰ卷第6题D项)王木匠而无法做出理想中的衣,他着自己的手出了感橱对发。叹人物行为原因分析不当(2021年新高考Ⅱ卷第7题D项)莫须有先生在乡下时要写“放猖”以记民俗,但未写成,,所以是说“补过的快乐”。内容理解不准(以或然当必然)(2022年新高考Ⅰ卷第7题D项)季札的退耕田园,与下文渔夫的泛舟江上,共同表达出本文的。主题理解有误文本艺术特色分析鉴赏(2022年新高考Ⅱ卷第7题D项)本文,先后描了街道、山林、店等的景象,看似散写骡车处漫,突出主,使本文具有形散神聚的特实则题点。叙事视角分析有误(2021年新高考Ⅰ卷第7题D项)小说讲了一个王木匠讲故事的故事,这种故事套故事的结构颇具匠心,不仅使小说叙事变得,同也使小时的主。说题结构作用分析不当(2021年新高考Ⅱ卷第6题A项)火柴匣子是日常生活中的事物,文章将猖神庙比作火柴匣子,既强调猖神庙的小,也点出。比喻效果分析不当(2020年新高考Ⅱ卷第7题B项)本文在“眼镜不是第一个”话头之后,插入一段下棋人众生相的描写,烘托了父亲的“大师”形象,。插叙作用分析有误小学、初中、高中各种试卷真题知识归纳文案合同PPT等免费下载www.doc985.com小学、初中、高中各种试卷真题知识归纳文案合同PPT等免费下载www.doc985.com与教材内容、形式方面直接关联。⑤错误项的设误点很小,往往放在某个词语关联教材(2023年新高考Ⅱ卷第7题C项)最后一段景物描写,同鲁迅《社戏》对归家途中的景物描写一样,都以自然之美衬托了散戏后。情感分析有误活动一掌握小说选择题的答题要点(一)了解解答文学类选择题的一般方法与步骤文学类选择题是对文本内容、艺术特色的综合分析和鉴赏题,考查的指向是“分析和鉴赏”,这是以理解为前提的。如果读文不仔细不全面,就会出现失误。而实际上考生的误选率很高。原因有两方面,一是对文本内容把握不牢固,仅凭初读的印象答题;二是对“内容”或“艺术特色”判断失误,对选项中的评价因素理解有误。因此,解答选择题,全面细致读文,关注选项细节极为重要。小学、初中、高中各种试卷真题知识归纳文案合同PPT等免费下载www.doc985.com小学、初中、高中各种试卷真题知识归纳文案合同PPT等免费下载www.doc985.com1.阅读要求:全面而细致无论答什么题,都需要在做题前进行整体阅读,只有对文本的内容、情节、形象、主题、语言等方面有一个基本而正确的判断,才能在答选择题时不至于一叶障目。而在答内容方面选项时更需要微观阅读,对选项涉及的一句话、一个词、一个细节等都应勾联语境,仔细品读;答艺术特色选项既需要微观阅读与思考,也需要宏观阅读与思考。2.答题步骤及要点第一步:阅读选项,标画圈点其敏感点(考查点)。快速浏览选项,把有关思想内容、艺术特色层面的核心词语以及标明区间的词语标注出来。第二步:根据固定的敏感点去原文中找出对应文字(点),认真阅读。第三步:比对侧重点,对于内容选项,要注意其是否对原文的表述有所改变或加工;对于艺术特色选项,要关注技巧判断是否准确,其表达效果在原文中是否有依据。在上述“三步”走的过程中,要注意:(1)阅读选项要仔细、认真,不放过任何一个词语。因为它们设误点极细小,有时一个词就决定了答案。(2)认真、仔细地阅读相应的原文内容。这类题是考查考生对文本的精细阅读,对文本的细部阅读。同时,要有整体观照意识,把细部文字放在全文中阅读,在整体中观照,防止只见...

1、当您付费下载文档后,您只拥有了使用权限,并不意味着购买了版权,文档只能用于自身使用,不得用于其他商业用途(如 [转卖]进行直接盈利或[编辑后售卖]进行间接盈利)。
2、本站所有内容均由合作方或网友上传,本站不对文档的完整性、权威性及其观点立场正确性做任何保证或承诺!文档内容仅供研究参考,付费前请自行鉴别。
3、如文档内容存在违规,或者侵犯商业秘密、侵犯著作权等,请点击“违规举报”。

碎片内容

与本文档类似文档
2021年高考语文真题(浙江自主命题)(解析版).doc
2021年高考语文真题(浙江自主命题)(解析版).doc
免费
12下载
高考语文复习 第01讲 词语的使用(讲义)(原卷版).docx
高考语文复习 第01讲 词语的使用(讲义)(原卷版).docx
免费
0下载
2013年高考语文试卷(北京)(解析卷).doc
2013年高考语文试卷(北京)(解析卷).doc
免费
0下载
高考语文复习 第08讲 选必《过秦论》《五代史伶官传序》一轮复习(讲义)(原卷版).docx
高考语文复习 第08讲 选必《过秦论》《五代史伶官传序》一轮复习(讲义)(原卷版).docx
免费
0下载
2020-2021学年上海市浦东新区高三(上)期末语文试卷(一模).doc
2020-2021学年上海市浦东新区高三(上)期末语文试卷(一模).doc
免费
0下载
高考语文复习 板块五 对点练案22 精准概述文意(选择题).docx
高考语文复习 板块五 对点练案22 精准概述文意(选择题).docx
免费
0下载
2018年全国统一高考语文试卷(新课标ⅱ)(含解析版).doc
2018年全国统一高考语文试卷(新课标ⅱ)(含解析版).doc
免费
1下载
2024年新高考语文资料重难点01 现代文阅读I之文本信息的筛选与整合(解析版)(1).docx
2024年新高考语文资料重难点01 现代文阅读I之文本信息的筛选与整合(解析版)(1).docx
免费
0下载
2024年新高考语文资料解密07 文学类文本阅读小说之艺术技巧分析(分层训练)(解析版).docx
2024年新高考语文资料解密07 文学类文本阅读小说之艺术技巧分析(分层训练)(解析版).docx
免费
0下载
高考语文复习 板块六 学案55 研练两年高考真题——吃透精髓,把握方向 (1).docx
高考语文复习 板块六 学案55 研练两年高考真题——吃透精髓,把握方向 (1).docx
免费
0下载
2024年新高考语文资料训练任务群六 对点练案3 精准补写句子.docx
2024年新高考语文资料训练任务群六 对点练案3 精准补写句子.docx
免费
0下载
高中2024版《微专题》·语文·新高考第3练.docx
高中2024版《微专题》·语文·新高考第3练.docx
免费
0下载
2023《大考卷》二轮专项分层特训卷·语文【新教材】1.2.4.docx
2023《大考卷》二轮专项分层特训卷·语文【新教材】1.2.4.docx
免费
20下载
2025年新高考语文复习  综合测试02 识记默写(高考默写题训练)-备战2025年高考语文一轮复习考点帮(北京专用)(原卷版).docx
2025年新高考语文复习 综合测试02 识记默写(高考默写题训练)-备战2025年高考语文一轮复习考点帮(北京专用)(原卷版).docx
免费
0下载
高考语文复习 专题14:母题作文素材二:文化自信,文化传承(解析版)-【上好课】2025年高考语文一轮复习知识清单.docx
高考语文复习 专题14:母题作文素材二:文化自信,文化传承(解析版)-【上好课】2025年高考语文一轮复习知识清单.docx
免费
0下载
精品解析:2024届上海市闵行区高三一模语文试题(解析版).docx
精品解析:2024届上海市闵行区高三一模语文试题(解析版).docx
免费
0下载
2024年高考语文一轮复习讲义(部编新高考版)知识清单七 古代文化常识分类助记.doc
2024年高考语文一轮复习讲义(部编新高考版)知识清单七 古代文化常识分类助记.doc
免费
9下载
2024年新高考语文资料板块6 对点练案34 比较鉴赏.docx
2024年新高考语文资料板块6 对点练案34 比较鉴赏.docx
免费
0下载
【免费下载】湖南2018年高考语文真题(新课标Ⅰ)(原卷版).doc
【免费下载】湖南2018年高考语文真题(新课标Ⅰ)(原卷版).doc
免费
0下载
高考语文复习 第26篇  《归园田居》(其一)(解析版).docx
高考语文复习 第26篇 《归园田居》(其一)(解析版).docx
免费
0下载
我的小文库
实名认证
内容提供者

提供高质量免费文档试卷下载,如果满意请告诉您身边的人,如果不满意请告诉我们,您的意见对于我们很重要,是我们不断进步的动力

阅读排行

确认删除?
回到顶部
客服号
  • 客服QQ点击这里给我发消息
QQ群
  • QQ群点击这里加入QQ群
提交所需资料详情,我们来帮找资料