高考语文复习 板块三 学案22 文学短评——利用小文体,写好小评论.docx本文件免费下载 【共10页】

高考语文复习 板块三 学案22 文学短评——利用小文体,写好小评论.docx
高考语文复习 板块三 学案22 文学短评——利用小文体,写好小评论.docx
高考语文复习 板块三 学案22 文学短评——利用小文体,写好小评论.docx
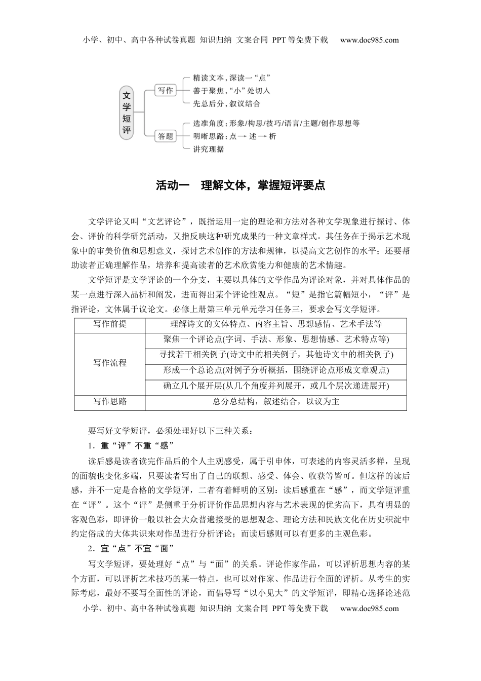
小学、初中、高中各种试卷真题知识归纳文案合同PPT等免费下载www.doc985.com小学、初中、高中各种试卷真题知识归纳文案合同PPT等免费下载www.doc985.com学案22文学短评——利用小文体,写好小评论复习任务掌握文学短评文体特点,写好文学短评思路。考情微观年份卷别篇名提问方式设题角度命题特点2023新高考Ⅰ卷《给儿子》读书小组要为此文写一则文学短评。经讨论,甲组提出一组关键词:未来·回忆·成长;乙组提出一个关键词:河流。请任选一个小组加入,围绕关键词写出你的短评思路。(6分)小说短评思路①关联教材。文学短评直接关联必修上册第三单元单元学习任务。②重在考查审美素养。试题对考生的文学鉴赏与审美素养提出了较高要求。③命题较为灵活。不必完整写作,只求写出评论思路或列出评论角度。④答案相对开放。答案只要思路清晰、言之成理即可。北京卷文学社社刊拟开设“花开纸上”读书专栏。请你从经典的文学作品中选一个与花卉有关的场景,从自己的感受出发,写一段短评。要求:写出作品名,符合作品内容;条理清晰,语言简洁。不超过150字。不透露所在区、学校及个人信息。(10分)短评微写作小学、初中、高中各种试卷真题知识归纳文案合同PPT等免费下载www.doc985.com小学、初中、高中各种试卷真题知识归纳文案合同PPT等免费下载www.doc985.com活动一理解文体,掌握短评要点文学评论又叫“文艺评论”,既指运用一定的理论和方法对各种文学现象进行探讨、体会、评价的科学研究活动,又指反映这种研究成果的一种文章样式。其任务在于揭示艺术现象中的审美价值和思想意义,探讨艺术创作的方法和规律,以提高文艺创作的水平;还要帮助读者正确理解作品,培养和提高读者的艺术欣赏能力和健康的艺术情趣。文学短评是文学评论的一个分支,主要以具体的文学作品为评论对象,并对具体作品的某一点进行深入品析和阐发,进而得出某个评论性观点。“短”是指它篇幅短小,“评”是指评论,文体属于议论文。必修上册第三单元单元学习任务三,要求会写文学短评。写作前提理解诗文的文体特点、内容主旨、思想感情、艺术手法等写作流程聚焦一个评论点(字词、手法、形象、思想情感、艺术特点等)寻找若干相关例子(诗文中的相关例子,其他诗文中的相关例子)形成一个总论点(对例子分析概括,围绕评论点形成文章观点)确立几个展开层(从几个角度并列展开,或几个层次递进展开)写作思路总分总结构,叙述结合,以议为主要写好文学短评,必须处理好以下三种关系:1.重“评”不重“感”读后感是读者读完作品后的个人主观感受,属于引申体,可表述的内容灵活多样,呈现的面貌也变化多端,只要读者写出了自己的联想、感受、体会、收获等皆可。但这样的读后感,并不一定是合格的文学短评,二者有着鲜明的区别:读后感重在“感”,而文学短评重在“评”。这个“评”是侧重于分析评价作品思想内容与艺术表现的优劣高下,具有明显的客观色彩,即评价一般以社会大众普遍接受的思想观念、理论方法和民族文化在历史积淀中约定俗成的大体共识来对作品进行分析评论;而读后感则可以有更多的主观色彩。2.宜“点”不宜“面”写文学短评,要处理好“点”与“面”的关系。评论作家作品,可以评析思想内容的某个方面,可以评析艺术技巧的某一特点,也可以对作家、作品进行全面的评析。从考生的实际考虑,最好不要写全面性的评论,而倡导写“以小见大”的文学短评,即精心选择论述范小学、初中、高中各种试卷真题知识归纳文案合同PPT等免费下载www.doc985.com小学、初中、高中各种试卷真题知识归纳文案合同PPT等免费下载www.doc985.com围较小的一个方面,集中笔墨,深入挖掘。如评论必修上册第三单元的诗词,围绕“酒”这一意象,紧扣“何以解忧?唯有杜康”“艰难苦恨繁霜鬓,潦倒新停浊酒杯”“举酒欲饮无管弦”“添酒回灯重开宴”“血色罗裙翻酒污”“往往取酒还独倾”“人生如梦,一尊还酹江月”“三杯两盏淡酒,怎敌他、晚来风急”等名句,评析其在渲染气氛、塑造形象、抒发情感、结构作品等方面的作用,可以收到切口小、开掘深的效果。3.“叙”“议”贵结合写文学短评,还要做到“叙”和“议”的有机结合。...

1、当您付费下载文档后,您只拥有了使用权限,并不意味着购买了版权,文档只能用于自身使用,不得用于其他商业用途(如 [转卖]进行直接盈利或[编辑后售卖]进行间接盈利)。
2、本站所有内容均由合作方或网友上传,本站不对文档的完整性、权威性及其观点立场正确性做任何保证或承诺!文档内容仅供研究参考,付费前请自行鉴别。
3、如文档内容存在违规,或者侵犯商业秘密、侵犯著作权等,请点击“违规举报”。

碎片内容

与本文档类似文档
2021年高考语文真题(浙江自主命题)(解析版).doc
2021年高考语文真题(浙江自主命题)(解析版).doc
免费
12下载
高考语文复习 第01讲 词语的使用(讲义)(原卷版).docx
高考语文复习 第01讲 词语的使用(讲义)(原卷版).docx
免费
0下载
2013年高考语文试卷(北京)(解析卷).doc
2013年高考语文试卷(北京)(解析卷).doc
免费
0下载
高考语文复习 第08讲 选必《过秦论》《五代史伶官传序》一轮复习(讲义)(原卷版).docx
高考语文复习 第08讲 选必《过秦论》《五代史伶官传序》一轮复习(讲义)(原卷版).docx
免费
0下载
2020-2021学年上海市浦东新区高三(上)期末语文试卷(一模).doc
2020-2021学年上海市浦东新区高三(上)期末语文试卷(一模).doc
免费
0下载
高考语文复习 板块五 对点练案22 精准概述文意(选择题).docx
高考语文复习 板块五 对点练案22 精准概述文意(选择题).docx
免费
0下载
2018年全国统一高考语文试卷(新课标ⅱ)(含解析版).doc
2018年全国统一高考语文试卷(新课标ⅱ)(含解析版).doc
免费
1下载
2024年新高考语文资料重难点01 现代文阅读I之文本信息的筛选与整合(解析版)(1).docx
2024年新高考语文资料重难点01 现代文阅读I之文本信息的筛选与整合(解析版)(1).docx
免费
0下载
2024年新高考语文资料解密07 文学类文本阅读小说之艺术技巧分析(分层训练)(解析版).docx
2024年新高考语文资料解密07 文学类文本阅读小说之艺术技巧分析(分层训练)(解析版).docx
免费
0下载
高考语文复习 板块六 学案55 研练两年高考真题——吃透精髓,把握方向 (1).docx
高考语文复习 板块六 学案55 研练两年高考真题——吃透精髓,把握方向 (1).docx
免费
0下载
2024年新高考语文资料训练任务群六 对点练案3 精准补写句子.docx
2024年新高考语文资料训练任务群六 对点练案3 精准补写句子.docx
免费
0下载
高中2024版《微专题》·语文·新高考第3练.docx
高中2024版《微专题》·语文·新高考第3练.docx
免费
0下载
2023《大考卷》二轮专项分层特训卷·语文【新教材】1.2.4.docx
2023《大考卷》二轮专项分层特训卷·语文【新教材】1.2.4.docx
免费
20下载
2025年新高考语文复习  综合测试02 识记默写(高考默写题训练)-备战2025年高考语文一轮复习考点帮(北京专用)(原卷版).docx
2025年新高考语文复习 综合测试02 识记默写(高考默写题训练)-备战2025年高考语文一轮复习考点帮(北京专用)(原卷版).docx
免费
0下载
高考语文复习 专题14:母题作文素材二:文化自信,文化传承(解析版)-【上好课】2025年高考语文一轮复习知识清单.docx
高考语文复习 专题14:母题作文素材二:文化自信,文化传承(解析版)-【上好课】2025年高考语文一轮复习知识清单.docx
免费
0下载
精品解析:2024届上海市闵行区高三一模语文试题(解析版).docx
精品解析:2024届上海市闵行区高三一模语文试题(解析版).docx
免费
0下载
2024年高考语文一轮复习讲义(部编新高考版)知识清单七 古代文化常识分类助记.doc
2024年高考语文一轮复习讲义(部编新高考版)知识清单七 古代文化常识分类助记.doc
免费
9下载
2024年新高考语文资料板块6 对点练案34 比较鉴赏.docx
2024年新高考语文资料板块6 对点练案34 比较鉴赏.docx
免费
0下载
【免费下载】湖南2018年高考语文真题(新课标Ⅰ)(原卷版).doc
【免费下载】湖南2018年高考语文真题(新课标Ⅰ)(原卷版).doc
免费
0下载
高考语文复习 第26篇  《归园田居》(其一)(解析版).docx
高考语文复习 第26篇 《归园田居》(其一)(解析版).docx
免费
0下载
我的小文库
实名认证
内容提供者

提供高质量免费文档试卷下载,如果满意请告诉您身边的人,如果不满意请告诉我们,您的意见对于我们很重要,是我们不断进步的动力

阅读排行

确认删除?
回到顶部
客服号
  • 客服QQ点击这里给我发消息
QQ群
  • QQ群点击这里加入QQ群
提交所需资料详情,我们来帮找资料