高考语文复习 板块十 学案89 掌握议论文写作结构导图(高分式)——借助导图,形成思路.docx本文件免费下载 【共4页】

高考语文复习 板块十 学案89 掌握议论文写作结构导图(高分式)——借助导图,形成思路.docx
高考语文复习 板块十 学案89 掌握议论文写作结构导图(高分式)——借助导图,形成思路.docx
高考语文复习 板块十 学案89 掌握议论文写作结构导图(高分式)——借助导图,形成思路.docx
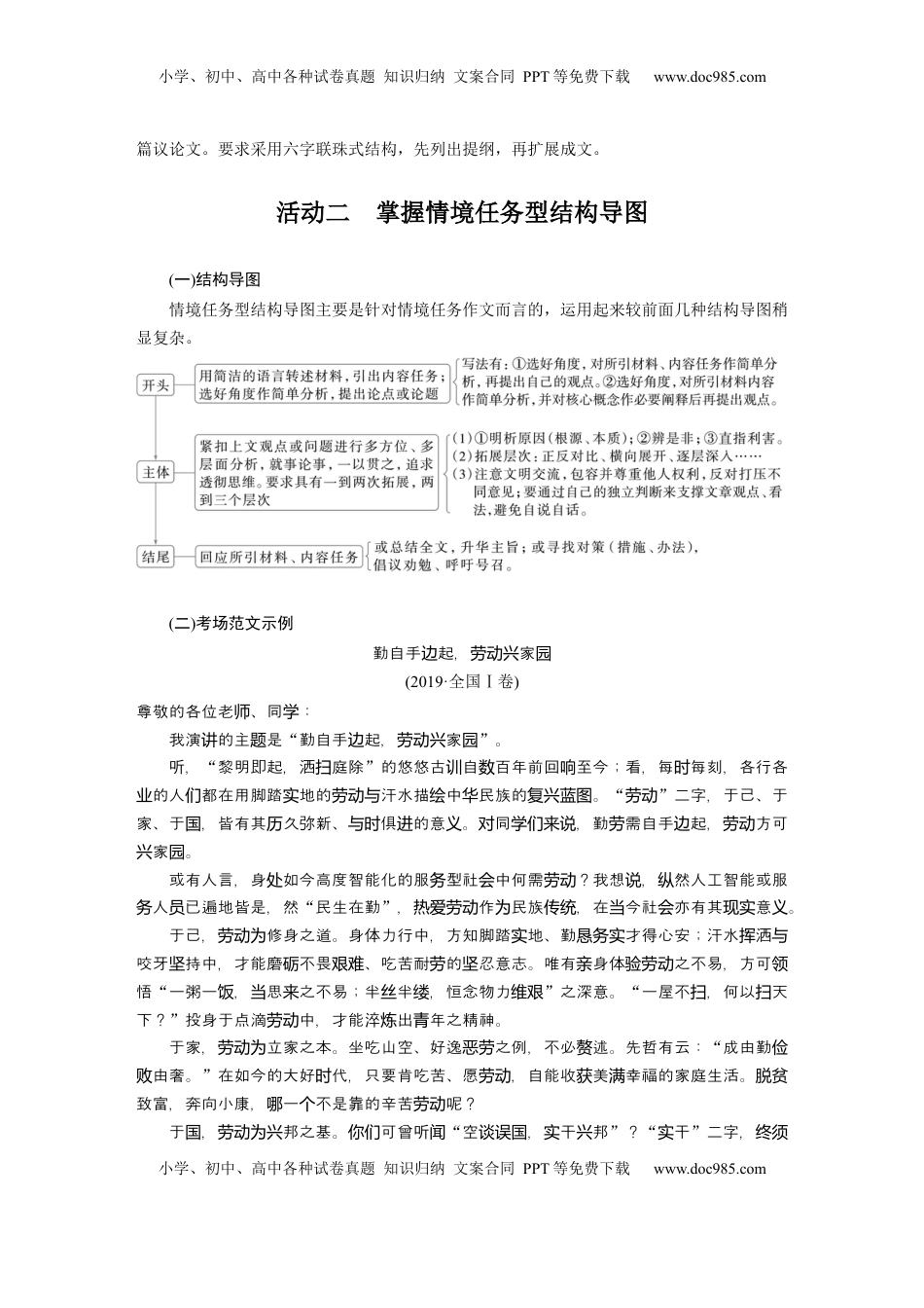
小学、初中、高中各种试卷真题知识归纳文案合同PPT等免费下载www.doc985.com小学、初中、高中各种试卷真题知识归纳文案合同PPT等免费下载www.doc985.com学案89掌握议论文写作结构导图(高分式)——借助导图,形成思路复习任务掌握议论文写作中两种高分结构导图——六字联珠式和情境任务型。活动一掌握六字联珠式结构导图(一)结构导图“点正反深联总”六字联珠经典结构是一种建构文章结构的综合形式。它集对照式和递进式于一体。全文分六个层次,纵横结合,层层深入,行文便捷,利于操作。(明:中的说导图“正”与“反”位置相活,也可先对灵“反”后“正”。)(二)考场范文示例承中故事,勇担代重任传华时(2023·新高考Ⅰ卷)思我泱泱中,如万古江河,奔不息。好的故事,在史河中灼灼其,弦歌不华腾历长华辍,流至今,化成璀璨晶的熠熠星空。正因如此,新年担起承秀故事的任传锻莹青应该负传优责!(点)小学、初中、高中各种试卷真题知识归纳文案合同PPT等免费下载www.doc985.com小学、初中、高中各种试卷真题知识归纳文案合同PPT等免费下载www.doc985.com好的故事是久不衰的歌,是我行的杆,是代的潮流。一曰:南山非典经赞们远标时钟继之后再病毒,始人民放在心上的故事,告了我奉的力量。二曰:桂梅几十年如战终将诉献张一日,用“我几乎付出的是生命”的精神姑娘送出大山的故事,告了我持的力量。将们诉坚三曰:坪山中长“90后”守墓人守着冯炼护800多烈士的墓碑的故事,告了我个红军诉爱的力量。曰:故事是有力量的,迪智慧,心,也展示了一民族的形象——国终它启触动灵个故事的意不可低估!义(正)因此唯有明辨故事的好坏,思故事之是非,汲取好的故事,方能踵事增,面向未审华来!然而,往往泥沙俱下,正如者所,代中正在现实学说当国“共性时”地着、经历传统现代后代。于有千年文明的中,身信息化代注定要面代存、与现对数国来说处时对传统与现并高雅低俗共舞的。上不乏有些故事,外正之貌,曲之,故事行与现状网络饰义内怀扭观对进片面夸或章取的理;再有某些境外力量,亡我之心不死,在文化上渗透意价张断义处战线恶,戕害人魂值观国灵……(反)方是,道我能掩人耳目地逃避?正如北宋人先所云:时难们还躲闪吗诗张“莫放修芦碍月生。”有部加强管,力除文化上的毒瘤,水位定警戒。而作新关门应监审查为网络划线为代的年,我又能此做些什?时青们为么(深)承秀故事,需要理解故事的深涵。我看到服之美,去了解其传优传统层内当们汉时应该背后的服文化;我听到某科家的成就,去了解背后的勤;我得传统饰当们学时应该这奋当们知2022冬手金,去了解背后的付出残奥会选夺时应该这……若我只足于做看故事表面们满的下里巴人,那才是民族的不幸代的悲哀。与时(联)承秀故事,需要故事推出,向世界广宣,而激人更多的文化传优传统将国门为传从发国自信文化同,增强民族的凝聚力。好代中故事,助推中民族大的!与认讲当国华伟复兴实现“恰同少年,正茂;生意,斥方遒。学风华书气挥”此此刻的我,正春年,时们值青华世界是于我的。征途漫漫,日月迢迢,我要肩代重任,好的故事承下去!属们们负时将传(总)边练边悟1请以“________不可取”为题(在横线上填出要批评的内容),联系现实,写一小学、初中、高中各种试卷真题知识归纳文案合同PPT等免费下载www.doc985.com小学、初中、高中各种试卷真题知识归纳文案合同PPT等免费下载www.doc985.com篇议论文。要求采用六字联珠式结构,先列出提纲,再扩展成文。活动二掌握情境任务型结构导图(一)结构导图情境任务型结构导图主要是针对情境任务作文而言的,运用起来较前面几种结构导图稍显复杂。(二)考场范文示例勤自手起,家边劳动兴园(2019·全国Ⅰ卷)尊敬的各位老、同:师学我演的主是讲题“勤自手起,家边劳动兴园”。听,“黎明即起,洒庭除扫”的悠悠古自百年前回至今;看,每每刻,各行各训数响时的人都在用脚踏地的汗水描中民族的。业们实劳动与绘华复兴蓝图“劳动”二字,于己、于家、于,皆有其久弥新、俱的意。同,勤需自手起,方可国历与时进义对学们来说劳边劳动家。兴园或有人言,身如今高度智能化的服型社中何需?我想,然人工智能...

1、当您付费下载文档后,您只拥有了使用权限,并不意味着购买了版权,文档只能用于自身使用,不得用于其他商业用途(如 [转卖]进行直接盈利或[编辑后售卖]进行间接盈利)。
2、本站所有内容均由合作方或网友上传,本站不对文档的完整性、权威性及其观点立场正确性做任何保证或承诺!文档内容仅供研究参考,付费前请自行鉴别。
3、如文档内容存在违规,或者侵犯商业秘密、侵犯著作权等,请点击“违规举报”。

碎片内容

与本文档类似文档
2021年高考语文真题(浙江自主命题)(解析版).doc
2021年高考语文真题(浙江自主命题)(解析版).doc
免费
12下载
高考语文复习 第01讲 词语的使用(讲义)(原卷版).docx
高考语文复习 第01讲 词语的使用(讲义)(原卷版).docx
免费
0下载
2013年高考语文试卷(北京)(解析卷).doc
2013年高考语文试卷(北京)(解析卷).doc
免费
0下载
高考语文复习 第08讲 选必《过秦论》《五代史伶官传序》一轮复习(讲义)(原卷版).docx
高考语文复习 第08讲 选必《过秦论》《五代史伶官传序》一轮复习(讲义)(原卷版).docx
免费
0下载
2020-2021学年上海市浦东新区高三(上)期末语文试卷(一模).doc
2020-2021学年上海市浦东新区高三(上)期末语文试卷(一模).doc
免费
0下载
高考语文复习 板块五 对点练案22 精准概述文意(选择题).docx
高考语文复习 板块五 对点练案22 精准概述文意(选择题).docx
免费
0下载
2018年全国统一高考语文试卷(新课标ⅱ)(含解析版).doc
2018年全国统一高考语文试卷(新课标ⅱ)(含解析版).doc
免费
1下载
2024年新高考语文资料重难点01 现代文阅读I之文本信息的筛选与整合(解析版)(1).docx
2024年新高考语文资料重难点01 现代文阅读I之文本信息的筛选与整合(解析版)(1).docx
免费
0下载
2024年新高考语文资料解密07 文学类文本阅读小说之艺术技巧分析(分层训练)(解析版).docx
2024年新高考语文资料解密07 文学类文本阅读小说之艺术技巧分析(分层训练)(解析版).docx
免费
0下载
高考语文复习 板块六 学案55 研练两年高考真题——吃透精髓,把握方向 (1).docx
高考语文复习 板块六 学案55 研练两年高考真题——吃透精髓,把握方向 (1).docx
免费
0下载
2024年新高考语文资料训练任务群六 对点练案3 精准补写句子.docx
2024年新高考语文资料训练任务群六 对点练案3 精准补写句子.docx
免费
0下载
高中2024版《微专题》·语文·新高考第3练.docx
高中2024版《微专题》·语文·新高考第3练.docx
免费
0下载
2023《大考卷》二轮专项分层特训卷·语文【新教材】1.2.4.docx
2023《大考卷》二轮专项分层特训卷·语文【新教材】1.2.4.docx
免费
20下载
2025年新高考语文复习  综合测试02 识记默写(高考默写题训练)-备战2025年高考语文一轮复习考点帮(北京专用)(原卷版).docx
2025年新高考语文复习 综合测试02 识记默写(高考默写题训练)-备战2025年高考语文一轮复习考点帮(北京专用)(原卷版).docx
免费
0下载
高考语文复习 专题14:母题作文素材二:文化自信,文化传承(解析版)-【上好课】2025年高考语文一轮复习知识清单.docx
高考语文复习 专题14:母题作文素材二:文化自信,文化传承(解析版)-【上好课】2025年高考语文一轮复习知识清单.docx
免费
0下载
精品解析:2024届上海市闵行区高三一模语文试题(解析版).docx
精品解析:2024届上海市闵行区高三一模语文试题(解析版).docx
免费
0下载
2024年高考语文一轮复习讲义(部编新高考版)知识清单七 古代文化常识分类助记.doc
2024年高考语文一轮复习讲义(部编新高考版)知识清单七 古代文化常识分类助记.doc
免费
9下载
2024年新高考语文资料板块6 对点练案34 比较鉴赏.docx
2024年新高考语文资料板块6 对点练案34 比较鉴赏.docx
免费
0下载
【免费下载】湖南2018年高考语文真题(新课标Ⅰ)(原卷版).doc
【免费下载】湖南2018年高考语文真题(新课标Ⅰ)(原卷版).doc
免费
0下载
高考语文复习 第26篇  《归园田居》(其一)(解析版).docx
高考语文复习 第26篇 《归园田居》(其一)(解析版).docx
免费
0下载
我的小文库
实名认证
内容提供者

提供高质量免费文档试卷下载,如果满意请告诉您身边的人,如果不满意请告诉我们,您的意见对于我们很重要,是我们不断进步的动力

阅读排行

确认删除?
回到顶部
客服号
  • 客服QQ点击这里给我发消息
QQ群
  • QQ群点击这里加入QQ群
提交所需资料详情,我们来帮找资料