高考语文复习 板块四 学案25 戏剧阅读与鉴赏——抓住“冲突”,赏析语言.docx本文件免费下载 【共13页】

高考语文复习 板块四 学案25 戏剧阅读与鉴赏——抓住“冲突”,赏析语言.docx
高考语文复习 板块四 学案25 戏剧阅读与鉴赏——抓住“冲突”,赏析语言.docx
高考语文复习 板块四 学案25 戏剧阅读与鉴赏——抓住“冲突”,赏析语言.docx
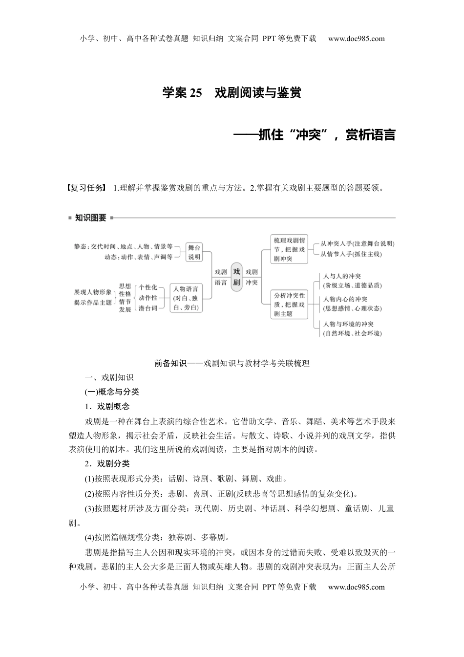
小学、初中、高中各种试卷真题知识归纳文案合同PPT等免费下载www.doc985.com小学、初中、高中各种试卷真题知识归纳文案合同PPT等免费下载www.doc985.com学案25戏剧阅读与鉴赏——抓住“冲突”,赏析语言复习任务1.理解并掌握鉴赏戏剧的重点与方法。2.掌握有关戏剧主要题型的答题要领。前备知识——戏剧知识与教材学考关联梳理一、戏剧知识(一)概念与分类1.戏剧概念戏剧是一种在舞台上表演的综合性艺术。它借助文学、音乐、舞蹈、美术等艺术手段来塑造人物形象,揭示社会矛盾,反映社会生活。与散文、诗歌、小说并列的戏剧文学,指供表演使用的剧本。我们这里所说的戏剧阅读,主要是指对剧本的阅读。2.戏剧分类(1)按照表现形式分类:话剧、诗剧、歌剧、舞剧、戏曲。(2)按照内容性质分类:悲剧、喜剧、正剧(反映悲喜等思想感情的复杂变化)。(3)按照题材所涉及方面分类:现代剧、历史剧、神话剧、科学幻想剧、童话剧、儿童剧。(4)按照篇幅规模分类:独幕剧、多幕剧。悲剧是指描写主人公因和现实环境的冲突,或因本身的过错而失败、受难以致毁灭的一种戏剧。悲剧的主人公大多是正面人物或英雄人物。悲剧的戏剧冲突表现为:正面主人公所小学、初中、高中各种试卷真题知识归纳文案合同PPT等免费下载www.doc985.com小学、初中、高中各种试卷真题知识归纳文案合同PPT等免费下载www.doc985.com追求的进步理想或所从事的正义事业,在具体的历史条件下,为强大的现实势力所阻挠而不能实现,以主人公的失败、受难或毁灭而告终;或主人公虽不是英雄人物,甚至有严重的缺点,但他所要实现的某种希望还有合理因素,却因受到恶势力的打击而失败、受难或毁灭。喜剧一般以讽刺和嘲笑丑恶的、落后的现象,从而肯定美好的、进步的现实和理想为主要内容。喜剧的矛盾冲突包括先进的、美好的同落后的、丑恶的事物之间的对立和冲突,也包括丑恶与丑恶之间、先进与先进之间的某种冲突。喜剧的本质是对旧事物的讽刺和否定,对新事物的歌颂、赞美和肯定。如莫里哀的《伪君子》、果戈理的《钦差大臣》等。正剧因兼有悲剧和喜剧的因素,也叫悲喜剧。正剧由于兼有悲剧和喜剧的特点,能够多方面地反映社会生活,扩大和增强了戏剧反映生活的广泛性和深刻性。如《白毛女》《丹心谱》《西安事变》等。(二)基本特征剧本是整个戏剧演出的基础,主要有以下特点:1.空间和时间高度集中戏剧不像小说、散文那样可以不受时间和空间的限制,它要求时间、人物、情节、场景高度集中在舞台范围内。小小的舞台上,几个人的表演就可以代表千军万马,走几圈就可以表现出跨过了万水千山,变换一个场景和人物就可以说明到了一个全新的地方或相隔多少年之后……相隔千万里,跨越若干年,都可以通过幕、场的变换在舞台上集中展现出来。2.矛盾冲突尖锐集中各种文学作品都要表现社会的矛盾冲突,而戏剧则要求在有限的空间和时间内反映的矛盾冲突更加尖锐集中。因为戏剧这种文学形式是为了集中反映现实生活中的矛盾冲突而产生的,所以说,没有矛盾冲突就没有戏剧。又因为剧本受篇幅和演出时间的限制,所以对剧情中反映的现实生活必须凝缩在适合舞台演出的矛盾冲突中。3.语言表现人物性格戏剧的语言主要是台词。台词,就是剧中人物所说的话,包括对白、独白、旁白、带白。戏剧主要是通过台词推动情节的发展,表现人物的性格。因此,台词要求能充分地表现人物的性格、身份和思想感情,要通俗自然、简练明确,要口语化,要适合舞台表演。(三)中国古典戏曲中国古典戏曲先后出现了宋元南戏、元代杂剧、明清传奇、清代花部四种基本形式。其中,又以元杂剧和明传奇影响更为深远。1.元杂剧元杂剧是在宋杂剧、金院本以及诸宫调的影响下发展的用北曲(北方的曲调)演唱的一种戏曲形式。作为一种新型的完整的戏剧形式,元杂剧既有自身的特点,又遵循严格的体制,形式上把歌唱、说白、舞蹈等有机结合,并且产生了韵文和散文相结合、结构完整的文学剧本。(1)结构。元杂剧结构的基本形式是“四折一楔子”。一折相当于现代剧的一幕,是故事情节发展的一个较大的自然段落。四折一般分别是故事的开端、发展、高潮和结局。楔子小学、初中、高中各种试卷真...

1、当您付费下载文档后,您只拥有了使用权限,并不意味着购买了版权,文档只能用于自身使用,不得用于其他商业用途(如 [转卖]进行直接盈利或[编辑后售卖]进行间接盈利)。
2、本站所有内容均由合作方或网友上传,本站不对文档的完整性、权威性及其观点立场正确性做任何保证或承诺!文档内容仅供研究参考,付费前请自行鉴别。
3、如文档内容存在违规,或者侵犯商业秘密、侵犯著作权等,请点击“违规举报”。

碎片内容

与本文档类似文档
2021年高考语文真题(浙江自主命题)(解析版).doc
2021年高考语文真题(浙江自主命题)(解析版).doc
免费
12下载
高考语文复习 第01讲 词语的使用(讲义)(原卷版).docx
高考语文复习 第01讲 词语的使用(讲义)(原卷版).docx
免费
0下载
2013年高考语文试卷(北京)(解析卷).doc
2013年高考语文试卷(北京)(解析卷).doc
免费
0下载
高考语文复习 第08讲 选必《过秦论》《五代史伶官传序》一轮复习(讲义)(原卷版).docx
高考语文复习 第08讲 选必《过秦论》《五代史伶官传序》一轮复习(讲义)(原卷版).docx
免费
0下载
2020-2021学年上海市浦东新区高三(上)期末语文试卷(一模).doc
2020-2021学年上海市浦东新区高三(上)期末语文试卷(一模).doc
免费
0下载
高考语文复习 板块五 对点练案22 精准概述文意(选择题).docx
高考语文复习 板块五 对点练案22 精准概述文意(选择题).docx
免费
0下载
2018年全国统一高考语文试卷(新课标ⅱ)(含解析版).doc
2018年全国统一高考语文试卷(新课标ⅱ)(含解析版).doc
免费
1下载
2024年新高考语文资料重难点01 现代文阅读I之文本信息的筛选与整合(解析版)(1).docx
2024年新高考语文资料重难点01 现代文阅读I之文本信息的筛选与整合(解析版)(1).docx
免费
0下载
2024年新高考语文资料解密07 文学类文本阅读小说之艺术技巧分析(分层训练)(解析版).docx
2024年新高考语文资料解密07 文学类文本阅读小说之艺术技巧分析(分层训练)(解析版).docx
免费
0下载
高考语文复习 板块六 学案55 研练两年高考真题——吃透精髓,把握方向 (1).docx
高考语文复习 板块六 学案55 研练两年高考真题——吃透精髓,把握方向 (1).docx
免费
0下载
2024年新高考语文资料训练任务群六 对点练案3 精准补写句子.docx
2024年新高考语文资料训练任务群六 对点练案3 精准补写句子.docx
免费
0下载
高中2024版《微专题》·语文·新高考第3练.docx
高中2024版《微专题》·语文·新高考第3练.docx
免费
0下载
2023《大考卷》二轮专项分层特训卷·语文【新教材】1.2.4.docx
2023《大考卷》二轮专项分层特训卷·语文【新教材】1.2.4.docx
免费
20下载
2025年新高考语文复习  综合测试02 识记默写(高考默写题训练)-备战2025年高考语文一轮复习考点帮(北京专用)(原卷版).docx
2025年新高考语文复习 综合测试02 识记默写(高考默写题训练)-备战2025年高考语文一轮复习考点帮(北京专用)(原卷版).docx
免费
0下载
高考语文复习 专题14:母题作文素材二:文化自信,文化传承(解析版)-【上好课】2025年高考语文一轮复习知识清单.docx
高考语文复习 专题14:母题作文素材二:文化自信,文化传承(解析版)-【上好课】2025年高考语文一轮复习知识清单.docx
免费
0下载
精品解析:2024届上海市闵行区高三一模语文试题(解析版).docx
精品解析:2024届上海市闵行区高三一模语文试题(解析版).docx
免费
0下载
2024年高考语文一轮复习讲义(部编新高考版)知识清单七 古代文化常识分类助记.doc
2024年高考语文一轮复习讲义(部编新高考版)知识清单七 古代文化常识分类助记.doc
免费
9下载
2024年新高考语文资料板块6 对点练案34 比较鉴赏.docx
2024年新高考语文资料板块6 对点练案34 比较鉴赏.docx
免费
0下载
【免费下载】湖南2018年高考语文真题(新课标Ⅰ)(原卷版).doc
【免费下载】湖南2018年高考语文真题(新课标Ⅰ)(原卷版).doc
免费
0下载
高考语文复习 第26篇  《归园田居》(其一)(解析版).docx
高考语文复习 第26篇 《归园田居》(其一)(解析版).docx
免费
0下载
我的小文库
实名认证
内容提供者

提供高质量免费文档试卷下载,如果满意请告诉您身边的人,如果不满意请告诉我们,您的意见对于我们很重要,是我们不断进步的动力

阅读排行

确认删除?
回到顶部
客服号
  • 客服QQ点击这里给我发消息
QQ群
  • QQ群点击这里加入QQ群
提交所需资料详情,我们来帮找资料