高考语文复习 板块一 学案7 迁移运用观点——立足文本,关联分析.docx本文件免费下载 【共9页】

高考语文复习 板块一 学案7 迁移运用观点——立足文本,关联分析.docx
高考语文复习 板块一 学案7 迁移运用观点——立足文本,关联分析.docx
高考语文复习 板块一 学案7 迁移运用观点——立足文本,关联分析.docx
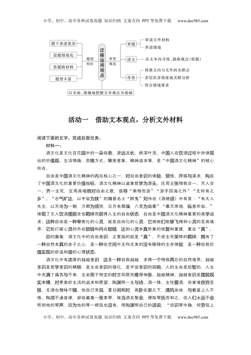
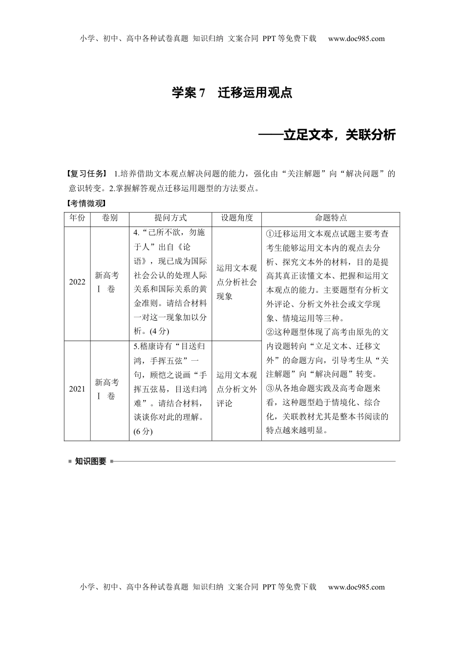
小学、初中、高中各种试卷真题知识归纳文案合同PPT等免费下载www.doc985.com小学、初中、高中各种试卷真题知识归纳文案合同PPT等免费下载www.doc985.com学案7迁移运用观点——立足文本,关联分析复习任务1.培养借助文本观点解决问题的能力,强化由“关注解题”向“解决问题”的意识转变。2.掌握解答观点迁移运用题型的方法要点。考情微观年份卷别提问方式设题角度命题特点2022新高考Ⅰ卷4.“己所不欲,勿施于人”出自《论语》,现已成为国际社会公认的处理人际关系和国际关系的黄金准则。请结合材料一对这一现象加以分析。(4分)运用文本观点分析社会现象①迁移运用文本观点试题主要考查考生能够运用文本内的观点去分析、探究文本外的材料,目的是提高其真正读懂文本、把握和运用文本观点的能力。主要题型有分析文外评论、分析文外社会或文学现象、情境运用等三种。②这种题型体现了高考由原先的文内设题转向“立足文本、迁移文外”的命题方向,引导考生从“关注解题”向“解决问题”转变。③从各地命题实践及高考命题来看,这种题型趋于情境化、综合化,关联教材尤其是整本书阅读的特点越来越明显。2021新高考Ⅰ卷5.嵇康诗有“目送归鸿,手挥五弦”一句,顾恺之说画“手挥五弦易,目送归鸿难”。请结合材料,谈谈你对此的理解。(6分)运用文本观点分析文外评论小学、初中、高中各种试卷真题知识归纳文案合同PPT等免费下载www.doc985.com小学、初中、高中各种试卷真题知识归纳文案合同PPT等免费下载www.doc985.com活动一借助文本观点,分析文外材料阅读下面的文字,完成后面任务。材料一:酒文化是文化百花中的一奇葩,源流、根深叶茂。中人在酒程中所体园朵远长国饮过现出的价、生活情趣、思方式、美意象、精神追求等,是值观维审“中酒文化精神国”的核心所在。自由是中酒文化精神的在核心之一,自由意的体、悟、掘渴求,成国内对识验领开与构了中酒文化的重要价指。酒文化精神以道家哲源。庄周主物我合一、天人合国值标学为头张一、一生死,庄周高唱自由之歌,倡齐绝对导“乘物而游”“游乎四海之外”“无何有之乡”。“志,以宇宙气旷达为狭”的魏晋名士“醉鬼”伶在《酒德》中有言:刘颂“有大人先生,以天地一朝,万期臾,日月有扃牖,八荒庭衢为为须为”“幕天席地,意所如。纵”体了文人酒世俗而得人生的自由,自由是中酒文化精神重要的美追现饮摆脱羁绊获状态国学求。自由是一美化的心,就是自由化的心。使我能翔到心的至高境这种种审灵灵它们够飞灵界,能打破心的外在和在,到心本形象的恢和重建,重在它灵锁链内锁链达灵真复“真”。的看,酒文化中的自由意,主要指的就是总来识“真”,不受生死辱的,有了荣羁绊拥一自然本的赤子之心,是一在空中无拘无束的有障碍的生存体,是一自我价种真种间没验种的舒适和的心理。值实现谐状态酒文化中有厚的超越意,是一自我超越,求得一物我忘的自然境界。超越浓识这种个两意是哲意的精髓,是生命意的强化,是宇宙意的回。人的生命是短的,人生识学识识识响暂中充了痛苦不幸,生命囿于特定的空局限而得伸。超越精神、超越意是满与时难张识摆脱现束,更美好生活的追求和愿望。陶明一生、酒一体。生性酒,但家境至实缚对渊与诗爱贫穷,无酒也雅咏不。他自己常,夏日暇,高北窗之下,徐徐,羲皇上人不极辍说闲时卧清风与殊。陶潜不通音律,却收藏着一素琴,每酒友聚,便取琴而和之,但人永不张当会抚们远会听到他的琴,因他的琴一根弦也有。用陶明自己的,声为没渊话说“但琴中趣,何弦上识劳小学、初中、高中各种试卷真题知识归纳文案合同PPT等免费下载www.doc985.com小学、初中、高中各种试卷真题知识归纳文案合同PPT等免费下载www.doc985.com声”。充分表了陶明洒逸、超凡俗、不拘俗物的超越境界。达渊脱飘脱意也是中酒文化不可缺少的重要点。行酒令,是我民一的方式娱乐识国国间种传统娱乐,一般用于宴和郊游合。席,推一人令官,余者听令流、或其他似饮场间举为轮说诗词联语类的游,令者或者,所以又戏违负罚饮称“酒行令饮”。酒行令,是中人酒助的一饮国饮兴种方式,是一和酒氛的方式,又是一古代文化人表自我的重要形式传统它...

1、当您付费下载文档后,您只拥有了使用权限,并不意味着购买了版权,文档只能用于自身使用,不得用于其他商业用途(如 [转卖]进行直接盈利或[编辑后售卖]进行间接盈利)。
2、本站所有内容均由合作方或网友上传,本站不对文档的完整性、权威性及其观点立场正确性做任何保证或承诺!文档内容仅供研究参考,付费前请自行鉴别。
3、如文档内容存在违规,或者侵犯商业秘密、侵犯著作权等,请点击“违规举报”。

碎片内容

与本文档类似文档
2022年高考浙江真题(语文自主命题)(解析版).docx
2022年高考浙江真题(语文自主命题)(解析版).docx
免费
30下载
高考语文复习 专题03:名篇名句默写必修下册8篇(解析版)-【上好课】2025年高考语文一轮复习知识清单.docx
高考语文复习 专题03:名篇名句默写必修下册8篇(解析版)-【上好课】2025年高考语文一轮复习知识清单.docx
免费
0下载
高考语文模拟卷(广东专用)模拟卷07(广东专用)(考试版) .docx
高考语文模拟卷(广东专用)模拟卷07(广东专用)(考试版) .docx
免费
0下载
2019年全国I卷高考语文试题及答案(word版).docx
2019年全国I卷高考语文试题及答案(word版).docx
免费
0下载
2024年新高考语文 必修下册(四) 单篇梳理 基础积累 课文9 谏太宗十思疏.pptx
2024年新高考语文 必修下册(四) 单篇梳理 基础积累 课文9 谏太宗十思疏.pptx
免费
0下载
2024年高考押题预测卷语文(新高考Ⅱ卷01)(参考答案).docx
2024年高考押题预测卷语文(新高考Ⅱ卷01)(参考答案).docx
免费
1下载
2004年广东高考语文真题及答案.doc
2004年广东高考语文真题及答案.doc
免费
12下载
高考语文一轮复习讲义(新教材)第1部分 语言策略与技能 课时13 掌握修辞手法,赏析句式效果——找全“不同”,定准角度.docx
高考语文一轮复习讲义(新教材)第1部分 语言策略与技能 课时13 掌握修辞手法,赏析句式效果——找全“不同”,定准角度.docx
免费
12下载
高中2022·微专题·小练习·语文【统考版】第15练.docx
高中2022·微专题·小练习·语文【统考版】第15练.docx
免费
0下载
精品解析:2023届上海市嘉定区高三二模语文试题(解析版).docx
精品解析:2023届上海市嘉定区高三二模语文试题(解析版).docx
免费
0下载
高中2024版考评特训卷·语文【统考版】小题基础天天练45.docx
高中2024版考评特训卷·语文【统考版】小题基础天天练45.docx
免费
0下载
2024版《微专题》·语文·统考版第44练.docx
2024版《微专题》·语文·统考版第44练.docx
免费
23下载
2024年高考语文试卷(新课标Ⅰ卷)(解析卷) (2).docx
2024年高考语文试卷(新课标Ⅰ卷)(解析卷) (2).docx
免费
0下载
2025年新高考语文复习  综合测试04小说阅读(多文本)-备战2025年高考语文一轮复习考点帮(新高考通用)(解析版).docx
2025年新高考语文复习 综合测试04小说阅读(多文本)-备战2025年高考语文一轮复习考点帮(新高考通用)(解析版).docx
免费
0下载
2024年高考语文一轮复习讲义(部编新高考版)复习任务群二 情境设置下的“多点”考查[连贯(补写句子)、压缩语段、变换句式].doc
2024年高考语文一轮复习讲义(部编新高考版)复习任务群二 情境设置下的“多点”考查[连贯(补写句子)、压缩语段、变换句式].doc
免费
26下载
2024年高考语文一轮复习讲义(部编新高考版)选修(一) 课文4 拓展训练 走进高考.docx
2024年高考语文一轮复习讲义(部编新高考版)选修(一) 课文4 拓展训练 走进高考.docx
免费
28下载
2025年新高考语文复习  选择性必修下册(一) 单篇梳理1 陈情表.docx
2025年新高考语文复习 选择性必修下册(一) 单篇梳理1 陈情表.docx
免费
0下载
2011年浙江省高考语文(含解析版) word文档.doc
2011年浙江省高考语文(含解析版) word文档.doc
免费
15下载
2025年新高考语文复习  板块三 对点练案13 概括内容形象.docx
2025年新高考语文复习 板块三 对点练案13 概括内容形象.docx
免费
0下载
2025年新高考语文复习  考点21 整体感知(文言文阅读)-备战2025年高考语文一轮复习考点帮(新高考通用)(原卷版).docx
2025年新高考语文复习 考点21 整体感知(文言文阅读)-备战2025年高考语文一轮复习考点帮(新高考通用)(原卷版).docx
免费
0下载
我的小文库
实名认证
内容提供者

提供高质量免费文档试卷下载,如果满意请告诉您身边的人,如果不满意请告诉我们,您的意见对于我们很重要,是我们不断进步的动力

阅读排行

确认删除?
回到顶部
客服号
  • 客服QQ点击这里给我发消息
QQ群
  • QQ群点击这里加入QQ群
提交所需资料详情,我们来帮找资料