高中生物必修2 2月份检测卷01(基础练)(考试范围:第1章)(原卷版).docx本文件免费下载 【共9页】

高中生物必修2 2月份检测卷01(基础练)(考试范围:第1章)(原卷版).docx
高中生物必修2 2月份检测卷01(基础练)(考试范围:第1章)(原卷版).docx
高中生物必修2 2月份检测卷01(基础练)(考试范围:第1章)(原卷版).docx
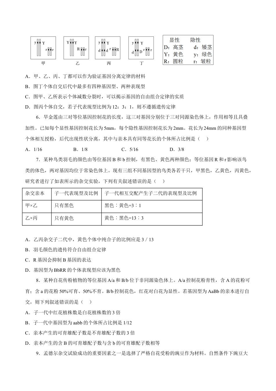
2月基础练考试范围:必修二第一章一、单选题(每题2分)1.对于孟德尔所做的豌豆的一对相对性状的遗传实验来说,不必具备的条件是()A.选用的一对相对性状要有明显的差异B.实验选用的两个亲本一定是纯种C.要让显性亲本作父本,隐性亲本作母本D.要让两个亲本之间进行有性杂交2.已知某品种植物高茎(D)对矮茎(d)为显性,抗病(R)对易感病(r)为显性。一个纯合的矮茎(抗倒伏)易感病品种与一个纯合的高茎(易倒伏)抗病品种杂交,F2中出现既抗倒伏又抗病类型的基因型及其比例为()A.ddRR,1/8B.ddRr,1/16C.ddRR,1/16和ddRr,1/8D.DDrr,1/16和DdRR,1/83.椎实螺是雌雄同体的动物,一般进行异体受精,但分开饲养时,它们进行自体受精。已知椎实螺外壳的旋向是由一对核基因控制的,右旋(D)对左旋(d)是显性,旋向的遗传规律是子代旋向只由其母本核基因型决定而与其自身基因型无关。对以下杂交后结果的推测(设杂交后全部分开饲养)错误的是()A.♀DD×♂dd,F1全是右旋,F2也全是右旋B.♀dd×♂Dd,F1全是左旋,F2中右旋:左旋=1:1C.♀dd×♂DD,F1全是左旋,F2也全是左旋,F3中右旋:左旋=3:1D.♀DD×♂dd,F1全是右旋,F2也全是右旋,F3中右旋:左旋=3:14.某种小鼠的毛色受AY(黄色)、A(鼠色)、a(黑色)3个基因控制,三者互为等位基因,AY对A、a为完全显性,A对a为完全显性,并且基因型AYAY胚胎致死(不计入个体数)。下列叙述错误的是()A.若AYa个体与AYA个体杂交,则F1有3种基因型B.若AYa个体与Aa个体杂交,则F1有3种表现型C.若1只黄色雄鼠与若干只黑色雌鼠杂交,则F1可同时出现鼠色个体与黑色个体D.若1只黄色雄鼠与若干只纯合鼠色雌鼠杂交,则F1可同时出现黄色个体与鼠色个体5.如图表示某种植物及其体内相关基因控制的性状、显隐性及其在染色体上的分布。下列叙述正确的是()A.甲、乙、丙、丁都可以作为验证基因分离定律的材料B.图丁个体自交后代中最多有四种基因型、两种表现型C.图甲、乙所表示个体减数分裂时,可以揭示基因的自由组合定律的实质D.图丙个体自交,若子代表现型比例为12:3:1,则不遵循遗传定律6.旱金莲由三对等位基因控制花的长度,这三对基因分别位于三对同源染色体上,作用相等且具叠加性。已知每个显性基因控制花长为5mm,每个隐性基因控制花长为2mm。花长为24mm的同种基因型个体相互授粉,后代出现性状分离,其中与亲本具有同等花长的个体所占比例是()A.1/16B.1/8C.5/16D.3/87.某种鸟类羽毛的颜色由等位基因B和b控制,有黑色、黄色两种颜色;等位基因R和r影响该鸟类的体色,两对基因均位于常染色体上。现有三组不同基因型的鸟类各若干只,甲黑色,乙黄色,丙黄色,研究者进行了如表所示的杂交实验,下列有关叙述错误的是()杂交亲本子一代表现型及比例子一代相互交配产生子二代的表现型及比例甲×乙只有黑色黑色︰黄色=3︰1乙×丙只有黄色黄色︰黑色=13︰3A.乙丙杂交子二代中,黄色个体中纯合子的比例应是3/13B.羽毛颜色的遗传符合自由组合定律C.R基因会抑制B基因的表达D.基因型为BbRR的个体表现型应该为黑色8.某种自花传粉植物的等位基因A/a和B/b位于非同源染色体上。A/a控制花粉育性,含A的花粉可育;含a的花粉50%可育、50%不育。B/b控制花色,红花对白花为显性。若基因型为AaBb的亲本进行自交,则下列叙述错误的是()A.子一代中红花植株数是白花植株数的3倍B.子一代中基因型为aabb的个体所占比例是1/12C.亲本产生的可育雄配子数是不育雄配子数的3倍D.亲本产生的含B的可育雄配子数与含b的可育雄配子数相等9.孟德尔杂交试验成功的重要因素之一是选择了严格自花受粉的豌豆作为材料。自然条件下豌豆大多数是纯合子,主要原因是()A.杂合子豌豆的繁殖能力低B.豌豆的基因突变具有可逆性C.豌豆的性状大多数是隐性性状D.豌豆连续自交,杂合子比例逐渐减小10.人类的ABO血型是由常染色体上的基因IA、IB和i三者之间互为等位基因决定的。IA基因产物使得红细胞表面带有A抗原,IB基因产物使得红细胞表面带有B抗原。IAIB基因型个体红细胞表面有A抗原和B抗原,ii基型个体红细胞表面无A抗原和B抗原。现有...

1、当您付费下载文档后,您只拥有了使用权限,并不意味着购买了版权,文档只能用于自身使用,不得用于其他商业用途(如 [转卖]进行直接盈利或[编辑后售卖]进行间接盈利)。
2、本站所有内容均由合作方或网友上传,本站不对文档的完整性、权威性及其观点立场正确性做任何保证或承诺!文档内容仅供研究参考,付费前请自行鉴别。
3、如文档内容存在违规,或者侵犯商业秘密、侵犯著作权等,请点击“违规举报”。

碎片内容

与本文档类似文档
高中生物必修1 精品解析:北京市东城区高一上学期期末生物试题(解析版).doc
高中生物必修1 精品解析:北京市东城区高一上学期期末生物试题(解析版).doc
免费
0下载
高中生物必修2 【新教材精创】6.4 协同进化与生物多样性的形成 练习(1)(原卷版).docx
高中生物必修2 【新教材精创】6.4 协同进化与生物多样性的形成 练习(1)(原卷版).docx
免费
0下载
高中生物必修2 2022-2023学年高一生物下学期期中测试卷02(人教版2019选择性必修2)(解析版).docx
高中生物必修2 2022-2023学年高一生物下学期期中测试卷02(人教版2019选择性必修2)(解析版).docx
免费
0下载
高中生物必修1 1.1 细胞是生命活动的基本单位-2022-2023学年高一生物上学期课后培优分级练(2019人教版必修1)(原卷版).docx
高中生物必修1 1.1 细胞是生命活动的基本单位-2022-2023学年高一生物上学期课后培优分级练(2019人教版必修1)(原卷版).docx
免费
0下载
高中 生物·选择性必修1课时作业(word)课后分层检测案18.docx
高中 生物·选择性必修1课时作业(word)课后分层检测案18.docx
免费
0下载
【原创】(新教材)下学期高一第一次月考卷 生物(A卷)答题卡.docx
【原创】(新教材)下学期高一第一次月考卷 生物(A卷)答题卡.docx
免费
17下载
高一生物上学期期末测试卷01(人教版必修1)(原卷版).docx
高一生物上学期期末测试卷01(人教版必修1)(原卷版).docx
免费
0下载
高中生物必修1 辽宁省沈阳铁路实验中学高一下学期期中考试生物试题.doc
高中生物必修1 辽宁省沈阳铁路实验中学高一下学期期中考试生物试题.doc
免费
0下载
高一生物2019人教版必修1期末(B卷 滚动提升检测)-2021年高考生物一轮复习单元滚动双测卷(新高考地区专用)(解析版).doc
高一生物2019人教版必修1期末(B卷 滚动提升检测)-2021年高考生物一轮复习单元滚动双测卷(新高考地区专用)(解析版).doc
免费
11下载
高一生物【新教材精创】1.1.2 孟德尔的豌豆杂交实验(一) 练习(1)(原卷版).docx
高一生物【新教材精创】1.1.2 孟德尔的豌豆杂交实验(一) 练习(1)(原卷版).docx
免费
26下载
高中生物必修1 2.3  细胞中的糖类和脂质-高一生物课后培优练(人教版2019必修1)(原卷版).doc
高中生物必修1 2.3 细胞中的糖类和脂质-高一生物课后培优练(人教版2019必修1)(原卷版).doc
免费
0下载
高一生物6.2 细胞的分化 练习(1)(解析版).docx
高一生物6.2 细胞的分化 练习(1)(解析版).docx
免费
16下载
高中生物必修1 精品解析:北京市昌平区高一上学期期末质量抽测生物试题(解析版).doc
高中生物必修1 精品解析:北京市昌平区高一上学期期末质量抽测生物试题(解析版).doc
免费
0下载
高中生物必修1 海南省海口四中度第一学期期中考试高一年级生物试题.doc
高中生物必修1 海南省海口四中度第一学期期中考试高一年级生物试题.doc
免费
0下载
高中生物必修2 2022-2023学年高一生物下学期期中测试卷01(人教版2023选择性必修2)(原卷版).docx
高中生物必修2 2022-2023学年高一生物下学期期中测试卷01(人教版2023选择性必修2)(原卷版).docx
免费
0下载
6.1 细胞的增殖(学生版)-高一生物同步精品讲义(人教2019必修1).doc
6.1 细胞的增殖(学生版)-高一生物同步精品讲义(人教2019必修1).doc
免费
7下载
高中 生物·必修2课后分层检测案(word)课后分层检测案17.doc
高中 生物·必修2课后分层检测案(word)课后分层检测案17.doc
免费
0下载
高一生物海南省临高县临高中学高一上学期期中考试生物试卷.doc
高一生物海南省临高县临高中学高一上学期期中考试生物试卷.doc
免费
20下载
精品解析:北京房山区高一上学期期末生物试题(原卷版).doc
精品解析:北京房山区高一上学期期末生物试题(原卷版).doc
免费
0下载
高一生物精品解析:黑龙江大庆市东风中学高一上学期期末教学质量检测生物试题(解析版).doc
高一生物精品解析:黑龙江大庆市东风中学高一上学期期末教学质量检测生物试题(解析版).doc
免费
29下载
我的小文库
实名认证
内容提供者

提供高质量免费文档试卷下载,如果满意请告诉您身边的人,如果不满意请告诉我们,您的意见对于我们很重要,是我们不断进步的动力

相关文档

阅读排行

确认删除?
回到顶部
客服号
  • 客服QQ点击这里给我发消息
QQ群
  • QQ群点击这里加入QQ群
提交所需资料详情,我们来帮找资料