高中生物必修1 精品解析:云南省昆明市衡水实验中学西山学校高一上学期期末生物试题(解析版).doc本文件免费下载 【共38页】

高中生物必修1 精品解析:云南省昆明市衡水实验中学西山学校高一上学期期末生物试题(解析版).doc
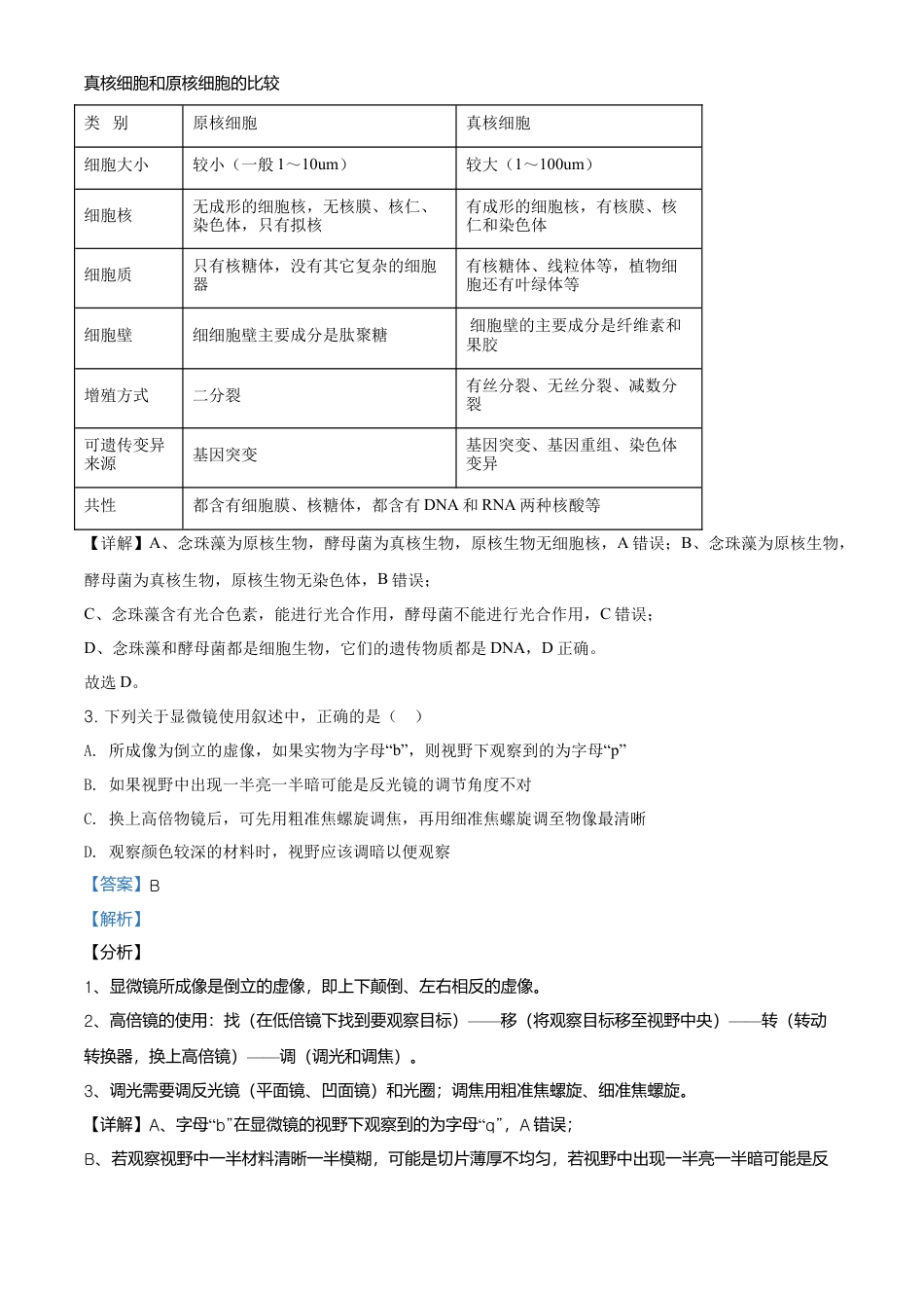
高中生物必修1 精品解析:云南省昆明市衡水实验中学西山学校高一上学期期末生物试题(解析版).doc
高中生物必修1 精品解析:云南省昆明市衡水实验中学西山学校高一上学期期末生物试题(解析版).doc
云南衡水实验中学上学期期末考试高一生物试题一、选择题1.下列关于细胞学说的叙述,错误的是()A.主要由德国科学家施莱登和施旺建立B.主要内容之一:一切生物都由细胞发育而来C.魏尔肖认为:细胞通过分裂产生新细胞D.揭示了细胞的统一性和生物体结构的统一性【答案】B【解析】【分析】细胞学说的建立过程:1•、显微镜下的重大发现:细胞的发现,涉及到英国的罗伯特虎克(1665年发现死亡的植物细胞)和荷•兰的范列文胡克(1674年发现金鱼的红细胞和精子,活细胞的发现)。2、理论思维和科学实验的结合:在众多前人观察和思维的启发下,德国植物学家施莱登和动物学家施旺提出了细胞学说。3“”、细胞学说在修正中前进:涉及德国的魏尔肖。魏尔肖提出一切细胞来自细胞,认为细胞通过分裂产生新细胞,为细胞学说作了重要补充。【详解】A、主要由德国科学家施莱登和施旺建立,A正确;B、细胞学说的主要内容:细胞是一个有机体,一切动植物都由细胞发育而来,并由细胞和细胞产物所构成,不能描述为“一切生物都由细胞和细胞产物构成”,因为病毒等生物不具有细胞结构,B错误;C、魏尔肖认为:细胞通过分裂产生新细胞,C正确;D、揭示了细胞的统一性和生物体结构的统一性,D正确。故选B。2.下列关于念珠藻与酵母菌的叙述,正确的是()A.两者都具有细胞核B.两者都具有染色体C.两者都能进行光合作用D.两者的遗传物质都是DNA【答案】D【解析】【分析】真核细胞和原核细胞的比较类别原核细胞真核细胞细胞大小较小(一般1~10um)较大(1~100um)细胞核无成形的细胞核,无核膜、核仁、染色体,只有拟核有成形的细胞核,有核膜、核仁和染色体细胞质只有核糖体,没有其它复杂的细胞器有核糖体、线粒体等,植物细胞还有叶绿体等细胞壁细细胞壁主要成分是肽聚糖细胞壁的主要成分是纤维素和果胶增殖方式二分裂有丝分裂、无丝分裂、减数分裂可遗传变异来源基因突变基因突变、基因重组、染色体变异共性都含有细胞膜、核糖体,都含有DNA和RNA两种核酸等【详解】A、念珠藻为原核生物,酵母菌为真核生物,原核生物无细胞核,A错误;B、念珠藻为原核生物,酵母菌为真核生物,原核生物无染色体,B错误;C、念珠藻含有光合色素,能进行光合作用,酵母菌不能进行光合作用,C错误;D、念珠藻和酵母菌都是细胞生物,它们的遗传物质都是DNA,D正确。故选D。3.下列关于显微镜使用叙述中,正确的是()A.所成像为倒立的虚像,如果实物为字母“b”,则视野下观察到的为字母“p”B.如果视野中出现一半亮一半暗可能是反光镜的调节角度不对C.换上高倍物镜后,可先用粗准焦螺旋调焦,再用细准焦螺旋调至物像最清晰D.观察颜色较深的材料时,视野应该调暗以便观察【答案】B【解析】【分析】1、显微镜所成像是倒立的虚像,即上下颠倒、左右相反的虚像。2————、高倍镜的使用:找(在低倍镜下找到要观察目标)移(将观察目标移至视野中央)转(转动——转换器,换上高倍镜)调(调光和调焦)。3、调光需要调反光镜(平面镜、凹面镜)和光圈;调焦用粗准焦螺旋、细准焦螺旋。【详解】A“、字母b”“在显微镜的视野下观察到的为字母q”,A错误;B、若观察视野中一半材料清晰一半模糊,可能是切片薄厚不均匀,若视野中出现一半亮一半暗可能是反光镜的调节角度不对,B正确;C、换上高倍物镜后,不能再转动粗准焦螺旋,只能用细准焦螺旋调焦至物像清晰,C错误;D、显微镜下观察的材料需要薄且透明的,色泽明暗可以通过调节光线进行调节,所以观察的材料颜色浅视野需要调暗些,材料颜色深视野需要调亮些,D错误。故选B。【点睛】此题考查显微镜的使用,掌握显微镜的调焦、调光、玻片移动,尤其是换用高倍镜时的调焦方法——不能使用粗准焦螺旋。4.下面是用显微镜观察时的几个操作步骤,要把显微镜视野下的标本从下图中的A转为B,其正确的操作步骤是①向右上方移动玻片②调节光圈使视野明亮③转动转换器④调节细准焦螺旋⑤调节粗准体螺旋⑥向左下方移动玻片A.①③②④B.②③④⑥C.⑥③②④D.⑥③⑤④【答案】C【解析】【分析】根据题干可知,该题主要考察了显微镜的使用过程,图A是在低倍显微镜下观察的结果,图B是转换为高...

1、当您付费下载文档后,您只拥有了使用权限,并不意味着购买了版权,文档只能用于自身使用,不得用于其他商业用途(如 [转卖]进行直接盈利或[编辑后售卖]进行间接盈利)。
2、本站所有内容均由合作方或网友上传,本站不对文档的完整性、权威性及其观点立场正确性做任何保证或承诺!文档内容仅供研究参考,付费前请自行鉴别。
3、如文档内容存在违规,或者侵犯商业秘密、侵犯著作权等,请点击“违规举报”。

碎片内容

与本文档类似文档
期末冲刺卷3-【冲刺期末】高一生物下学期期末拔高冲刺卷(2019人教版)(解析版).docx
期末冲刺卷3-【冲刺期末】高一生物下学期期末拔高冲刺卷(2019人教版)(解析版).docx
免费
16下载
高中 生物·选择性必修1课时作业(word)课后分层检测案7.docx
高中 生物·选择性必修1课时作业(word)课后分层检测案7.docx
免费
0下载
高中 2023二轮专项分层特训卷•生物学【新教材】专题四 生命系统的遗传、变异、进化.docx
高中 2023二轮专项分层特训卷•生物学【新教材】专题四 生命系统的遗传、变异、进化.docx
免费
0下载
高中生物必修1 3.3  细胞核的结构和功能-高一生物课后培优练(人教版2019必修1)(原卷版).doc
高中生物必修1 3.3 细胞核的结构和功能-高一生物课后培优练(人教版2019必修1)(原卷版).doc
免费
0下载
高中生物必修1 2.4.1 蛋白质是生命活动的主要承担者 练习(1)(解析版).docx
高中生物必修1 2.4.1 蛋白质是生命活动的主要承担者 练习(1)(解析版).docx
免费
0下载
1.1 细胞是生命活动的基本单位(学生版)-高一生物同步精品讲义(人教2019必修1).doc
1.1 细胞是生命活动的基本单位(学生版)-高一生物同步精品讲义(人教2019必修1).doc
免费
5下载
高一生物5.2 细胞的能量“通货”ATP 练习(1)(解析版).docx
高一生物5.2 细胞的能量“通货”ATP 练习(1)(解析版).docx
免费
2下载
高一生物5.3 人类遗传病(解析版).docx
高一生物5.3 人类遗传病(解析版).docx
免费
14下载
1.2 细胞的多样性和统一性 练习【新教材】人教版(2019)高中生物必修一.docx
1.2 细胞的多样性和统一性 练习【新教材】人教版(2019)高中生物必修一.docx
免费
0下载
高中 2023二轮专项分层特训卷•生物学【新教材】专题三 生命系统的延续.docx
高中 2023二轮专项分层特训卷•生物学【新教材】专题三 生命系统的延续.docx
免费
0下载
精品解析:云南省昆明市衡水实验中学西山学校高一上学期期末生物试题(原卷版).doc
精品解析:云南省昆明市衡水实验中学西山学校高一上学期期末生物试题(原卷版).doc
免费
0下载
高中生物必修1 2.2  细胞中的无机物-高一生物课后培优练(人教版2019必修1)(原卷版).doc
高中生物必修1 2.2 细胞中的无机物-高一生物课后培优练(人教版2019必修1)(原卷版).doc
免费
0下载
高一生物第5章 基因突变及其他变异(原卷版).docx
高一生物第5章 基因突变及其他变异(原卷版).docx
免费
2下载
新教材人教版生物精品解析:湖南省邵阳市邵东县三中2021-2022学年高一上学期合格考检测生物试题(原卷版).docx
新教材人教版生物精品解析:湖南省邵阳市邵东县三中2021-2022学年高一上学期合格考检测生物试题(原卷版).docx
免费
0下载
高中生物必修1 4.1 被动运输 练习(1)(原卷版).docx
高中生物必修1 4.1 被动运输 练习(1)(原卷版).docx
免费
0下载
3.1 细胞膜的结构和功能- 2022-2023学年高一生物上学期课后培优分级练(2019人教版必修1)(解析版).docx
3.1 细胞膜的结构和功能- 2022-2023学年高一生物上学期课后培优分级练(2019人教版必修1)(解析版).docx
免费
0下载
高一生物精品解析:北京市石景山2020-2021高一上学期期末生物试题(原卷版).doc
高一生物精品解析:北京市石景山2020-2021高一上学期期末生物试题(原卷版).doc
免费
4下载
1.1 细胞是生命活动的基本单位-高一生物课后培优练(人教版2019必修1)(原卷版).doc
1.1 细胞是生命活动的基本单位-高一生物课后培优练(人教版2019必修1)(原卷版).doc
免费
0下载
2.2 细胞中的无机物(教师版)-高一生物同步精品讲义(人教2019必修1).doc
2.2 细胞中的无机物(教师版)-高一生物同步精品讲义(人教2019必修1).doc
免费
3下载
高中 生物·选择性必修1课时作业(word)课后分层检测案16.docx
高中 生物·选择性必修1课时作业(word)课后分层检测案16.docx
免费
0下载
我的小文库
实名认证
内容提供者

提供高质量免费文档试卷下载,如果满意请告诉您身边的人,如果不满意请告诉我们,您的意见对于我们很重要,是我们不断进步的动力

相关文档

阅读排行

确认删除?
回到顶部
客服号
  • 客服QQ点击这里给我发消息
QQ群
  • QQ群点击这里加入QQ群
提交所需资料详情,我们来帮找资料