高中生物必修1 第5章 细胞的能量供应和利用(A卷·知识通关练)(解析版) .docx本文件免费下载 【共17页】

高中生物必修1 第5章  细胞的能量供应和利用(A卷·知识通关练)(解析版) .docx
高中生物必修1 第5章  细胞的能量供应和利用(A卷·知识通关练)(解析版) .docx
高中生物必修1 第5章  细胞的能量供应和利用(A卷·知识通关练)(解析版) .docx
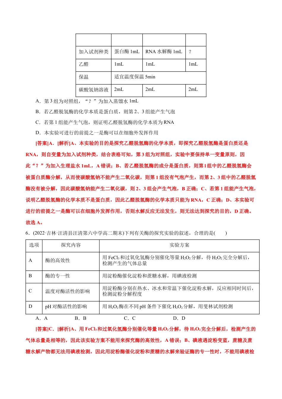
班级姓名学号分数第5章细胞的能量供应和利用(A卷·知识通关练)核心知识1.酶的作用及本质1.(2022·甘肃·永昌县第一高级中学高二期末)酶具有很高的催化效率,其原因是()A.酶能降低化学反应对温度等条件的要求B.能使反应物变成更加细小的微粒,增加接触面积C.降低了分子从常态转变为容易发生化学反应的活跃状态所需要的能量D.提供了化学反应开始时所需的活化能[答案]C.[解析]A、酶能降低化学反应所需的活化能,但不能降低化学反应对温度等条件的要求,A错误;B、酶能与反应物结合,促进化学反应的进行,而不是使反应物变成更加细小的微粒,B错误;C、酶的作用机理是降低了反应所需的活化能,C正确;D、酶能降低化学反应所需的活化能,但不能为化学反应提供能量,D错误。故选C。核心知识2.酶的特性2.(2022·湖南·高一期末)酶是活细胞产生的一类具有催化作用的有机物,其作用条件较温和,下列有关酶的叙述,正确的是()A.合成酶的原料为氨基酸或脱氧核苷酸B.与无机催化剂相比,酶能够为化学反应提供更多的活化能,故酶具有高效性C.温度会影响酶的活性,将温度降至酶的最适温度,酶活性将恢复到最大D.低温会抑制酶的活性,所以需要低温保存酶[答案]D.[解析]A、绝大多数酶是蛋白质,少数为RNA,故合成酶的原料为氨基酸或核糖核苷酸,A错误;B、酶的作用原理为降低反应所需的活化能,与无机催化剂相比,酶能降低更多的活化能,故酶具有高效性,B错误;C、高温使酶失活后降低温度,酶活性不能恢复,C错误;D、低温抑制酶活性,但不会破坏酶的结构,所以需要低温保存酶,D正确。故选D。3.(2022·四川成都·高二期末)下列有关人体内酶的叙述,错误的是()A.细胞中的酶可以附着在生物膜上也能游离存在B.酶的保存温度通常应低于酶促反应的最适温度C.各种细胞中含有的酶的种类和数量不一定相同D.在任何条件下酶的催化效率均高于无机催化剂[答案]D.[解析]A、细胞中的酶可以附着在生物膜上也能游离存在,例如有氧呼吸第三阶段的酶附着在线粒体内膜,有氧呼吸第一阶段的酶在细胞质基质中,A正确;B、酶在低温下结构比较稳定,故应该在低温下保存,保存温度通常应低于酶促反应的最适温度,B正确;C、酶的种类和数量与细胞代谢密切相关,酶的催化具有专一性,人体内各种体细胞发生的代谢不同,故而可知酶的种类不同、数量不同,C正确;D、酶作用条件较温和,高温、强酸、强碱会使酶失活,在这些条件下酶的催化效率比无机催化剂低,D错误。故选D。核心知识3.与酶有关的实验探究4.(2022·浙江·高三专题练习)某活动小组探究有关因素对H2O2分解反应速率的影响,设计如下四组实验,下列说法不正确的是()实验编号温度/℃H2O2溶液浓度加入的其它物质①2510%-②9010%-③2510%FeCl3④2510%肝脏研磨液A.此实验的无关变量有H2O2溶液的浓度、试管的洁净程度等B.通过实验③和④比较可以证明酶具有高效性C.实验的自变量为反应条件不同D.实验①和②可说明加热可以降低化学反应所需的活化能[答案]D.[解析]A、本实验的目的是探究有关因素对H2O2分解反应速率的影响,根据实验目的可知本实验的自变量是反应条件,因变量是反应速率,而H2O2溶液的浓度、试管的洁净程度等都属于无关变量,实验中的无关变量要求相同且适宜,A正确;B、实验③和④中的单一变量是催化剂种类的不同,二者比较可以证明酶具有高效性,即,与无机催化剂相比,酶催化条件下反应速率更快,催化效率更高,体现了酶的高效性,B正确;C、本实验的自变量为反应条件不同,因变量是反应速率的变化,C正确;D、实验①和②可说明加热可以加快反应速率,其提高反应速率的机理是:加热不是降低化学反应的活化能,而是提供了能量使H2O2更容易达到活跃状态,D错误。故选D。5.(2022·河南焦作·高一期末)已知乙醛在乙醛脱氢酶的作用下分解为乙酸,而碳酸氢钠在酸性条件下能产生CO2。某研究小组为了探究乙醛脱氢酶的化学本质进行了相关实验,实验处理如下表所示。下列相关叙述错误的是第1组第2组第3组乙醛脱氢酶1mL1mL1mL加入试剂种类蛋白酶1mLRNA水解酶1mL?乙醛1mL1mL1mL保温适宜温度保温5min碳酸氢钠溶液2mL2mL2mLA.第3组为对照...

1、当您付费下载文档后,您只拥有了使用权限,并不意味着购买了版权,文档只能用于自身使用,不得用于其他商业用途(如 [转卖]进行直接盈利或[编辑后售卖]进行间接盈利)。
2、本站所有内容均由合作方或网友上传,本站不对文档的完整性、权威性及其观点立场正确性做任何保证或承诺!文档内容仅供研究参考,付费前请自行鉴别。
3、如文档内容存在违规,或者侵犯商业秘密、侵犯著作权等,请点击“违规举报”。

碎片内容

与本文档类似文档
期末冲刺卷3-【冲刺期末】高一生物下学期期末拔高冲刺卷(2019人教版)(解析版).docx
期末冲刺卷3-【冲刺期末】高一生物下学期期末拔高冲刺卷(2019人教版)(解析版).docx
免费
16下载
高中 生物·选择性必修1课时作业(word)课后分层检测案7.docx
高中 生物·选择性必修1课时作业(word)课后分层检测案7.docx
免费
0下载
高中 2023二轮专项分层特训卷•生物学【新教材】专题四 生命系统的遗传、变异、进化.docx
高中 2023二轮专项分层特训卷•生物学【新教材】专题四 生命系统的遗传、变异、进化.docx
免费
0下载
高中生物必修1 3.3  细胞核的结构和功能-高一生物课后培优练(人教版2019必修1)(原卷版).doc
高中生物必修1 3.3 细胞核的结构和功能-高一生物课后培优练(人教版2019必修1)(原卷版).doc
免费
0下载
高中生物必修1 2.4.1 蛋白质是生命活动的主要承担者 练习(1)(解析版).docx
高中生物必修1 2.4.1 蛋白质是生命活动的主要承担者 练习(1)(解析版).docx
免费
0下载
1.1 细胞是生命活动的基本单位(学生版)-高一生物同步精品讲义(人教2019必修1).doc
1.1 细胞是生命活动的基本单位(学生版)-高一生物同步精品讲义(人教2019必修1).doc
免费
5下载
高一生物5.2 细胞的能量“通货”ATP 练习(1)(解析版).docx
高一生物5.2 细胞的能量“通货”ATP 练习(1)(解析版).docx
免费
2下载
高一生物5.3 人类遗传病(解析版).docx
高一生物5.3 人类遗传病(解析版).docx
免费
14下载
1.2 细胞的多样性和统一性 练习【新教材】人教版(2019)高中生物必修一.docx
1.2 细胞的多样性和统一性 练习【新教材】人教版(2019)高中生物必修一.docx
免费
0下载
高中 2023二轮专项分层特训卷•生物学【新教材】专题三 生命系统的延续.docx
高中 2023二轮专项分层特训卷•生物学【新教材】专题三 生命系统的延续.docx
免费
0下载
精品解析:云南省昆明市衡水实验中学西山学校高一上学期期末生物试题(原卷版).doc
精品解析:云南省昆明市衡水实验中学西山学校高一上学期期末生物试题(原卷版).doc
免费
0下载
高中生物必修1 2.2  细胞中的无机物-高一生物课后培优练(人教版2019必修1)(原卷版).doc
高中生物必修1 2.2 细胞中的无机物-高一生物课后培优练(人教版2019必修1)(原卷版).doc
免费
0下载
高一生物第5章 基因突变及其他变异(原卷版).docx
高一生物第5章 基因突变及其他变异(原卷版).docx
免费
2下载
新教材人教版生物精品解析:湖南省邵阳市邵东县三中2021-2022学年高一上学期合格考检测生物试题(原卷版).docx
新教材人教版生物精品解析:湖南省邵阳市邵东县三中2021-2022学年高一上学期合格考检测生物试题(原卷版).docx
免费
0下载
高中生物必修1 4.1 被动运输 练习(1)(原卷版).docx
高中生物必修1 4.1 被动运输 练习(1)(原卷版).docx
免费
0下载
3.1 细胞膜的结构和功能- 2022-2023学年高一生物上学期课后培优分级练(2019人教版必修1)(解析版).docx
3.1 细胞膜的结构和功能- 2022-2023学年高一生物上学期课后培优分级练(2019人教版必修1)(解析版).docx
免费
0下载
高一生物精品解析:北京市石景山2020-2021高一上学期期末生物试题(原卷版).doc
高一生物精品解析:北京市石景山2020-2021高一上学期期末生物试题(原卷版).doc
免费
4下载
1.1 细胞是生命活动的基本单位-高一生物课后培优练(人教版2019必修1)(原卷版).doc
1.1 细胞是生命活动的基本单位-高一生物课后培优练(人教版2019必修1)(原卷版).doc
免费
0下载
2.2 细胞中的无机物(教师版)-高一生物同步精品讲义(人教2019必修1).doc
2.2 细胞中的无机物(教师版)-高一生物同步精品讲义(人教2019必修1).doc
免费
3下载
高中 生物·选择性必修1课时作业(word)课后分层检测案16.docx
高中 生物·选择性必修1课时作业(word)课后分层检测案16.docx
免费
0下载
我的小文库
实名认证
内容提供者

提供高质量免费文档试卷下载,如果满意请告诉您身边的人,如果不满意请告诉我们,您的意见对于我们很重要,是我们不断进步的动力

相关文档

阅读排行

确认删除?
回到顶部
客服号
  • 客服QQ点击这里给我发消息
QQ群
  • QQ群点击这里加入QQ群
提交所需资料详情,我们来帮找资料