高中历史选修1 第17课 中国古代的户籍制度与社会治理 练习(原卷版).doc本文件免费下载 【共3页】

高中历史选修1 第17课 中国古代的户籍制度与社会治理  练习(原卷版).doc
高中历史选修1 第17课 中国古代的户籍制度与社会治理  练习(原卷版).doc
高中历史选修1 第17课 中国古代的户籍制度与社会治理  练习(原卷版).doc
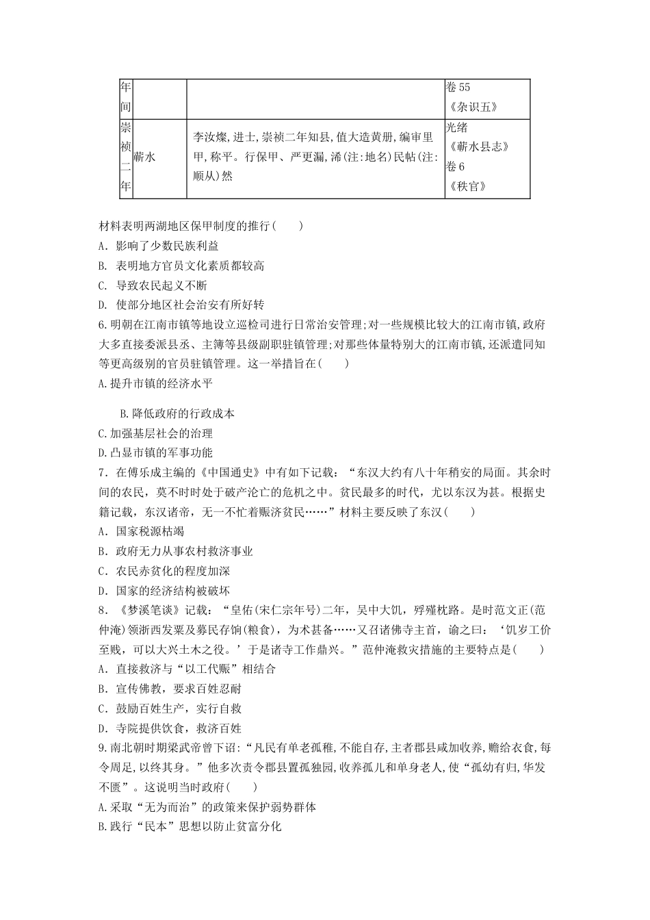
第六单元基层治理与社会保障第17课中国古代的户籍制度与社会治理一、选择题1.春秋战国时期地方官要对所掌户籍和赋税造册“上计”中央,以查考其政绩。秦朝对人口的管理和控制进行了改革,不仅按不同情况区分户籍,还确定了户口的什伍编制方式等,为历代所沿用。此举表明()A.实行了重农抑商的政策B.户籍是征收赋税的依据C.对人民的管理日益加强D.开始有了户籍管理制度2.商鞅认为户籍“上有通名,下有田宅,四境之内,丈夫、女子皆有名于上,生者著,死者削。按比户口,课植农桑,检察非违,催驱赋役”。此材料不能说明古代户籍()A.是朝廷征收赋役的依据B.是基层管理的重要手段C.与土地私有制度相适应D.是严刑峻法的重要体现3.“唐政府改革征税制度,不以户籍及其登记内容而以土地和财产的多寡为征税依据。明洪武年间,政府进行了全国范围的土地清丈和地籍整理运动,编制鱼鳞图册,地籍与户籍彼此独立。万历年间,张居正推行一条鞭法,使身丁税与户籍相分离。”以上这些改革()A.有利于我国经济重心的南移B.有利于农业生产规模的扩大C.使农民人身依附关系逐渐减弱D.有利于加强农民的人身依附关系4.秦代乡里制度逐渐定型,县的基层分为若干乡,乡下有里,里下有什伍组织。乡里组织拥有宣布教化、督催赋税、摊派力役、维持治安、兼理司法、婚丧祭祀等职权。这反映出秦代()A.农村基层实行地方自治B.皇帝直接掌握了乡官的任命权C.乡里属于社会经济组织D.乡里组织兼有行政与宗法职能5.下表为明中后期两湖保甲制的推行情况。时间地点保甲实施情况资料来源正德洞庭湖区南昌姜仪,字君隶,正德甲戊进士……时洞庭寇盗充斥,仪编渔艇为保甲……起听其蚁聚而击之所获盗贼即以赏,官司不问,湖商赖之嘉庆《巴陵县志》年间卷55《杂识五》崇祯二年蕲水李汝燦,进士,崇祯二年知县,值大造黄册,编审里甲,称平。行保甲、严更漏,浠(注:地名)民帖(注:顺从)然光绪《蕲水县志》卷6《秩官》材料表明两湖地区保甲制度的推行()A.影响了少数民族利益B.表明地方官员文化素质都较高C.导致农民起义不断D.使部分地区社会治安有所好转6.明朝在江南市镇等地设立巡检司进行日常治安管理;对一些规模比较大的江南市镇,政府大多直接委派县丞、主簿等县级副职驻镇管理;对那些体量特别大的江南市镇,还派遣同知等更高级别的官员驻镇管理。这一举措旨在()A.提升市镇的经济水平B.降低政府的行政成本C.加强基层社会的治理D.凸显市镇的军事功能7.在傅乐成主编的《中国通史》中有如下记载:“东汉大约有八十年稍安的局面。其余时间的农民,莫不时时处于破产沦亡的危机之中。贫民最多的时代,尤以东汉为甚。根据史籍记载,东汉诸帝,无一不忙着赈济贫民……”材料主要反映了东汉()A.国家税源枯竭B.政府无力从事农村救济事业C.农民赤贫化的程度加深D.国家的经济结构被破坏8.《梦溪笔谈》记载:“皇佑(宋仁宗年号)二年,吴中大饥,殍殣枕路。是时范文正(范仲淹)领浙西发粟及募民存饷(粮食),为术甚备……又召诸佛寺主首,谕之曰:‘饥岁工价至贱,可以大兴土木之役。’于是诸寺工作鼎兴。”范仲淹救灾措施的主要特点是()A.直接救济与“以工代赈”相结合B.宣传佛教,要求百姓忍耐C.鼓励百姓生产,实行自救D.寺院提供饮食,救济百姓9.南北朝时期梁武帝曾下诏:“凡民有单老孤稚,不能自存,主者郡县咸加收养,赡给衣食,每令周足,以终其身。”他多次责令郡县置孤独园,收养孤儿和单身老人,使“孤幼有归,华发不匮”。这说明当时政府()A.采取“无为而治”的政策来保护弱势群体B.践行“民本”思想以防止贫富分化C.重视基层治理以维护社会稳定D.形成了完备的社会保障体系10.抄箚(通“札”)制度是宋代的赈灾户口调查登记制度。有别于税账、丁账等不计妇女的做法,抄箚的对象包含男女老幼,并按家业分等。灾时户等越高所获救助越少,中产以上家庭不仅“不系赈救”,且要出粮帮助赈济灾民。材料体现了宋代()A.奉行善政养民的执政理念B.扩大赋税的征收范围C.强调国家社会的尊卑等级D.建立健全的户籍制度二、非选择题11.阅读下列材料,回答问题。材料一中国古代社会,历代统治者对于治理乡村都十分重视,其乡村治理大致可以分为三...

1、当您付费下载文档后,您只拥有了使用权限,并不意味着购买了版权,文档只能用于自身使用,不得用于其他商业用途(如 [转卖]进行直接盈利或[编辑后售卖]进行间接盈利)。
2、本站所有内容均由合作方或网友上传,本站不对文档的完整性、权威性及其观点立场正确性做任何保证或承诺!文档内容仅供研究参考,付费前请自行鉴别。
3、如文档内容存在违规,或者侵犯商业秘密、侵犯著作权等,请点击“违规举报”。

碎片内容

与本文档类似文档
历史同步精品讲义(选择性必修3文化交流与传播)第13课  现代战争与不同文化的碰撞和交流(学生版)-2023同步精品讲义(选择性必修3).docx
历史同步精品讲义(选择性必修3文化交流与传播)第13课 现代战争与不同文化的碰撞和交流(学生版)-2023同步精品讲义(选择性必修3).docx
免费
4下载
高中二年级历史历史(统编版B卷)-(考试版)A4(范围:统编版选必三1-5单元).docx
高中二年级历史历史(统编版B卷)-(考试版)A4(范围:统编版选必三1-5单元).docx
免费
25下载
高中二年级历史第1课 中国古代政治制度的形成与发展(原卷版).docx
高中二年级历史第1课 中国古代政治制度的形成与发展(原卷版).docx
免费
17下载
高中历史选修2 第一单元  食物生产与社会生活(基础过关)-高二历史单元测试定心卷(选择性必修2经济与社会生活)(解析版).docx
高中历史选修2 第一单元 食物生产与社会生活(基础过关)-高二历史单元测试定心卷(选择性必修2经济与社会生活)(解析版).docx
免费
0下载
高中二年级历史第3课 中国近代至当代政治制度的演变(原卷版).docx
高中二年级历史第3课 中国近代至当代政治制度的演变(原卷版).docx
免费
14下载
高中历史选修2 第二单元  生产工具与劳作方式(B卷•能力提升卷)(解析版)-【单元测试】2022-2023学年高二历史分层训练AB卷(选择性必修2).docx
高中历史选修2 第二单元 生产工具与劳作方式(B卷•能力提升卷)(解析版)-【单元测试】2022-2023学年高二历史分层训练AB卷(选择性必修2).docx
免费
0下载
高中二年级历史第3课 古代西亚、非洲文化(原卷版) -.docx
高中二年级历史第3课 古代西亚、非洲文化(原卷版) -.docx
免费
6下载
高二历史同步精品讲义(选择性必修2)第9课 20世纪以来人类的经济与生活(学生版) .doc
高二历史同步精品讲义(选择性必修2)第9课 20世纪以来人类的经济与生活(学生版) .doc
免费
21下载
第1课 从食物采集到食物生产(作业)-高二历史同步备课系列(选择性必修2国经济与社会生活) (1).docx
第1课 从食物采集到食物生产(作业)-高二历史同步备课系列(选择性必修2国经济与社会生活) (1).docx
免费
0下载
高中历史选修1 期末真题重组卷(一)(25+4模式)(解析版).docx
高中历史选修1 期末真题重组卷(一)(25+4模式)(解析版).docx
免费
0下载
第五单元  交通与社会变迁(A卷•基础过关卷)(原卷版)-【单元测试】2022-2023学年高二历史分层训练AB卷(选择性必修2) (1).docx
第五单元 交通与社会变迁(A卷•基础过关卷)(原卷版)-【单元测试】2022-2023学年高二历史分层训练AB卷(选择性必修2) (1).docx
免费
0下载
高二历史同步精品讲义(选择性必修2)第6课 新科技革命与现代社会发展(学生版) .doc
高二历史同步精品讲义(选择性必修2)第6课 新科技革命与现代社会发展(学生版) .doc
免费
13下载
高中历史选修1 第3课 中国近代至当代政治制度的演变(原卷版).docx
高中历史选修1 第3课 中国近代至当代政治制度的演变(原卷版).docx
免费
0下载
高中历史选修1 第5课 中国古代官员的选拔与管理(原卷版).docx
高中历史选修1 第5课 中国古代官员的选拔与管理(原卷版).docx
免费
0下载
高中历史选修3 第四单元  村落、城镇与居住环境(A卷•基础过关卷)(解析版)-【单元测试】2022-2023学年高二历史分层训练AB卷(选择性必修2).docx
高中历史选修3 第四单元 村落、城镇与居住环境(A卷•基础过关卷)(解析版)-【单元测试】2022-2023学年高二历史分层训练AB卷(选择性必修2).docx
免费
0下载
高中历史选修2 第一单元  食物生产与社会生活(能力提升)-高二历史单元测试定心卷(选择性必修2经济与社会生活)(解析版).docx
高中历史选修2 第一单元 食物生产与社会生活(能力提升)-高二历史单元测试定心卷(选择性必修2经济与社会生活)(解析版).docx
免费
0下载
2022-2023学年高二历史上学期期中考前必刷卷(广东专用)02(答题卡).docx
2022-2023学年高二历史上学期期中考前必刷卷(广东专用)02(答题卡).docx
免费
30下载
高中历史选修3 期末真题重组卷(一)(25+4模式)(解析版).docx
高中历史选修3 期末真题重组卷(一)(25+4模式)(解析版).docx
免费
0下载
高中历史选修2 第二单元  生产工具与劳作方式(A卷•基础过关卷)(解析版)-【单元测试】2022-2023学年高二历史分层训练AB卷(选择性必修2).docx
高中历史选修2 第二单元 生产工具与劳作方式(A卷•基础过关卷)(解析版)-【单元测试】2022-2023学年高二历史分层训练AB卷(选择性必修2).docx
免费
0下载
高二历史同步讲义选修1第07课 近代以来中国的官员选拔与管理(学生版).docx
高二历史同步讲义选修1第07课 近代以来中国的官员选拔与管理(学生版).docx
免费
21下载
我的小文库
实名认证
内容提供者

提供高质量免费文档试卷下载,如果满意请告诉您身边的人,如果不满意请告诉我们,您的意见对于我们很重要,是我们不断进步的动力

相关文档

阅读排行

确认删除?
回到顶部
客服号
  • 客服QQ点击这里给我发消息
QQ群
  • QQ群点击这里加入QQ群
提交所需资料详情,我们来帮找资料