高中化学必修1 第二节 金属材料(一)-2020-2021学年高一化学必修第一册课时同步练(新人教)(原卷版).doc本文件免费下载 【共3页】

高中化学必修1 第二节 金属材料(一)-2020-2021学年高一化学必修第一册课时同步练(新人教)(原卷版).doc
高中化学必修1 第二节 金属材料(一)-2020-2021学年高一化学必修第一册课时同步练(新人教)(原卷版).doc
高中化学必修1 第二节 金属材料(一)-2020-2021学年高一化学必修第一册课时同步练(新人教)(原卷版).doc
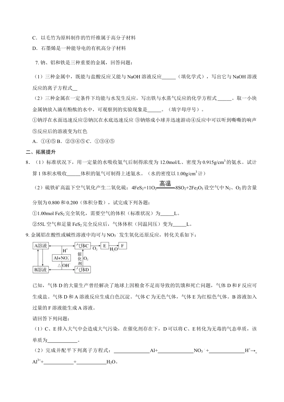
第三单元金属材料第2课金属材料(一)一、基础巩固1.下列关于铝及其化合物说法,不正确的是()A.不能用铝制容器腌咸菜,因为铝单质会和较浓的Cl﹣发生络合反应B.铝热反应过程会放出大量的热,这说明构成氧化铝的微粒间存在着强烈的作用力C.氢氧化铝不溶于过量氨水,但氢氧化铜、氢氧化银沉淀都溶于过量氨水D.刚玉是一种高硬度、高熔点的化合物,刚玉坩埚不能用来熔融纯碱2.既能与酸(H+)反应,又能与碱(OH﹣)反应的化合物是()①MgO②Al(OH)3③NaHSO4④NaHCO3⑤CH3COONH4⑥AlA.②④B.②③④C.②④⑤D.②④⑤⑥3.用高铁酸钠(Na2FeO4)处理河流湖泊的水用于饮用,是一项较新的技术,与此有关的以下叙述中,正确的是()①高铁酸钠溶液有强酸性②高铁酸钠有强氧化性③高铁酸钠可使水软化④该过程中水被消毒和净化A.①③B.②④C.①②D.③④4.28gCO气体在1mol的氧气中燃烧后,所得的气体通过足量Na2O2固体中充分反应后,下列说法不正确的是()A.CO与氧气反应,只消耗了0.5mol氧气B.充分反应后Na2O2固体质量增加了28gC.通过以上两步反应后余下氧气物质的量为0.5molD.若2gH2替代28g的CO发生上述反应,则Na2O2固体质量增加了2g5.生铁的熔点是1100~1200℃,则纯铁的熔点可能是()A.1085℃B.1160℃C.1200℃D.1535℃6.下列说法错误的是()A.越王勾践剑的铸造材料主要是铜锡合金B.青花瓷的制作原料的主要成分是硅酸盐C.以毛竹为原料制作的竹纤维属于高分子材料D.石墨烯是一种能导电的有机高分子材料7.钠、铝和铁是三种重要的金属,回答问题:(1)三种金属中,既能与盐酸反应又能与NaOH溶液反应(填化学式),写出它与NaOH溶液反应的离子方程式(2)三种金属在一定条件下均能与水发生反应。写出铁与水蒸气反应的化学方程式。取一小块金属钠放入滴有酚酞的水中,可观察到的实验现象是。(填字母序号)。①钠浮在水面迅速反应②钠沉在水底迅速反应③钠熔成小球并迅速游动④反应中可以听到嘶嘶的响声⑤反应后的溶液变为红色A.①④⑤B.②③④⑤C.①③④⑤二、拓展提升8.(1)标准状况下,用一定量的水吸收氨气后制得浓度为12.0mol/L、密度为0.915g/cm3的氨水。试计算1体积水吸收体积的氨气可制得上述氨水。(水的密度以1.00g/cm3计)(2)硫铁矿高温下空气氧化产生二氧化硫:4FeS2+11O28SO2+2Fe2O3设空气中N2、O2的含量分别为0.800和0.200(体积分数),试完成下列各题:①1.00molFeS2完全氧化,需要空气的体积(标准状况)为L。②55L空气和足量FeS2完全反应后,气体体积(同温同压)变为L。9.金属铝在酸性或碱性溶液中均可与NO3﹣发生氧化还原反应,转化关系如下:已知,气体D的大量生产曾经解决了地球上因粮食不足而导致的饥饿和死亡问题,气体D和F反应可生成盐。气体D和A溶液反应生成白色沉淀。气体C为无色气体,气体E为红棕色气体。B溶液加入过量的F溶液能生成A溶液。请回答下列问题:(1)C、E排入大气中会造成大气污染,在催化剂存在下,D可以将C、E转化为无毒的气态单质,该单质为。(2)完成并配平下列离子方程式:Al+NO3﹣+H+→Al3+++H2O。(3)D→C反应的化学方程式是。(4)除去气体C中的杂质气体E的化学方法:(用化学方程式表示)。10.动手实践:某同学探究同周期元素性质递变规律实验时,自己设计了一套实验方案,并记录了有关实验现象(见下表,表中的“实验步骤”与“实验现象”前后不一定是对应关系)。实验步骤实验现象①将镁条用砂纸打磨后,放入试管中,加入少量水后,加热至水沸腾;再向溶液中滴加酚酞溶液A.浮在水面上,熔成小球,四处游动,发出“嘶嘶”声,随之消失,溶液变成红色②向新制的Na2S溶液中滴加新制的氯水B.有气体产生,溶液变成浅红色③将一小块金属钠放入滴有酚酞溶液的冷水中C.剧烈反应,迅速产生大量无色气体④将镁条投入稀盐酸中D.反应不十分剧烈;产生无色气体⑤将铝条投入稀盐酸中E.生成白色胶状沉淀,继而沉淀消失⑥向AlCl3溶液中滴加NaOH溶液至过量F.生成淡黄色沉淀请你帮助该同学整理并完成实验报告。(1)实验目的:研究元素性质递变规律。(2)实验用品:试剂:金属钠,镁条,铝条,稀盐酸,...

1、当您付费下载文档后,您只拥有了使用权限,并不意味着购买了版权,文档只能用于自身使用,不得用于其他商业用途(如 [转卖]进行直接盈利或[编辑后售卖]进行间接盈利)。
2、本站所有内容均由合作方或网友上传,本站不对文档的完整性、权威性及其观点立场正确性做任何保证或承诺!文档内容仅供研究参考,付费前请自行鉴别。
3、如文档内容存在违规,或者侵犯商业秘密、侵犯著作权等,请点击“违规举报”。

碎片内容

与本文档类似文档
7.3 乙醇与乙酸(第二课时 乙酸)-2021-2022学年高一化学同步课时练+单元测试(人教版2019必修第二册)(原卷版).docx
7.3 乙醇与乙酸(第二课时 乙酸)-2021-2022学年高一化学同步课时练+单元测试(人教版2019必修第二册)(原卷版).docx
免费
5下载
期中综合检测卷02【综合检测】-高一化学下学期期中专项复习(人教版2019必修第二册)(解析版).doc
期中综合检测卷02【综合检测】-高一化学下学期期中专项复习(人教版2019必修第二册)(解析版).doc
免费
6下载
高中化学试卷必修二专项03 原电池原理的综合判断-2019-2020学年高一化学期末复习专项提升卷(人教版2019必修第二册)(解析版).docx
高中化学试卷必修二专项03 原电池原理的综合判断-2019-2020学年高一化学期末复习专项提升卷(人教版2019必修第二册)(解析版).docx
免费
0下载
高中化学必修1 【新教材精创】第三章 章末检测(2)(原卷版).docx
高中化学必修1 【新教材精创】第三章 章末检测(2)(原卷版).docx
免费
0下载
高中化学必修1 第04章 物质结构 元素周期律(A卷基础强化篇)(解析版).doc
高中化学必修1 第04章 物质结构 元素周期律(A卷基础强化篇)(解析版).doc
免费
0下载
高中化学必修1 第二章第1节钠及其化合物-课时作业2022-2023学年上学期高一化学人教版(2019)必修第一册.docx
高中化学必修1 第二章第1节钠及其化合物-课时作业2022-2023学年上学期高一化学人教版(2019)必修第一册.docx
免费
0下载
高中化学必修1 第一章 物质及其变化   测试题2022-2023学年高一上学期化学人教版(2019)必修第一册.docx
高中化学必修1 第一章 物质及其变化 测试题2022-2023学年高一上学期化学人教版(2019)必修第一册.docx
免费
0下载
高中化学选择性必修三 同步习题第3章 提升课4 限定条件下同分异构体的书写与判断.docx
高中化学选择性必修三 同步习题第3章 提升课4 限定条件下同分异构体的书写与判断.docx
免费
28下载
5.2氮及其化合物  课时训练   2022-2023学年高一下学期化学人教版(2019)必修第二册.docx
5.2氮及其化合物 课时训练 2022-2023学年高一下学期化学人教版(2019)必修第二册.docx
免费
0下载
人教版高中化学必修二5.1.1 硫和二氧化硫 练习(1)(解析版) (1).docx
人教版高中化学必修二5.1.1 硫和二氧化硫 练习(1)(解析版) (1).docx
免费
0下载
【原创】必修第二册第六单元化学反应与能量达标检测卷 (B) 学生版.doc
【原创】必修第二册第六单元化学反应与能量达标检测卷 (B) 学生版.doc
免费
7下载
高中化学必修1 第四章第2节元素周期律课时作业2022-2023学年上学期高一化学人教版(2019)必修第一册.docx
高中化学必修1 第四章第2节元素周期律课时作业2022-2023学年上学期高一化学人教版(2019)必修第一册.docx
免费
0下载
高中化学必修1 第三章 金属材料课时训练 2022-2023学年高一上学期化学人教版(2019)必修第一册.docx
高中化学必修1 第三章 金属材料课时训练 2022-2023学年高一上学期化学人教版(2019)必修第一册.docx
免费
0下载
高一化学【新教材精创】4.1.1 原子结构  元素周期表  核素练习(2)(原卷版).docx
高一化学【新教材精创】4.1.1 原子结构 元素周期表 核素练习(2)(原卷版).docx
免费
20下载
高中化学选择性必修三 同步习题第3章 第1节 卤代烃.docx
高中化学选择性必修三 同步习题第3章 第1节 卤代烃.docx
免费
15下载
第八章 第一节 自然资源的开发利用  课时作业一   高一下学期化学人教版(2019)必修第二册(1).docx
第八章 第一节 自然资源的开发利用 课时作业一 高一下学期化学人教版(2019)必修第二册(1).docx
免费
1下载
高中化学试卷必修二【新教材精创】7.2.1 乙烯 练习(1)(原卷版).docx
高中化学试卷必修二【新教材精创】7.2.1 乙烯 练习(1)(原卷版).docx
免费
0下载
高中化学试卷必修一精品解析:北京市中国人民大学附属中学2019-2020学年高一上学期期中考试化学试题(解析版).doc
高中化学试卷必修一精品解析:北京市中国人民大学附属中学2019-2020学年高一上学期期中考试化学试题(解析版).doc
免费
0下载
第七章第四节基本营养物质同步训练2022-2023学年下学期高一化学人教版(2019)必修第二册.docx
第七章第四节基本营养物质同步训练2022-2023学年下学期高一化学人教版(2019)必修第二册.docx
免费
0下载
人教版高中化学必修二专项02 化学反应中能量变化关系的判断及计算-2019-2020学年高一化学期末复习专项提升卷(人教版2019必修第二册)(解析版).docx
人教版高中化学必修二专项02 化学反应中能量变化关系的判断及计算-2019-2020学年高一化学期末复习专项提升卷(人教版2019必修第二册)(解析版).docx
免费
0下载
我的小文库
实名认证
内容提供者

提供高质量免费文档试卷下载,如果满意请告诉您身边的人,如果不满意请告诉我们,您的意见对于我们很重要,是我们不断进步的动力

相关文档

阅读排行

确认删除?
回到顶部
客服号
  • 客服QQ点击这里给我发消息
QQ群
  • QQ群点击这里加入QQ群
提交所需资料详情,我们来帮找资料