3.3 汽化和液化-2020-2021学年八年级物理上册同步课堂帮帮帮(人教版)(15144512).docx本文件免费下载 【共9页】

3.3 汽化和液化-2020-2021学年八年级物理上册同步课堂帮帮帮(人教版)(15144512).docx
3.3 汽化和液化-2020-2021学年八年级物理上册同步课堂帮帮帮(人教版)(15144512).docx
3.3 汽化和液化-2020-2021学年八年级物理上册同步课堂帮帮帮(人教版)(15144512).docx
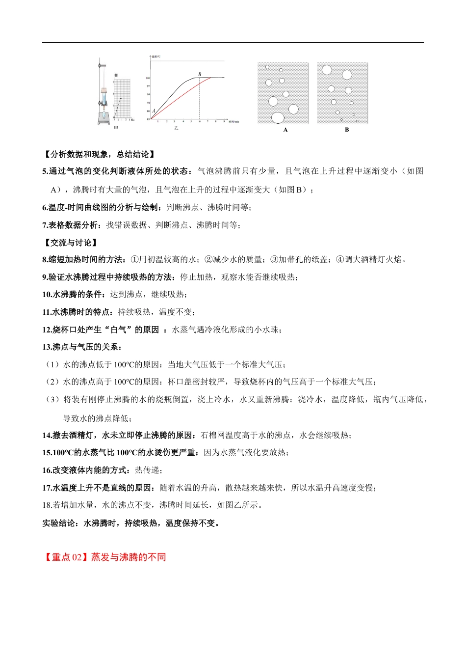
3.3汽化和液化目标梳理学习目标重点难点1.知道什么是汽化、液化。理解液化是汽化的逆过程。2.了解沸腾现象,知道什么是沸点。3.知道蒸发可以致冷,知道影响蒸发快慢的因素。教学重点:探究水的沸腾的实验,理解液体沸腾的特点。教学难点:利用用“温度—时间”图象来处理实验数据。知识梳理1.汽化(1)物质从液态变为气态的过程叫做汽化.(2)汽化的两种方式:蒸发和沸腾.2.蒸发(1)原因:液体内部和表面的分子都在不停地做无规则运动.处于液体表面附近的动能足够大的液体分子会挣脱液体内部其他分子的束缚飞出液面,形成蒸气.(2)影响蒸发快慢的因素①液体温度越高,液体蒸发越快.②液体表面积越大,液体蒸发越快.③液体上方空气流动速度越快,液体蒸发越快.(3)液体蒸发的特点①可以在任何温度下进行,即液体的蒸发不受温度限制.②只发生在液体表面,即发生的部位在液体的表面,且过程较缓慢.③蒸发过程中要吸热.液体蒸发时要从周围物体吸收热量,因此有致冷作用.说明:液体蒸发的快慢也与自身的性质有关,有的液体容易蒸发,有的液体不容易蒸发.3.沸腾(1)沸腾是液体内部和表面同时发生的剧烈的汽化现象.(2)沸腾时的温度—时间图象(如图所示)(3)特点①在液体内部和表面同时发生.在内部形成大量气泡,气泡在上升过程中不断变大.②在沸腾过程中,虽然液体继续吸热,但温度不变.(4)沸腾的两个必要条件①液体的温度达到沸点.②液体能持续吸热.(5)气压增大,沸点升高.气压减小,沸点降低.说明:沸点与液体表面处的气压有关,气压增大,沸点升高;气压减小,沸点降低.高压锅就是利用增大气压的方式来增大液体的沸点的.4.液化(1)物质从气态变为液态的过程叫做液化,液化时要放热.例如被水蒸气烫伤往往比开水烫伤更严重,这是因为水蒸气液化还要放热.(2)使气体液化的两种方式①降低温度.②压缩气体的体积.如液化石油气在常温下是气态,利用压缩体积的方法可使其在常温下液化为液体.注意:所有气体在温度降到足够低时都可以液化,但有的气体仅靠压缩体积不能使它液化,必须使它的温度降到一定程度,才能用压缩体积的方法使其液化.重点梳理【重点01】探究水沸腾时的特点1.主要实验器材:温度计、停表、烧杯、酒精灯、硬纸板等;2.器材组装顺序:自下而上:3.温度计的原理、使用和读数;4.硬纸板:减少热量损失,缩短加热时间;ABC甲乙AB【分析数据和现象,总结结论】5.通过气泡的变化判断液体所处的状态:气泡沸腾前只有少量,且气泡在上升过程中逐渐变小(如图A),沸腾时有大量的气泡,且气泡在上升的过程中逐渐变大(如图B);6.温度-时间曲线图的分析与绘制:判断沸点、沸腾时间等;7.表格数据分析:找错误数据、判断沸点、沸腾时间等;【交流与讨论】8.缩短加热时间的方法:①用初温较高的水;②减少水的质量;③加带孔的纸盖;④调大酒精灯火焰。9.验证水沸腾过程中持续吸热的方法:停止加热,观察水能否继续吸热;10.水沸腾的条件:达到沸点,继续吸热;11.水沸腾时的特点:持续吸热,温度不变;12.烧杯口处产生“白气”的原因:水蒸气遇冷液化形成的小水珠;13.沸点与气压的关系:(1)水的沸点低于100℃的原因:当地大气压低于一个标准大气压;(2)水的沸点高于100℃的原因:杯口盖密封较严,导致烧杯内的气压高于一个标准大气压;(3)将装有刚停止沸腾的水的烧瓶倒置,浇上冷水,水又重新沸腾:浇冷水,温度降低,瓶内气压降低,导致水的沸点降低;14.撤去酒精灯,水未立即停止沸腾的原因:石棉网温度高于水的沸点,水会继续吸热;15.100℃的水蒸气比100℃的水烫伤更严重:因为水蒸气液化要放热;16.改变液体内能的方式:热传递;17.水温度上升不是直线的原因:随着水温的升高,散热越来越来快,所以水温升高速度变慢;18.若增加水量,水的沸点不变,沸腾时间延长,如图乙所示。实验结论:水沸腾时,持续吸热,温度保持不变。【重点02】蒸发与沸腾的不同沸腾蒸发不同点温度条件达到沸点任何温度发生部位液体内部和表面只在液体表面剧烈程度剧烈缓慢平和温度变化沸腾时温度不变温度降低相同点都是汽化现象,都要吸热【重点0...

1、当您付费下载文档后,您只拥有了使用权限,并不意味着购买了版权,文档只能用于自身使用,不得用于其他商业用途(如 [转卖]进行直接盈利或[编辑后售卖]进行间接盈利)。
2、本站所有内容均由合作方或网友上传,本站不对文档的完整性、权威性及其观点立场正确性做任何保证或承诺!文档内容仅供研究参考,付费前请自行鉴别。
3、如文档内容存在违规,或者侵犯商业秘密、侵犯著作权等,请点击“违规举报”。

碎片内容

与本文档类似文档
课时02滑轮(基础练)-2020-2021学年八年级物理下册十分钟同步课堂专练(人教版)(解析版).doc
课时02滑轮(基础练)-2020-2021学年八年级物理下册十分钟同步课堂专练(人教版)(解析版).doc
免费
0下载
八年级物理上册同步练习6.5 第六章 质量与密度复习总结(教师版)-八年级物理上册同步精品讲义(人教版).docx
八年级物理上册同步练习6.5 第六章 质量与密度复习总结(教师版)-八年级物理上册同步精品讲义(人教版).docx
免费
22下载
初中八年级物理上册2声现象 .doc
初中八年级物理上册2声现象 .doc
免费
0下载
初中八年级物理下册2020年湖北省天门、仙桃、潜江、江汉油田中考物理试题(解析版).doc
初中八年级物理下册2020年湖北省天门、仙桃、潜江、江汉油田中考物理试题(解析版).doc
免费
0下载
八年级上册物理 同步测试题  3.3 超声与次声(含解析).doc
八年级上册物理 同步测试题 3.3 超声与次声(含解析).doc
免费
29下载
21人教版四川成都锦江区2020-2021学业发展水平监测试卷.pdf
21人教版四川成都锦江区2020-2021学业发展水平监测试卷.pdf
免费
1下载
人教版八年级物理下册 第12章 简单机械 单元测试题1.doc
人教版八年级物理下册 第12章 简单机械 单元测试题1.doc
免费
0下载
八年级物理浮力单元测试题(完整版含答案).doc
八年级物理浮力单元测试题(完整版含答案).doc
免费
0下载
八年级物理期末模拟卷(全解全析)(北师大版2024).docx
八年级物理期末模拟卷(全解全析)(北师大版2024).docx
免费
0下载
八年级物理下册同步练习10.1 浮力(教师版)-八年级物理下册同步精品讲义(人教版).docx
八年级物理下册同步练习10.1 浮力(教师版)-八年级物理下册同步精品讲义(人教版).docx
免费
28下载
初中八年级物理上册第2章《声现象》单元测试练习(B卷)(解析版).docx
初中八年级物理上册第2章《声现象》单元测试练习(B卷)(解析版).docx
免费
0下载
初中八年级物理下册第十章 浮力(选拔卷)-【单元测试】(人教版)(解析版).doc
初中八年级物理下册第十章 浮力(选拔卷)-【单元测试】(人教版)(解析版).doc
免费
0下载
八年级物理上册同步练习3.2 熔化和凝固(学生版)-八年级物理上册同步精品讲义(人教版).docx
八年级物理上册同步练习3.2 熔化和凝固(学生版)-八年级物理上册同步精品讲义(人教版).docx
免费
4下载
初中八年级物理上册第五章 透镜及其应用(单元达标精品检测试卷)(解析版).docx
初中八年级物理上册第五章 透镜及其应用(单元达标精品检测试卷)(解析版).docx
免费
0下载
初中八年级物理上册第6.4课时 密度与社会生活(原卷版).doc
初中八年级物理上册第6.4课时 密度与社会生活(原卷版).doc
免费
0下载
初中八年级物理下册2020年浙江省杭州市中考物理试题.docx
初中八年级物理下册2020年浙江省杭州市中考物理试题.docx
免费
0下载
八年级上册物理 同步测试题  《重力》教学反思.doc
八年级上册物理 同步测试题 《重力》教学反思.doc
免费
25下载
12.3机械效率八年级物理下册课时同步分层训练(人教版) (解析版).docx
12.3机械效率八年级物理下册课时同步分层训练(人教版) (解析版).docx
免费
0下载
专题10.2 阿基米德原理--八年级物理人教版(下册).doc
专题10.2 阿基米德原理--八年级物理人教版(下册).doc
免费
0下载
初中八年级物理上册人教版《声现象》单元测试题.doc
初中八年级物理上册人教版《声现象》单元测试题.doc
免费
0下载
我的小文库
实名认证
内容提供者

提供高质量免费文档试卷下载,如果满意请告诉您身边的人,如果不满意请告诉我们,您的意见对于我们很重要,是我们不断进步的动力

相关文档

阅读排行

确认删除?
回到顶部
客服号
  • 客服QQ点击这里给我发消息
QQ群
  • QQ群点击这里加入QQ群