第一章 第一节 物质的分类及转化 小题训练 2022-2023学年上学期高一化学人教版(2019)必修第一册.docx本文件免费下载 【共12页】

第一章  第一节  物质的分类及转化 小题训练 2022-2023学年上学期高一化学人教版(2019)必修第一册.docx
第一章  第一节  物质的分类及转化 小题训练 2022-2023学年上学期高一化学人教版(2019)必修第一册.docx
第一章  第一节  物质的分类及转化 小题训练 2022-2023学年上学期高一化学人教版(2019)必修第一册.docx
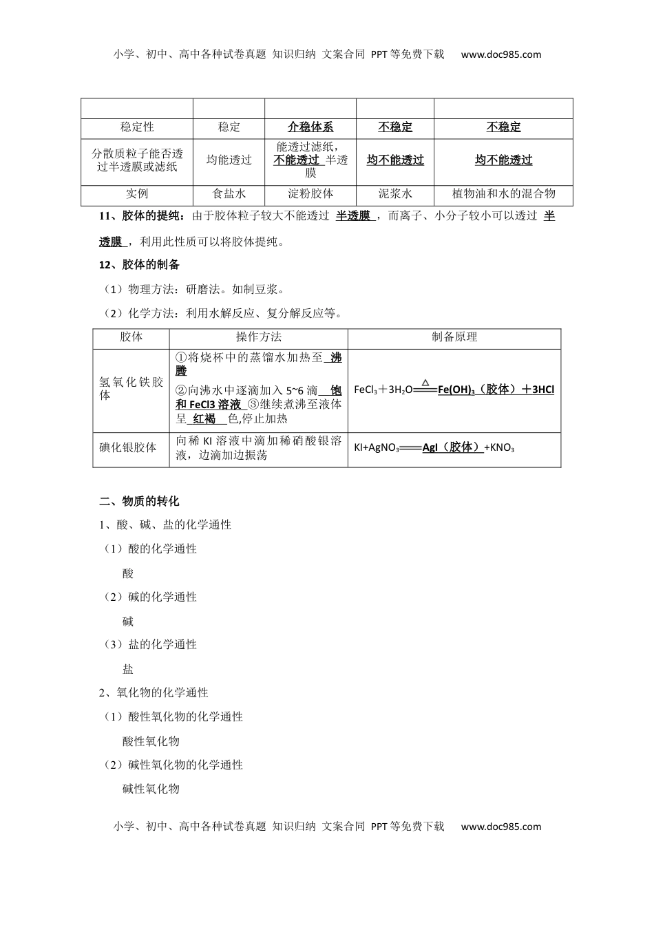
小学、初中、高中各种试卷真题知识归纳文案合同PPT等免费下载www.doc985.com小学、初中、高中各种试卷真题知识归纳文案合同PPT等免费下载www.doc985.com第一节物质的分类及转化【学习目标】1.能从元素组成的角度分析认识物质,根据物质的组成和性质对物质进行分类。2.熟知溶液、浊液、胶体三种分散系的本质区别。3.了解胶体的性质及其应用,会鉴别胶体和溶液。4.熟知酸、碱、盐的性质,会写相关反应的化学方程式,并判断其反应类型。5.认识同类物质具有相似性,学会分析研究物质性质与相互转化的方法,促进“证据推理与模型认知”化学核心素养的发展。【基础知识】一、物质的分类1、元素:元素是具有相同核电荷数(即质子数)的一类原子的总称。2、分子:能够独立存在并保持物质化学性质的最小微粒,由原子构成,呈电中性,具有一定的物理化学性3、同素异形体:同种元素形成的不同单质叫同素异形体。形成方式:①原子个数不同,如O2和O3;②原子排列方式不同,如金刚石和石墨。4、纯净物:由同种单质或化合物组成的物质。5、混合物:由几种不同的单质或化合物组成的物质。6、单质:由同种元素组成的纯净物称为单质,包括金属单质和非金属单质。7、化合物:由两种或两种以上元素组成的纯净物称为化合物,包括酸、碱、盐、氧化物等。注意:常见的混合物举例:①气体混合物水煤气爆鸣气天然气焦炉气高炉煤气石油气主要成分CO、H2H2、O2CH4H2、CH4等CO、CO2、N2等丙烷、H2等②液体混合物氨水王水硬水水玻璃福尔马林汽油主要成分NH3·H2ONH3、H2O盐酸、硝酸含Ca2+、Mg2+较多的水Na2SiO3、H2O甲醛、H2OC5~C11的烃小学、初中、高中各种试卷真题知识归纳文案合同PPT等免费下载www.doc985.com小学、初中、高中各种试卷真题知识归纳文案合同PPT等免费下载www.doc985.com③固体混合物碱石灰漂白粉玻璃水泥铝热剂主要成分CaO、NaOHCa(ClO)2、CaCl2Na2O·CaO·6SiO23CaO·SiO2、2CaO·SiO2、3CaO·Al2O3Al、金属氧化物8、分类的方法(1)树状分类法:根据对象的共同点和差异,将对象分为不同的种类,而且形成具有一定从属关系的不同等级系统的一种分类方法。应用树状分类法可以对同类事物进行再分类。(2)交叉分类法:根据不同的分类标准对同一物质进行分类的一种方法。在对物质进行分类时,采用交叉分类法能从不同角度对物质进行较全面的分析。9、分散系:一种(或多种)物质分散到另一种(或多种)物质中所得到的体系,叫做分散系。被分散的物质称为分散质,起容纳分散质作用的物质称为分散剂。10、分散系的分类溶液、胶体、浊液的比较分散系溶液胶体浊液悬浊液乳浊液分散质粒子直径小于1nm1~100nm大于100nm大于100nm小学、初中、高中各种试卷真题知识归纳文案合同PPT等免费下载www.doc985.com小学、初中、高中各种试卷真题知识归纳文案合同PPT等免费下载www.doc985.com稳定性稳定介稳体系不稳定不稳定分散质粒子能否透过半透膜或滤纸均能透过能透过滤纸,不能透过半透膜均不能透过均不能透过实例食盐水淀粉胶体泥浆水植物油和水的混合物11、胶体的提纯:由于胶体粒子较大不能透过半透膜,而离子、小分子较小可以透过半透膜,利用此性质可以将胶体提纯。12、胶体的制备(1)物理方法:研磨法。如制豆浆。(2)化学方法:利用水解反应、复分解反应等。胶体操作方法制备原理氢氧化铁胶体①将烧杯中的蒸馏水加热至沸腾②向沸水中逐滴加入5~6滴饱和FeCl3溶液③继续煮沸至液体呈红褐色,停止加热FeCl3+3H2OFe(OH)3(胶体)+3HCl碘化银胶体向稀KI溶液中滴加稀硝酸银溶液,边滴加边振荡KI+AgNO3AgI(胶体)+KNO3二、物质的转化1、酸、碱、盐的化学通性(1)酸的化学通性酸(2)碱的化学通性碱(3)盐的化学通性盐2、氧化物的化学通性(1)酸性氧化物的化学通性酸性氧化物(2)碱性氧化物的化学通性碱性氧化物小学、初中、高中各种试卷真题知识归纳文案合同PPT等免费下载www.doc985.com小学、初中、高中各种试卷真题知识归纳文案合同PPT等免费下载www.doc985.com3、单质、氧化物、酸、碱、盐之间的转化关系4、金属(或非金属)单质→盐的转化关系(1)金属单质(Ca)→盐的转化关系Ca――→CaO――→C...

1、当您付费下载文档后,您只拥有了使用权限,并不意味着购买了版权,文档只能用于自身使用,不得用于其他商业用途(如 [转卖]进行直接盈利或[编辑后售卖]进行间接盈利)。
2、本站所有内容均由合作方或网友上传,本站不对文档的完整性、权威性及其观点立场正确性做任何保证或承诺!文档内容仅供研究参考,付费前请自行鉴别。
3、如文档内容存在违规,或者侵犯商业秘密、侵犯著作权等,请点击“违规举报”。

碎片内容

与本文档类似文档
专题04 化学反应与热能【知识梳理】-高一化学下学期期中专项复习(人教版2019必修第二册).doc
专题04 化学反应与热能【知识梳理】-高一化学下学期期中专项复习(人教版2019必修第二册).doc
免费
30下载
第18讲 乙烯(学生版)-高一化学同步精品讲义(人教版2019必修第二册).docx
第18讲 乙烯(学生版)-高一化学同步精品讲义(人教版2019必修第二册).docx
免费
12下载
高中化学必修1 精品解析:浙江省杭州市学军中学高一上学期期中测试化学试题(原卷版).doc
高中化学必修1 精品解析:浙江省杭州市学军中学高一上学期期中测试化学试题(原卷版).doc
免费
0下载
2024年高中化学新教材同步 选择性必修第一册 第3章 第4节 第4课时 难溶电解质沉淀溶解平衡图像分析.docx
2024年高中化学新教材同步 选择性必修第一册 第3章 第4节 第4课时 难溶电解质沉淀溶解平衡图像分析.docx
免费
3下载
高中 2023二轮专项分层特训卷•化学【新教材】练 18.docx
高中 2023二轮专项分层特训卷•化学【新教材】练 18.docx
免费
0下载
第7章第二节乙烯与有机高分子材料--课时训练2022-2023学年高一下学期化学人教版(2019)必修第二册.docx
第7章第二节乙烯与有机高分子材料--课时训练2022-2023学年高一下学期化学人教版(2019)必修第二册.docx
免费
0下载
第五章第二节氮及其化合物课时训练2022-2023学年下学期高一化学人教版(2019)必修第二册.docx
第五章第二节氮及其化合物课时训练2022-2023学年下学期高一化学人教版(2019)必修第二册.docx
免费
0下载
高中化学必修第二册同步 试题第六章 章末归纳总结(解析版).docx
高中化学必修第二册同步 试题第六章 章末归纳总结(解析版).docx
免费
26下载
高中化学必修1 2.1.2 钠的几种化合物 练习(解析版).docx
高中化学必修1 2.1.2 钠的几种化合物 练习(解析版).docx
免费
0下载
高中化学必修2第六章 化学反应与能量(单元测试) -高一化学同步课时练+单元测试(人教版2019必修第二册)(原卷版).docx
高中化学必修2第六章 化学反应与能量(单元测试) -高一化学同步课时练+单元测试(人教版2019必修第二册)(原卷版).docx
免费
0下载
新教材高中化学必修二 同步讲义(学生版)新教材高中化学必修二 同步讲义(学生版)第7章 阶段重点突破练(六).docx
新教材高中化学必修二 同步讲义(学生版)新教材高中化学必修二 同步讲义(学生版)第7章 阶段重点突破练(六).docx
免费
13下载
高中化学必修2第07单元  有机化合物(B卷•提升能力)-高一化学同步单元AB卷(人教版2019必修第二册)(解析版).docx
高中化学必修2第07单元 有机化合物(B卷•提升能力)-高一化学同步单元AB卷(人教版2019必修第二册)(解析版).docx
免费
0下载
高中化学必修2第05单元  化工生产中的重要非金属元素(A卷•夯实基础)-高一化学同步单元AB卷(人教版2019必修第二册)(原卷版).docx
高中化学必修2第05单元 化工生产中的重要非金属元素(A卷•夯实基础)-高一化学同步单元AB卷(人教版2019必修第二册)(原卷版).docx
免费
0下载
第1章 第2节 第3课时 考查离子反应的三大热点题型.docx
第1章 第2节 第3课时 考查离子反应的三大热点题型.docx
免费
2下载
第10讲 化学反应与热能(学生版)-高一化学同步精品讲义(人教版2019必修第二册).docx
第10讲 化学反应与热能(学生版)-高一化学同步精品讲义(人教版2019必修第二册).docx
免费
9下载
高中化学必修第一册同步试题1.3.2 氧化还原反应的规律及配平(精讲)(原卷版).docx
高中化学必修第一册同步试题1.3.2 氧化还原反应的规律及配平(精讲)(原卷版).docx
免费
13下载
高中化学必修2专题10 化学反应原理综合题【专项训练】-高一化学下学期期中专项复习(人教版2019必修第二册)(原卷版).doc
高中化学必修2专题10 化学反应原理综合题【专项训练】-高一化学下学期期中专项复习(人教版2019必修第二册)(原卷版).doc
免费
0下载
新教材高中化学选择性必修三 同步补充习题第1节 卤代烃.doc
新教材高中化学选择性必修三 同步补充习题第1节 卤代烃.doc
免费
7下载
高中化学必修1 2.1  电解质的电离   练习(解析版).docx
高中化学必修1 2.1 电解质的电离 练习(解析版).docx
免费
0下载
高中化学选择性必修三 同步习题第1章 提升课1 有机化合物结构的确定.docx
高中化学选择性必修三 同步习题第1章 提升课1 有机化合物结构的确定.docx
免费
29下载
我的小文库
实名认证
内容提供者

提供高质量免费文档试卷下载,如果满意请告诉您身边的人,如果不满意请告诉我们,您的意见对于我们很重要,是我们不断进步的动力

相关文档

阅读排行

确认删除?
回到顶部
客服号
  • 客服QQ点击这里给我发消息
QQ群
  • QQ群点击这里加入QQ群
提交所需资料详情,我们来帮找资料